Hamburger Menu Button
Thermo Fisher Scientific Logo
登录
没有账号?建立账号 注册
  • 产品
    • 抗体
    • 引物合成
    • GeneArt Gene Synthesis Instant Designer
    • TaqMan Assay and Array Search
    • PCR 设备和耗材
    • 色谱柱和纯化柱
    • 实验室离心机
    • 分子生物学试剂和试剂盒
    • 实验室塑料耗材及用品
    • 查看所有产品分类
  • 应用和技术
    • 色谱
    • 细胞转染和培养
    • 实时荧光定量PCR
    • 质谱
    • 实验室塑料耗材及用品
    • 电子显微镜
    • 蛋白质生物学
    • PCR
    • RNAi
    • 环境
    • 查看所有应用和技术
  • 服务
    • 定制服务
    • 企业级实验室信息化服务
    • 金融&租赁服务
    • 仪器服务
    • OEM和商业供应
    • 培训服务
    • 360° CDMO 和 CRO 服务
    • CDMO 服务
    • 临床试验 CRO 服务
    • Unity Lab Services
    • 查看所有帮助和支持
  • 帮助和支持
    • 学习中心
    • 联系我们
    • 更改国家或地区
    • 查看所有帮助和支持
  • 热门产品
    • TaqMan Real-Time PCR Assays
      TaqMan 实时荧光定量 PCR 试剂盒
    • Antibodies
      抗体
    • Oligos, Primers & Probes
      寡核苷酸、引物、探针
    • GeneArt Gene Synthesis
      GeneArt 基因合成
    • Cell Culture Plastics
      细胞培养耗材
  • Who We Serve
    • 抗体治疗解决方案
    • 细胞与基因治疗解决方案
    • 学术科研
    • 工业与应用
  • 联系我们
  • 货号直购
  • 订单查询
  • 查找文件&证书
Thermo Fisher Scientific Logo

Search

搜索全部或下列指定分类
Search button
          • 联系我们
          • 货号直购
          • 登录
            登录
            没有账号?建立账号 注册
            • 我的账号
            • 订单
            • 会员中心
            • 账单及发票查询
            • 定制产品及项目
          • Primary Antibodies ›
          • Lamin A Antibodies

          Invitrogen

          Lamin A Monoclonal Antibody (133A2)

          高级验证
          3个已发表图片
          9 篇参考文献
          查看其他12个Lamin A抗体

          {{$productOrderCtrl.translations['antibody.pdp.commerceCard.promotion.promotions']}}

          {{$productOrderCtrl.translations['antibody.pdp.commerceCard.promotion.viewpromo']}}

          {{$productOrderCtrl.translations['antibody.pdp.commerceCard.promotion.promocode']}}: {{promo.promoCode}} {{promo.promoTitle}} {{promo.promoDescription}}. {{$productOrderCtrl.translations['antibody.pdp.commerceCard.promotion.learnmore']}}

          说明书
          证书
          实验方案
          问题与答案
          技术支持
          说明书
          证书
          实验方案
          问题与答案
          技术支持
          说明书
          证书
          实验方案
          问题与答案
          技术支持

          Cite Lamin A Monoclonal Antibody (133A2)

          Additional Information:
          {{banner.description}}
          {{$ctrl.isSkuNotesCollapsed ? 'View more' : 'View less'}}
          • 抗体检测数据 (6)
          • 已发表图片 (3)
          • 高级验证 (2)
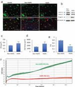
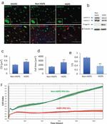
          Lamin A Antibody in Immunocytochemistry (ICC/IF)
          Group 53 Created with Sketch.
          Lamin A Antibody in Immunocytochemistry (ICC/IF)
          Group 53 Created with Sketch.

          图: 1 / 11

          {{ $ctrl.currentElement.advancedVerification.fullName }}
          {{ $ctrl.currentElement.advancedVerification.text }}

          Lamin A Antibody (MA1-06101) in ICC/IF

          Immunofluorescence analysis of Lamin A was performed using 70% confluent log phase HeLa cells. The cells were fixed with 4% paraformaldehyde for 10 minutes, permeabilized with 0.1% Triton™ X-100 for 10 minutes, and blocked with 1% BSA for 1 hour at room temperature. The cells were labeled with Lamin A Monoclonal Antibody (133A2) (Product # MA1-06101) at 5 µg/mL in 0.1% BSA and incubated overnight at 4 degree and then labeled with Goat anti-Mouse IgG (H+L) Superclonal™ Secondary Antibody, Alexa Fluor® 488 conjugate (Product # A28175) at a d... View More {{ $ctrl.currentElement.advancedVerification.fullName }} 验证信息 View more
          已发表图片由___提供 benchsci-logo
          PMID: {{$ctrl.currentElement.benchSciPubmedId}}
          查看产品

          {{$ctrl.videoDesc}}

          {{$ctrl.videoLongDesc}}

          Lamin A Antibody in Immunocytochemistry (ICC/IF)
          Lamin A Antibody in Immunocytochemistry (ICC/IF)
          Lamin A Antibody in Immunohistochemistry (Paraffin) (IHC (P))
          Lamin A Antibody in Immunohistochemistry (Frozen) (IHC (F))
          Lamin A Antibody in Western Blot (WB)
          Lamin A Antibody in Western Blot (WB)
          Lamin A Antibody in Immunocytochemistry (ICC/IF)
          Lamin A Antibody in Immunocytochemistry (ICC/IF)
          Lamin A Antibody in Western Blot (WB)
          Lamin A Antibody
          Lamin A Antibody
          Lamin A Monoclonal Antibody (133A2)

          产品信息

          MA1-06101

          应用
          建议稀释比
          已发表文章

          免疫印迹 (WB)

          1:100-1:1,000
          查看3篇已发表文章 3篇已发表文章

          免疫组化(石蜡) (IHC (P))

          1:100-1:200
          查看1篇已发表文章 1篇已发表文章

          免疫组化(冰冻) (IHC (F))

          1:100-1:200
          -

          免疫细胞化学 (ICC/IF)

          1:100-1:200
          查看4篇已发表文章 4篇已发表文章

          流式细胞分析 (Flow)

          1:100-1:200
          -

          Mass Spectrometry (MS)

          -
          查看1篇已发表文章 1篇已发表文章
          产品规格

          种属反应

          Bovine, Dog, Human, Mouse, Rat

          已发表种属

          Dog, Human

          宿主/亚型

          Mouse / IgG3

          分类

          Monoclonal

          类型

          Antibody

          克隆号

          133A2

          抗原

          Partially purified recombinant human lamin A.
          3D表位/免疫原

          偶联物

          Unconjugated Unconjugated Unconjugated

          形式

          Liquid

          浓度

          1 mg/mL

          规格

          100 µg

          纯化类型

          Ion-exchange chromatography

          保存液

          PBS

          内含物

          0.09% sodium azide

          保存条件

          Store at 4°C short term. For long term storage, store at -20°C, avoiding freeze/thaw cycles.

          运输条件

          Ambient (domestic); Wet ice (international)

          RRID

          AB_559889

          产品详细信息

          MA1-06101 detects lamin A in human, mouse, rat, bovine and canine samples.

          MA1-06101 has sucessfully been used in immunocytochemistry, immunohistochemistry (paraffin), flow cytometry, and Western blotting procedures.

          The MA1-06101 immunogen is partially purified recombinant human lamin A.

          靶标信息

          Nuclear lamins form a network of intermediate-type filaments at the nucleoplasmic site of the nuclear membrane. Two main subtypes of nuclear lamins can be distinguished, i.e. A-type lamins and B-type lamins. The A-type lamins comprise a set of three proteins arising from the same gene by alternative splicing, i.e. lamin A, lamin C and lamin Adel 10, while the B-type lamins include two proteins arising from two distinct genes, i.e. lamin B1 and lamin B2. Recent evidence has revealed that mutations in A-type lamins give rise to a range of rare but dominant genetic disorders, including Emery-Dreifuss muscular dystrophy, dilated cardiomyopathy with conduction-system disease and Dunnigan-type familial partial lipodystrophy. In addition, the expression of A-type lamins coincides with cell differentiation and as A-type lamins specifically interact with chromatin, a role in the regulation of differential gene expression has been suggested for A-type lamins.

          仅用于科研。不用于诊断过程。未经明确授权不得转售。

          生物信息学

          蛋白别名: 70 kDa lamin; epididymis secretory sperm binding protein; lamin A; lamin A protein; lamin A/C; lamin A/C-like 1; lamin C; lamin C protein; lamin C2; lamin-A/C; mandibuloacral dysplasia type A; OTTHUMP00000015843; OTTHUMP00000015846; OTTHUMP00000015847; Prelamin-A/C; progerin; renal carcinoma antigen NY-REN-32; unnamed protein product

          查看更多 收起

          基因别名: CDCD1; CDDC; CMD1A; CMT2B1; Dhe; EMD2; FPL; FPLD; FPLD2; HGPS; IDC; LDP1; LFP; LGMD1B; LMN1; LMNA; LMNC; LMNL1; MADA; PRO1

          查看更多 收起

          UniProt ID: (Human) P02545, (Mouse) P48678

          查看更多 收起

          Entrez Gene ID: (Human) 4000, (Bovine) 404144, (Dog) 480124, (Mouse) 16905, (Rat) 60374

          查看更多 收起

          功能
          structural molecule activity structural constituent of cytoskeleton protein binding identical protein binding structural constituent of nuclear lamina
          参与通路
          nucleus organization nuclear envelope organization muscle organ development establishment of cell polarity regulation of cell migration establishment or maintenance of microtubule cytoskeleton polarity protein localization to nucleus sterol regulatory element binding protein import into nucleus ventricular cardiac muscle cell development negative regulation of release of cytochrome c from mitochondria positive regulation of cell aging regulation of protein localization to nucleus negative regulation of extrinsic apoptotic signaling pathway protein import into nucleus nuclear migration protein localization negative regulation of cell proliferation positive regulation of gene expression heterochromatin assembly regulation of protein stability regulation of telomere maintenance nuclear pore localization cellular response to hypoxia negative regulation of mesenchymal cell proliferation cellular senescence protein localization to nuclear envelope negative regulation of cardiac muscle hypertrophy in response to stress DNA double-strand break attachment to nuclear envelope spermatogenesis
          It has to be done as per old AB suggested Products section.

          Disclaimer

          Close

          Clicking the images or links will redirect you to a website hosted by BenchSci that provides third-party scientific content. Neither the content nor the BenchSci technology and processes for selection have been evaluated by us; we are providing them as-is and without warranty of any kind, including for use or application of the Thermo Fisher Scientific products presented.

          guarantee_icon

          性能保障

          只要您发现Invitrogen抗体在实验中的表现与网站或说明书的所述内容不符,您即可享受免费退换货服务。*

          了解更多
          help_icon

          随时为您服务

          获取常见问题的专家解答,或者直接联系我们的技术专家,咨询应用、设备、常规产品使用问题。

          联系技术支持
          订购 Plus Icon Minus Icon
          • 订单状态查询
          • 订单支持
          • 货号直购
          • 现货供应中心
          • 电子采购
          支持 Plus Icon Minus Icon
          • 帮助&支持
          • 联系我们 - 400 820 8982
          • 技术支持中心
          • 查找文件&证书
          • 报告网站问题
          资源 Plus Icon Minus Icon
          • 学习中心
          • 促销
          • 活动&研讨会
          • 社交媒体
          关于赛默飞 Plus Icon Minus Icon
          • 关于我们
          • 招聘 招聘
          • 投资者关系 投资者关系
          • 新闻 新闻
          • 社会责任 社会责任
          • 商标
          • 政策和通知
          品牌 Plus Icon Minus Icon
          • Thermo Scientific
          • Applied Biosystems
          • Invitrogen
          • Gibco
          • Ion Torrent
          • Unity Lab Services
          • Patheon
          • PPD
          • 服务条款
          • 隐私政策
          • 定价和运输保险政策
          © 2006-2026 Thermo Fisher Scientific Inc. All rights reserved. All trademarks are the property of Thermo Fisher Scientific and its subsidiaries unless otherwise specified.
          China flag icon
          China
          本网站销售的所有产品均不得用于人类或动物之临床诊断或治疗,仅可用于工业或者科研等非医疗目的。
             电子营业执照 | 经营证照公示 | ICP备案号:沪ICP备11003924号 | 沪公网安备 31011502006935号

          Your items have has been added!


          Host server : magellan-search-green-6479c7f679-v472f:80/100.66.78.195:80.
          git-commit: b70c0dceb888abc3b0dcebb5bc3a5b8753e7e816
          git-url: https://github.com/thermofisher/magellan-search
          git-branch: release/2.50.0-Offline