Hamburger Menu Button
Thermo Fisher Scientific Logo
登录
没有账号?建立账号 注册
  • 产品
    • 抗体
    • 引物合成
    • GeneArt Gene Synthesis Instant Designer
    • TaqMan Assay and Array Search
    • PCR 设备和耗材
    • 色谱柱和纯化柱
    • 实验室离心机
    • 分子生物学试剂和试剂盒
    • 实验室塑料耗材及用品
    • 查看所有产品分类
  • 应用和技术
    • 色谱
    • 细胞转染和培养
    • 实时荧光定量PCR
    • 质谱
    • 实验室塑料耗材及用品
    • 电子显微镜
    • 蛋白质生物学
    • PCR
    • RNAi
    • 环境
    • 查看所有应用和技术
  • 服务
    • 定制服务
    • 企业级实验室信息化服务
    • 金融&租赁服务
    • 仪器服务
    • OEM和商业供应
    • 培训服务
    • 360° CDMO 和 CRO 服务
    • CDMO 服务
    • 临床试验 CRO 服务
    • Unity Lab Services
    • 查看所有帮助和支持
  • 帮助和支持
    • 学习中心
    • 联系我们
    • 更改国家或地区
    • 查看所有帮助和支持
  • 热门产品
    • TaqMan Real-Time PCR Assays
      TaqMan 实时荧光定量 PCR 试剂盒
    • Antibodies
      抗体
    • Oligos, Primers & Probes
      寡核苷酸、引物、探针
    • GeneArt Gene Synthesis
      GeneArt 基因合成
    • Cell Culture Plastics
      细胞培养耗材
  • Who We Serve
    • 抗体治疗解决方案
    • 细胞与基因治疗解决方案
    • 学术科研
    • 工业与应用
  • 联系我们
  • 货号直购
  • 订单查询
  • 查找文件&证书
Thermo Fisher Scientific Logo

Search

搜索全部或下列指定分类
Search button
          • 联系我们
          • 货号直购
          • 登录
            登录
            没有账号?建立账号 注册
            • 我的账号
            • 订单
            • 会员中心
            • 账单及发票查询
            • 定制产品及项目
          • Primary Antibodies ›
          • Laminin Antibodies

          Invitrogen

          Laminin Polyclonal Antibody, DyLight™ 488

          2个已发表图片
          10 篇参考文献
          查看其他11个Laminin抗体

          {{$productOrderCtrl.translations['antibody.pdp.commerceCard.promotion.promotions']}}

          {{$productOrderCtrl.translations['antibody.pdp.commerceCard.promotion.viewpromo']}}

          {{$productOrderCtrl.translations['antibody.pdp.commerceCard.promotion.promocode']}}: {{promo.promoCode}} {{promo.promoTitle}} {{promo.promoDescription}}. {{$productOrderCtrl.translations['antibody.pdp.commerceCard.promotion.learnmore']}}

          说明书
          证书
          实验方案
          问题与答案
          技术支持
          说明书
          证书
          实验方案
          问题与答案
          技术支持
          说明书
          证书
          实验方案
          问题与答案
          技术支持

          Cite Laminin Polyclonal Antibody, DyLight™ 488

          Additional Information:
          {{banner.description}}
          {{$ctrl.isSkuNotesCollapsed ? 'View more' : 'View less'}}
          • 已发表图片 (2)
          Laminin Antibody in Immunohistochemistry (IHC)
          Group 53 Created with Sketch.
          Laminin Antibody in Immunohistochemistry (IHC)
          Group 53 Created with Sketch.

          图: 1 / 2

          {{ $ctrl.currentElement.advancedVerification.fullName }}
          {{ $ctrl.currentElement.advancedVerification.text }}

          Laminin Antibody (PA5-22901) in IHC

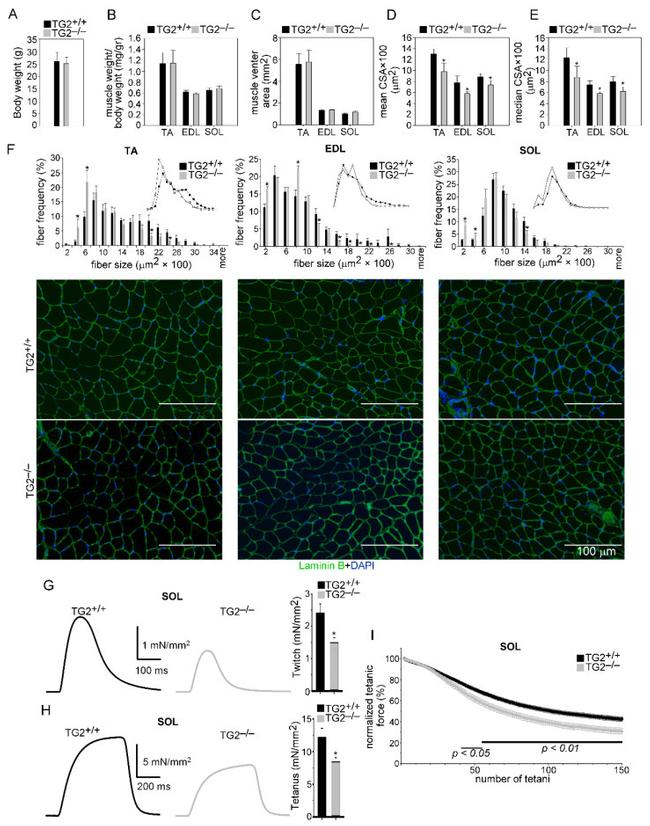
          Cells 2021 - Figure 1 Loss of TG2 impairs muscle development and function. ( A ) Body weights of TG2 +/+ and TG2 -/- mice. ( B ) The ratio of muscle weight/body weight, ( C ) muscle venter area, ( D ) mean myofiber cross-sectional area, and ( E ) median myofiber cross-sectional area (CSA) of TA, EDL, and SOL muscles in TG2 +/+ and TG2 -/- mice. Data are expressed as mean or median +- SD. ( F ) Distribution of myofiber s... View More {{ $ctrl.currentElement.advancedVerification.fullName }} 验证信息 View more
          已发表图片由___提供 benchsci-logo
          PMID: {{$ctrl.currentElement.benchSciPubmedId}}
          查看产品

          {{$ctrl.videoDesc}}

          {{$ctrl.videoLongDesc}}

          Laminin Antibody in Immunohistochemistry (IHC)
          Laminin Antibody in Immunohistochemistry (IHC)
          Laminin Polyclonal Antibody, DyLight™ 488

          产品信息

          PA5-22901

          应用
          建议稀释比
          已发表文章

          免疫印迹 (WB)

          1:100-1:5,000
          -

          免疫组化 (IHC)

          -
          查看6篇已发表文章 6篇已发表文章

          免疫组化(石蜡) (IHC (P))

          1:500-1:2,000
          查看1篇已发表文章 1篇已发表文章

          免疫组化(冰冻) (IHC (F))

          1:500-1:2,000
          查看1篇已发表文章 1篇已发表文章

          免疫组织化学(悬浮细胞) (IHC (Free))

          Assay-dependent
          -

          免疫细胞化学 (ICC/IF)

          Assay-Dependent
          查看2篇已发表文章 2篇已发表文章

          流式细胞分析 (Flow)

          Assay-Dependent
          -
          产品规格

          种属反应

          Hamster, Human, Invertebrate, Mammal, Mouse, Sheep, Rabbit, Rat

          已发表种属

          Human, Mouse

          宿主/亚型

          Rabbit / IgG

          分类

          Polyclonal

          类型

          Antibody

          抗原

          Laminin 111 isolated from mouse Engelbreth-Holm-Swarm (EHS) sarcoma cells.
          3D表位/免疫原

          偶联物

          DyLight™ 488 DyLight™ 488 DyLight™ 488

          激发/发射光谱

          492/519 nm 查看光谱 spectra

          形式

          Liquid

          浓度

          0.67 mg/mL

          规格

          67 µg

          纯化类型

          IgG fraction

          保存液

          50mM sodium borate

          内含物

          0.05% sodium azide

          保存条件

          4°C, store in dark

          运输条件

          Ambient (domestic); Wet ice (international)

          RRID

          AB_11155046

          产品详细信息

          This antibody is pan-specific and reacts well with all Laminin isoforms tested: Laminin-1 (alpha-1, beta-1, and gamma-1) and Laminin-2 (alpha-2, beta-1, and gamma-1).

          The antibody functionally inhibits Laminin in mouse and rat. It binds to Laminin and inhibits most, if not all, of its cell adhesion and growth promotive properties. Immunostaining is enhanced by antigen retrieval with pepsin, especially paraffin tissue. Suggested positive control: basement membranes (blood vessels of any tissue, tumors, nerve).

          靶标信息

          Laminin is a crucial glycoprotein that plays a significant role in the extracellular matrix, particularly within the basement membrane. It is composed of three subunits: alpha, beta, and gamma chains. These chains are disulfide-linked polypeptides that together form a heterotrimer, resembling the shape of a cross. The human genome encodes 11 genetically distinct laminin chains, which combine to form over 14 different laminin isoforms, each with specific tissue distributions and functions. Laminins can bind to other laminin molecules, as well as integrins and other matrix proteins, providing structural support and influencing cell differentiation, migration, and adhesion. These glycoproteins are vital during early embryonic development, where they contribute to the formation of basement membrane-like structures, even in the absence of type IV collagen. The evolutionary origin of laminin gene families can be traced back to early branching animals, providing insights into metazoan gene family development.

          仅用于科研。不用于诊断过程。未经明确授权不得转售。

          How to use the Panel Builder

          Watch the video to learn how to use the Invitrogen Flow Cytometry Panel Builder to build your next flow cytometry panel in 5 easy steps.

          生物信息学

          蛋白别名: dystrophia muscularis; Laminin A chain; laminin alpha 2 subunit; laminin B1; Laminin B1 chain; laminin B1 subunit 1; Laminin B2 chain; laminin B2 precursor; Laminin M chain; Laminin subunit alpha-1; Laminin subunit alpha-2; Laminin subunit beta-1; Laminin subunit gamma-1; laminin, alpha 1; laminin, alpha 2; laminin, beta 1; laminin, gamma 1 (formerly LAMB2); laminin-1; Laminin-1 subunit alpha; Laminin-1 subunit beta; Laminin-1 subunit gamma; Laminin-10 subunit beta; Laminin-10 subunit gamma; Laminin-11 subunit gamma; Laminin-12 subunit alpha; Laminin-12 subunit beta; Laminin-2 subunit alpha; Laminin-2 subunit beta; Laminin-2 subunit gamma; Laminin-3 subunit alpha; Laminin-3 subunit gamma; Laminin-4 subunit alpha; Laminin-4 subunit gamma; Laminin-6 subunit beta; Laminin-6 subunit gamma; Laminin-7 subunit gamma; Laminin-8 subunit beta; Laminin-8 subunit gamma; Laminin-9 subunit gamma; Merosin heavy chain; mutant laminin subunit alpha 2; S-LAM alpha; S-LAM gamma; S-laminin subunit alpha; S-laminin subunit gamma; unnamed protein product

          查看更多 收起

          基因别名: 5830440B04; AA408497; B2e; C77966; C80098; C81607; CLM; D130003D08Rik; dy; I79_015129; I79_017505; LAMA; Lama-1; LAMA1; LAMA2; Lamb-1; LAMB1; Lamb1-1; LAMB2; LAMC1; LAMM; LIS5; MDC1A; mer; merosin; mKIAA4087; PTBHS; S-LAM-alpha

          查看更多 收起

          UniProt ID: (Human) P25391, (Human) P24043, (Human) P07942, (Human) P11047, (Mouse) P19137, (Mouse) Q60675, (Mouse) P02469

          查看更多 收起

          Entrez Gene ID: (Human) 284217, (Sheep) 101102692, (Rabbit) 100357482, (Rabbit) 100350500, (Human) 3908, (Sheep) 101117424, (Human) 3912, (Sheep) 101105743, (Rabbit) 100358679, (Rabbit) 103346447, (Sheep) 101105588, (Human) 3915, (Chinese hamster) 100765555, (Mouse) 16772, (Rat) 316758, (Rat) 309368, (Mouse) 16773, (Mouse) 16777, (Rat) 298941, (Chinese hamster) 100757343, (Rat) 117036, (Chinese hamster) 100761564, (Mouse) 226519

          查看更多 收起

          功能
          receptor binding extracellular matrix structural constituent protein binding glycosphingolipid binding structural molecule activity integrin binding enzyme binding extracellular matrix constituent conferring elasticity molecular_function extracellular matrix protein DNA metabolism protein
          参与通路
          morphogenesis of an epithelial sheet cell adhesion cell surface receptor signaling pathway tissue development regulation of cell adhesion regulation of cell migration neuron projection development establishment of epithelial cell apical/basal polarity positive regulation of cell adhesion regulation of embryonic development positive regulation of muscle cell differentiation retina development in camera-type eye epithelial tube branching involved in lung morphogenesis branching involved in salivary gland morphogenesis retinal blood vessel morphogenesis regulation of basement membrane organization positive regulation of integrin-mediated signaling pathway axon guidance muscle organ development Schwann cell differentiation positive regulation of synaptic transmission, cholinergic maintenance of blood-brain barrier negative regulation of cell adhesion embryo implantation anatomical structure morphogenesis cell migration neuronal-glial interaction involved in cerebral cortex radial glia guided migration positive regulation of cell migration substrate adhesion-dependent cell spreading endodermal cell differentiation odontogenesis positive regulation of epithelial cell proliferation endoderm development extracellular matrix disassembly hemidesmosome assembly protein-containing complex assembly biological_process myelination in peripheral nervous system extracellular matrix organization learning or memory protein complex assembly
          It has to be done as per old AB suggested Products section.

          Disclaimer

          Close

          Clicking the images or links will redirect you to a website hosted by BenchSci that provides third-party scientific content. Neither the content nor the BenchSci technology and processes for selection have been evaluated by us; we are providing them as-is and without warranty of any kind, including for use or application of the Thermo Fisher Scientific products presented.

          guarantee_icon

          性能保障

          只要您发现Invitrogen抗体在实验中的表现与网站或说明书的所述内容不符,您即可享受免费退换货服务。*

          了解更多
          help_icon

          随时为您服务

          获取常见问题的专家解答,或者直接联系我们的技术专家,咨询应用、设备、常规产品使用问题。

          联系技术支持
          订购 Plus Icon Minus Icon
          • 订单状态查询
          • 订单支持
          • 货号直购
          • 现货供应中心
          • 电子采购
          支持 Plus Icon Minus Icon
          • 帮助&支持
          • 联系我们 - 400 820 8982
          • 技术支持中心
          • 查找文件&证书
          • 报告网站问题
          资源 Plus Icon Minus Icon
          • 学习中心
          • 促销
          • 活动&研讨会
          • 社交媒体
          关于赛默飞 Plus Icon Minus Icon
          • 关于我们
          • 招聘 招聘
          • 投资者关系 投资者关系
          • 新闻 新闻
          • 社会责任 社会责任
          • 商标
          • 政策和通知
          品牌 Plus Icon Minus Icon
          • Thermo Scientific
          • Applied Biosystems
          • Invitrogen
          • Gibco
          • Ion Torrent
          • Unity Lab Services
          • Patheon
          • PPD
          • 服务条款
          • 隐私政策
          • 定价和运输保险政策
          © 2006-2026 Thermo Fisher Scientific Inc. All rights reserved. All trademarks are the property of Thermo Fisher Scientific and its subsidiaries unless otherwise specified.
          China flag icon
          China
          本网站销售的所有产品均不得用于人类或动物之临床诊断或治疗,仅可用于工业或者科研等非医疗目的。
             电子营业执照 | 经营证照公示 | ICP备案号:沪ICP备11003924号 | 沪公网安备 31011502006935号

          Your items have has been added!


          Host server : magellan-search-green-6479c7f679-zb4k5:80/100.66.74.142:80.
          git-commit: b70c0dceb888abc3b0dcebb5bc3a5b8753e7e816
          git-url: https://github.com/thermofisher/magellan-search
          git-branch: release/2.50.0-Offline