Hamburger Menu Button
Thermo Fisher Scientific Logo
登录
没有账号?建立账号 注册
  • 产品
    • 抗体
    • 引物合成
    • GeneArt Gene Synthesis Instant Designer
    • TaqMan Assay and Array Search
    • PCR 设备和耗材
    • 色谱柱和纯化柱
    • 实验室离心机
    • 分子生物学试剂和试剂盒
    • 实验室塑料耗材及用品
    • 查看所有产品分类
  • 应用和技术
    • 色谱
    • 细胞转染和培养
    • 实时荧光定量PCR
    • 质谱
    • 实验室塑料耗材及用品
    • 电子显微镜
    • 蛋白质生物学
    • PCR
    • RNAi
    • 环境
    • 查看所有应用和技术
  • 服务
    • 定制服务
    • 企业级实验室信息化服务
    • 企业服务
    • 金融&租赁服务
    • 仪器服务
    • OEM和商业供应
    • 培训服务
    • 360° CDMO 和 CRO 服务
    • CDMO 服务
    • 临床试验 CRO 服务
    • 查看所有帮助和支持
  • 帮助和支持
    • 学习中心
    • 联系我们
    • 更改国家或地区
    • 查看所有帮助和支持
  • 热门产品
    • TaqMan Real-Time PCR Assays
      TaqMan 实时荧光定量 PCR 试剂盒
    • Antibodies
      抗体
    • Oligos, Primers & Probes
      寡核苷酸、引物、探针
    • GeneArt Gene Synthesis
      GeneArt 基因合成
    • Cell Culture Plastics
      细胞培养耗材
  • 联系我们
  • 货号直购
  • 订单查询
  • 查找文件&证书
Thermo Fisher Scientific Logo

Search

搜索全部或下列指定分类
Search button
          • 联系我们
          • 货号直购
          • 登录
            登录
            没有账号?建立账号 注册
            • 我的账号
            • 订单
            • 账单及发票查询
            • 定制产品及项目

          Disclaimer

          Clicking the images or links will redirect you to a website hosted by BenchSci that provides third-party scientific content. Neither the content nor the BenchSci technology and processes for selection have been evaluated by us; we are providing them as-is and without warranty of any kind, including for use or application of the Thermo Fisher Scientific products presented.

          • Primary Antibodies ›
          • MAP2 Antibodies

          Invitrogen

          MAP2 Monoclonal Antibody (AP20)

          高级验证
          3个已发表图片
          9 篇参考文献
          查看其他36个MAP2抗体

          {{$productOrderCtrl.translations['antibody.pdp.commerceCard.promotion.promotions']}}

          {{$productOrderCtrl.translations['antibody.pdp.commerceCard.promotion.viewpromo']}}

          {{$productOrderCtrl.translations['antibody.pdp.commerceCard.promotion.promocode']}}: {{promo.promoCode}} {{promo.promoTitle}} {{promo.promoDescription}}. {{$productOrderCtrl.translations['antibody.pdp.commerceCard.promotion.learnmore']}}

          说明书
          实验方案
          问题与答案
          技术支持
          说明书
          实验方案
          问题与答案
          技术支持
          说明书
          实验方案
          问题与答案
          技术支持

          Cite MAP2 Monoclonal Antibody (AP20)

          • 抗体检测数据 (10)
          • 已发表图片 (3)
          • 高级验证 (4)
          MAP2 Antibody in Immunocytochemistry (ICC/IF)
          Group 53 Created with Sketch.
          MAP2 Antibody in Immunocytochemistry (ICC/IF)
          Group 53 Created with Sketch.

          图: 1 / 17

          {{ $ctrl.currentElement.advancedVerification.fullName }}
          {{ $ctrl.currentElement.advancedVerification.text }}

          MAP2 Antibody (MA1-25044) in ICC/IF

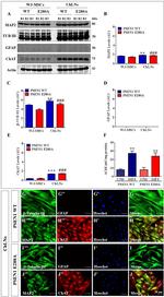
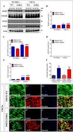
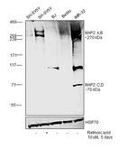
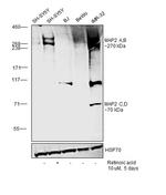
          Immunofluorescence analysis of Microtubule-associated protein 2 was performed using 70% confluent log phase SH-SY5Y cells differentiated to neurons (Retinoic acid, 10 uM for 5days). The cells were fixed with 4% paraformaldehyde for 10 minutes, permeabilized with 0.1% Triton™ X-100 for 15 minutes, and blocked with 2% BSA for 45 minutes at room temperature. The cells were labeled with MAP2 Monoclonal Antibody (AP20) (Product # MA1-25044) at 1:200 dilution in 0.1% BSA, incubated at 4 degree celsius overnight and then labeled with Donkey anti-... View More {{ $ctrl.currentElement.advancedVerification.fullName }} 验证信息 View more
          已发表图片由___提供 benchsci-logo
          PMID: {{$ctrl.currentElement.benchSciPubmedId}}
          查看产品

          {{$ctrl.videoDesc}}

          {{$ctrl.videoLongDesc}}

          MAP2 Antibody in Immunocytochemistry (ICC/IF)
          MAP2 Antibody in Immunocytochemistry (ICC/IF)
          MAP2 Antibody in Immunocytochemistry (ICC/IF)
          MAP2 Antibody in Immunohistochemistry (Paraffin) (IHC (P))
          MAP2 Antibody in Immunohistochemistry (Paraffin) (IHC (P))
          MAP2 Antibody in Immunohistochemistry (Paraffin) (IHC (P))
          MAP2 Antibody in Immunohistochemistry (Paraffin) (IHC (P))
          MAP2 Antibody in Immunohistochemistry (Paraffin) (IHC (P))
          MAP2 Antibody in Western Blot (WB)
          MAP2 Antibody in Western Blot (WB)
          MAP2 Antibody in Immunocytochemistry (ICC/IF)
          MAP2 Antibody in Immunocytochemistry (ICC/IF)
          MAP2 Antibody in Immunocytochemistry (ICC/IF)
          MAP2 Antibody
          MAP2 Antibody
          MAP2 Antibody
          MAP2 Antibody

          产品信息

          MA1-25044

          应用
          建议稀释比
          已发表文章

          免疫印迹 (WB)

          1:500
          查看1篇已发表文章 1篇已发表文章

          免疫组化 (IHC)

          -
          查看3篇已发表文章 3篇已发表文章

          免疫组化(石蜡) (IHC (P))

          10 µg/mL
          查看2篇已发表文章 2篇已发表文章

          免疫细胞化学 (ICC/IF)

          Assay-dependent
          查看3篇已发表文章 3篇已发表文章
          产品规格

          种属反应

          Amphibian, Avian, Bovine, Human, Mouse, Rat, Xenopus

          已发表种属

          Guinea pig, Human, Mouse

          宿主/亚型

          Mouse / IgG1

          分类

          Monoclonal

          类型

          Antibody

          克隆号

          AP20

          抗原

          Bovine MAP2.

          偶联物

          Unconjugated Unconjugated Unconjugated

          形式

          Liquid

          浓度

          4.6 mg/mL

          保存液

          Ascites

          内含物

          15mM sodium azide

          保存条件

          Store at 4°C short term. For long term storage, store at -20°C, avoiding freeze/thaw cycles.

          运输条件

          Ambient (domestic); Wet ice (international)

          RRID

          AB_794874

          产品详细信息

          Recommended positive controls: rat cerebral cortex.

          Store product as a concentrated solution. Centrifuge briefly prior to opening the vial.

          靶标信息

          MAP2 (Microtubule Associated Protein 2) exists in two high molecular weight forms (MAP2a & MAP2b) and a low molecular weight form. The expression of MAP2 is developmentally regulated and its multiple forms arise by alternative splicing of a single gene. MAP2 is involved in microtubule assembly, which is an essential step in neurogenesis. The products of similar genes in rat and mouse are neuron-specific cytoskeletal proteins that are enriched in dendrites, implicating a role in determining and stabilizing dendritic shape during neuron development. MAP2 is useful in studies of neuron structure in normal and malignant brain tissue as well as in degenerative diseases such as Alzheimer's Disease (AD).

          仅用于科研。不用于诊断过程。未经明确授权不得转售。

          生物信息学

          蛋白别名: AC091465.1; DKFZp686I2148; MAP 2; MAP-2; map-2a; map2ab; microtubule associated protein 2C; Microtubule-associated protein 2; microtubule-associated protein-2; OTTHUMP00000163916; OTTHUMP00000208143

          查看更多 收起

          基因别名: a730034c02; G1-397-34; MAP-2; MAP2; MAP2A; MAP2B; MAP2C; MAP2R; Mtap-2; Mtap2; repro4; XELAEV_18047318mg; xmap2

          查看更多 收起

          UniProt ID: (Human) P11137, (Mouse) P20357, (Rat) P15146

          查看更多 收起

          Entrez Gene ID: (Human) 4133, (Bovine) 281294, (Mouse) 17756, (Rat) 25595, (Xenopus) 379931

          查看更多 收起

          功能
          dystroglycan binding structural molecule activity protein binding calmodulin binding microtubule binding cytoskeletal regulatory protein binding tubulin binding
          参与通路
          microtubule bundle formation axonogenesis dendrite development cellular response to organic substance microtubule cytoskeleton organization central nervous system neuron development neuron projection development dendrite morphogenesis response to estradiol response to progesterone
          It has to be done as per old AB suggested Products section.
          guarantee_icon

          性能保障

          只要您发现Invitrogen抗体在实验中的表现与网站或说明书的所述内容不符,您即可享受免费退换货服务。*

          了解更多
          help_icon

          随时为您服务

          获取常见问题的专家解答,或者直接联系我们的技术专家,咨询应用、设备、常规产品使用问题。

          联系技术支持
          订购 Plus Icon Minus Icon
          • 订单状态查询
          • 订单支持
          • 货号直购
          • 现货供应中心
          • 电子采购
          支持 Plus Icon Minus Icon
          • 帮助&支持
          • 联系我们 - 400 820 8982
          • 技术支持中心
          • 查找文件&证书
          • 报告网站问题
          资源 Plus Icon Minus Icon
          • 学习中心
          • 促销
          • 活动&研讨会
          • 社交媒体
          关于赛默飞 Plus Icon Minus Icon
          • 关于我们
          • 招聘 招聘
          • 投资者关系 投资者关系
          • 新闻 新闻
          • 社会责任 社会责任
          • 商标
          • 政策和通知
          品牌 Plus Icon Minus Icon
          • Thermo Scientific
          • Applied Biosystems
          • Invitrogen
          • Gibco
          • Ion Torrent
          • Patheon
          • PPD
          • 服务条款
          • 隐私政策
          • 定价和运输保险政策
          © 2006-2026 Thermo Fisher Scientific Inc. All rights reserved. All trademarks are the property of Thermo Fisher Scientific and its subsidiaries unless otherwise specified.
          China flag icon
          China
          本网站销售的所有产品均不得用于人类或动物之临床诊断或治疗,仅可用于工业或者科研等非医疗目的。
             电子营业执照 | 经营证照公示 | ICP备案号:沪ICP备11003924号 | 沪公网安备 31011502006935号

          Your items have has been added!


          Host server : magellan-search-green-55658555d6-qzwt9:80/100.66.76.55:80.
          git-commit: ec8e7df5f8fec8d765bd419205f1b5046a016d37
          git-url: https://github.com/thermofisher/magellan-search
          git-branch: release/2.41.0-Offline