Hamburger Menu Button
Thermo Fisher Scientific Logo
登录
没有账号?建立账号 注册
  • 产品
    • 抗体
    • 引物合成
    • GeneArt Gene Synthesis Instant Designer
    • TaqMan Assay and Array Search
    • PCR 设备和耗材
    • 色谱柱和纯化柱
    • 实验室离心机
    • 分子生物学试剂和试剂盒
    • 实验室塑料耗材及用品
    • 查看所有产品分类
  • 应用和技术
    • 色谱
    • 细胞转染和培养
    • 实时荧光定量PCR
    • 质谱
    • 实验室塑料耗材及用品
    • 电子显微镜
    • 蛋白质生物学
    • PCR
    • RNAi
    • 环境
    • 查看所有应用和技术
  • 服务
    • 定制服务
    • 企业级实验室信息化服务
    • 金融&租赁服务
    • 仪器服务
    • OEM和商业供应
    • 培训服务
    • 360° CDMO 和 CRO 服务
    • CDMO 服务
    • 临床试验 CRO 服务
    • Unity Lab Services
    • 查看所有帮助和支持
  • 帮助和支持
    • 学习中心
    • 联系我们
    • 更改国家或地区
    • 查看所有帮助和支持
  • 热门产品
    • TaqMan Real-Time PCR Assays
      TaqMan 实时荧光定量 PCR 试剂盒
    • Antibodies
      抗体
    • Oligos, Primers & Probes
      寡核苷酸、引物、探针
    • GeneArt Gene Synthesis
      GeneArt 基因合成
    • Cell Culture Plastics
      细胞培养耗材
  • Who We Serve
    • 抗体治疗解决方案
    • 细胞与基因治疗解决方案
    • 学术科研
    • 工业与应用
  • 联系我们
  • 货号直购
  • 订单查询
  • 查找文件&证书
Thermo Fisher Scientific Logo

Search

搜索全部或下列指定分类
Search button
          • 联系我们
          • 货号直购
          • 登录
            登录
            没有账号?建立账号 注册
            • 我的账号
            • 订单
            • 账单及发票查询
            • 定制产品及项目
          • Primary Antibodies ›
          • MDM2 Antibodies
          Now also available in recombinant format (Product # 740004M)

          Invitrogen

          MDM2 Monoclonal Antibody (IF2)

          高级验证
          14个已发表图片
          41 篇参考文献
          查看其他51个MDM2抗体

          {{$productOrderCtrl.translations['antibody.pdp.commerceCard.promotion.promotions']}}

          {{$productOrderCtrl.translations['antibody.pdp.commerceCard.promotion.viewpromo']}}

          {{$productOrderCtrl.translations['antibody.pdp.commerceCard.promotion.promocode']}}: {{promo.promoCode}} {{promo.promoTitle}} {{promo.promoDescription}}. {{$productOrderCtrl.translations['antibody.pdp.commerceCard.promotion.learnmore']}}

          说明书
          证书
          实验方案
          问题与答案
          技术支持
          说明书
          证书
          实验方案
          问题与答案
          技术支持
          说明书
          证书
          实验方案
          问题与答案
          技术支持

          Cite MDM2 Monoclonal Antibody (IF2)

          Additional Information:
          {{banner.description}}
          {{$ctrl.isSkuNotesCollapsed ? 'View more' : 'View less'}}
          • 抗体检测数据 (5)
          • 已发表图片 (14)
          • 高级验证 (1)
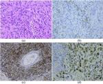
          MDM2 Antibody in Immunocytochemistry (ICC/IF)
          Group 53 Created with Sketch.
          MDM2 Antibody in Immunocytochemistry (ICC/IF)
          Group 53 Created with Sketch.

          图: 1 / 20

          {{ $ctrl.currentElement.advancedVerification.fullName }}
          {{ $ctrl.currentElement.advancedVerification.text }}

          MDM2 Antibody (33-7100) in ICC/IF

          Immunofluorescence analysis of MDM2 in subconfluent U2OS cells. The cells were fixed with 4% paraformaldehyde for 15 minutes, permeabilized with 0.1% Triton™ X-100 for 15 minutes, and blocked with 3% BSA for 15 minutes at room temperature. The cells were probed with a MDM2 Mouse Monoclonal Antibody (Product # 33-7100) at 1.5 µg/mL for 1 hour at room temperature and then labeled with a Goat anti-Mouse IgG (H+L) Superclonal Secondary Antibody, Alexa Fluor 488 conjugate (Product # A28175) at a dilution of 1:400 for 30 minutes at room temperat... View More {{ $ctrl.currentElement.advancedVerification.fullName }} 验证信息 View more
          已发表图片由___提供 benchsci-logo
          PMID: {{$ctrl.currentElement.benchSciPubmedId}}
          查看产品

          {{$ctrl.videoDesc}}

          {{$ctrl.videoLongDesc}}

          MDM2 Antibody in Immunocytochemistry (ICC/IF)
          MDM2 Antibody in Immunohistochemistry (Paraffin) (IHC (P))
          MDM2 Antibody in Western Blot (WB)
          MDM2 Antibody in Western Blot (WB)
          MDM2 Antibody in Western Blot (WB)
          MDM2 Antibody in Immunohistochemistry (IHC)
          MDM2 Antibody in Western Blot (WB)
          MDM2 Antibody in Western Blot (WB)
          MDM2 Antibody in Immunohistochemistry (IHC)
          MDM2 Antibody in Immunohistochemistry (IHC)
          MDM2 Antibody in Immunohistochemistry (IHC)
          MDM2 Antibody in Western Blot (WB)
          MDM2 Antibody in Western Blot (WB)
          MDM2 Antibody in Western Blot, Proximity Ligation Assay (PLA) (WB, PLA)
          MDM2 Antibody in Western Blot (WB)
          MDM2 Antibody in Western Blot (WB)
          MDM2 Antibody in Western Blot (WB)
          MDM2 Antibody in Western Blot (WB)
          MDM2 Antibody in Western Blot (WB)
          MDM2 Antibody
          MDM2 Monoclonal Antibody (IF2)

          产品信息

          33-7100

          应用
          建议稀释比
          已发表文章

          免疫印迹 (WB)

          0.5-2 µg/mL
          查看12篇已发表文章 12篇已发表文章

          免疫组化 (IHC)

          -
          查看15篇已发表文章 15篇已发表文章

          免疫组化(石蜡) (IHC (P))

          1:25-1:200
          查看6篇已发表文章 6篇已发表文章

          免疫细胞化学 (ICC/IF)

          1:25-1:200
          查看2篇已发表文章 2篇已发表文章

          免疫沉淀 (IP)

          1-5 µg/mL
          -

          Proximity Ligation Assay (PLA) (PLA)

          -
          查看1篇已发表文章 1篇已发表文章

          其他PubMed (Misc)

          -
          查看5篇已发表文章 5篇已发表文章
          产品规格

          种属反应

          Human

          已发表种属

          Bacteria, Guinea pig, Human, Mouse, Rat

          宿主/亚型

          Mouse / IgG2b, kappa

          分类

          Monoclonal

          类型

          Antibody

          克隆号

          IF2

          抗原

          Synthetic peptide derived from the n-terminal region of human MDM2
          查看免疫原

          偶联物

          Unconjugated Unconjugated Unconjugated

          形式

          Liquid

          浓度

          0.5 mg/mL

          规格

          50 µg

          纯化类型

          Protein A

          保存液

          PBS, pH 7.4, with 1mg/mL BSA, 30% glycerol

          内含物

          0.05% sodium azide

          保存条件

          -20°C, Avoid Freeze/Thaw Cycles

          运输条件

          Ambient (domestic); Wet ice (international)

          RRID

          AB_2533136

          产品详细信息

          This antibody recognizes the ~90 kDa (apparent MW) MDM2 protein. Also recognizes isoforms at ~57 and ~74/76 kDa. The epitope recognized by this antibody is located within amino acids 26-169 of the human protein. Positive controls: OsA-CL, MCF-7, HeLa cell lysates. HOS cells can be used for negative control. Staining of formalin fixed, paraffin embedded tissue requires heat induced epitope retrieval pretreatment.

          靶标信息

          MDM2 is a ubiquitin ligase for p53 and plays a central role in regulation of the stability of p53. MDM2 is located on chromosome 12 on the q arm. Akt-mediated phosphorylation of MDM2 at Ser166 and Ser186 increases its interaction with p300, allowing MDM2-mediated ubiquitination and degradation of p53. Phosphorylation of MDM2 also blocks its binding to p19ARF, increasing the degradation of p53. MDM2 has also been shown to negatively regulate p53 function. MDM2 binds and inhibits transactivation role played by p53 and overexpression of MDM2 can result in the inactivation of p53 and decrease its tumor suppressor function. Another process by which MDM2 can inactivate p53 is by degrading p53 as the protein also possesses E3 ubiquitin ligase activity. Further, MDM2 plays important roles in apoptosis and cell cycle. MDM2 is over expressed in a wide range of human malignancies including soft tissue carcinomas and breast cancer. In addition to p53, MDM2 is involved in processes of cell cycle, apoptosis, and tumorigenesis through interactions with proteins that include retinoblastoma 1 and ribosomal protein L5. More than 40 different alternatively spliced transcript variants of MDM2 have been isolated from both tumor and normal tissues.

          仅用于科研。不用于诊断过程。未经明确授权不得转售。

          生物信息学

          蛋白别名: alternatively spliced isoform; Double minute 2 protein; double minute 2, human homolog of; p53-binding protein; E3 ubiquitin-protein ligase Mdm2; Hdm2; HGNC:6973; human homolog of; MDM2 isoform KB9; MDM2 isoform N1_40; MDM2 oncogene, E3 ubiquitin protein ligase; MDM2 proto-oncogene, E3 ubiquitin protein ligase; MDM2 variant FB28; Mdm2, p53 E3 ubiquitin protein ligase homolog; Mdm2, transformed 3T3 cell double minute 2, p53 binding protein; MGC5370; MGC71221; Oncoprotein Mdm2; OTTHUMP00000183490; OTTHUMP00000183492; OTTHUMP00000183494; OTTHUMP00000183495; OTTHUMP00000183496; OTTHUMP00000183497; p53 associated; p53-binding protein Mdm2; RING-type E3 ubiquitin transferase Mdm2; unnamed protein product

          查看更多 收起

          基因别名: ACTFS; hdm2; HDMX; LSKB; MDM2

          查看更多 收起

          UniProt ID: (Human) Q00987

          查看更多 收起

          Entrez Gene ID: (Human) 4193

          查看更多 收起

          功能
          p53 binding ubiquitin-protein transferase activity protein binding 5S rRNA binding zinc ion binding transferase activity ligase activity SUMO transferase activity enzyme binding protein domain specific binding ubiquitin protein ligase binding receptor serine/threonine kinase binding identical protein binding peroxisome proliferator activated receptor binding ribonucleoprotein complex binding ubiquitin binding metal ion binding ubiquitin protein ligase activity NEDD8 ligase activity disordered domain specific binding
          参与通路
          negative regulation of transcription from RNA polymerase II promoter protein polyubiquitination blood vessel development blood vessel remodeling regulation of heart rate heart valve development atrioventricular valve morphogenesis endocardial cushion morphogenesis ventricular septum development atrial septum development ubiquitin-dependent protein catabolic process apoptotic process traversing start control point of mitotic cell cycle heart development positive regulation of cell proliferation response to xenobiotic stimulus response to toxic substance response to iron ion regulation of gene expression positive regulation of gene expression negative regulation of gene expression negative regulation of protein processing negative regulation of neuron projection development protein ubiquitination protein sumoylation DNA damage response, signal transduction by p53 class mediator protein destabilization response to magnesium ion positive regulation of proteasomal ubiquitin-dependent protein catabolic process protein localization to nucleus regulation of protein catabolic process response to cocaine negative regulation of apoptotic process proteasome-mediated ubiquitin-dependent protein catabolic process negative regulation of DNA damage response, signal transduction by p53 class mediator protein-containing complex subunit organization establishment of protein localization response to ether positive regulation of cell cycle negative regulation of transcription, DNA-templated positive regulation of mitotic cell cycle response to antibiotic positive regulation of protein export from nucleus response to steroid hormone positive regulation of muscle cell differentiation proteolysis involved in cellular protein catabolic process regulation of cell cycle protein autoubiquitination cardiac septum morphogenesis protein-containing complex assembly regulation of biological quality cellular response to hydrogen peroxide cellular response to antibiotic cellular response to vitamin B1 cellular response to alkaloid cellular response to growth factor stimulus cellular response to peptide hormone stimulus cellular response to estrogen stimulus cellular response to hypoxia cellular response to gamma radiation cellular response to UV-C signal transduction by p53 class mediator fibroblast activation cellular response to actinomycin D regulation of postsynaptic neurotransmitter receptor internalization regulation of protein catabolic process at postsynapse, modulating synaptic transmission negative regulation of signal transduction by p53 class mediator negative regulation of intrinsic apoptotic signaling pathway by p53 class mediator response to formaldehyde positive regulation of vascular smooth muscle cell proliferation positive regulation of vascular associated smooth muscle cell migration amyloid fibril formation response to water-immersion restraint stress negative regulation of apoptotic signaling pathway
          It has to be done as per old AB suggested Products section.

          Disclaimer

          Close

          Clicking the images or links will redirect you to a website hosted by BenchSci that provides third-party scientific content. Neither the content nor the BenchSci technology and processes for selection have been evaluated by us; we are providing them as-is and without warranty of any kind, including for use or application of the Thermo Fisher Scientific products presented.

          guarantee_icon

          性能保障

          只要您发现Invitrogen抗体在实验中的表现与网站或说明书的所述内容不符,您即可享受免费退换货服务。*

          了解更多
          help_icon

          随时为您服务

          获取常见问题的专家解答,或者直接联系我们的技术专家,咨询应用、设备、常规产品使用问题。

          联系技术支持
          订购 Plus Icon Minus Icon
          • 订单状态查询
          • 订单支持
          • 货号直购
          • 现货供应中心
          • 电子采购
          支持 Plus Icon Minus Icon
          • 帮助&支持
          • 联系我们 - 400 820 8982
          • 技术支持中心
          • 查找文件&证书
          • 报告网站问题
          资源 Plus Icon Minus Icon
          • 学习中心
          • 促销
          • 活动&研讨会
          • 社交媒体
          关于赛默飞 Plus Icon Minus Icon
          • 关于我们
          • 招聘 招聘
          • 投资者关系 投资者关系
          • 新闻 新闻
          • 社会责任 社会责任
          • 商标
          • 政策和通知
          品牌 Plus Icon Minus Icon
          • Thermo Scientific
          • Applied Biosystems
          • Invitrogen
          • Gibco
          • Ion Torrent
          • Unity Lab Services
          • Patheon
          • PPD
          • 服务条款
          • 隐私政策
          • 定价和运输保险政策
          © 2006-2026 Thermo Fisher Scientific Inc. All rights reserved. All trademarks are the property of Thermo Fisher Scientific and its subsidiaries unless otherwise specified.
          China flag icon
          China
          本网站销售的所有产品均不得用于人类或动物之临床诊断或治疗,仅可用于工业或者科研等非医疗目的。
             电子营业执照 | 经营证照公示 | ICP备案号:沪ICP备11003924号 | 沪公网安备 31011502006935号

          Your items have has been added!


          Host server : magellan-search-blue-64dd947b88-zdkzh:80/100.66.76.145:80.
          git-commit: 0f46c0ba67a87c24f5ac662a3edafcaba07cd08c
          git-url: https://github.com/thermofisher/magellan-search
          git-branch: release/2.45.0-Offline