Hamburger Menu Button
Thermo Fisher Scientific Logo
登录
没有账号?建立账号 注册
  • 产品
    • 抗体
    • 引物合成
    • GeneArt Gene Synthesis Instant Designer
    • TaqMan Assay and Array Search
    • PCR 设备和耗材
    • 色谱柱和纯化柱
    • 实验室离心机
    • 分子生物学试剂和试剂盒
    • 实验室塑料耗材及用品
    • 查看所有产品分类
  • 应用和技术
    • 色谱
    • 细胞转染和培养
    • 实时荧光定量PCR
    • 质谱
    • 实验室塑料耗材及用品
    • 电子显微镜
    • 蛋白质生物学
    • PCR
    • RNAi
    • 环境
    • 查看所有应用和技术
  • 服务
    • 定制服务
    • 企业级实验室信息化服务
    • 金融&租赁服务
    • 仪器服务
    • OEM和商业供应
    • 培训服务
    • 360° CDMO 和 CRO 服务
    • CDMO 服务
    • 临床试验 CRO 服务
    • Unity Lab Services
    • 查看所有帮助和支持
  • 帮助和支持
    • 学习中心
    • 联系我们
    • 更改国家或地区
    • 查看所有帮助和支持
  • 热门产品
    • TaqMan Real-Time PCR Assays
      TaqMan 实时荧光定量 PCR 试剂盒
    • Antibodies
      抗体
    • Oligos, Primers & Probes
      寡核苷酸、引物、探针
    • GeneArt Gene Synthesis
      GeneArt 基因合成
    • Cell Culture Plastics
      细胞培养耗材
  • Who We Serve
    • 抗体治疗解决方案
    • 细胞与基因治疗解决方案
    • 学术科研
    • 工业与应用
  • 联系我们
  • 货号直购
  • 订单查询
  • 查找文件&证书
Thermo Fisher Scientific Logo

Search

搜索全部或下列指定分类
Search button
          • 联系我们
          • 货号直购
          • 登录
            登录
            没有账号?建立账号 注册
            • 我的账号
            • 订单
            • 账单及发票查询
            • 定制产品及项目
          • Primary Antibodies ›
          • MECP2 Antibodies

          Invitrogen

          MECP2 Polyclonal Antibody

          3个已发表图片
          4 篇参考文献
          查看其他33个MECP2抗体

          {{$productOrderCtrl.translations['antibody.pdp.commerceCard.promotion.promotions']}}

          {{$productOrderCtrl.translations['antibody.pdp.commerceCard.promotion.viewpromo']}}

          {{$productOrderCtrl.translations['antibody.pdp.commerceCard.promotion.promocode']}}: {{promo.promoCode}} {{promo.promoTitle}} {{promo.promoDescription}}. {{$productOrderCtrl.translations['antibody.pdp.commerceCard.promotion.learnmore']}}

          说明书
          证书
          实验方案
          问题与答案
          技术支持
          说明书
          证书
          实验方案
          问题与答案
          技术支持
          说明书
          证书
          实验方案
          问题与答案
          技术支持

          Cite MECP2 Polyclonal Antibody

          Additional Information:
          {{banner.description}}
          {{$ctrl.isSkuNotesCollapsed ? 'View more' : 'View less'}}
          • 抗体检测数据 (1)
          • 已发表图片 (3)
          MECP2 Antibody in Western Blot (WB)
          Group 53 Created with Sketch.
          MECP2 Antibody in Western Blot (WB)
          Group 53 Created with Sketch.

          图: 1 / 4

          {{ $ctrl.currentElement.advancedVerification.fullName }}
          {{ $ctrl.currentElement.advancedVerification.text }}

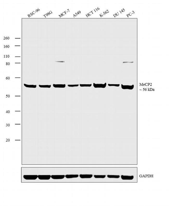
          MECP2 Antibody (PA1-888) in WB

          Western blot analysis was performed on nuclear-enriched extracts (30 µg lysate) of RSC-96 (Lane 1), T98G (Lane 2), MCF-7 (Lane 3), A549 (Lane 4), HCT 116 (Lane 5), K-562 (Lane 6), DU 145 (Lane 7), and PC-3 (Lane 8). The blots were probed with Rabbit Anti-MeCP2 Polyclonal Antibody (Product # PA1-888, 0.5 µg/mL) and detected by chemiluminescence using Goat anti-Rabbit IgG (Heavy Chain) Superclonal™ Secondary Antibody, HRP conjugate (Product # A27036, 0.25 µg/mL, 1:4000 dilution). A 56 kDa band corresponding to MeCP2 was observed across the c... View More {{ $ctrl.currentElement.advancedVerification.fullName }} 验证信息 View more
          已发表图片由___提供 benchsci-logo
          PMID: {{$ctrl.currentElement.benchSciPubmedId}}
          查看产品

          {{$ctrl.videoDesc}}

          {{$ctrl.videoLongDesc}}

          MECP2 Antibody in Western Blot (WB)
          MECP2 Antibody in Immunohistochemistry (IHC)
          MECP2 Antibody in Immunohistochemistry (IHC)
          MECP2 Antibody in Western Blot (WB)
          MECP2 Polyclonal Antibody

          产品信息

          PA1-888

          应用
          建议稀释比
          已发表文章

          免疫印迹 (WB)

          0.1-1 µg/mL
          查看2篇已发表文章 2篇已发表文章

          免疫组化 (IHC)

          -
          查看2篇已发表文章 2篇已发表文章
          产品规格

          种属反应

          Human, Mouse, Rat

          已发表种属

          Human, Mouse

          宿主/亚型

          Rabbit / IgG

          分类

          Polyclonal

          类型

          Antibody

          抗原

          Synthetic Peptide: C P(469) N R E E P V D S R T P V T E R V S(486)
          3D表位/免疫原

          偶联物

          Unconjugated Unconjugated Unconjugated

          形式

          Liquid

          浓度

          1 mg/mL

          规格

          100 µg

          纯化类型

          Antigen affinity chromatography

          保存液

          PBS with 1mg/mL BSA

          内含物

          0.05% sodium azide

          保存条件

          -20°C, Avoid Freeze/Thaw Cycles

          运输条件

          Ambient (domestic); Wet ice (international)

          RRID

          AB_2281966

          产品详细信息

          PA1-888 detects methyl CpG binding protein 2 (MeCP2) from human, mouse and rat cells and tissues.

          PA1-888 has been successfully used in Western blot procedures. By Western blot, this antibody detects an ~56 kDa protein representing MeCP2 from AtT20 cell extract.

          PA1-888 immunizing peptide corresponds to amino acid residues 469-486 from human MeCP2. This sequence is completely conserved in rat and mouse MeCP2. PA1-888 immunizing peptide (Cat. # PEP-121) is available for use in neutralization and control experiments.

          靶标信息

          MECP2 belongs to a family of nuclear proteins (including MBD1, MBD2, MBD3 and MBD4) that have a methyl-CpG binding domain. MECP2 is capable of binding specifically to methylated DNA. DNA methylation is the major modification of eukaryotic genomes and plays an essential role in mammalian development. MECP2 can also repress transcription from methylated gene promoters. In contrast to other MBD family members, MECP2 is X-linked and subject to X inactivation. MECP2 is dispensible in stem cells, but is essential for embryonic development. MECP2 gene mutations are the cause of most cases of Rett syndrome, a progressive neurologic developmental disorder and one of the most common causes of mental retardation in females.

          仅用于科研。不用于诊断过程。未经明确授权不得转售。

          生物信息学

          蛋白别名: DKFZp686A24160; MeCp-2 protein; MECP2A; methyl CpG binding protein 2 (Rett syndrome) isoform MECP2_1; methyl CpG binding protein 2 (Rett syndrome) isoform MECP2_2; methyl CpG binding protein 2 (Rett syndrome) isoform MECP2_3; methyl CpG binding protein 2 (Rett syndrome) isoform MECP2_5; methyl CpG binding protein 2 (Rett syndrome) isoform MECP2_6; methyl CpG binding protein 2 (Rett syndrome) isoform MECP2_7; methyl CpG binding protein 2 (Rett syndrome) isoform MECP2_8; Methyl-CpG-binding protein 2; Rett Syndrome transcript 1; Rett syndrome; MECP2B; transcript variant; transcriptional repressor; involved in Rett syndrome disease; unnamed protein product

          查看更多 收起

          基因别名: 1500041B07Rik; AUTSX3; D630021H01Rik; Mbd5; MECP2; MRX16; MRX79; MRXS13; MRXSL; PPMX; RS; RTS; RTT; WBP10

          查看更多 收起

          UniProt ID: (Human) P51608, (Mouse) Q9Z2D6, (Rat) Q00566

          查看更多 收起

          Entrez Gene ID: (Human) 4204, (Mouse) 17257, (Rat) 29386

          查看更多 收起

          功能
          nucleic acid binding DNA binding chromatin binding transcription corepressor activity RNA binding mRNA binding protein binding methyl-CpG binding double-stranded methylated DNA binding siRNA binding binding, bridging histone reader activity molecular condensate scaffold activity promoter-specific chromatin binding four-way junction DNA binding transcription factor activity, sequence-specific DNA binding transcription factor binding enzyme binding protein domain specific binding chromatin DNA binding histone deacetylase binding poly(A) RNA binding unmethylated CpG binding protein N-terminus binding DNA metabolism protein
          参与通路
          negative regulation of transcription from RNA polymerase II promoter behavioral fear response response to hypoxia startle response neurological system process involved in regulation of systemic arterial blood pressure regulation of respiratory gaseous exchange by neurological system process inositol metabolic process regulation of transcription from RNA polymerase II promoter glutamine metabolic process cellular biogenic amine metabolic process Notch signaling pathway chemical synaptic transmission synapse assembly brain development respiratory gaseous exchange learning memory long-term memory protein localization glucocorticoid metabolic process cell proliferation associative learning adult locomotory behavior visual learning post-embryonic development gene expression regulation of gene expression negative regulation of gene expression glial cell proliferation dendrite development negative regulation of angiogenesis proprioception sensory perception of pain cerebellum development ventricular system development neuron differentiation neuron projection development heterochromatin assembly cardiolipin metabolic process multicellular organismal response to stress social behavior regulation of gene expression, epigenetic neuron maturation negative regulation of neuron apoptotic process negative regulation of blood vessel endothelial cell migration hypermethylation of CpG island negative regulation of transcription, DNA-templated positive regulation of transcription, DNA-templated positive regulation of transcription from RNA polymerase II promoter phosphatidylcholine metabolic process regulation of synaptic plasticity cell development catecholamine secretion neuromuscular process controlling posture neuromuscular process negative regulation of developmental process negative regulation of smooth muscle cell differentiation response to other organism excitatory postsynaptic potential positive regulation of glial cell proliferation long-term synaptic potentiation genetic imprinting positive regulation of microtubule nucleation trans-synaptic signaling by BDNF regulation of multicellular organismal development mitochondrial electron transport, ubiquinol to cytochrome c chromatin silencing regulation of gene expression by genetic imprinting transcription, DNA-templated regulation of transcription, DNA-templated positive regulation of cell proliferation pathogenesis embryo development histone methylation histone acetylation negative regulation of histone methylation negative regulation of histone acetylation regulation of DNA methylation negative regulation of astrocyte differentiation positive regulation of synapse assembly heart development response to ionizing radiation response to lead ion response to organic cyclic compound response to estradiol
          It has to be done as per old AB suggested Products section.

          Disclaimer

          Close

          Clicking the images or links will redirect you to a website hosted by BenchSci that provides third-party scientific content. Neither the content nor the BenchSci technology and processes for selection have been evaluated by us; we are providing them as-is and without warranty of any kind, including for use or application of the Thermo Fisher Scientific products presented.

          guarantee_icon

          性能保障

          只要您发现Invitrogen抗体在实验中的表现与网站或说明书的所述内容不符,您即可享受免费退换货服务。*

          了解更多
          help_icon

          随时为您服务

          获取常见问题的专家解答,或者直接联系我们的技术专家,咨询应用、设备、常规产品使用问题。

          联系技术支持
          订购 Plus Icon Minus Icon
          • 订单状态查询
          • 订单支持
          • 货号直购
          • 现货供应中心
          • 电子采购
          支持 Plus Icon Minus Icon
          • 帮助&支持
          • 联系我们 - 400 820 8982
          • 技术支持中心
          • 查找文件&证书
          • 报告网站问题
          资源 Plus Icon Minus Icon
          • 学习中心
          • 促销
          • 活动&研讨会
          • 社交媒体
          关于赛默飞 Plus Icon Minus Icon
          • 关于我们
          • 招聘 招聘
          • 投资者关系 投资者关系
          • 新闻 新闻
          • 社会责任 社会责任
          • 商标
          • 政策和通知
          品牌 Plus Icon Minus Icon
          • Thermo Scientific
          • Applied Biosystems
          • Invitrogen
          • Gibco
          • Ion Torrent
          • Unity Lab Services
          • Patheon
          • PPD
          • 服务条款
          • 隐私政策
          • 定价和运输保险政策
          © 2006-2026 Thermo Fisher Scientific Inc. All rights reserved. All trademarks are the property of Thermo Fisher Scientific and its subsidiaries unless otherwise specified.
          China flag icon
          China
          本网站销售的所有产品均不得用于人类或动物之临床诊断或治疗,仅可用于工业或者科研等非医疗目的。
             电子营业执照 | 经营证照公示 | ICP备案号:沪ICP备11003924号 | 沪公网安备 31011502006935号

          Your items have has been added!


          Host server : magellan-search-blue-744bc48644-fvx7n:80/100.66.78.247:80.
          git-commit: 747bde55a712f6f97bf7760408d445eefba4e16f
          git-url: https://github.com/thermofisher/magellan-search
          git-branch: release/2.48.0-Offline