Hamburger Menu Button
Thermo Fisher Scientific Logo
登录
没有账号?建立账号 注册
  • 产品
    • 抗体
    • 引物合成
    • GeneArt Gene Synthesis Instant Designer
    • TaqMan Assay and Array Search
    • PCR 设备和耗材
    • 色谱柱和纯化柱
    • 实验室离心机
    • 分子生物学试剂和试剂盒
    • 实验室塑料耗材及用品
    • 查看所有产品分类
  • 应用和技术
    • 色谱
    • 细胞转染和培养
    • 实时荧光定量PCR
    • 质谱
    • 实验室塑料耗材及用品
    • 电子显微镜
    • 蛋白质生物学
    • PCR
    • RNAi
    • 环境
    • 查看所有应用和技术
  • 服务
    • 定制服务
    • 企业级实验室信息化服务
    • 金融&租赁服务
    • 仪器服务
    • OEM和商业供应
    • 培训服务
    • 360° CDMO 和 CRO 服务
    • CDMO 服务
    • 临床试验 CRO 服务
    • Unity Lab Services
    • 查看所有帮助和支持
  • 帮助和支持
    • 学习中心
    • 联系我们
    • 更改国家或地区
    • 查看所有帮助和支持
  • 热门产品
    • TaqMan Real-Time PCR Assays
      TaqMan 实时荧光定量 PCR 试剂盒
    • Antibodies
      抗体
    • Oligos, Primers & Probes
      寡核苷酸、引物、探针
    • GeneArt Gene Synthesis
      GeneArt 基因合成
    • Cell Culture Plastics
      细胞培养耗材
  • Who We Serve
    • 抗体治疗解决方案
    • 细胞与基因治疗解决方案
    • 学术科研
    • 工业与应用
  • 联系我们
  • 货号直购
  • 订单查询
  • 查找文件&证书
Thermo Fisher Scientific Logo

Search

搜索全部或下列指定分类
Search button
          • 联系我们
          • 货号直购
          • 登录
            登录
            没有账号?建立账号 注册
            • 我的账号
            • 订单
            • 会员中心
            • 账单及发票查询
            • 定制产品及项目
          • Primary Antibodies ›
          • METTL3 Antibodies

          Invitrogen

          METTL3 Monoclonal Antibody (OTI1B7)

          8个已发表图片
          8 篇参考文献
          查看其他15个METTL3抗体

          {{$productOrderCtrl.translations['antibody.pdp.commerceCard.promotion.promotions']}}

          {{$productOrderCtrl.translations['antibody.pdp.commerceCard.promotion.viewpromo']}}

          {{$productOrderCtrl.translations['antibody.pdp.commerceCard.promotion.promocode']}}: {{promo.promoCode}} {{promo.promoTitle}} {{promo.promoDescription}}. {{$productOrderCtrl.translations['antibody.pdp.commerceCard.promotion.learnmore']}}

          说明书
          证书
          实验方案
          问题与答案
          技术支持
          说明书
          证书
          实验方案
          问题与答案
          技术支持
          说明书
          证书
          实验方案
          问题与答案
          技术支持

          Cite METTL3 Monoclonal Antibody (OTI1B7)

          Additional Information:
          {{banner.description}}
          {{$ctrl.isSkuNotesCollapsed ? 'View more' : 'View less'}}
          • 已发表图片 (8)
          METTL3 Antibody in Western Blot (WB)
          Group 53 Created with Sketch.
          METTL3 Antibody in Western Blot (WB)
          Group 53 Created with Sketch.

          图: 1 / 8

          {{ $ctrl.currentElement.advancedVerification.fullName }}
          {{ $ctrl.currentElement.advancedVerification.text }}

          METTL3 Antibody (MA5-27527) in WB

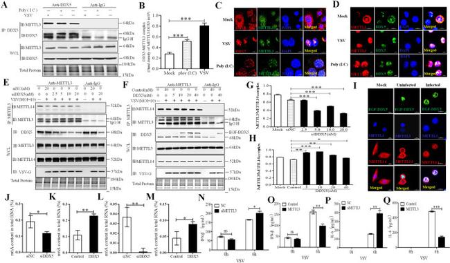
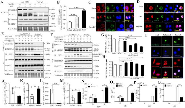
          Cell death discovery 2024 - Fig. 5 METTL3 regulated the expression of SH3BGR in AC16 cells. A Depletion of METTL3 decreased abundance of m6A-modified SH3BGR mRNA in AC16 cells. B Overexpression of METTL3 induced SH3BGR mRNA m6A modification in AC16 cells. C RT-qPCR analysis of SH3BGR in control and METTL3 knockdown AC16 cells. D Western blotting analysis of METTL3 and SH3BGR with or without METTL3 knockdown in AC16 cells. E , F Statis... View More {{ $ctrl.currentElement.advancedVerification.fullName }} 验证信息 View more
          已发表图片由___提供 benchsci-logo
          PMID: {{$ctrl.currentElement.benchSciPubmedId}}
          查看产品

          {{$ctrl.videoDesc}}

          {{$ctrl.videoLongDesc}}

          METTL3 Antibody in Western Blot (WB)
          METTL3 Antibody in Western Blot (WB)
          METTL3 Antibody in Western Blot (WB)
          METTL3 Antibody in Western Blot (WB)
          METTL3 Antibody in Western Blot, ELISA, Immunoprecipitation (WB, ELISA, IP)
          METTL3 Antibody in Western Blot (WB)
          METTL3 Antibody in Immunoprecipitation (IP)
          METTL3 Antibody in Immunoprecipitation (IP)
          METTL3 Monoclonal Antibody (OTI1B7)

          产品信息

          MA5-27527

          应用
          建议稀释比
          已发表文章

          免疫印迹 (WB)

          1:500-1:2,000
          查看5篇已发表文章 5篇已发表文章

          酶联免疫吸附实验 (ELISA)

          -
          查看1篇已发表文章 1篇已发表文章

          免疫沉淀 (IP)

          -
          查看2篇已发表文章 2篇已发表文章
          产品规格

          种属反应

          Human, Mouse, Rat

          已发表种属

          Human, Mouse

          宿主/亚型

          Mouse / IgG1

          分类

          Monoclonal

          类型

          Antibody

          克隆号

          OTI1B7

          抗原

          Human recombinant protein fragment corresponding to amino acids 1-284 of METTL3 produced in E.coli
          3D表位/免疫原

          偶联物

          Unconjugated Unconjugated Unconjugated

          形式

          Liquid

          浓度

          1 mg/mL

          规格

          100 µg

          纯化类型

          Affinity Chromatography

          保存液

          PBS, pH 7.3, with 1% BSA, 50% glycerol

          内含物

          0.02% sodium azide

          保存条件

          -20°C, Avoid Freeze/Thaw Cycles

          运输条件

          Ambient (domestic); Wet ice (international)

          RRID

          AB_2724679

          靶标信息

          METTL3 is the 70 kDa subunit of MT-A which is part of N6-adenosine-methyltransferase. This enzyme is involved in the posttranscriptional methylation of internal adenosine residues in eukaryotic mRNAs, forming N6-methyladenosine.

          仅用于科研。不用于诊断过程。未经明确授权不得转售。

          生物信息学

          蛋白别名: adoMet-binding subunit of the human mRNA (N6-adenosine)-methyltransferase; hMETTL3; m6a methyltransferase; methyltransferase like 3; methyltransferase-like 3; Methyltransferase-like protein 3; mRNA (2'-O-methyladenosine-N(6)-)-methyltransferase; mRNA m(6)A methyltransferase; MT-A70; N(6)-adenosine-methyltransferase 70 kDa subunit; N(6)-adenosine-methyltransferase catalytic subunit METTL3; N6-adenosine-methyltransferase 70 kDa subunit; N6-adenosine-methyltransferase subunit METTL3; unnamed protein product

          查看更多 收起

          基因别名: 2310024F18Rik; hMETTL3; IME4; M6A; METTL3; MT-A70; MTA70; Spo8

          查看更多 收起

          UniProt ID: (Human) Q86U44, (Mouse) Q8C3P7

          查看更多 收起

          Entrez Gene ID: (Human) 56339, (Mouse) 56335, (Rat) 361035

          查看更多 收起

          功能
          mRNA (N6-adenosine)-methyltransferase activity RNA binding mRNA binding protein binding methyltransferase activity RNA methyltransferase activity transferase activity protein heterodimerization activity S-adenosyl-L-methionine binding mRNA (2'-O-methyladenosine-N6-)-methyltransferase activity RNA metabolism protein RNA methyltransferase nucleic acid metabolism protein
          参与通路
          mRNA splicing, via spliceosome RNA methylation immune system process mRNA processing mRNA export from nucleus cellular response to DNA damage stimulus spermatogenesis circadian rhythm dosage compensation by inactivation of X chromosome mRNA modification stem cell population maintenance forebrain radial glial cell differentiation cell differentiation primary miRNA processing methylation cellular response to UV gliogenesis innate immune response regulation of T cell differentiation positive regulation of translation negative regulation of Notch signaling pathway oogenesis rhythmic process regulation of meiotic cell cycle negative regulation of type I interferon-mediated signaling pathway mRNA destabilization endothelial to hematopoietic transition regulation of hematopoietic stem cell differentiation positive regulation of cap-independent translational initiation nucleobase-containing compound metabolic process adenosine to inosine editing mRNA methylation
          It has to be done as per old AB suggested Products section.

          Disclaimer

          Close

          Clicking the images or links will redirect you to a website hosted by BenchSci that provides third-party scientific content. Neither the content nor the BenchSci technology and processes for selection have been evaluated by us; we are providing them as-is and without warranty of any kind, including for use or application of the Thermo Fisher Scientific products presented.

          guarantee_icon

          性能保障

          只要您发现Invitrogen抗体在实验中的表现与网站或说明书的所述内容不符,您即可享受免费退换货服务。*

          了解更多
          help_icon

          随时为您服务

          获取常见问题的专家解答,或者直接联系我们的技术专家,咨询应用、设备、常规产品使用问题。

          联系技术支持
          订购 Plus Icon Minus Icon
          • 订单状态查询
          • 订单支持
          • 货号直购
          • 现货供应中心
          • 电子采购
          支持 Plus Icon Minus Icon
          • 帮助&支持
          • 联系我们 - 400 820 8982
          • 技术支持中心
          • 查找文件&证书
          • 报告网站问题
          资源 Plus Icon Minus Icon
          • 学习中心
          • 促销
          • 活动&研讨会
          • 社交媒体
          关于赛默飞 Plus Icon Minus Icon
          • 关于我们
          • 招聘 招聘
          • 投资者关系 投资者关系
          • 新闻 新闻
          • 社会责任 社会责任
          • 商标
          • 政策和通知
          品牌 Plus Icon Minus Icon
          • Thermo Scientific
          • Applied Biosystems
          • Invitrogen
          • Gibco
          • Ion Torrent
          • Unity Lab Services
          • Patheon
          • PPD
          • 服务条款
          • 隐私政策
          • 定价和运输保险政策
          © 2006-2026 Thermo Fisher Scientific Inc. All rights reserved. All trademarks are the property of Thermo Fisher Scientific and its subsidiaries unless otherwise specified.
          China flag icon
          China
          本网站销售的所有产品均不得用于人类或动物之临床诊断或治疗,仅可用于工业或者科研等非医疗目的。
             电子营业执照 | 经营证照公示 | ICP备案号:沪ICP备11003924号 | 沪公网安备 31011502006935号

          Your items have has been added!


          Host server : magellan-search-green-6479c7f679-2z78h:80/100.66.76.236:80.
          git-commit: b70c0dceb888abc3b0dcebb5bc3a5b8753e7e816
          git-url: https://github.com/thermofisher/magellan-search
          git-branch: release/2.50.0-Offline