Hamburger Menu Button
Thermo Fisher Scientific Logo
登录
没有账号?建立账号 注册
  • 产品
    • 抗体
    • 引物合成
    • GeneArt Gene Synthesis Instant Designer
    • TaqMan Assay and Array Search
    • PCR 设备和耗材
    • 色谱柱和纯化柱
    • 实验室离心机
    • 分子生物学试剂和试剂盒
    • 实验室塑料耗材及用品
    • 查看所有产品分类
  • 应用和技术
    • 色谱
    • 细胞转染和培养
    • 实时荧光定量PCR
    • 质谱
    • 实验室塑料耗材及用品
    • 电子显微镜
    • 蛋白质生物学
    • PCR
    • RNAi
    • 环境
    • 查看所有应用和技术
  • 服务
    • 定制服务
    • 企业级实验室信息化服务
    • 金融&租赁服务
    • 仪器服务
    • OEM和商业供应
    • 培训服务
    • 360° CDMO 和 CRO 服务
    • CDMO 服务
    • 临床试验 CRO 服务
    • Unity Lab Services
    • 查看所有帮助和支持
  • 帮助和支持
    • 学习中心
    • 联系我们
    • 更改国家或地区
    • 查看所有帮助和支持
  • 热门产品
    • TaqMan Real-Time PCR Assays
      TaqMan 实时荧光定量 PCR 试剂盒
    • Antibodies
      抗体
    • Oligos, Primers & Probes
      寡核苷酸、引物、探针
    • GeneArt Gene Synthesis
      GeneArt 基因合成
    • Cell Culture Plastics
      细胞培养耗材
  • Who We Serve
    • 抗体治疗解决方案
    • 细胞与基因治疗解决方案
    • 学术科研
    • 工业与应用
  • 联系我们
  • 货号直购
  • 订单查询
  • 查找文件&证书
Thermo Fisher Scientific Logo

Search

搜索全部或下列指定分类
Search button
          • 联系我们
          • 货号直购
          • 登录
            登录
            没有账号?建立账号 注册
            • 我的账号
            • 订单
            • 会员中心
            • 账单及发票查询
            • 定制产品及项目
          • Primary Antibodies ›
          • MHC Class I (H-2Kd/H-2Dd) Antibodies

          Invitrogen

          MHC Class I (H-2Kd/H-2Dd) Monoclonal Antibody (34-1-2S), Biotin, eBioscience™

          13个已发表图片
          9 篇参考文献
          查看其他19个MHC Class I (H-2Kd/H-2Dd)抗体

          {{$productOrderCtrl.translations['antibody.pdp.commerceCard.promotion.promotions']}}

          {{$productOrderCtrl.translations['antibody.pdp.commerceCard.promotion.viewpromo']}}

          {{$productOrderCtrl.translations['antibody.pdp.commerceCard.promotion.promocode']}}: {{promo.promoCode}} {{promo.promoTitle}} {{promo.promoDescription}}. {{$productOrderCtrl.translations['antibody.pdp.commerceCard.promotion.learnmore']}}

          说明书
          证书
          实验方案
          问题与答案
          技术支持
          说明书
          证书
          实验方案
          问题与答案
          技术支持
          说明书
          证书
          实验方案
          问题与答案
          技术支持

          Cite MHC Class I (H-2Kd/H-2Dd) Monoclonal Antibody (34-1-2S), Biotin, eBioscience™

          Additional Information:
          {{banner.description}}
          {{$ctrl.isSkuNotesCollapsed ? 'View more' : 'View less'}}
          • 已发表图片 (13)
          MHC Class I (H-2Kd/H-2Dd) Antibody in Flow Cytometry (Flow)
          Group 53 Created with Sketch.
          MHC Class I (H-2Kd/H-2Dd) Antibody in Flow Cytometry (Flow)
          Group 53 Created with Sketch.

          图: 1 / 13

          {{ $ctrl.currentElement.advancedVerification.fullName }}
          {{ $ctrl.currentElement.advancedVerification.text }}

          MHC Class I (H-2Kd/H-2Dd) Antibody (13-5998-82) in Flow

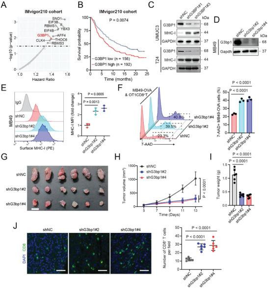
          Advanced science (Weinheim, Baden-Wurttemberg, Germany) 2024 - Figure 1 G3BP1 knockdown in BLCA cells upregulates MHC-I and impedes immune evasion. A) The effect of mRBPs on the survival of patients with BLCA who received anti-PD-L1 antibody therapy was determined using Kaplan-Meier and Cox regression analyses. The top-hit mRBPs in terms of positive correlation with the hazard ratio are presented. The mRNA expression data were derived from the IMvigor210 cohort. B) Kap... View More {{ $ctrl.currentElement.advancedVerification.fullName }} 验证信息 View more
          已发表图片由___提供 benchsci-logo
          PMID: {{$ctrl.currentElement.benchSciPubmedId}}
          查看产品

          {{$ctrl.videoDesc}}

          {{$ctrl.videoLongDesc}}

          MHC Class I (H-2Kd/H-2Dd) Antibody in Flow Cytometry (Flow)
          MHC Class I (H-2Kd/H-2Dd) Antibody in Flow Cytometry (Flow)
          MHC Class I (H-2Kd/H-2Dd) Antibody in Flow Cytometry (Flow)
          MHC Class I (H-2Kd/H-2Dd) Antibody in Flow Cytometry (Flow)
          MHC Class I (H-2Kd/H-2Dd) Antibody in Flow Cytometry (Flow)
          MHC Class I (H-2Kd/H-2Dd) Antibody in Flow Cytometry (Flow)
          MHC Class I (H-2Kd/H-2Dd) Antibody in Flow Cytometry (Flow)
          MHC Class I (H-2Kd/H-2Dd) Antibody in Flow Cytometry (Flow)
          MHC Class I (H-2Kd/H-2Dd) Antibody in Flow Cytometry (Flow)
          MHC Class I (H-2Kd/H-2Dd) Antibody in Flow Cytometry (Flow)
          MHC Class I (H-2Kd/H-2Dd) Antibody in Flow Cytometry (Flow)
          MHC Class I (H-2Kd/H-2Dd) Antibody in Flow Cytometry (Flow)
          MHC Class I (H-2Kd/H-2Dd) Antibody in Flow Cytometry (Flow)

          产品信息

          13-5998-82

          应用
          建议稀释比
          已发表文章

          流式细胞分析 (Flow)

          0.25 µg/test
          查看9篇已发表文章 9篇已发表文章
          产品规格

          种属反应

          Mouse

          已发表种属

          Mouse

          宿主/亚型

          Mouse / IgG2a, kappa

          推荐的同型对照

          Mouse IgG2a kappa Isotype Control (eBM2a), Biotin, eBioscience™

          分类

          Monoclonal

          类型

          Antibody

          克隆号

          34-1-2S

          偶联物

          Biotin Biotin Biotin
          • Unconjugated
          • APC 
          • eFluor 450
          • FITC
          • Functional Grade
          • NovaFluor Blue 510
          • NovaFluor Blue 585
          • NovaFluor Blue 610-70S
          • NovaFluor Blue 660-120S
          • NovaFluor Red 710
          • NovaFluor Yellow 570
          • NovaFluor Yellow 660
          • PE 
          • PerCP-eFluor 710
          • Request custom conjugation

          形式

          Liquid

          浓度

          0.5 mg/mL

          规格

          100 µg

          纯化类型

          Affinity chromatography

          保存液

          PBS, pH 7.2

          内含物

          0.09% sodium azide

          保存条件

          4°C, store in dark, DO NOT FREEZE!

          运输条件

          Ambient (domestic); Wet ice (international)

          RRID

          AB_466872

          产品详细信息

          Description: The 34-1-2S monoclonal antibody reacts with the mouse MHC class I, H-2Kd and H-2Dd. This cytotoxic antibody also cross-reacts with Kb, s, r, q, p.

          Applications Reported: 34-1-2S has been reported for use in flow cytometric analysis.

          Applications Tested: This 34-1-2S antibody has been tested by flow cytometric analysis of mouse splenocytes. This can be used at less than or equal to 0.25 µg per test. A test is defined as the amount (µg) of antibody that will stain a cell sample in a final volume of 100 µL. Cell number should be determined empirically but can range from 10^5 to 10^8 cells/test. It is recommended that the antibody be carefully titrated for optimal performance in the assay of interest.

          Filtration: 0.2 µm post-manufacturing filtered.

          靶标信息

          This protein is an MHC class I alloantigen, which is involved in antigen presentation to T cells expressing CD3/TCR and CD8.

          HLA and MHC antibodies play a significant role in Immunopeptidomics, facilitating the identification and characterization of neoantigens through high-performance liquid chromatography coupled to tandem Mass Spectrometry.

          仅用于科研。不用于诊断过程。未经明确授权不得转售。

          生物信息学

          蛋白别名: class I major histocompatibility antigen H-2Kd; H-2 class I histocompatibility antigen, D-B alpha chain; H-2 class I histocompatibility antigen, K-B alpha chain; H-2 class I histocompatibility antigen, K-D alpha chain; H-2 class I histocompatibility antigen, K-K alpha chain; H-2 class I histocompatibility antigen, K-Q alpha chain; H-2 class I histocompatibility antigen, K-W28 alpha chain; H-2D cell surface glycoprotein; H-2D(B); H-2K(B); H-2K(K); H-2K(Q); H2-DC1-beta transplantation antigen protein; H2DD; H2K1; H2KD; MHC class I antigen; MHC class I H-2Dp; MHC class I H2 antigen; MHC class I H2-K-b-alpha-2 cell surface glycoprotein; MHC class I heavy chain H2-K; MHC H2-D-q alpha-chain; MHC H2-K transplantation antigen; Q5k protein

          查看更多 收起

          基因别名: H-2D; H-2K; H-2K(d); H2-D; H2-D1; H2-K; H2-K1; K-f

          查看更多 收起

          UniProt ID: (Mouse) P01899, (Mouse) P01901

          查看更多 收起

          Entrez Gene ID: (Mouse) 14964, (Mouse) 14972

          查看更多 收起

          功能
          receptor binding protein binding beta-2-microglobulin binding peptide binding peptide antigen binding T cell receptor binding poly(A) RNA binding TAP binding protein heterodimerization activity major histocompatibility complex protein
          参与通路
          positive regulation of T cell mediated cytotoxicity immune system process antigen processing and presentation of peptide antigen via MHC class I antigen processing and presentation of endogenous peptide antigen via MHC class I via ER pathway, TAP-dependent immune response antigen processing and presentation antigen processing and presentation of exogenous peptide antigen via MHC class I defense response to bacterium inner ear development
          It has to be done as per old AB suggested Products section.

          Disclaimer

          Close

          Clicking the images or links will redirect you to a website hosted by BenchSci that provides third-party scientific content. Neither the content nor the BenchSci technology and processes for selection have been evaluated by us; we are providing them as-is and without warranty of any kind, including for use or application of the Thermo Fisher Scientific products presented.

          guarantee_icon

          性能保障

          只要您发现Invitrogen抗体在实验中的表现与网站或说明书的所述内容不符,您即可享受免费退换货服务。*

          了解更多
          help_icon

          随时为您服务

          获取常见问题的专家解答,或者直接联系我们的技术专家,咨询应用、设备、常规产品使用问题。

          联系技术支持
          订购 Plus Icon Minus Icon
          • 订单状态查询
          • 订单支持
          • 货号直购
          • 现货供应中心
          • 电子采购
          支持 Plus Icon Minus Icon
          • 帮助&支持
          • 联系我们 - 400 820 8982
          • 技术支持中心
          • 查找文件&证书
          • 报告网站问题
          资源 Plus Icon Minus Icon
          • 学习中心
          • 促销
          • 活动&研讨会
          • 社交媒体
          关于赛默飞 Plus Icon Minus Icon
          • 关于我们
          • 招聘 招聘
          • 投资者关系 投资者关系
          • 新闻 新闻
          • 社会责任 社会责任
          • 商标
          • 政策和通知
          品牌 Plus Icon Minus Icon
          • Thermo Scientific
          • Applied Biosystems
          • Invitrogen
          • Gibco
          • Ion Torrent
          • Unity Lab Services
          • Patheon
          • PPD
          • 服务条款
          • 隐私政策
          • 定价和运输保险政策
          © 2006-2026 Thermo Fisher Scientific Inc. All rights reserved. All trademarks are the property of Thermo Fisher Scientific and its subsidiaries unless otherwise specified.
          China flag icon
          China
          本网站销售的所有产品均不得用于人类或动物之临床诊断或治疗,仅可用于工业或者科研等非医疗目的。
             电子营业执照 | 经营证照公示 | ICP备案号:沪ICP备11003924号 | 沪公网安备 31011502006935号

          Your items have has been added!


          Host server : magellan-search-green-6479c7f679-zb4k5:80/100.66.74.142:80.
          git-commit: b70c0dceb888abc3b0dcebb5bc3a5b8753e7e816
          git-url: https://github.com/thermofisher/magellan-search
          git-branch: release/2.50.0-Offline