Hamburger Menu Button
Thermo Fisher Scientific Logo
登录
没有账号?建立账号 注册
  • 产品
    • 抗体
    • 引物合成
    • GeneArt Gene Synthesis Instant Designer
    • TaqMan Assay and Array Search
    • PCR 设备和耗材
    • 色谱柱和纯化柱
    • 实验室离心机
    • 分子生物学试剂和试剂盒
    • 实验室塑料耗材及用品
    • 查看所有产品分类
  • 应用和技术
    • 色谱
    • 细胞转染和培养
    • 实时荧光定量PCR
    • 质谱
    • 实验室塑料耗材及用品
    • 电子显微镜
    • 蛋白质生物学
    • PCR
    • RNAi
    • 环境
    • 查看所有应用和技术
  • 服务
    • 定制服务
    • 企业级实验室信息化服务
    • 企业服务
    • 金融&租赁服务
    • 仪器服务
    • OEM和商业供应
    • 培训服务
    • 360° CDMO 和 CRO 服务
    • CDMO 服务
    • 临床试验 CRO 服务
    • 查看所有帮助和支持
  • 帮助和支持
    • 学习中心
    • 联系我们
    • 更改国家或地区
    • 查看所有帮助和支持
  • 热门产品
    • TaqMan Real-Time PCR Assays
      TaqMan 实时荧光定量 PCR 试剂盒
    • Antibodies
      抗体
    • Oligos, Primers & Probes
      寡核苷酸、引物、探针
    • GeneArt Gene Synthesis
      GeneArt 基因合成
    • Cell Culture Plastics
      细胞培养耗材
  • 联系我们
  • 货号直购
  • 订单查询
  • 查找文件&证书
Thermo Fisher Scientific Logo

Search

搜索全部或下列指定分类
Search button
          • 联系我们
          • 货号直购
          • 登录
            登录
            没有账号?建立账号 注册
            • 我的账号
            • 订单
            • 账单及发票查询
            • 定制产品及项目

          Disclaimer

          Clicking the images or links will redirect you to a website hosted by BenchSci that provides third-party scientific content. Neither the content nor the BenchSci technology and processes for selection have been evaluated by us; we are providing them as-is and without warranty of any kind, including for use or application of the Thermo Fisher Scientific products presented.

          • Primary Antibodies ›
          • MHC Class II (I-A/I-E) Antibodies

          Invitrogen

          MHC Class II (I-A/I-E) Monoclonal Antibody (M5/114.15.2), FITC, eBioscience™

          高级验证
          93个已发表图片
          267 篇参考文献
          查看其他53个MHC Class II (I-A/I-E)抗体

          {{$productOrderCtrl.translations['antibody.pdp.commerceCard.promotion.promotions']}}

          {{$productOrderCtrl.translations['antibody.pdp.commerceCard.promotion.viewpromo']}}

          {{$productOrderCtrl.translations['antibody.pdp.commerceCard.promotion.promocode']}}: {{promo.promoCode}} {{promo.promoTitle}} {{promo.promoDescription}}. {{$productOrderCtrl.translations['antibody.pdp.commerceCard.promotion.learnmore']}}

          说明书
          实验方案
          问题与答案
          技术支持
          说明书
          实验方案
          问题与答案
          技术支持
          说明书
          实验方案
          问题与答案
          技术支持

          Cite MHC Class II (I-A/I-E) Monoclonal Antibody (M5/114.15.2), FITC, eBioscience™

          • 抗体检测数据 (1)
          • 已发表图片 (93)
          • 高级验证 (1)
          MHC Class II (I-A/I-E) Antibody in Flow Cytometry (Flow)
          Group 53 Created with Sketch.
          MHC Class II (I-A/I-E) Antibody in Flow Cytometry (Flow)
          Group 53 Created with Sketch.

          图: 1 / 95

          {{ $ctrl.currentElement.advancedVerification.fullName }}
          {{ $ctrl.currentElement.advancedVerification.text }}

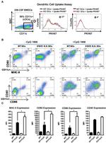
          MHC Class II (I-A/I-E) Antibody (11-5321-82) in Flow

          Staining of C57BL/6 splenocytes with Anti-Mouse CD3e APC (Product # 17-0031-82) and 0.06 µg of Rat IgG2b K Isotype Control FITC (Product # 11-4031-82) (left) or 0.06 µg of Anti-Mouse MHC Class II (I-A/I-E) FITC (right). Cells in the lymphocyte gate were used for analysis. {{ $ctrl.currentElement.advancedVerification.fullName }} 验证信息 View more
          已发表图片由___提供 benchsci-logo
          PMID: {{$ctrl.currentElement.benchSciPubmedId}}
          查看产品

          {{$ctrl.videoDesc}}

          {{$ctrl.videoLongDesc}}

          MHC Class II (I-A/I-E) Antibody in Flow Cytometry (Flow)
          MHC Class II (I-A/I-E) Antibody in Flow Cytometry (Flow)
          MHC Class II (I-A/I-E) Antibody in Flow Cytometry (Flow)
          MHC Class II (I-A/I-E) Antibody in Flow Cytometry (Flow)
          MHC Class II (I-A/I-E) Antibody in Flow Cytometry (Flow)
          MHC Class II (I-A/I-E) Antibody in Flow Cytometry (Flow)
          MHC Class II (I-A/I-E) Antibody in Flow Cytometry (Flow)
          MHC Class II (I-A/I-E) Antibody in Flow Cytometry (Flow)
          MHC Class II (I-A/I-E) Antibody in Flow Cytometry (Flow)
          MHC Class II (I-A/I-E) Antibody in Flow Cytometry (Flow)
          MHC Class II (I-A/I-E) Antibody in Flow Cytometry (Flow)
          MHC Class II (I-A/I-E) Antibody in Flow Cytometry (Flow)
          MHC Class II (I-A/I-E) Antibody in Flow Cytometry (Flow)
          MHC Class II (I-A/I-E) Antibody in Flow Cytometry (Flow)
          MHC Class II (I-A/I-E) Antibody in Flow Cytometry (Flow)
          MHC Class II (I-A/I-E) Antibody in Flow Cytometry (Flow)
          MHC Class II (I-A/I-E) Antibody in Flow Cytometry (Flow)
          MHC Class II (I-A/I-E) Antibody in Flow Cytometry (Flow)
          MHC Class II (I-A/I-E) Antibody in Flow Cytometry (Flow)
          MHC Class II (I-A/I-E) Antibody in Flow Cytometry (Flow)
          MHC Class II (I-A/I-E) Antibody in Flow Cytometry (Flow)
          MHC Class II (I-A/I-E) Antibody in Flow Cytometry (Flow)
          MHC Class II (I-A/I-E) Antibody in Flow Cytometry (Flow)
          MHC Class II (I-A/I-E) Antibody in Flow Cytometry (Flow)
          MHC Class II (I-A/I-E) Antibody in Flow Cytometry (Flow)
          MHC Class II (I-A/I-E) Antibody in Flow Cytometry (Flow)
          MHC Class II (I-A/I-E) Antibody in Flow Cytometry (Flow)
          MHC Class II (I-A/I-E) Antibody in Flow Cytometry (Flow)
          MHC Class II (I-A/I-E) Antibody in Flow Cytometry (Flow)
          MHC Class II (I-A/I-E) Antibody in Flow Cytometry (Flow)
          MHC Class II (I-A/I-E) Antibody in Flow Cytometry (Flow)
          MHC Class II (I-A/I-E) Antibody in Flow Cytometry (Flow)
          MHC Class II (I-A/I-E) Antibody in Flow Cytometry (Flow)
          MHC Class II (I-A/I-E) Antibody in Flow Cytometry (Flow)
          MHC Class II (I-A/I-E) Antibody in Flow Cytometry (Flow)
          MHC Class II (I-A/I-E) Antibody in Flow Cytometry (Flow)
          MHC Class II (I-A/I-E) Antibody in Flow Cytometry (Flow)
          MHC Class II (I-A/I-E) Antibody in Flow Cytometry (Flow)
          MHC Class II (I-A/I-E) Antibody in Flow Cytometry (Flow)
          MHC Class II (I-A/I-E) Antibody in Flow Cytometry (Flow)
          MHC Class II (I-A/I-E) Antibody in Flow Cytometry (Flow)
          MHC Class II (I-A/I-E) Antibody in Flow Cytometry (Flow)
          MHC Class II (I-A/I-E) Antibody in Flow Cytometry (Flow)
          MHC Class II (I-A/I-E) Antibody in Flow Cytometry (Flow)
          MHC Class II (I-A/I-E) Antibody in Flow Cytometry (Flow)
          MHC Class II (I-A/I-E) Antibody in Flow Cytometry (Flow)
          MHC Class II (I-A/I-E) Antibody in Flow Cytometry (Flow)
          MHC Class II (I-A/I-E) Antibody in Flow Cytometry (Flow)
          MHC Class II (I-A/I-E) Antibody in Flow Cytometry (Flow)
          MHC Class II (I-A/I-E) Antibody in Flow Cytometry (Flow)
          MHC Class II (I-A/I-E) Antibody in Flow Cytometry (Flow)
          MHC Class II (I-A/I-E) Antibody in Flow Cytometry (Flow)
          MHC Class II (I-A/I-E) Antibody in Flow Cytometry (Flow)
          MHC Class II (I-A/I-E) Antibody in Flow Cytometry (Flow)
          MHC Class II (I-A/I-E) Antibody in Flow Cytometry (Flow)
          MHC Class II (I-A/I-E) Antibody in Flow Cytometry (Flow)
          MHC Class II (I-A/I-E) Antibody in Flow Cytometry (Flow)
          MHC Class II (I-A/I-E) Antibody in Flow Cytometry (Flow)
          MHC Class II (I-A/I-E) Antibody in Flow Cytometry (Flow)
          MHC Class II (I-A/I-E) Antibody in Flow Cytometry (Flow)
          MHC Class II (I-A/I-E) Antibody in Flow Cytometry (Flow)
          MHC Class II (I-A/I-E) Antibody in Flow Cytometry (Flow)
          MHC Class II (I-A/I-E) Antibody in Flow Cytometry (Flow)
          MHC Class II (I-A/I-E) Antibody in Flow Cytometry (Flow)
          MHC Class II (I-A/I-E) Antibody in Immunohistochemistry, Immunocytochemistry, Flow Cytometry (IHC, ICC/IF, Flow)
          MHC Class II (I-A/I-E) Antibody in Flow Cytometry (Flow)
          MHC Class II (I-A/I-E) Antibody in Flow Cytometry (Flow)
          MHC Class II (I-A/I-E) Antibody in Flow Cytometry (Flow)
          MHC Class II (I-A/I-E) Antibody in Flow Cytometry (Flow)
          MHC Class II (I-A/I-E) Antibody in Flow Cytometry (Flow)
          MHC Class II (I-A/I-E) Antibody in Flow Cytometry, Immunoprecipitation (Flow, IP)
          MHC Class II (I-A/I-E) Antibody in Flow Cytometry (Flow)
          MHC Class II (I-A/I-E) Antibody in Flow Cytometry (Flow)
          MHC Class II (I-A/I-E) Antibody in Flow Cytometry (Flow)
          MHC Class II (I-A/I-E) Antibody in Flow Cytometry (Flow)
          MHC Class II (I-A/I-E) Antibody in Flow Cytometry (Flow)
          MHC Class II (I-A/I-E) Antibody in Flow Cytometry (Flow)
          MHC Class II (I-A/I-E) Antibody in Flow Cytometry (Flow)
          MHC Class II (I-A/I-E) Antibody in Flow Cytometry (Flow)
          MHC Class II (I-A/I-E) Antibody in Flow Cytometry (Flow)
          MHC Class II (I-A/I-E) Antibody in Immunocytochemistry (ICC/IF)
          MHC Class II (I-A/I-E) Antibody in Immunocytochemistry (ICC/IF)
          MHC Class II (I-A/I-E) Antibody in Immunohistochemistry, Immunocytochemistry (IHC, ICC/IF)
          MHC Class II (I-A/I-E) Antibody in Immunohistochemistry, Immunocytochemistry (IHC, ICC/IF)
          MHC Class II (I-A/I-E) Antibody in Immunocytochemistry (ICC/IF)
          MHC Class II (I-A/I-E) Antibody in Immunohistochemistry, Immunocytochemistry (IHC, ICC/IF)
          MHC Class II (I-A/I-E) Antibody in Immunohistochemistry (IHC)
          MHC Class II (I-A/I-E) Antibody in Immunohistochemistry (IHC)
          MHC Class II (I-A/I-E) Antibody in Immunohistochemistry (IHC)
          MHC Class II (I-A/I-E) Antibody in Immunohistochemistry (IHC)
          MHC Class II (I-A/I-E) Antibody in Immunohistochemistry (IHC)
          MHC Class II (I-A/I-E) Antibody in Immunohistochemistry (IHC)
          MHC Class II (I-A/I-E) Antibody in Immunohistochemistry (IHC)
          MHC Class II (I-A/I-E) Antibody in Immunohistochemistry (IHC)
          MHC Class II (I-A/I-E) Antibody

          产品信息

          11-5321-82

          应用
          建议稀释比
          已发表文章

          免疫印迹 (WB)

          -
          查看1篇已发表文章 1篇已发表文章

          免疫组化 (IHC)

          -
          查看21篇已发表文章 21篇已发表文章

          免疫组化(石蜡) (IHC (P))

          -
          查看2篇已发表文章 2篇已发表文章

          免疫细胞化学 (ICC/IF)

          -
          查看7篇已发表文章 7篇已发表文章

          流式细胞分析 (Flow)

          0.125 µg/test
          查看230篇已发表文章 230篇已发表文章

          酶联免疫吸附实验 (ELISA)

          -
          查看1篇已发表文章 1篇已发表文章

          免疫沉淀 (IP)

          -
          查看2篇已发表文章 2篇已发表文章

          其他PubMed (Misc)

          -
          查看3篇已发表文章 3篇已发表文章
          产品规格

          种属反应

          Mouse

          已发表种属

          C. elegans, Mouse

          宿主/亚型

          Rat / IgG2b, kappa

          推荐的同型对照

          Rat IgG2b kappa Isotype Control (eB149/10H5), FITC, eBioscience™

          分类

          Monoclonal

          类型

          Antibody

          克隆号

          M5/114.15.2

          偶联物

          FITC FITC FITC
          • Unconjugated
          • Alexa Fluor 488 
          • Alexa Fluor 532 
          • Alexa Fluor 700 
          • APC 
          • APC-eFluor 780
          • Biotin 
          • Brilliant UV 496
          • Brilliant UV 661
          • Brilliant UV 737
          • Brilliant Violet 421
          • Brilliant Violet 605
          • Brilliant Violet 650
          • Brilliant Violet 711
          • Brilliant Violet 786
          • eFluor 450
          • eFluor 506
          • Functional Grade
          • NovaFluor Blue 510
          • NovaFluor Blue 610-70S
          • NovaFluor Blue 660-120S
          • NovaFluor Blue 725
          • NovaFluor Blue 760
          • NovaFluor Blue 800
          • NovaFluor Red 685
          • NovaFluor Red 710
          • NovaFluor UV 765
          • NovaFluor Violet 690
          • NovaFluor Violet 745
          • NovaFluor Violet 800
          • NovaFluor Yellow 570
          • NovaFluor Yellow 590
          • NovaFluor Yellow 660
          • NovaFluor Yellow 810
          • PE 
          • PE-Cyanine5
          • PE-Cyanine7
          • PE-eFluor 610
          • PerCP-eFluor 710
          • Super Bright 436
          • Super Bright 600
          • Super Bright 645
          • Super Bright 702
          • Super Bright 780
          • Request custom conjugation

          激发/发射光谱

          498/517 nm 查看光谱 spectra

          形式

          Liquid

          浓度

          0.5 mg/mL

          纯化类型

          Affinity chromatography

          保存液

          PBS, pH 7.2

          内含物

          0.09% sodium azide

          保存条件

          4°C, store in dark, DO NOT FREEZE!

          运输条件

          Ambient (domestic); Wet ice (international)

          RRID

          AB_465232

          产品详细信息

          Description: The M5/114.15.2 monoclonal antibody reacts with the mouse major histocompatibility complex class II, both I-A and I-E subregion-encoded glycoproteins (I-A b, I-A d, I-A q, I-E d, I-E k, not I-A f, I-A k, or I-A s). It detects a polymorphic determinant present on B cells, monocytes, macrophages, dendritic cells, and activated T lymphocytes from mice carrying the H-2 b, H-2 d, H-2 q, H-2 p, H-2 r and H-2 u but not from mice carrying the H-2 s or H-2 f haplotypes. The M5/114 mAb is reported to inhibit I-A-restricted T cell responses of the H-2 b, H-2 d, H-2 q, H-2 u but not H-2 f, H-2 k, or H-2 s haplotypes.

          Applications Reported: M5/114.15.2 has been reported for use in flow cytometric analysis.

          Applications Tested: The M5/114.15.2 antibody has been tested by flow cytometric analysis of mouse splenocytes and can be used at less than or equal to 0.125 µg per test. A test is defined as the amount (µg) of antibody that will stain a cell sample in a final volume of 100 µL. Cell number should be determined empirically but can range from 10^5 to 10^8 cells/test. It is recommended that the antibody be carefully titrated for optimal performance in the assay of interest.

          Excitation: 488 nm; Emission: 520 nm; Laser: Blue Laser.

          Filtration: 0.2 µm post-manufacturing filtered.

          靶标信息

          MHC (major histocompatibility complex) class II molecules are transmembrane glycoproteins expressed on the surface of professional antigen-presenting cells, such as macrophages, dendritic cells and B cells. Before their exposition on the cell surface, the MHC class II molecules react with endocytosed exogenous antigens, which are then presented to the T cells. The antigen-binding grove between MHC class II alpha and beta chain is open at both ends and is 15-24 amino acid residues long.

          HLA and MHC antibodies play a significant role in Immunopeptidomics, facilitating the identification and characterization of neoantigens through high-performance liquid chromatography coupled to tandem Mass Spectrometry.

          仅用于科研。不用于诊断过程。未经明确授权不得转售。

          How to use the Panel Builder

          Watch the video to learn how to use the Invitrogen Flow Cytometry Panel Builder to build your next flow cytometry panel in 5 easy steps.

          生物信息学

          蛋白别名: A alpha; cell surface glycoprotein; H-2 class II histocompatibility antigen, A beta chain; H-2 class II histocompatibility antigen, A-B alpha chain; H-2 class II histocompatibility antigen, A-F alpha chain; H-2 class II histocompatibility antigen, A-K alpha chain; H-2 class II histocompatibility antigen, A-Q alpha chain; H-2 class II histocompatibility antigen, A-R alpha chain; H-2 class II histocompatibility antigen, A-S alpha chain; H-2 class II histocompatibility antigen, A-U alpha chain; H-2 class II histocompatibility antigen, I-E beta chain; histocompatibility 2, class II antigen A, alpha; histocompatibility 2, class II antigen A, beta 1; I-Ab; I-Ad; I-Aq; I-E beta MHC class II; I-Ed; I-Ek; IAalpha; major histocompatibility complex class II beta chain; major histocompatibility complex H-2E beta chain; major histocompatibility protein class II alpha chain; MHC class 2; MHC class II antigen A alpha isoform-004; MHC class II antigen A beta; MHC class II H2-IA-beta-psi; MHC class II IE-b; MHC H2-IE-beta cell surface glycoprotein; MHC-II I-A(d) alpha; response to metastatic cancers 1

          查看更多 收起

          基因别名: Aalpha; Abeta; AI845868; H-2Aa; H-2Ab; H-2Eb; H2-Aa; H2-Ab; H2-Ab1; H2-iabeta; H2Aa; H2Eb; I-Aalpha; I-Abeta; Ia-1; Ia-2; Ia-4; Ia1; Ia2; Ia4; IAalpha; IAb; Rmcs1

          查看更多 收起

          UniProt ID: (Mouse) P14434, (Mouse) P14483

          查看更多 收起

          Entrez Gene ID: (Mouse) 14960, (Mouse) 14961, (Mouse) 14969

          查看更多 收起

          功能
          protein binding peptide antigen binding protein heterodimerization activity transcription factor binding toxic substance binding ubiquitin protein ligase binding repressing transcription factor binding major histocompatibility complex protein
          参与通路
          immune system process antigen processing and presentation of peptide or polysaccharide antigen via MHC class II immune response antigen processing and presentation antigen processing and presentation of exogenous peptide antigen via MHC class II response to interferon-gamma negative regulation of T cell proliferation positive regulation of T cell differentiation antigen processing and presentation of peptide antigen B cell affinity maturation immunoglobulin production involved in immunoglobulin mediated immune response humoral immune response mediated by circulating immunoglobulin positive regulation of antigen processing and presentation positive regulation of T-helper 1 type immune response positive regulation of alpha-beta T cell activation cellular response to interferon-gamma
          It has to be done as per old AB suggested Products section.
          guarantee_icon

          性能保障

          只要您发现Invitrogen抗体在实验中的表现与网站或说明书的所述内容不符,您即可享受免费退换货服务。*

          了解更多
          help_icon

          随时为您服务

          获取常见问题的专家解答,或者直接联系我们的技术专家,咨询应用、设备、常规产品使用问题。

          联系技术支持
          订购 Plus Icon Minus Icon
          • 订单状态查询
          • 订单支持
          • 货号直购
          • 现货供应中心
          • 电子采购
          支持 Plus Icon Minus Icon
          • 帮助&支持
          • 联系我们 - 400 820 8982
          • 技术支持中心
          • 查找文件&证书
          • 报告网站问题
          资源 Plus Icon Minus Icon
          • 学习中心
          • 促销
          • 活动&研讨会
          • 社交媒体
          关于赛默飞 Plus Icon Minus Icon
          • 关于我们
          • 招聘 招聘
          • 投资者关系 投资者关系
          • 新闻 新闻
          • 社会责任 社会责任
          • 商标
          • 政策和通知
          品牌 Plus Icon Minus Icon
          • Thermo Scientific
          • Applied Biosystems
          • Invitrogen
          • Gibco
          • Ion Torrent
          • Patheon
          • PPD
          • 服务条款
          • 隐私政策
          • 定价和运输保险政策
          © 2006-2026 Thermo Fisher Scientific Inc. All rights reserved. All trademarks are the property of Thermo Fisher Scientific and its subsidiaries unless otherwise specified.
          China flag icon
          China
          本网站销售的所有产品均不得用于人类或动物之临床诊断或治疗,仅可用于工业或者科研等非医疗目的。
             电子营业执照 | 经营证照公示 | ICP备案号:沪ICP备11003924号 | 沪公网安备 31011502006935号

          Your items have has been added!


          Host server : magellan-search-green-55658555d6-qfdf2:80/100.66.76.55:80.
          git-commit: ec8e7df5f8fec8d765bd419205f1b5046a016d37
          git-url: https://github.com/thermofisher/magellan-search
          git-branch: release/2.41.0-Offline