Hamburger Menu Button
Thermo Fisher Scientific Logo
登录
没有账号?建立账号 注册
  • 产品
    • 抗体
    • 引物合成
    • GeneArt Gene Synthesis Instant Designer
    • TaqMan Assay and Array Search
    • PCR 设备和耗材
    • 色谱柱和纯化柱
    • 实验室离心机
    • 分子生物学试剂和试剂盒
    • 实验室塑料耗材及用品
    • 查看所有产品分类
  • 应用和技术
    • 色谱
    • 细胞转染和培养
    • 实时荧光定量PCR
    • 质谱
    • 实验室塑料耗材及用品
    • 电子显微镜
    • 蛋白质生物学
    • PCR
    • RNAi
    • 环境
    • 查看所有应用和技术
  • 服务
    • 定制服务
    • 企业级实验室信息化服务
    • 金融&租赁服务
    • 仪器服务
    • OEM和商业供应
    • 培训服务
    • 360° CDMO 和 CRO 服务
    • CDMO 服务
    • 临床试验 CRO 服务
    • Unity Lab Services
    • 查看所有帮助和支持
  • 帮助和支持
    • 学习中心
    • 联系我们
    • 更改国家或地区
    • 查看所有帮助和支持
  • 热门产品
    • TaqMan Real-Time PCR Assays
      TaqMan 实时荧光定量 PCR 试剂盒
    • Antibodies
      抗体
    • Oligos, Primers & Probes
      寡核苷酸、引物、探针
    • GeneArt Gene Synthesis
      GeneArt 基因合成
    • Cell Culture Plastics
      细胞培养耗材
  • Who We Serve
    • 抗体治疗解决方案
    • 细胞与基因治疗解决方案
    • 学术科研
    • 工业与应用
  • 联系我们
  • 货号直购
  • 订单查询
  • 查找文件&证书
Thermo Fisher Scientific Logo

Search

搜索全部或下列指定分类
Search button
          • 联系我们
          • 货号直购
          • 登录
            登录
            没有账号?建立账号 注册
            • 我的账号
            • 订单
            • 账单及发票查询
            • 定制产品及项目
          • Primary Antibodies ›
          • MMP2 Antibodies

          Invitrogen

          MMP2 Polyclonal Antibody

          7个已发表图片
          9 篇参考文献
          查看其他31个MMP2抗体

          {{$productOrderCtrl.translations['antibody.pdp.commerceCard.promotion.promotions']}}

          {{$productOrderCtrl.translations['antibody.pdp.commerceCard.promotion.viewpromo']}}

          {{$productOrderCtrl.translations['antibody.pdp.commerceCard.promotion.promocode']}}: {{promo.promoCode}} {{promo.promoTitle}} {{promo.promoDescription}}. {{$productOrderCtrl.translations['antibody.pdp.commerceCard.promotion.learnmore']}}

          说明书
          证书
          实验方案
          问题与答案
          技术支持
          说明书
          证书
          实验方案
          问题与答案
          技术支持
          说明书
          证书
          实验方案
          问题与答案
          技术支持

          Cite MMP2 Polyclonal Antibody

          Additional Information:
          {{banner.description}}
          {{$ctrl.isSkuNotesCollapsed ? 'View more' : 'View less'}}
          • 抗体检测数据 (9)
          • 已发表图片 (7)
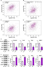
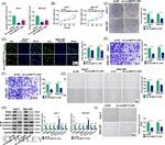
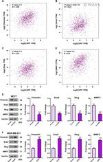
          MMP2 Antibody in Immunocytochemistry (ICC/IF)
          Group 53 Created with Sketch.
          MMP2 Antibody in Immunocytochemistry (ICC/IF)
          Group 53 Created with Sketch.

          图: 1 / 16

          {{ $ctrl.currentElement.advancedVerification.fullName }}
          {{ $ctrl.currentElement.advancedVerification.text }}

          MMP2 Antibody (PA5-85197) in ICC/IF

          Immunocytochemistry analysis of MMP2 in methanol-fixed HeLa. Samples were incubated with MMP2 polyclonal antibody (Product # PA5-85197) using a dilution of 1:200. {{ $ctrl.currentElement.advancedVerification.fullName }} 验证信息 View more
          已发表图片由___提供 benchsci-logo
          PMID: {{$ctrl.currentElement.benchSciPubmedId}}
          查看产品

          {{$ctrl.videoDesc}}

          {{$ctrl.videoLongDesc}}

          MMP2 Antibody in Immunocytochemistry (ICC/IF)
          MMP2 Antibody in Immunohistochemistry (Paraffin) (IHC (P))
          MMP2 Antibody in Immunohistochemistry (Paraffin) (IHC (P))
          MMP2 Antibody in Immunohistochemistry (Paraffin) (IHC (P))
          MMP2 Antibody in Immunohistochemistry (Paraffin) (IHC (P))
          MMP2 Antibody in Immunohistochemistry (Paraffin) (IHC (P))
          MMP2 Antibody in Western Blot (WB)
          MMP2 Antibody in Western Blot (WB)
          MMP2 Antibody in Immunoprecipitation (IP)
          MMP2 Antibody in Western Blot (WB)
          MMP2 Antibody in Western Blot (WB)
          MMP2 Antibody in Western Blot (WB)
          MMP2 Antibody in Immunohistochemistry (IHC)
          MMP2 Antibody in Western Blot (WB)
          MMP2 Antibody in Western Blot (WB)
          MMP2 Antibody in Western Blot (WB)

          产品信息

          PA5-85197

          应用
          建议稀释比
          已发表文章

          免疫印迹 (WB)

          1:500-1:3,000
          查看8篇已发表文章 8篇已发表文章

          免疫组化 (IHC)

          -
          查看1篇已发表文章 1篇已发表文章

          免疫组化(石蜡) (IHC (P))

          1:100-1:1,000
          -

          免疫组化(冰冻) (IHC (F))

          Assay-dependent
          -

          免疫细胞化学 (ICC/IF)

          1:100-1:1,000
          -

          免疫沉淀 (IP)

          1:100-1:500
          -
          产品规格

          种属反应

          Human, Mouse, Pig, Rat

          已发表种属

          Human, Mouse, Rat

          宿主/亚型

          Rabbit / IgG

          分类

          Polyclonal

          类型

          Antibody

          抗原

          Recombinant protein encompassing a sequence within the center region of human MMP2. The exact sequence is proprietary.

          偶联物

          Unconjugated Unconjugated Unconjugated

          形式

          Liquid

          浓度

          0.27 mg/mL

          规格

          27 µg

          纯化类型

          Antigen affinity chromatography

          保存液

          PBS, pH 7, with 20% glycerol, 1% BSA

          内含物

          0.025% ProClin 300

          保存条件

          Store at 4°C short term. For long term storage, store at -20°C, avoiding freeze/thaw cycles.

          运输条件

          Ambient (domestic); Wet ice (international)

          RRID

          AB_2792342

          产品详细信息

          Keep as concentrated solution.

          Predicted reactivity: Mouse (95%), Rat (95%), Xenopus laevis (81%), Pig (96%), Rabbit (95%), Chicken (85%), Sheep (95%), Bovine (94%).

          Positive Control: PC-3, U87-MG, SK-N-SH, U87-MG conditioned medium, mouse brain, DU145.

          Store product as a concentrated solution. Centrifuge briefly prior to opening the vial.

          靶标信息

          MMP (matrix metalloproteinase) are proteolytic enzymes capable of degrading connective tissue components. MMP have a common mode of activation, a conserved amino acid sequence in the putative metal binding-active site region, and are inhibited by specific tissue inhibitors of metalloproteinases (TIMPs). MMPa and TIMPs play a significant role in regulating angiogenesis. MMP2 is synthesized as a 631 amino acid proenzyme which is activated by cleavage of the first 80 amino acids, and contains the basic structure of propeptide, catalytic, and hemopexin domains. The matrix metalloproteinases (MMPs) are a family of at least eighteen secreted and membrane-bound zincendopeptidases. Collectively, these enzymes can degrade all the components of the extracellular matrix, including fibrillar and non-fibrillar collagens, fibronectin, laminin and basement membrane glycoproteins. In general, a signal peptide, a propeptide, and a catalytic domain containing the highly conserved zinc-binding site characterizes the structure of the MMPs. Functionally, MMP2 is involved in tissue remodeling. Mutations in MMP-2 gene have been associated with Winchester syndrome and Nodulosis-Arthropathy-Osteolysis (NAO) syndrome. Two transcript variants encoding different isoforms of MMP-2 have been found.

          仅用于科研。不用于诊断过程。未经明确授权不得转售。

          生物信息学

          蛋白别名: 72 kDa gelatinase; 72 kDa type IV collagenase; 72kD gelatinase; 72kD type IV collagenase; 72kDa gelatinase; 72kDa type IV collagenase; CLG 4A; Collagenase; collagenase type IV precursor; collagenase type IV-A; Gelatinase A; Gelatinase alpha; Mat; matrix metallo protease; matrix metallopeptidase 2 (gelatinase A, 72kDa gelatinase, 72kDa type IV collagenase); matrix metalloproteinase; matrix metalloproteinase 2; Matrix metalloproteinase-2; matrix metalloproteinase-II; MMP; MMP-2; MMPs; neutrophil gelatinase; Progelatinase A; TBE-1; TBE1; unnamed protein product

          查看更多 收起

          基因别名: CLG4; CLG4A; GelA; MMP-2; MMP-II; MMP2; MONA; TBE-1

          查看更多 收起

          UniProt ID: (Human) P08253, (Rat) P33436, (Mouse) P33434

          查看更多 收起

          Entrez Gene ID: (Human) 4313, (Pig) 397391, (Rat) 81686, (Mouse) 17390

          查看更多 收起

          功能
          fibronectin binding endopeptidase activity metalloendopeptidase activity serine-type endopeptidase activity protein binding peptidase activity metallopeptidase activity zinc ion binding hydrolase activity metal ion binding metalloprotease
          参与通路
          angiogenesis ovarian follicle development ovulation from ovarian follicle luteinization response to hypoxia blood vessel maturation intramembranous ossification proteolysis response to oxidative stress negative regulation of cell adhesion heart development female pregnancy embryo implantation parturition response to xenobiotic stimulus response to mechanical stimulus peripheral nervous system axon regeneration response to activity cell migration extracellular matrix disassembly protein catabolic process extracellular matrix organization positive regulation of cell migration collagen catabolic process response to retinoic acid response to cytokine cellular response to reactive oxygen species response to nicotine endodermal cell differentiation response to hydrogen peroxide positive regulation of apoptotic process response to estrogen negative regulation of vasoconstriction ephrin receptor signaling pathway macrophage chemotaxis positive regulation of smooth muscle cell proliferation skeletal system morphogenesis tissue remodeling response to electrical stimulus response to hyperoxia face morphogenesis bone trabecula formation prostate gland epithelium morphogenesis trophoblast cell migration cellular response to amino acid stimulus cellular response to cytokine stimulus cellular response to interleukin-1 cellular response to estradiol stimulus cellular response to UV-A cellular response to fluid shear stress positive regulation of oxidative stress-induced neuron intrinsic apoptotic signaling pathway response to amyloid-beta positive regulation of vascular smooth muscle cell proliferation aging response to radiation response to drug positive regulation of innate immune response
          It has to be done as per old AB suggested Products section.

          Disclaimer

          Close

          Clicking the images or links will redirect you to a website hosted by BenchSci that provides third-party scientific content. Neither the content nor the BenchSci technology and processes for selection have been evaluated by us; we are providing them as-is and without warranty of any kind, including for use or application of the Thermo Fisher Scientific products presented.

          guarantee_icon

          性能保障

          只要您发现Invitrogen抗体在实验中的表现与网站或说明书的所述内容不符,您即可享受免费退换货服务。*

          了解更多
          help_icon

          随时为您服务

          获取常见问题的专家解答,或者直接联系我们的技术专家,咨询应用、设备、常规产品使用问题。

          联系技术支持
          订购 Plus Icon Minus Icon
          • 订单状态查询
          • 订单支持
          • 货号直购
          • 现货供应中心
          • 电子采购
          支持 Plus Icon Minus Icon
          • 帮助&支持
          • 联系我们 - 400 820 8982
          • 技术支持中心
          • 查找文件&证书
          • 报告网站问题
          资源 Plus Icon Minus Icon
          • 学习中心
          • 促销
          • 活动&研讨会
          • 社交媒体
          关于赛默飞 Plus Icon Minus Icon
          • 关于我们
          • 招聘 招聘
          • 投资者关系 投资者关系
          • 新闻 新闻
          • 社会责任 社会责任
          • 商标
          • 政策和通知
          品牌 Plus Icon Minus Icon
          • Thermo Scientific
          • Applied Biosystems
          • Invitrogen
          • Gibco
          • Ion Torrent
          • Unity Lab Services
          • Patheon
          • PPD
          • 服务条款
          • 隐私政策
          • 定价和运输保险政策
          © 2006-2026 Thermo Fisher Scientific Inc. All rights reserved. All trademarks are the property of Thermo Fisher Scientific and its subsidiaries unless otherwise specified.
          China flag icon
          China
          本网站销售的所有产品均不得用于人类或动物之临床诊断或治疗,仅可用于工业或者科研等非医疗目的。
             电子营业执照 | 经营证照公示 | ICP备案号:沪ICP备11003924号 | 沪公网安备 31011502006935号

          Your items have has been added!


          Host server : magellan-search-green-6b469b8bb7-lcddp:80/100.66.76.150:80.
          git-commit: a334af76dff23450325448aedefe62379591458a
          git-url: https://github.com/thermofisher/magellan-search
          git-branch: release/2.48.1-2026.04.16-1.0