Hamburger Menu Button
Thermo Fisher Scientific Logo
登录
没有账号?建立账号 注册
  • 产品
    • 抗体
    • 引物合成
    • GeneArt Gene Synthesis Instant Designer
    • TaqMan Assay and Array Search
    • PCR 设备和耗材
    • 色谱柱和纯化柱
    • 实验室离心机
    • 分子生物学试剂和试剂盒
    • 实验室塑料耗材及用品
    • 查看所有产品分类
  • 应用和技术
    • 色谱
    • 细胞转染和培养
    • 实时荧光定量PCR
    • 质谱
    • 实验室塑料耗材及用品
    • 电子显微镜
    • 蛋白质生物学
    • PCR
    • RNAi
    • 环境
    • 查看所有应用和技术
  • 服务
    • 定制服务
    • 企业级实验室信息化服务
    • 金融&租赁服务
    • 仪器服务
    • OEM和商业供应
    • 培训服务
    • 360° CDMO 和 CRO 服务
    • CDMO 服务
    • 临床试验 CRO 服务
    • Unity Lab Services
    • 查看所有帮助和支持
  • 帮助和支持
    • 学习中心
    • 联系我们
    • 更改国家或地区
    • 查看所有帮助和支持
  • 热门产品
    • TaqMan Real-Time PCR Assays
      TaqMan 实时荧光定量 PCR 试剂盒
    • Antibodies
      抗体
    • Oligos, Primers & Probes
      寡核苷酸、引物、探针
    • GeneArt Gene Synthesis
      GeneArt 基因合成
    • Cell Culture Plastics
      细胞培养耗材
  • Who We Serve
    • 抗体治疗解决方案
    • 细胞与基因治疗解决方案
    • 学术科研
    • 工业与应用
  • 联系我们
  • 货号直购
  • 订单查询
  • 查找文件&证书
Thermo Fisher Scientific Logo

Search

搜索全部或下列指定分类
Search button
          • 联系我们
          • 货号直购
          • 登录
            登录
            没有账号?建立账号 注册
            • 我的账号
            • 订单
            • 账单及发票查询
            • 定制产品及项目
          • Primary Antibodies ›
          • Metadherin Antibodies

          Invitrogen

          Metadherin Polyclonal Antibody

          高级验证
          27个已发表图片
          28 篇参考文献
          查看其他25个Metadherin抗体

          {{$productOrderCtrl.translations['antibody.pdp.commerceCard.promotion.promotions']}}

          {{$productOrderCtrl.translations['antibody.pdp.commerceCard.promotion.viewpromo']}}

          {{$productOrderCtrl.translations['antibody.pdp.commerceCard.promotion.promocode']}}: {{promo.promoCode}} {{promo.promoTitle}} {{promo.promoDescription}}. {{$productOrderCtrl.translations['antibody.pdp.commerceCard.promotion.learnmore']}}

          说明书
          证书
          实验方案
          问题与答案
          技术支持
          说明书
          证书
          实验方案
          问题与答案
          技术支持
          说明书
          证书
          实验方案
          问题与答案
          技术支持

          Cite Metadherin Polyclonal Antibody

          Additional Information:
          {{banner.description}}
          {{$ctrl.isSkuNotesCollapsed ? 'View more' : 'View less'}}
          • 抗体检测数据 (6)
          • 已发表图片 (27)
          • 高级验证 (2)
          Metadherin Antibody in Immunocytochemistry (ICC/IF)
          Group 53 Created with Sketch.
          Metadherin Antibody in Immunocytochemistry (ICC/IF)
          Group 53 Created with Sketch.

          图: 1 / 35

          {{ $ctrl.currentElement.advancedVerification.fullName }}
          {{ $ctrl.currentElement.advancedVerification.text }}

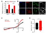
          Metadherin Antibody (40-6500) in ICC/IF

          Immunofluorescence analysis of Metadherin was done on 70% confluent log phase A549 cells. The cells were fixed with 4% paraformaldehyde for 10 minutes, permeabilized with 0.1% Triton™ X-100 for 10 minutes, and blocked with 1% BSA for 1 hour at room temperature. The cells were labeled with Metadherin Rabbit Polyclonal Antibody (Product # 40-6500) at 2 µg/mL in 0.1% BSA and incubated for 3 hours at room tempe... View More {{ $ctrl.currentElement.advancedVerification.fullName }} 验证信息 View more
          已发表图片由___提供 benchsci-logo
          PMID: {{$ctrl.currentElement.benchSciPubmedId}}
          查看产品

          {{$ctrl.videoDesc}}

          {{$ctrl.videoLongDesc}}

          Metadherin Antibody in Immunocytochemistry (ICC/IF)
          Metadherin Antibody in Immunohistochemistry (Paraffin) (IHC (P))
          Metadherin Antibody in Immunohistochemistry (Paraffin) (IHC (P))
          Metadherin Antibody in Immunohistochemistry (Paraffin) (IHC (P))
          Metadherin Antibody in Western Blot (WB)
          Metadherin Antibody in Western Blot (WB)
          Metadherin Antibody in Western Blot, Immunocytochemistry (WB, ICC/IF)
          Metadherin Antibody in Immunocytochemistry (ICC/IF)
          Metadherin Antibody in Western Blot, Immunocytochemistry (WB, ICC/IF)
          Metadherin Antibody in Immunohistochemistry (IHC)
          Metadherin Antibody in Immunohistochemistry (IHC)
          Metadherin Antibody in Immunohistochemistry (IHC)
          Metadherin Antibody in Immunohistochemistry (IHC)
          Metadherin Antibody in Immunohistochemistry (PFA fixed) (IHC (PFA))
          Metadherin Antibody in Immunohistochemistry (PFA fixed) (IHC (PFA))
          Metadherin Antibody in Western Blot (WB)
          Metadherin Antibody in Western Blot (WB)
          Metadherin Antibody in Western Blot (WB)
          Metadherin Antibody in Western Blot (WB)
          Metadherin Antibody in Western Blot (WB)
          Metadherin Antibody in Western Blot (WB)
          Metadherin Antibody in Western Blot (WB)
          Metadherin Antibody in Western Blot (WB)
          Metadherin Antibody in Western Blot (WB)
          Metadherin Antibody in Western Blot (WB)
          Metadherin Antibody in Western Blot (WB)
          Metadherin Antibody in Western Blot (WB)
          Metadherin Antibody in Western Blot (WB)
          Metadherin Antibody in Western Blot (WB)
          Metadherin Antibody in Western Blot (WB)
          Metadherin Antibody in Western Blot, Immunoprecipitation (WB, IP)
          Metadherin Antibody in Immunoprecipitation (IP)
          Metadherin Antibody in ChIP Assay (ChIP)
          Metadherin Antibody
          Metadherin Antibody

          产品信息

          40-6500

          应用
          建议稀释比
          已发表文章

          免疫印迹 (WB)

          1-3 µg/mL
          查看13篇已发表文章 13篇已发表文章

          免疫组化 (IHC)

          -
          查看5篇已发表文章 5篇已发表文章

          免疫组化(石蜡) (IHC (P))

          1:10-1:100
          -

          免疫组织化学(多聚甲醛固定) (IHC (PFA))

          -
          查看1篇已发表文章 1篇已发表文章

          免疫细胞化学 (ICC/IF)

          1-2 µg/mL
          查看2篇已发表文章 2篇已发表文章

          免疫沉淀 (IP)

          Assay-dependent
          查看4篇已发表文章 4篇已发表文章

          染色质免疫沉淀 实验 (ChIP)

          -
          查看1篇已发表文章 1篇已发表文章

          RNA免疫共沉淀 (RIP)

          -
          查看1篇已发表文章 1篇已发表文章

          其他PubMed (Misc)

          -
          查看1篇已发表文章 1篇已发表文章
          产品规格

          种属反应

          Dog, Human, Mouse, Non-human primate

          已发表种属

          Human, Mouse

          宿主/亚型

          Rabbit / IgG

          分类

          Polyclonal

          类型

          Antibody

          抗原

          Synthetic peptide derived from an internal region of the human, chimpanzee, mouse, and bovine metadherin (Mtdh, metastasis adhesion protein, LYsine-RIch CEACAM1 co-isolated (LYRIC), LYRIC/3D3, astrocyte elevated gene-1 (AEG-1)) protein, which differs from rat by one amino acid

          偶联物

          Unconjugated Unconjugated Unconjugated

          形式

          Liquid

          浓度

          0.25 mg/mL

          规格

          100 µg

          纯化类型

          Antigen affinity chromatography

          保存液

          PBS, pH 7.4

          内含物

          0.1% sodium azide

          保存条件

          -20°C

          运输条件

          Ambient (domestic); Wet ice (international)

          RRID

          AB_2533475

          靶标信息

          Metadherin (Metastasis adhesion protein), also known as MTDH, LYsine-RIch CEACAM1 co-isolated (LYRIC), is a novel protein that localizes with the tight junction proteins ZO-1 and occludin in polarized epithelial cells. At the tight junction, it acts not as a structural component, but is rather recruited during the maturation of the tight junction complex. Metadherin is overexpressed in breast cancer tissue and breast tumor xenografts, while much lower levels are expressed in normal breast tissue. Metadherin binds to lung vasculature, one of the four common sites of breast cancer metastasis, through a C-terminal segment in the extracellular domain; blocking this lung-homing domain with antibodies or inhibiting metadherin with siRNA has been reported to inhibit breast cancer metastasis.

          仅用于科研。不用于诊断过程。未经明确授权不得转售。

          生物信息学

          蛋白别名: 3D3/LYRIC; AEG-1; astrocyte elevated gene 1; Astrocyte elevated gene-1 protein; LYRIC/ MTDH; Lysine-rich CEACAM1 co-isolated protein; lysine-rich protein; Metadherin; Metastasis adhesion protein; Protein LYRIC; putative CEACAM1 associated protein; putative membrane-bound GTPase

          查看更多 收起

          基因别名: 2610103J23Rik; 3D3; 3D3/Lyric; AEG-1; AEG1; AV353288; D8Bwg1112e; LYRIC; LYRIC/3D3; MTDH

          查看更多 收起

          UniProt ID: (Human) Q05DH2, (Mouse) Q80WJ7

          查看更多 收起

          Entrez Gene ID: (Dog) 612147, (Human) 92140, (Mouse) 67154

          查看更多 收起

          功能
          transcription cofactor activity transcription coactivator activity RNA binding double-stranded RNA binding protein binding NF-kappaB binding RNA polymerase II sequence-specific DNA binding transcription factor binding RNA polymerase II transcription factor binding poly(A) RNA binding
          参与通路
          negative regulation of transcription from RNA polymerase II promoter positive regulation of autophagy lipopolysaccharide-mediated signaling pathway negative regulation of apoptotic process positive regulation of I-kappaB kinase/NF-kappaB signaling positive regulation of angiogenesis positive regulation of NF-kappaB transcription factor activity positive regulation of protein kinase B signaling regulation of transcription from RNA polymerase II promoter positive regulation of transcription, DNA-templated
          It has to be done as per old AB suggested Products section.

          Disclaimer

          Close

          Clicking the images or links will redirect you to a website hosted by BenchSci that provides third-party scientific content. Neither the content nor the BenchSci technology and processes for selection have been evaluated by us; we are providing them as-is and without warranty of any kind, including for use or application of the Thermo Fisher Scientific products presented.

          guarantee_icon

          性能保障

          只要您发现Invitrogen抗体在实验中的表现与网站或说明书的所述内容不符,您即可享受免费退换货服务。*

          了解更多
          help_icon

          随时为您服务

          获取常见问题的专家解答,或者直接联系我们的技术专家,咨询应用、设备、常规产品使用问题。

          联系技术支持
          订购 Plus Icon Minus Icon
          • 订单状态查询
          • 订单支持
          • 货号直购
          • 现货供应中心
          • 电子采购
          支持 Plus Icon Minus Icon
          • 帮助&支持
          • 联系我们 - 400 820 8982
          • 技术支持中心
          • 查找文件&证书
          • 报告网站问题
          资源 Plus Icon Minus Icon
          • 学习中心
          • 促销
          • 活动&研讨会
          • 社交媒体
          关于赛默飞 Plus Icon Minus Icon
          • 关于我们
          • 招聘 招聘
          • 投资者关系 投资者关系
          • 新闻 新闻
          • 社会责任 社会责任
          • 商标
          • 政策和通知
          品牌 Plus Icon Minus Icon
          • Thermo Scientific
          • Applied Biosystems
          • Invitrogen
          • Gibco
          • Ion Torrent
          • Unity Lab Services
          • Patheon
          • PPD
          • 服务条款
          • 隐私政策
          • 定价和运输保险政策
          © 2006-2026 Thermo Fisher Scientific Inc. All rights reserved. All trademarks are the property of Thermo Fisher Scientific and its subsidiaries unless otherwise specified.
          China flag icon
          China
          本网站销售的所有产品均不得用于人类或动物之临床诊断或治疗,仅可用于工业或者科研等非医疗目的。
             电子营业执照 | 经营证照公示 | ICP备案号:沪ICP备11003924号 | 沪公网安备 31011502006935号

          Your items have has been added!


          Host server : magellan-search-green-b49b87d85-n9r8p:80/100.66.76.150:80.
          git-commit: 5b8c860b7cdb41e9cfe07630520f6b51e109d38e
          git-url: https://github.com/thermofisher/magellan-search
          git-branch: release/2.47.0-Offline