Hamburger Menu Button
Thermo Fisher Scientific Logo
登录
没有账号?建立账号 注册
  • 产品
    • 抗体
    • 引物合成
    • GeneArt Gene Synthesis Instant Designer
    • TaqMan Assay and Array Search
    • PCR 设备和耗材
    • 色谱柱和纯化柱
    • 实验室离心机
    • 分子生物学试剂和试剂盒
    • 实验室塑料耗材及用品
    • 查看所有产品分类
  • 应用和技术
    • 色谱
    • 细胞转染和培养
    • 实时荧光定量PCR
    • 质谱
    • 实验室塑料耗材及用品
    • 电子显微镜
    • 蛋白质生物学
    • PCR
    • RNAi
    • 环境
    • 查看所有应用和技术
  • 服务
    • 定制服务
    • 企业级实验室信息化服务
    • 金融&租赁服务
    • 仪器服务
    • OEM和商业供应
    • 培训服务
    • 360° CDMO 和 CRO 服务
    • CDMO 服务
    • 临床试验 CRO 服务
    • Unity Lab Services
    • 查看所有帮助和支持
  • 帮助和支持
    • 学习中心
    • 联系我们
    • 更改国家或地区
    • 查看所有帮助和支持
  • 热门产品
    • TaqMan Real-Time PCR Assays
      TaqMan 实时荧光定量 PCR 试剂盒
    • Antibodies
      抗体
    • Oligos, Primers & Probes
      寡核苷酸、引物、探针
    • GeneArt Gene Synthesis
      GeneArt 基因合成
    • Cell Culture Plastics
      细胞培养耗材
  • Who We Serve
    • 抗体治疗解决方案
    • 细胞与基因治疗解决方案
    • 学术科研
    • 工业与应用
  • 联系我们
  • 货号直购
  • 订单查询
  • 查找文件&证书
Thermo Fisher Scientific Logo

Search

搜索全部或下列指定分类
Search button
          • 联系我们
          • 货号直购
          • 登录
            登录
            没有账号?建立账号 注册
            • 我的账号
            • 订单
            • 会员中心
            • 账单及发票查询
            • 定制产品及项目
          • Primary Antibodies ›
          • Myogenin Antibodies

          Invitrogen

          Myogenin Monoclonal Antibody (F5D)

          高级验证
          4个已发表图片
          16 篇参考文献
          查看其他29个Myogenin抗体

          {{$productOrderCtrl.translations['antibody.pdp.commerceCard.promotion.promotions']}}

          {{$productOrderCtrl.translations['antibody.pdp.commerceCard.promotion.viewpromo']}}

          {{$productOrderCtrl.translations['antibody.pdp.commerceCard.promotion.promocode']}}: {{promo.promoCode}} {{promo.promoTitle}} {{promo.promoDescription}}. {{$productOrderCtrl.translations['antibody.pdp.commerceCard.promotion.learnmore']}}

          说明书
          证书
          实验方案
          问题与答案
          技术支持
          说明书
          证书
          实验方案
          问题与答案
          技术支持
          说明书
          证书
          实验方案
          问题与答案
          技术支持

          Cite Myogenin Monoclonal Antibody (F5D)

          Additional Information:
          {{banner.description}}
          {{$ctrl.isSkuNotesCollapsed ? 'View more' : 'View less'}}
          • 抗体检测数据 (6)
          • 已发表图片 (4)
          • 高级验证 (2)
          Myogenin Antibody in Immunocytochemistry (ICC/IF)
          Group 53 Created with Sketch.
          Myogenin Antibody in Immunocytochemistry (ICC/IF)
          Group 53 Created with Sketch.

          图: 1 / 12

          {{ $ctrl.currentElement.advancedVerification.fullName }}
          {{ $ctrl.currentElement.advancedVerification.text }}

          Myogenin Antibody (MA5-11486) in ICC/IF

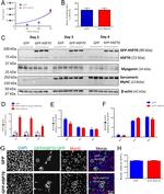
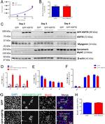
          Immunofluorescence analysis of Myogenin was performed using 70% confluent log phase RD cells. The cells were fixed with 4% paraformaldehyde for 10 minutes, permeabilized with 0.1% Triton™ X-100 for 15 minutes, and blocked with 2% BSA for 1 hour at room temperature. The cells were labeled with Myogenin Mouse Monoclonal Antibody (F5D) Product # MA5-11486) at 5 µg/mL in 0.1% BSA, incubated at 4 degree Celsius overnight and then with Goat anti-Mouse IgG (H+L) Superclonal™ Recombinant Secondary Antibody, Alexa Fluor® 488 conjugate (Product # A2... View More {{ $ctrl.currentElement.advancedVerification.fullName }} 验证信息 View more
          已发表图片由___提供 benchsci-logo
          PMID: {{$ctrl.currentElement.benchSciPubmedId}}
          查看产品

          {{$ctrl.videoDesc}}

          {{$ctrl.videoLongDesc}}

          Myogenin Antibody in Immunocytochemistry (ICC/IF)
          Myogenin Antibody in Immunocytochemistry (ICC/IF)
          Myogenin Antibody in Immunohistochemistry (Paraffin) (IHC (P))
          Myogenin Antibody in Western Blot (WB)
          Myogenin Antibody in Western Blot (WB)
          Myogenin Antibody in Immunoprecipitation (IP)
          Myogenin Antibody in Immunohistochemistry (Frozen) (IHC (F))
          Myogenin Antibody in Immunocytochemistry (ICC/IF)
          Myogenin Antibody in Immunohistochemistry (IHC)
          Myogenin Antibody in Western Blot (WB)
          Myogenin Antibody
          Myogenin Antibody
          Myogenin Monoclonal Antibody (F5D)

          产品信息

          MA5-11486

          应用
          建议稀释比
          已发表文章

          免疫印迹 (WB)

          1-2 µg/mL
          查看1篇已发表文章 1篇已发表文章

          免疫组化 (IHC)

          -
          查看10篇已发表文章 10篇已发表文章

          免疫组化(石蜡) (IHC (P))

          1:400-1:800
          -

          免疫组化(冰冻) (IHC (F))

          -
          查看1篇已发表文章 1篇已发表文章

          免疫细胞化学 (ICC/IF)

          5 µg/mL
          查看4篇已发表文章 4篇已发表文章

          免疫沉淀 (IP)

          2 µg/mL
          -

          凝胶阻滞分析 (EMSA)

          1mg/mL
          -
          产品规格

          种属反应

          Cat, Human, Mouse, Rat

          已发表种属

          Human, Mouse, Rat

          宿主/亚型

          Mouse / IgG1, kappa

          分类

          Monoclonal

          类型

          Antibody

          克隆号

          F5D

          抗原

          Recombinant protein containing rat myogenin aa 30-224
          3D表位/免疫原

          偶联物

          Unconjugated Unconjugated Unconjugated

          形式

          Liquid

          浓度

          0.5 mg/mL

          规格

          250 µg

          纯化类型

          Protein G

          保存液

          PBS, pH 7.2

          内含物

          0.09% sodium azide

          保存条件

          4°C

          运输条件

          Ambient (domestic); Wet ice (international)

          RRID

          AB_10977211

          产品详细信息

          MA5-11486 targets Myogenin in GS, IF, IHC (P), IP, and WB applications and shows reactivity with Feline, Human, mouse, and Rat samples.

          The MA5-11486 immunogen is recombinant protein containing rat myogenin aa 30-224.

          靶标信息

          Myogenin is a muscle-specific transcription factor that can induce myogenesis in a variety of cell types in tissue culture. It is a member of a large family of proteins related by sequence homology, the helix-loop-helix proteins. It is essential for the development of functional skeletal muscle.

          仅用于科研。不用于诊断过程。未经明确授权不得转售。

          生物信息学

          蛋白别名: bHLHc3; Class C basic helix-loop-helix protein 3; Myf-4; MYOD1-related protein; Myogenic factor 4; Myogenic factor-4; Myogenin; unnamed protein product

          查看更多 收起

          基因别名: BHLHC3; myf-4; MYF4; myo; MYOG

          查看更多 收起

          UniProt ID: (Human) P15173, (Mouse) P12979, (Rat) P20428

          查看更多 收起

          Entrez Gene ID: (Human) 4656, (Mouse) 17928, (Rat) 29148

          查看更多 收起

          功能
          RNA polymerase II regulatory region sequence-specific DNA binding RNA polymerase II core promoter proximal region sequence-specific DNA binding RNA polymerase II transcription factor activity, sequence-specific DNA binding core promoter proximal region sequence-specific DNA binding bacterial-type RNA polymerase transcriptional activator activity, sequence-specific DNA binding transcriptional activator activity, RNA polymerase II transcription regulatory region sequence-specific binding DNA binding transcription factor activity, sequence-specific DNA binding protein binding chromatin DNA binding sequence-specific DNA binding protein dimerization activity E-box binding sequence-specific double-stranded DNA binding core promoter binding transcriptional activator activity, RNA polymerase II core promoter proximal region sequence-specific binding transcription factor activity, RNA polymerase II distal enhancer sequence-specific binding molecular_function basic helix-loop-helix transcription factor
          参与通路
          ossification regulation of transcription, DNA-templated muscle organ development skeletal muscle tissue development negative regulation of cell proliferation tissue development positive regulation of myotube differentiation positive regulation of muscle atrophy regulation of skeletal muscle satellite cell proliferation response to muscle activity involved in regulation of muscle adaptation response to electrical stimulus involved in regulation of muscle adaptation striated muscle atrophy response to denervation involved in regulation of muscle adaptation myotube differentiation cell differentiation skeletal muscle cell differentiation muscle cell differentiation muscle cell fate commitment positive regulation of myoblast differentiation positive regulation of transcription, DNA-templated positive regulation of transcription from RNA polymerase II promoter animal organ development skeletal muscle fiber development positive regulation of skeletal muscle fiber development regulation of cell cycle cellular response to lithium ion cellular response to tumor necrosis factor cellular response to growth factor stimulus cellular response to estradiol stimulus regulation of myoblast fusion transcription, DNA-templated regulation of transcription from RNA polymerase II promoter transcription from RNA polymerase II promoter cell cycle multicellular organism development mRNA transcription from RNA polymerase II promoter histone H3 acetylation histone H4 acetylation negative regulation of glycolytic process positive regulation of cell cycle arrest positive regulation of myoblast fusion positive regulation of oxidative phosphorylation response to gravity skeletal muscle atrophy response to muscle activity skeletal muscle tissue regeneration myoblast differentiation cellular response to magnetism cellular response to retinoic acid
          It has to be done as per old AB suggested Products section.

          Disclaimer

          Close

          Clicking the images or links will redirect you to a website hosted by BenchSci that provides third-party scientific content. Neither the content nor the BenchSci technology and processes for selection have been evaluated by us; we are providing them as-is and without warranty of any kind, including for use or application of the Thermo Fisher Scientific products presented.

          guarantee_icon

          性能保障

          只要您发现Invitrogen抗体在实验中的表现与网站或说明书的所述内容不符,您即可享受免费退换货服务。*

          了解更多
          help_icon

          随时为您服务

          获取常见问题的专家解答,或者直接联系我们的技术专家,咨询应用、设备、常规产品使用问题。

          联系技术支持
          订购 Plus Icon Minus Icon
          • 订单状态查询
          • 订单支持
          • 货号直购
          • 现货供应中心
          • 电子采购
          支持 Plus Icon Minus Icon
          • 帮助&支持
          • 联系我们 - 400 820 8982
          • 技术支持中心
          • 查找文件&证书
          • 报告网站问题
          资源 Plus Icon Minus Icon
          • 学习中心
          • 促销
          • 活动&研讨会
          • 社交媒体
          关于赛默飞 Plus Icon Minus Icon
          • 关于我们
          • 招聘 招聘
          • 投资者关系 投资者关系
          • 新闻 新闻
          • 社会责任 社会责任
          • 商标
          • 政策和通知
          品牌 Plus Icon Minus Icon
          • Thermo Scientific
          • Applied Biosystems
          • Invitrogen
          • Gibco
          • Ion Torrent
          • Unity Lab Services
          • Patheon
          • PPD
          • 服务条款
          • 隐私政策
          • 定价和运输保险政策
          © 2006-2026 Thermo Fisher Scientific Inc. All rights reserved. All trademarks are the property of Thermo Fisher Scientific and its subsidiaries unless otherwise specified.
          China flag icon
          China
          本网站销售的所有产品均不得用于人类或动物之临床诊断或治疗,仅可用于工业或者科研等非医疗目的。
             电子营业执照 | 经营证照公示 | ICP备案号:沪ICP备11003924号 | 沪公网安备 31011502006935号

          Your items have has been added!


          Host server : magellan-search-green-6479c7f679-zb4k5:80/100.66.74.142:80.
          git-commit: b70c0dceb888abc3b0dcebb5bc3a5b8753e7e816
          git-url: https://github.com/thermofisher/magellan-search
          git-branch: release/2.50.0-Offline