Hamburger Menu Button
Thermo Fisher Scientific Logo
登录
没有账号?建立账号 注册
  • 产品
    • 抗体
    • 引物合成
    • GeneArt Gene Synthesis Instant Designer
    • TaqMan Assay and Array Search
    • PCR 设备和耗材
    • 色谱柱和纯化柱
    • 实验室离心机
    • 分子生物学试剂和试剂盒
    • 实验室塑料耗材及用品
    • 查看所有产品分类
  • 应用和技术
    • 色谱
    • 细胞转染和培养
    • 实时荧光定量PCR
    • 质谱
    • 实验室塑料耗材及用品
    • 电子显微镜
    • 蛋白质生物学
    • PCR
    • RNAi
    • 环境
    • 查看所有应用和技术
  • 服务
    • 定制服务
    • 企业级实验室信息化服务
    • 金融&租赁服务
    • 仪器服务
    • OEM和商业供应
    • 培训服务
    • 360° CDMO 和 CRO 服务
    • CDMO 服务
    • 临床试验 CRO 服务
    • Unity Lab Services
    • 查看所有帮助和支持
  • 帮助和支持
    • 学习中心
    • 联系我们
    • 更改国家或地区
    • 查看所有帮助和支持
  • 热门产品
    • TaqMan Real-Time PCR Assays
      TaqMan 实时荧光定量 PCR 试剂盒
    • Antibodies
      抗体
    • Oligos, Primers & Probes
      寡核苷酸、引物、探针
    • GeneArt Gene Synthesis
      GeneArt 基因合成
    • Cell Culture Plastics
      细胞培养耗材
  • Who We Serve
    • 抗体治疗解决方案
    • 细胞与基因治疗解决方案
    • 学术科研
    • 工业与应用
  • 联系我们
  • 货号直购
  • 订单查询
  • 查找文件&证书
Thermo Fisher Scientific Logo

Search

搜索全部或下列指定分类
Search button
          • 联系我们
          • 货号直购
          • 登录
            登录
            没有账号?建立账号 注册
            • 我的账号
            • 订单
            • 会员中心
            • 账单及发票查询
            • 定制产品及项目
          • Primary Antibodies ›
          • NFATC1 Antibodies

          Invitrogen

          NFATC1 Monoclonal Antibody (7A6)

          高级验证
          52个已发表图片
          93 篇参考文献
          查看其他19个NFATC1抗体

          {{$productOrderCtrl.translations['antibody.pdp.commerceCard.promotion.promotions']}}

          {{$productOrderCtrl.translations['antibody.pdp.commerceCard.promotion.viewpromo']}}

          {{$productOrderCtrl.translations['antibody.pdp.commerceCard.promotion.promocode']}}: {{promo.promoCode}} {{promo.promoTitle}} {{promo.promoDescription}}. {{$productOrderCtrl.translations['antibody.pdp.commerceCard.promotion.learnmore']}}

          说明书
          证书
          实验方案
          问题与答案
          技术支持
          说明书
          证书
          实验方案
          问题与答案
          技术支持
          说明书
          证书
          实验方案
          问题与答案
          技术支持

          Cite NFATC1 Monoclonal Antibody (7A6)

          Additional Information:
          {{banner.description}}
          {{$ctrl.isSkuNotesCollapsed ? 'View more' : 'View less'}}
          • 抗体检测数据 (7)
          • 已发表图片 (52)
          • 高级验证 (6)
          NFATC1 Antibody in Immunocytochemistry (ICC/IF)
          Group 53 Created with Sketch.
          NFATC1 Antibody in Immunocytochemistry (ICC/IF)
          Group 53 Created with Sketch.

          图: 1 / 65

          {{ $ctrl.currentElement.advancedVerification.fullName }}
          {{ $ctrl.currentElement.advancedVerification.text }}

          NFATC1 Antibody (MA3-024) in ICC/IF

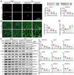
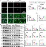
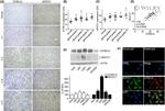
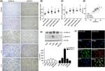
          Immunofluorescent analysis of NFATc1 using NFATc1 Monoclonal Antibody (7A6) (Product # MA3-024) shows staining in MCF-7 Cells. NFATc1 (green), F-Actin staining with Phalloidin (red) and nuclei with DAPI (blue) is shown. Cells were grown on chamber slides and fixed with formaldehyde prior to staining. Cells were probed without (control) or with an antibody recognizing NFATc1 (Product # MA3-024) at a dilution of 1:20 over night at 4 °C, washed with PBS and incubated with a DyLight-488 conjugated secondary antibody (Product # 35552 for GAR, P... View More {{ $ctrl.currentElement.advancedVerification.fullName }} 验证信息 View more
          已发表图片由___提供 benchsci-logo
          PMID: {{$ctrl.currentElement.benchSciPubmedId}}
          查看产品

          {{$ctrl.videoDesc}}

          {{$ctrl.videoLongDesc}}

          NFATC1 Antibody in Immunocytochemistry (ICC/IF)
          NFATC1 Antibody in Immunocytochemistry (ICC/IF)
          NFATC1 Antibody in Immunocytochemistry (ICC/IF)
          NFATC1 Antibody in Immunohistochemistry (Paraffin) (IHC (P))
          NFATC1 Antibody in Immunohistochemistry (Paraffin) (IHC (P))
          NFATC1 Antibody in Immunohistochemistry (Paraffin) (IHC (P))
          NFATC1 Antibody in Western Blot (WB)
          NFATC1 Antibody in Western Blot, Immunohistochemistry, Immunocytochemistry (WB, IHC, ICC/IF)
          NFATC1 Antibody in Immunocytochemistry (ICC/IF)
          NFATC1 Antibody in Immunocytochemistry (ICC/IF)
          NFATC1 Antibody in Immunocytochemistry (ICC/IF)
          NFATC1 Antibody in Immunocytochemistry (ICC/IF)
          NFATC1 Antibody in Western Blot, Immunocytochemistry (WB, ICC/IF)
          NFATC1 Antibody in Western Blot, Immunocytochemistry (WB, ICC/IF)
          NFATC1 Antibody in Western Blot, Immunocytochemistry (WB, ICC/IF)
          NFATC1 Antibody in Western Blot, Immunohistochemistry (Paraffin) (WB, IHC (P))
          NFATC1 Antibody in Western Blot, Immunohistochemistry (WB, IHC)
          NFATC1 Antibody in Western Blot, Immunohistochemistry (WB, IHC)
          NFATC1 Antibody in Western Blot (WB)
          NFATC1 Antibody in Western Blot (WB)
          NFATC1 Antibody in Western Blot (WB)
          NFATC1 Antibody in Western Blot (WB)
          NFATC1 Antibody in Western Blot (WB)
          NFATC1 Antibody in Western Blot (WB)
          NFATC1 Antibody in Western Blot (WB)
          NFATC1 Antibody in Western Blot (WB)
          NFATC1 Antibody in Western Blot (WB)
          NFATC1 Antibody in Western Blot (WB)
          NFATC1 Antibody in Western Blot (WB)
          NFATC1 Antibody in Western Blot (WB)
          NFATC1 Antibody in Western Blot (WB)
          NFATC1 Antibody in Western Blot (WB)
          NFATC1 Antibody in Western Blot (WB)
          NFATC1 Antibody in Western Blot (WB)
          NFATC1 Antibody in Western Blot (WB)
          NFATC1 Antibody in Western Blot (WB)
          NFATC1 Antibody in Western Blot (WB)
          NFATC1 Antibody in Western Blot (WB)
          NFATC1 Antibody in Western Blot (WB)
          NFATC1 Antibody in Western Blot, Immunoprecipitation (WB, IP)
          NFATC1 Antibody in Western Blot (WB)
          NFATC1 Antibody in Western Blot (WB)
          NFATC1 Antibody in Western Blot (WB)
          NFATC1 Antibody in Western Blot (WB)
          NFATC1 Antibody in Western Blot (WB)
          NFATC1 Antibody in Western Blot (WB)
          NFATC1 Antibody in Western Blot (WB)
          NFATC1 Antibody in Western Blot (WB)
          NFATC1 Antibody in Western Blot (WB)
          NFATC1 Antibody in Flow Cytometry (Flow)
          NFATC1 Antibody in Immunoprecipitation (IP)
          NFATC1 Antibody in ChIP Assay (ChIP)
          NFATC1 Antibody in ChIP Assay (ChIP)
          NFATC1 Antibody in ChIP Assay (ChIP)
          NFATC1 Antibody in ChIP Assay (ChIP)
          NFATC1 Antibody in ChIP Assay (ChIP)
          NFATC1 Antibody in ChIP Assay (ChIP)
          NFATC1 Antibody in Gel Shift (EMSA)
          NFATC1 Antibody in Gel Shift (EMSA)
          NFATC1 Antibody
          NFATC1 Antibody
          NFATC1 Antibody
          NFATC1 Antibody
          NFATC1 Antibody
          NFATC1 Antibody
          NFATC1 Monoclonal Antibody (7A6)

          产品信息

          MA3-024

          应用
          建议稀释比
          已发表文章

          免疫印迹 (WB)

          1:1,000-1:2,000
          查看46篇已发表文章 46篇已发表文章

          免疫组化 (IHC)

          -
          查看7篇已发表文章 7篇已发表文章

          免疫组化(石蜡) (IHC (P))

          Assay-dependent
          查看1篇已发表文章 1篇已发表文章

          免疫组织化学(多聚甲醛固定) (IHC (PFA))

          Assay-dependent
          -

          免疫细胞化学 (ICC/IF)

          1:250
          查看14篇已发表文章 14篇已发表文章

          流式细胞分析 (Flow)

          -
          查看1篇已发表文章 1篇已发表文章

          免疫沉淀 (IP)

          Assay-dependent
          查看3篇已发表文章 3篇已发表文章

          染色质免疫沉淀 实验 (ChIP)

          Assay-dependent
          查看9篇已发表文章 9篇已发表文章

          凝胶阻滞分析 (EMSA)

          Assay-dependent
          查看12篇已发表文章 12篇已发表文章
          产品规格

          种属反应

          Human, Mouse, Non-human primate, Rat

          已发表种属

          Hamster, Human, Mouse, Rabbit, Rat

          宿主/亚型

          Mouse / IgG1

          分类

          Monoclonal

          类型

          Antibody

          克隆号

          7A6

          抗原

          Bacterially expressed glutathione S-transferase (GST) fusion protein containing NF-ATc1 residues 1-654.
          3D表位/免疫原

          偶联物

          Unconjugated Unconjugated Unconjugated

          形式

          Liquid

          浓度

          Conc. Not Determined

          保存液

          ascites, PBS

          内含物

          0.05% sodium azide

          保存条件

          -20°C, Avoid Freeze/Thaw Cycles

          运输条件

          Ambient (domestic); Wet ice (international)

          RRID

          AB_2236037

          产品详细信息

          MA3-024 detects NFATc1 (NFAT2) from transfected human, rat, mouse, and monkey cells. This antibody does not cross react with NFATc2 (NFAT1).

          MA3-024 has been successfully used in Western blot, immunoprecipitation, ChIP, immunofluorescence and gel shift procedures. By Western blot, this antibody detects an ~105 kDa band representing transfected NFAT2 from COS cell lysate.

          The MA3-024 immunogen is bacterially expressed glutathione S-transferase (GST) fusion protein containing NF-ATc1 residues 1-654.

          Antibodies to this protein (and modification) were previously sold as part of a Thermo Scientific Cellomics High Content Screening Kit. This replacement antibody is now recommended for researchers who need an antibody for high content cell-based assays. It has been thoroughly tested and validated for cellular immunofluorescence (IF) applications. Further optimization, including the selection of the most appropriate fluorescent Dylight conjugated secondary antibody, may have to be performed for your high content assay.

          靶标信息

          The product of this gene is a component of the nuclear factor of activated T cells DNA-binding transcription complex. This complex consists of at least two components: a preexisting cytosolic component that translocates to the nucleus upon T cell receptor (TCR) stimulation, and an inducible nuclear component. Proteins belonging to this family of transcription factors play a central role in inducible gene transcription during immune response. The product of this gene is an inducible nuclear component. It functions as a major molecular target for the immunosuppressive drugs such as cyclosporin A. Five transcript variants encoding distinct isoforms have been identified for this gene. Different isoforms of this protein may regulate inducible expression of different cytokine genes.

          仅用于科研。不用于诊断过程。未经明确授权不得转售。

          生物信息学

          蛋白别名: MGC138448; NF-ATc; NF-ATc1; NFAT tra; NFAT trans; NFAT transcription complex cytosolic component; nuclear factor of activated T cells; nuclear factor of activated T-cells 'c'; Nuclear factor of activated T-cells, cytoplasmic 1; nuclear factor of activated T-cells, cytoplasmic, calcineurin-dependent 1; transcription factor; transcription factor NF-ATc; unnamed protein product

          查看更多 收起

          基因别名: 2210017P03Rik; AI449492; AV076380; NF-ATC; NF-ATc1.2; NFAT2; NFATC; NFATC1; Nfatcb

          查看更多 收起

          UniProt ID: (Human) O95644

          查看更多 收起

          Entrez Gene ID: (Human) 4772, (Rat) 100361818, (Mouse) 18018

          查看更多 收起

          功能
          RNA polymerase II core promoter proximal region sequence-specific DNA binding RNA polymerase II transcription factor activity, sequence-specific DNA binding transcriptional activator activity, RNA polymerase II transcription regulatory region sequence-specific binding DNA binding transcription factor activity, sequence-specific DNA binding protein binding FK506 binding protein phosphatase 2B binding mitogen-activated protein kinase p38 binding RNA polymerase II sequence-specific DNA binding transcription factor binding sequence-specific double-stranded DNA binding RNA polymerase II core promoter sequence-specific DNA binding RNA polymerase II distal enhancer sequence-specific DNA binding transcriptional activator activity, RNA polymerase II core promoter proximal region sequence-specific binding RNA polymerase II transcription factor binding transcriptional activator activity, RNA polymerase II distal enhancer sequence-specific binding RNA polymerase II transcription coactivator binding transcriptional repressor activity, RNA polymerase II transcription regulatory region sequence-specific binding chromatin binding transcription factor activity, RNA polymerase II distal enhancer sequence-specific binding transcription factor binding sequence-specific DNA binding transcription regulatory region DNA binding Rel homology transcription factor
          参与通路
          aortic valve morphogenesis pulmonary valve morphogenesis regulation of transcription, DNA-templated negative regulation of Wnt signaling pathway calcineurin-NFAT signaling cascade intracellular signal transduction positive regulation of transcription, DNA-templated positive regulation of transcription from RNA polymerase II promoter negative regulation of vascular smooth muscle cell differentiation G1/S transition of mitotic cell cycle negative regulation of transcription from RNA polymerase II promoter epithelial to mesenchymal transition lymphangiogenesis B-1a B cell differentiation heart valve morphogenesis regulation of transcription from RNA polymerase II promoter transcription from RNA polymerase II promoter calcium ion transport heart development positive regulation of gene expression transition between fast and slow fiber osteoclast differentiation regulation of hair cycle negative regulation of osteoblast differentiation ventricular septum morphogenesis patterning of lymph vessels heart trabecula morphogenesis negative regulation of stem cell proliferation transcription, DNA-templated cell quiescence
          It has to be done as per old AB suggested Products section.

          Disclaimer

          Close

          Clicking the images or links will redirect you to a website hosted by BenchSci that provides third-party scientific content. Neither the content nor the BenchSci technology and processes for selection have been evaluated by us; we are providing them as-is and without warranty of any kind, including for use or application of the Thermo Fisher Scientific products presented.

          guarantee_icon

          性能保障

          只要您发现Invitrogen抗体在实验中的表现与网站或说明书的所述内容不符,您即可享受免费退换货服务。*

          了解更多
          help_icon

          随时为您服务

          获取常见问题的专家解答,或者直接联系我们的技术专家,咨询应用、设备、常规产品使用问题。

          联系技术支持
          订购 Plus Icon Minus Icon
          • 订单状态查询
          • 订单支持
          • 货号直购
          • 现货供应中心
          • 电子采购
          支持 Plus Icon Minus Icon
          • 帮助&支持
          • 联系我们 - 400 820 8982
          • 技术支持中心
          • 查找文件&证书
          • 报告网站问题
          资源 Plus Icon Minus Icon
          • 学习中心
          • 促销
          • 活动&研讨会
          • 社交媒体
          关于赛默飞 Plus Icon Minus Icon
          • 关于我们
          • 招聘 招聘
          • 投资者关系 投资者关系
          • 新闻 新闻
          • 社会责任 社会责任
          • 商标
          • 政策和通知
          品牌 Plus Icon Minus Icon
          • Thermo Scientific
          • Applied Biosystems
          • Invitrogen
          • Gibco
          • Ion Torrent
          • Unity Lab Services
          • Patheon
          • PPD
          • 服务条款
          • 隐私政策
          • 定价和运输保险政策
          © 2006-2026 Thermo Fisher Scientific Inc. All rights reserved. All trademarks are the property of Thermo Fisher Scientific and its subsidiaries unless otherwise specified.
          China flag icon
          China
          本网站销售的所有产品均不得用于人类或动物之临床诊断或治疗,仅可用于工业或者科研等非医疗目的。
             电子营业执照 | 经营证照公示 | ICP备案号:沪ICP备11003924号 | 沪公网安备 31011502006935号

          Your items have has been added!


          Host server : magellan-search-green-6479c7f679-zb4k5:80/100.66.74.142:80.
          git-commit: b70c0dceb888abc3b0dcebb5bc3a5b8753e7e816
          git-url: https://github.com/thermofisher/magellan-search
          git-branch: release/2.50.0-Offline