Hamburger Menu Button
Thermo Fisher Scientific Logo
登录
没有账号?建立账号 注册
  • 产品
    • 抗体
    • 引物合成
    • GeneArt Gene Synthesis Instant Designer
    • TaqMan Assay and Array Search
    • PCR 设备和耗材
    • 色谱柱和纯化柱
    • 实验室离心机
    • 分子生物学试剂和试剂盒
    • 实验室塑料耗材及用品
    • 查看所有产品分类
  • 应用和技术
    • 色谱
    • 细胞转染和培养
    • 实时荧光定量PCR
    • 质谱
    • 实验室塑料耗材及用品
    • 电子显微镜
    • 蛋白质生物学
    • PCR
    • RNAi
    • 环境
    • 查看所有应用和技术
  • 服务
    • 定制服务
    • 企业级实验室信息化服务
    • 金融&租赁服务
    • 仪器服务
    • OEM和商业供应
    • 培训服务
    • 360° CDMO 和 CRO 服务
    • CDMO 服务
    • 临床试验 CRO 服务
    • Unity Lab Services
    • 查看所有帮助和支持
  • 帮助和支持
    • 学习中心
    • 联系我们
    • 更改国家或地区
    • 查看所有帮助和支持
  • 热门产品
    • TaqMan Real-Time PCR Assays
      TaqMan 实时荧光定量 PCR 试剂盒
    • Antibodies
      抗体
    • Oligos, Primers & Probes
      寡核苷酸、引物、探针
    • GeneArt Gene Synthesis
      GeneArt 基因合成
    • Cell Culture Plastics
      细胞培养耗材
  • Who We Serve
    • 抗体治疗解决方案
    • 细胞与基因治疗解决方案
    • 学术科研
    • 工业与应用
  • 联系我们
  • 货号直购
  • 订单查询
  • 查找文件&证书
Thermo Fisher Scientific Logo

Search

搜索全部或下列指定分类
Search button
          • 联系我们
          • 货号直购
          • 登录
            登录
            没有账号?建立账号 注册
            • 我的账号
            • 订单
            • 会员中心
            • 账单及发票查询
            • 定制产品及项目
          • Primary Antibodies ›
          • NLRP3 Antibodies

          Invitrogen

          NLRP3 Polyclonal Antibody

          31个已发表图片
          34 篇参考文献
          查看其他27个NLRP3抗体

          {{$productOrderCtrl.translations['antibody.pdp.commerceCard.promotion.promotions']}}

          {{$productOrderCtrl.translations['antibody.pdp.commerceCard.promotion.viewpromo']}}

          {{$productOrderCtrl.translations['antibody.pdp.commerceCard.promotion.promocode']}}: {{promo.promoCode}} {{promo.promoTitle}} {{promo.promoDescription}}. {{$productOrderCtrl.translations['antibody.pdp.commerceCard.promotion.learnmore']}}

          说明书
          证书
          实验方案
          问题与答案
          技术支持
          说明书
          证书
          实验方案
          问题与答案
          技术支持
          说明书
          证书
          实验方案
          问题与答案
          技术支持

          Cite NLRP3 Polyclonal Antibody

          Additional Information:
          {{banner.description}}
          {{$ctrl.isSkuNotesCollapsed ? 'View more' : 'View less'}}
          • 抗体检测数据 (4)
          • 已发表图片 (31)
          NLRP3 Antibody in Immunohistochemistry (Paraffin) (IHC (P))
          Group 53 Created with Sketch.
          NLRP3 Antibody in Immunohistochemistry (Paraffin) (IHC (P))
          Group 53 Created with Sketch.

          图: 1 / 35

          {{ $ctrl.currentElement.advancedVerification.fullName }}
          {{ $ctrl.currentElement.advancedVerification.text }}

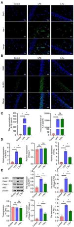
          NLRP3 Antibody (PA5-79740) in IHC (P)

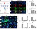
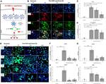
          Immunohistochemistry (Paraffin) analysis of NLRP3 in paraffin-embedded section of human colon cancer tissue using NLRP3 Polyclonal Antibody (Product # PA5-79740). Heat mediated antigen retrieval was performed in EDTA buffer (pH 8.0, epitope retrieval solution). The tissue section was blocked with 10% goat serum. The tissue section was then incubated with the primary antibody at a 2 µg/mL dilution overnight ... View More {{ $ctrl.currentElement.advancedVerification.fullName }} 验证信息 View more
          已发表图片由___提供 benchsci-logo
          PMID: {{$ctrl.currentElement.benchSciPubmedId}}
          查看产品

          {{$ctrl.videoDesc}}

          {{$ctrl.videoLongDesc}}

          NLRP3 Antibody in Immunohistochemistry (Paraffin) (IHC (P))
          NLRP3 Antibody in Western Blot (WB)
          NLRP3 Antibody in Western Blot (WB)
          NLRP3 Antibody in Flow Cytometry (Flow)
          NLRP3 Antibody in Immunocytochemistry (ICC/IF)
          NLRP3 Antibody in Immunohistochemistry (Paraffin) (IHC (P))
          NLRP3 Antibody in Western Blot (WB)
          NLRP3 Antibody in Western Blot (WB)
          NLRP3 Antibody in Western Blot (WB)
          NLRP3 Antibody in Western Blot (WB)
          NLRP3 Antibody in Western Blot, Immunocytochemistry (WB, ICC/IF)
          NLRP3 Antibody in Immunocytochemistry (ICC/IF)
          NLRP3 Antibody in Western Blot, Immunohistochemistry (WB, IHC)
          NLRP3 Antibody in Western Blot, Immunohistochemistry (WB, IHC)
          NLRP3 Antibody in Immunohistochemistry (IHC)
          NLRP3 Antibody in Immunohistochemistry (IHC)
          NLRP3 Antibody in Western Blot, Immunohistochemistry (WB, IHC)
          NLRP3 Antibody in Western Blot, Immunohistochemistry (WB, IHC)
          NLRP3 Antibody in Immunohistochemistry (IHC)
          NLRP3 Antibody in Western Blot (WB)
          NLRP3 Antibody in Western Blot (WB)
          NLRP3 Antibody in Western Blot (WB)
          NLRP3 Antibody in Western Blot (WB)
          NLRP3 Antibody in Western Blot (WB)
          NLRP3 Antibody in Western Blot (WB)
          NLRP3 Antibody in Western Blot (WB)
          NLRP3 Antibody in Western Blot (WB)
          NLRP3 Antibody in Western Blot (WB)
          NLRP3 Antibody in Western Blot (WB)
          NLRP3 Antibody in Western Blot (WB)
          NLRP3 Antibody in Western Blot (WB)
          NLRP3 Antibody in Western Blot, Immunoprecipitation (WB, IP)
          NLRP3 Antibody in Western Blot (WB)
          NLRP3 Antibody in Western Blot (WB)
          NLRP3 Antibody in Western Blot (WB)
          NLRP3 Polyclonal Antibody

          产品信息

          PA5-79740

          应用
          建议稀释比
          已发表文章

          免疫印迹 (WB)

          0.1-0.5 µg/mL
          查看13篇已发表文章 13篇已发表文章

          免疫组化 (IHC)

          -
          查看11篇已发表文章 11篇已发表文章

          免疫组化(石蜡) (IHC (P))

          2-5 µg/mL
          查看3篇已发表文章 3篇已发表文章

          免疫细胞化学 (ICC/IF)

          -
          查看6篇已发表文章 6篇已发表文章

          流式细胞分析 (Flow)

          1-3 µg/1x10^6 cells
          -

          免疫沉淀 (IP)

          -
          查看1篇已发表文章 1篇已发表文章
          产品规格

          种属反应

          Human, Mouse, Rat

          已发表种属

          Human, Mouse, Rat

          宿主/亚型

          Rabbit / IgG

          分类

          Polyclonal

          类型

          Antibody

          抗原

          A synthetic peptide corresponding to a sequence at the N-terminus of human CIAS1 (12-31aa RYLEDLEDVDLKKFKMHLED).
          3D表位/免疫原

          偶联物

          Unconjugated Unconjugated Unconjugated

          形式

          Lyophilized

          浓度

          500 µg/mL

          规格

          100 µg

          纯化类型

          Antigen affinity chromatography

          保存液

          PBS with 4mg trehalose

          内含物

          no preservative

          保存条件

          -20°C

          运输条件

          Ambient (domestic); Wet ice (international)

          RRID

          AB_2746855

          产品详细信息

          Reconstitute with 0.2 mL of distilled water to yield a concentration of 500 µg/mL.

          Positive Control - WB: rat thymus tissue, mouse thyus tissue, mouse RAW264.7 whole cell, mouse J774A.1 whole cell, human THP-1 whole cell. IHC: human colon cancer tissue. Flow: THP-1 cell.

          靶标信息

          This gene encodes a pyrin-like protein containing a pyrin domain, a nucleotide-binding site domain, and a leucine-rich repeat motif. This protein interacts with the apoptosis-associated speck-like protein PYCARD/ASC, which contains a caspase recruitment domain, and is a member of the NALP3 inflammasome complex. This complex functions as an upstream activator of NF-kappaB signaling, and it plays a role in the regulation of inflammation, the immune response, and apoptosis. Mutations in this gene are associated with familial cold autoinflammatory syndrome, and neonatal-onset multisystem inflammatory disease. Multiple alternatively spliced transcript variants encoding distinct isoforms have been identified for this gene. Alternative 5' UTR structures are suggested by available data; however, insufficient evidence is available to determine if all of the represented 5' UTR splice patterns are biologically valid.

          仅用于科研。不用于诊断过程。未经明确授权不得转售。

          生物信息学

          蛋白别名: Angiotensin/vasopressin receptor AII/AVP-like; Caterpiller protein 1.1; CLR1.1; cold auto-inflammatory syndrome 1; PYPAF1; NALP3; C1ORF7; cold autoinflammatory syndrome 1 homolog; cold autoinflammatory syndrome 1 protein; Cold autoinflammatory syndrome 1 protein homolog; Cold-induced autoinflammatory syndrome 1 protein; Cryopyrin; cryopyrin, NACHT, LRR and PYD domains - containing protein 3; deafness, autosomal dominant 34; FLJ95925; mast cell maturation inducible protein 1; Mast cell maturation-associated-inducible protein 1; member of the NALP family of inflammatory mediators; NACHT domain-, leucine-rich repeat-, and PYD-containing protein 3; NACHT, LRR and PYD containing protein 3; NACHT, LRR and PYD domains-containing protein 3; NACHT/LRR/pyrin domain-containing protein 3; nucleotide-binding oligomerization domain, leucine rich repeat and pyrin domain containing 3; PYD, NACHT, and LRR containing protein; PYRIN-containing APAF1-like protein 1; unnamed protein product

          查看更多 收起

          基因别名: AGTAVPRL; AII; AII/AVP; AVP; C1orf7; CIAS1; CLR1.1; DFNA34; FCAS; FCAS1; FCU; KEFH; Mmig1; MWS; NALP3; NLRP3; PYPAF1

          查看更多 收起

          UniProt ID: (Human) Q96P20, (Rat) D4A523, (Mouse) Q8R4B8

          查看更多 收起

          Entrez Gene ID: (Human) 114548, (Rat) 287362, (Mouse) 216799

          查看更多 收起

          功能
          nucleotide binding protein binding ATP binding hydrolase activity ATPase activity protein binding, bridging signaling adaptor activity identical protein binding peptidoglycan binding ADP binding sequence-specific DNA binding binding, bridging phosphatidylinositol-4-phosphate binding DNA-binding transcription factor binding small molecule sensor activity cysteine-type endopeptidase activator activity molecular condensate scaffold activity phosphatidylinositol phosphate binding molecular_function non-motor microtubule binding protein
          参与通路
          pattern recognition receptor signaling pathway immune system process negative regulation of acute inflammatory response positive regulation of type 2 immune response regulation of transcription, DNA-templated apoptotic process defense response inflammatory response signal transduction osmosensory signaling pathway protein secretion detection of biotic stimulus response to virus negative regulation of interleukin-1 beta production positive regulation of interleukin-1 beta production positive regulation of interleukin-18 production positive regulation of interleukin-4 production interleukin-18-mediated signaling pathway NLRP3 inflammasome complex assembly innate immune response positive regulation of T-helper 2 cell differentiation positive regulation of transcription from RNA polymerase II promoter regulation of inflammatory response negative regulation of inflammatory response positive regulation of inflammatory response positive regulation of NF-kappaB transcription factor activity protein homooligomerization protein maturation pyroptosis interleukin-1-mediated signaling pathway cellular response to lipopolysaccharide cellular response to virus positive regulation of NLRP3 inflammasome complex assembly negative regulation of NIK/NF-kappaB signaling positive regulation of NIK/NF-kappaB signaling positive regulation of T-helper 2 cell cytokine production activation of cysteine-type endopeptidase activity involved in apoptotic process biological_process negative regulation of NF-kappaB transcription factor activity interleukin-1 beta production interleukin-18 production negative regulation of NF-kappaB import into nucleus positive regulation of cysteine-type endopeptidase activity involved in apoptotic process interleukin-1 secretion negative regulation of interleukin-1 beta secretion positive regulation of interleukin-1 beta secretion defense response to virus
          It has to be done as per old AB suggested Products section.

          Disclaimer

          Close

          Clicking the images or links will redirect you to a website hosted by BenchSci that provides third-party scientific content. Neither the content nor the BenchSci technology and processes for selection have been evaluated by us; we are providing them as-is and without warranty of any kind, including for use or application of the Thermo Fisher Scientific products presented.

          guarantee_icon

          性能保障

          只要您发现Invitrogen抗体在实验中的表现与网站或说明书的所述内容不符,您即可享受免费退换货服务。*

          了解更多
          help_icon

          随时为您服务

          获取常见问题的专家解答,或者直接联系我们的技术专家,咨询应用、设备、常规产品使用问题。

          联系技术支持
          订购 Plus Icon Minus Icon
          • 订单状态查询
          • 订单支持
          • 货号直购
          • 现货供应中心
          • 电子采购
          支持 Plus Icon Minus Icon
          • 帮助&支持
          • 联系我们 - 400 820 8982
          • 技术支持中心
          • 查找文件&证书
          • 报告网站问题
          资源 Plus Icon Minus Icon
          • 学习中心
          • 促销
          • 活动&研讨会
          • 社交媒体
          关于赛默飞 Plus Icon Minus Icon
          • 关于我们
          • 招聘 招聘
          • 投资者关系 投资者关系
          • 新闻 新闻
          • 社会责任 社会责任
          • 商标
          • 政策和通知
          品牌 Plus Icon Minus Icon
          • Thermo Scientific
          • Applied Biosystems
          • Invitrogen
          • Gibco
          • Ion Torrent
          • Unity Lab Services
          • Patheon
          • PPD
          • 服务条款
          • 隐私政策
          • 定价和运输保险政策
          © 2006-2026 Thermo Fisher Scientific Inc. All rights reserved. All trademarks are the property of Thermo Fisher Scientific and its subsidiaries unless otherwise specified.
          China flag icon
          China
          本网站销售的所有产品均不得用于人类或动物之临床诊断或治疗,仅可用于工业或者科研等非医疗目的。
             电子营业执照 | 经营证照公示 | ICP备案号:沪ICP备11003924号 | 沪公网安备 31011502006935号

          Your items have has been added!


          Host server : magellan-search-green-6479c7f679-jmhj8:80/100.66.74.142:80.
          git-commit: b70c0dceb888abc3b0dcebb5bc3a5b8753e7e816
          git-url: https://github.com/thermofisher/magellan-search
          git-branch: release/2.50.0-Offline