Hamburger Menu Button
Thermo Fisher Scientific Logo
登录
没有账号?建立账号 注册
  • 产品
    • 抗体
    • 引物合成
    • GeneArt Gene Synthesis Instant Designer
    • TaqMan Assay and Array Search
    • PCR 设备和耗材
    • 色谱柱和纯化柱
    • 实验室离心机
    • 分子生物学试剂和试剂盒
    • 实验室塑料耗材及用品
    • 查看所有产品分类
  • 应用和技术
    • 色谱
    • 细胞转染和培养
    • 实时荧光定量PCR
    • 质谱
    • 实验室塑料耗材及用品
    • 电子显微镜
    • 蛋白质生物学
    • PCR
    • RNAi
    • 环境
    • 查看所有应用和技术
  • 服务
    • 定制服务
    • 企业级实验室信息化服务
    • 金融&租赁服务
    • 仪器服务
    • OEM和商业供应
    • 培训服务
    • 360° CDMO 和 CRO 服务
    • CDMO 服务
    • 临床试验 CRO 服务
    • Unity Lab Services
    • 查看所有帮助和支持
  • 帮助和支持
    • 学习中心
    • 联系我们
    • 更改国家或地区
    • 查看所有帮助和支持
  • 热门产品
    • TaqMan Real-Time PCR Assays
      TaqMan 实时荧光定量 PCR 试剂盒
    • Antibodies
      抗体
    • Oligos, Primers & Probes
      寡核苷酸、引物、探针
    • GeneArt Gene Synthesis
      GeneArt 基因合成
    • Cell Culture Plastics
      细胞培养耗材
  • Who We Serve
    • 抗体治疗解决方案
    • 细胞与基因治疗解决方案
    • 学术科研
    • 工业与应用
  • 联系我们
  • 货号直购
  • 订单查询
  • 查找文件&证书
Thermo Fisher Scientific Logo

Search

搜索全部或下列指定分类
Search button
          • 联系我们
          • 货号直购
          • 登录
            登录
            没有账号?建立账号 注册
            • 我的账号
            • 订单
            • 会员中心
            • 账单及发票查询
            • 定制产品及项目
          • Primary Antibodies ›
          • NMDAR1 Antibodies

          Invitrogen

          NMDAR1 Monoclonal Antibody (54.1)

          高级验证
          40个已发表图片
          65 篇参考文献
          查看其他36个NMDAR1抗体

          {{$productOrderCtrl.translations['antibody.pdp.commerceCard.promotion.promotions']}}

          {{$productOrderCtrl.translations['antibody.pdp.commerceCard.promotion.viewpromo']}}

          {{$productOrderCtrl.translations['antibody.pdp.commerceCard.promotion.promocode']}}: {{promo.promoCode}} {{promo.promoTitle}} {{promo.promoDescription}}. {{$productOrderCtrl.translations['antibody.pdp.commerceCard.promotion.learnmore']}}

          说明书
          证书
          实验方案
          问题与答案
          技术支持
          说明书
          证书
          实验方案
          问题与答案
          技术支持
          说明书
          证书
          实验方案
          问题与答案
          技术支持

          Cite NMDAR1 Monoclonal Antibody (54.1)

          Additional Information:
          {{banner.description}}
          {{$ctrl.isSkuNotesCollapsed ? 'View more' : 'View less'}}
          • 抗体检测数据 (5)
          • 已发表图片 (40)
          • 高级验证 (1)
          NMDAR1 Antibody in Immunocytochemistry (ICC/IF)
          Group 53 Created with Sketch.
          NMDAR1 Antibody in Immunocytochemistry (ICC/IF)
          Group 53 Created with Sketch.

          图: 1 / 46

          {{ $ctrl.currentElement.advancedVerification.fullName }}
          {{ $ctrl.currentElement.advancedVerification.text }}

          NMDAR1 Antibody (32-0500) in ICC/IF

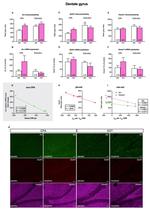
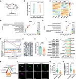
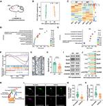
          Immunofluorescent analysis of MAP2 (green) and NMDAR1 (red) on rat primary Hippocampal neurons (E18) (Product # A15587) cultured for 28 days in the B-27 Plus Neuronal Culture System (Product # A3653401). At day 28 the cells were fixed with 4% paraformaldehyde for 15 min, permeabilized with 0.1% triton x-100 for 30min, and blocked with 1% BSA for 30 min at room temperature. Cells were stained with anti-NMDAR1 antibody (Product # 32-0500) at a dilution of 1:100, and anti-MAP2 (Product # PA5-17646) at a dilution of 1:250, in 1% BSA staining b... View More {{ $ctrl.currentElement.advancedVerification.fullName }} 验证信息 View more
          已发表图片由___提供 benchsci-logo
          PMID: {{$ctrl.currentElement.benchSciPubmedId}}
          查看产品

          {{$ctrl.videoDesc}}

          {{$ctrl.videoLongDesc}}

          NMDAR1 Antibody in Immunocytochemistry (ICC/IF)
          NMDAR1 Antibody in Immunohistochemistry (Paraffin) (IHC (P))
          NMDAR1 Antibody in Western Blot (WB)
          NMDAR1 Antibody in Western Blot (WB)
          NMDAR1 Antibody in Immunoprecipitation (IP)
          NMDAR1 Antibody in Immunocytochemistry (ICC/IF)
          NMDAR1 Antibody in Immunohistochemistry (Paraffin) (IHC (P))
          NMDAR1 Antibody in Immunohistochemistry (Frozen) (IHC (F))
          NMDAR1 Antibody in Immunohistochemistry (IHC)
          NMDAR1 Antibody in Immunohistochemistry (IHC)
          NMDAR1 Antibody in Immunohistochemistry (IHC)
          NMDAR1 Antibody in Immunohistochemistry (IHC)
          NMDAR1 Antibody in Immunohistochemistry (PFA fixed) (IHC (PFA))
          NMDAR1 Antibody in Immunohistochemistry (PFA fixed) (IHC (PFA))
          NMDAR1 Antibody in Immunohistochemistry (PFA fixed) (IHC (PFA))
          NMDAR1 Antibody in Western Blot (WB)
          NMDAR1 Antibody in Western Blot (WB)
          NMDAR1 Antibody in Western Blot (WB)
          NMDAR1 Antibody in Western Blot (WB)
          NMDAR1 Antibody in Western Blot (WB)
          NMDAR1 Antibody in Western Blot (WB)
          NMDAR1 Antibody in Western Blot (WB)
          NMDAR1 Antibody in Western Blot (WB)
          NMDAR1 Antibody in Western Blot (WB)
          NMDAR1 Antibody in Western Blot (WB)
          NMDAR1 Antibody in Western Blot (WB)
          NMDAR1 Antibody in Western Blot (WB)
          NMDAR1 Antibody in Western Blot (WB)
          NMDAR1 Antibody in Western Blot (WB)
          NMDAR1 Antibody in Western Blot (WB)
          NMDAR1 Antibody in Western Blot (WB)
          NMDAR1 Antibody in Western Blot (WB)
          NMDAR1 Antibody in Western Blot (WB)
          NMDAR1 Antibody in Western Blot (WB)
          NMDAR1 Antibody in Western Blot (WB)
          NMDAR1 Antibody in Western Blot (WB)
          NMDAR1 Antibody in Western Blot (WB)
          NMDAR1 Antibody in Western Blot (WB)
          NMDAR1 Antibody in Western Blot (WB)
          NMDAR1 Antibody in Western Blot (WB)
          NMDAR1 Antibody in Western Blot (WB)
          NMDAR1 Antibody in Western Blot (WB)
          NMDAR1 Antibody in Western Blot (WB)
          NMDAR1 Antibody in Western Blot (WB)
          NMDAR1 Antibody in Western Blot (WB)
          NMDAR1 Antibody

          产品信息

          32-0500

          应用
          建议稀释比
          已发表文章

          免疫印迹 (WB)

          1-5 µg/mL
          查看38篇已发表文章 38篇已发表文章

          免疫组化 (IHC)

          -
          查看9篇已发表文章 9篇已发表文章

          免疫组化(石蜡) (IHC (P))

          1:10-1:50
          查看2篇已发表文章 2篇已发表文章

          免疫组织化学(多聚甲醛固定) (IHC (PFA))

          -
          查看1篇已发表文章 1篇已发表文章

          免疫组化(冰冻) (IHC (F))

          -
          查看1篇已发表文章 1篇已发表文章

          免疫组织化学(悬浮细胞) (IHC (Free))

          -
          查看1篇已发表文章 1篇已发表文章

          免疫细胞化学 (ICC/IF)

          1:100
          查看10篇已发表文章 10篇已发表文章

          酶联免疫吸附实验 (ELISA)

          0.1-1 µg/mL
          查看1篇已发表文章 1篇已发表文章

          免疫沉淀 (IP)

          1-3 µg/mL
          查看1篇已发表文章 1篇已发表文章

          其他PubMed (Misc)

          -
          查看1篇已发表文章 1篇已发表文章
          产品规格

          种属反应

          Human, Mouse, Non-human primate, Rat

          已发表种属

          Fish, Hamster, Human, Mouse, Rat, Tag

          宿主/亚型

          Mouse / IgG2a

          分类

          Monoclonal

          类型

          Antibody

          克隆号

          54.1

          抗原

          Fusion protein containing sequence from the intracellular loop between transmembrane regions III and IV of NMDAR1.

          偶联物

          Unconjugated Unconjugated Unconjugated

          形式

          Liquid

          浓度

          0.5 mg/mL

          规格

          100 µg

          纯化类型

          Protein A

          保存液

          PBS, pH 7.4

          内含物

          0.1% sodium azide

          保存条件

          -20°C

          运输条件

          Ambient (domestic); Wet ice (international)

          RRID

          AB_2533060

          产品详细信息

          This antibody specifically recognizes the ~103 kDa NMDAR1 protein. Cross-reactivity with other NMDA receptor proteins has not been observed.

          靶标信息

          NMDAR1 encodes a protein that is a critical subunit of N-methyl-D-aspartate receptors, members of the glutamate receptor channel superfamily which are heteromeric protein complexes with multiple subunits arranged to form a ligand-gated ion channel. These subunits play a key role in the plasticity of synapses, which is believed to underlie memory and learning. Cell-specific factors are thought to control expression of different isoforms, possibly contributing to the functional diversity of the subunits. Alternatively spliced transcript variants have been described.

          仅用于科研。不用于诊断过程。未经明确授权不得转售。

          生物信息学

          蛋白别名: GluN1; Glun1r; Glutamate [NMDA] receptor subunit zeta-1; glutamate receptor; Glutamate receptor ionotropic, NMDA 1; glutamate receptor, ionotropic, N-methyl D-aspartate 1; N-methyl-D-aspartate glutamate receptor; N-methyl-D-aspartate receptor channel, subunit zeta-1; N-methyl-D-aspartate receptor subunit NR1; neurotransmitter receptor; NMD-R1; NMDA R1 receptor C1 cassette; NMDA receptor 1; NMDZ1; NMZ1; NR1C1; NR1C2; NR1C2'; NR1N1; pGluN1; putative NMDtranscript(altAcc_e2); RP11-350O14.1

          查看更多 收起

          基因别名: DEE101; GluN1; GluRdelta1; Glurz1; GluRzeta1; GRIN1; hNR1; M100174; MRD8; NDHMSD; NDHMSR; NMD-R1; NMDA1; Nmdar; NMDAR1; NR1; Rgsc174

          查看更多 收起

          UniProt ID: (Human) Q05586, (Rat) P35439, (Mouse) P35438

          查看更多 收起

          Entrez Gene ID: (Human) 2902, (Rat) 24408, (Mouse) 14810

          查看更多 收起

          功能
          beta-amyloid binding NMDA glutamate receptor activity ion channel activity calcium channel activity calcium ion binding protein binding calmodulin binding ligand-gated ion channel activity ligand-gated sodium channel activity glycine binding glutamate binding glutamate-gated calcium ion channel activity signaling receptor activity macromolecular complex binding metal ion binding glycine-gated cation channel activity ionotropic glutamate receptor activity receptor binding extracellular-glutamate-gated ion channel activity cation channel activity enzyme binding voltage-gated cation channel activity glutamate receptor binding neurotransmitter binding protein heterodimerization activity protein dimerization activity receptor activity transmembrane signal receptor
          参与通路
          ion transport cation transport chemical synaptic transmission brain development visual learning positive regulation of calcium ion transport into cytosol propylene metabolic process calcium-mediated signaling ion transmembrane transport ionotropic glutamate receptor signaling pathway sodium ion transmembrane transport regulation of membrane potential response to ethanol positive regulation of transcription from RNA polymerase II promoter regulation of synaptic plasticity regulation of neuronal synaptic plasticity protein heterotetramerization positive regulation of synaptic transmission, glutamatergic calcium ion homeostasis excitatory postsynaptic potential calcium ion transmembrane transport calcium ion transmembrane import into cytosol cation transmembrane transport excitatory chemical synaptic transmission positive regulation of reactive oxygen species biosynthetic process regulation of cation transmembrane transport cellular response to beta-amyloid response to glycine positive regulation of excitatory postsynaptic potential conditioned taste aversion startle response suckling behavior response to amphetamine calcium ion transport cellular calcium ion homeostasis respiratory gaseous exchange learning or memory learning memory long-term memory associative learning adult locomotory behavior olfactory learning regulation of cell communication positive regulation of cell death response to organic cyclic compound response to amine sensory perception of pain pons maturation cerebral cortex development regulation of ion transmembrane transport social behavior synaptic transmission, glutamatergic positive regulation of apoptotic process response to morphine regulation of neuron apoptotic process negative regulation of neuron apoptotic process regulation of respiratory gaseous exchange regulation of long-term neuronal synaptic plasticity rhythmic process regulation of dendrite morphogenesis regulation of axonogenesis neuromuscular process protein tetramerization response to calcium ion regulation of synapse assembly prepulse inhibition male mating behavior response to fungicide cellular response to manganese ion transport
          It has to be done as per old AB suggested Products section.

          Disclaimer

          Close

          Clicking the images or links will redirect you to a website hosted by BenchSci that provides third-party scientific content. Neither the content nor the BenchSci technology and processes for selection have been evaluated by us; we are providing them as-is and without warranty of any kind, including for use or application of the Thermo Fisher Scientific products presented.

          guarantee_icon

          性能保障

          只要您发现Invitrogen抗体在实验中的表现与网站或说明书的所述内容不符,您即可享受免费退换货服务。*

          了解更多
          help_icon

          随时为您服务

          获取常见问题的专家解答,或者直接联系我们的技术专家,咨询应用、设备、常规产品使用问题。

          联系技术支持
          订购 Plus Icon Minus Icon
          • 订单状态查询
          • 订单支持
          • 货号直购
          • 现货供应中心
          • 电子采购
          支持 Plus Icon Minus Icon
          • 帮助&支持
          • 联系我们 - 400 820 8982
          • 技术支持中心
          • 查找文件&证书
          • 报告网站问题
          资源 Plus Icon Minus Icon
          • 学习中心
          • 促销
          • 活动&研讨会
          • 社交媒体
          关于赛默飞 Plus Icon Minus Icon
          • 关于我们
          • 招聘 招聘
          • 投资者关系 投资者关系
          • 新闻 新闻
          • 社会责任 社会责任
          • 商标
          • 政策和通知
          品牌 Plus Icon Minus Icon
          • Thermo Scientific
          • Applied Biosystems
          • Invitrogen
          • Gibco
          • Ion Torrent
          • Unity Lab Services
          • Patheon
          • PPD
          • 服务条款
          • 隐私政策
          • 定价和运输保险政策
          © 2006-2026 Thermo Fisher Scientific Inc. All rights reserved. All trademarks are the property of Thermo Fisher Scientific and its subsidiaries unless otherwise specified.
          China flag icon
          China
          本网站销售的所有产品均不得用于人类或动物之临床诊断或治疗,仅可用于工业或者科研等非医疗目的。
             电子营业执照 | 经营证照公示 | ICP备案号:沪ICP备11003924号 | 沪公网安备 31011502006935号

          Your items have has been added!


          Host server : magellan-search-green-6479c7f679-zb4k5:80/100.66.74.142:80.
          git-commit: b70c0dceb888abc3b0dcebb5bc3a5b8753e7e816
          git-url: https://github.com/thermofisher/magellan-search
          git-branch: release/2.50.0-Offline