Hamburger Menu Button
Thermo Fisher Scientific Logo
登录
没有账号?建立账号 注册
  • 产品
    • 抗体
    • 引物合成
    • GeneArt Gene Synthesis Instant Designer
    • TaqMan Assay and Array Search
    • PCR 设备和耗材
    • 色谱柱和纯化柱
    • 实验室离心机
    • 分子生物学试剂和试剂盒
    • 实验室塑料耗材及用品
    • 查看所有产品分类
  • 应用和技术
    • 色谱
    • 细胞转染和培养
    • 实时荧光定量PCR
    • 质谱
    • 实验室塑料耗材及用品
    • 电子显微镜
    • 蛋白质生物学
    • PCR
    • RNAi
    • 环境
    • 查看所有应用和技术
  • 服务
    • 定制服务
    • 企业级实验室信息化服务
    • 金融&租赁服务
    • 仪器服务
    • OEM和商业供应
    • 培训服务
    • 360° CDMO 和 CRO 服务
    • CDMO 服务
    • 临床试验 CRO 服务
    • Unity Lab Services
    • 查看所有帮助和支持
  • 帮助和支持
    • 学习中心
    • 联系我们
    • 更改国家或地区
    • 查看所有帮助和支持
  • 热门产品
    • TaqMan Real-Time PCR Assays
      TaqMan 实时荧光定量 PCR 试剂盒
    • Antibodies
      抗体
    • Oligos, Primers & Probes
      寡核苷酸、引物、探针
    • GeneArt Gene Synthesis
      GeneArt 基因合成
    • Cell Culture Plastics
      细胞培养耗材
  • Who We Serve
    • 抗体治疗解决方案
    • 细胞与基因治疗解决方案
    • 学术科研
    • 工业与应用
  • 联系我们
  • 货号直购
  • 订单查询
  • 查找文件&证书
Thermo Fisher Scientific Logo

Search

搜索全部或下列指定分类
Search button
          • 联系我们
          • 货号直购
          • 登录
            登录
            没有账号?建立账号 注册
            • 我的账号
            • 订单
            • 会员中心
            • 账单及发票查询
            • 定制产品及项目
          • Primary Antibodies ›
          • Nanog Antibodies

          Invitrogen

          Nanog Monoclonal Antibody (eBioMLC-51), eBioscience™

          高级验证
          79个已发表图片
          93 篇参考文献
          查看其他38个Nanog抗体

          {{$productOrderCtrl.translations['antibody.pdp.commerceCard.promotion.promotions']}}

          {{$productOrderCtrl.translations['antibody.pdp.commerceCard.promotion.viewpromo']}}

          {{$productOrderCtrl.translations['antibody.pdp.commerceCard.promotion.promocode']}}: {{promo.promoCode}} {{promo.promoTitle}} {{promo.promoDescription}}. {{$productOrderCtrl.translations['antibody.pdp.commerceCard.promotion.learnmore']}}

          说明书
          证书
          实验方案
          问题与答案
          技术支持
          说明书
          证书
          实验方案
          问题与答案
          技术支持
          说明书
          证书
          实验方案
          问题与答案
          技术支持

          Cite Nanog Monoclonal Antibody (eBioMLC-51), eBioscience™

          Additional Information:
          {{banner.description}}
          {{$ctrl.isSkuNotesCollapsed ? 'View more' : 'View less'}}
          • 抗体检测数据 (2)
          • 已发表图片 (79)
          • 高级验证 (2)
          Nanog Antibody in Western Blot (WB)
          Group 53 Created with Sketch.
          Nanog Antibody in Western Blot (WB)
          Group 53 Created with Sketch.

          图: 1 / 83

          {{ $ctrl.currentElement.advancedVerification.fullName }}
          {{ $ctrl.currentElement.advancedVerification.text }}

          Nanog Antibody (14-5761-80) in WB

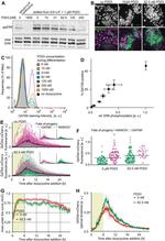
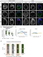
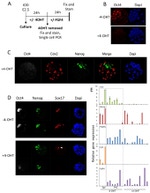
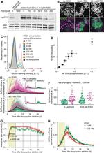
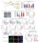
          Western blot was performed using Anti-Nanog Monoclonal Antibody (eBioMLC-51), eBioscience™ (Product # 14-5761-80) and a 40 kDa band corresponding to Nanog was observed only in F9 when compared to other cell lines as reported. Modified whole cell extracts (1% SDS) (30 µg lysate) of F9 (Lane 1), NIH/3T3 (Lane 2), C2C12 (Lane 3) and Neuro-2a (Lane 4) were electrophoresed using Novex® NuPAGE® 4-12% Bis-Tris Protein Gel (Product # NP0322BOX). Resolved proteins were then transferred onto a nitrocellulose membrane (Product # IB23001) by iBlot® 2 ... View More {{ $ctrl.currentElement.advancedVerification.fullName }} 验证信息 View more
          已发表图片由___提供 benchsci-logo
          PMID: {{$ctrl.currentElement.benchSciPubmedId}}
          查看产品

          {{$ctrl.videoDesc}}

          {{$ctrl.videoLongDesc}}

          Nanog Antibody in Western Blot (WB)
          Nanog Antibody in Western Blot (WB)
          Nanog Antibody in Immunohistochemistry (IHC)
          Nanog Antibody in Immunocytochemistry (ICC/IF)
          Nanog Antibody in Immunocytochemistry (ICC/IF)
          Nanog Antibody in Immunocytochemistry (ICC/IF)
          Nanog Antibody in Immunocytochemistry (ICC/IF)
          Nanog Antibody in Immunocytochemistry (ICC/IF)
          Nanog Antibody in Immunocytochemistry (ICC/IF)
          Nanog Antibody in Immunocytochemistry (ICC/IF)
          Nanog Antibody in Immunocytochemistry (ICC/IF)
          Nanog Antibody in Immunocytochemistry (ICC/IF)
          Nanog Antibody in Immunocytochemistry, Flow Cytometry (ICC/IF, Flow)
          Nanog Antibody in Immunocytochemistry (ICC/IF)
          Nanog Antibody in Immunocytochemistry (ICC/IF)
          Nanog Antibody in Immunocytochemistry (ICC/IF)
          Nanog Antibody in Immunohistochemistry (PFA fixed), Immunocytochemistry (IHC (PFA), ICC/IF)
          Nanog Antibody in Immunocytochemistry (ICC/IF)
          Nanog Antibody in Immunocytochemistry (ICC/IF)
          Nanog Antibody in Immunocytochemistry (ICC/IF)
          Nanog Antibody in Immunocytochemistry (ICC/IF)
          Nanog Antibody in Immunocytochemistry (ICC/IF)
          Nanog Antibody in Immunocytochemistry (ICC/IF)
          Nanog Antibody in Immunocytochemistry (ICC/IF)
          Nanog Antibody in Immunocytochemistry (ICC/IF)
          Nanog Antibody in Immunohistochemistry, Immunocytochemistry (IHC, ICC/IF)
          Nanog Antibody in Immunocytochemistry (ICC/IF)
          Nanog Antibody in Immunocytochemistry (ICC/IF)
          Nanog Antibody in Immunocytochemistry (ICC/IF)
          Nanog Antibody in Immunocytochemistry (ICC/IF)
          Nanog Antibody in Immunocytochemistry (ICC/IF)
          Nanog Antibody in Immunocytochemistry (ICC/IF)
          Nanog Antibody in Immunocytochemistry (ICC/IF)
          Nanog Antibody in Immunocytochemistry (ICC/IF)
          Nanog Antibody in Immunocytochemistry (ICC/IF)
          Nanog Antibody in Immunocytochemistry (ICC/IF)
          Nanog Antibody in Immunocytochemistry (ICC/IF)
          Nanog Antibody in Immunocytochemistry (ICC/IF)
          Nanog Antibody in Immunocytochemistry (ICC/IF)
          Nanog Antibody in Immunocytochemistry (ICC/IF)
          Nanog Antibody in Immunohistochemistry, Immunocytochemistry (IHC, ICC/IF)
          Nanog Antibody in Immunocytochemistry (ICC/IF)
          Nanog Antibody in Immunocytochemistry (ICC/IF)
          Nanog Antibody in Immunocytochemistry (ICC/IF)
          Nanog Antibody in Immunocytochemistry (ICC/IF)
          Nanog Antibody in Immunocytochemistry (ICC/IF)
          Nanog Antibody in Immunocytochemistry (ICC/IF)
          Nanog Antibody in Immunocytochemistry (ICC/IF)
          Nanog Antibody in Immunocytochemistry (ICC/IF)
          Nanog Antibody in Immunocytochemistry (ICC/IF)
          Nanog Antibody in Immunocytochemistry (ICC/IF)
          Nanog Antibody in Immunocytochemistry (ICC/IF)
          Nanog Antibody in Immunocytochemistry (ICC/IF)
          Nanog Antibody in Immunocytochemistry, Flow Cytometry (ICC/IF, Flow)
          Nanog Antibody in Immunocytochemistry (ICC/IF)
          Nanog Antibody in Immunocytochemistry (ICC/IF)
          Nanog Antibody in Western Blot, Immunocytochemistry (WB, ICC/IF)
          Nanog Antibody in Immunohistochemistry (IHC)
          Nanog Antibody in Immunohistochemistry (IHC)
          Nanog Antibody in Immunohistochemistry (IHC)
          Nanog Antibody in Immunohistochemistry (IHC)
          Nanog Antibody in Immunohistochemistry (IHC)
          Nanog Antibody in Immunohistochemistry (IHC)
          Nanog Antibody in Immunohistochemistry (IHC)
          Nanog Antibody in Immunohistochemistry (IHC)
          Nanog Antibody in Immunohistochemistry (IHC)
          Nanog Antibody in Western Blot (WB)
          Nanog Antibody in Western Blot (WB)
          Nanog Antibody in Western Blot (WB)
          Nanog Antibody in Western Blot (WB)
          Nanog Antibody in Western Blot (WB)
          Nanog Antibody in Western Blot (WB)
          Nanog Antibody in Western Blot (WB)
          Nanog Antibody in Western Blot (WB)
          Nanog Antibody in Western Blot (WB)
          Nanog Antibody in Flow Cytometry (Flow)
          Nanog Antibody in Flow Cytometry (Flow)
          Nanog Antibody in Flow Cytometry (Flow)
          Nanog Antibody in Flow Cytometry (Flow)
          Nanog Antibody in Flow Cytometry (Flow)
          Nanog Antibody in ChIP Assay (ChIP)
          Nanog Antibody
          Nanog Antibody

          产品信息

          14-5761-80

          应用
          建议稀释比
          已发表文章

          免疫印迹 (WB)

          2 µg/mL
          查看11篇已发表文章 11篇已发表文章

          免疫组化 (IHC)

          -
          查看13篇已发表文章 13篇已发表文章

          免疫组织化学(多聚甲醛固定) (IHC (PFA))

          -
          查看1篇已发表文章 1篇已发表文章

          免疫细胞化学 (ICC/IF)

          2 µg/mL
          查看56篇已发表文章 56篇已发表文章

          流式细胞分析 (Flow)

          -
          查看8篇已发表文章 8篇已发表文章

          染色质免疫沉淀 实验 (ChIP)

          -
          查看1篇已发表文章 1篇已发表文章

          其他PubMed (Misc)

          -
          查看3篇已发表文章 3篇已发表文章
          产品规格

          种属反应

          Mouse

          已发表种属

          Human, Mouse, Rat

          宿主/亚型

          Rat / IgG2a, kappa

          分类

          Monoclonal

          类型

          Antibody

          克隆号

          eBioMLC-51

          偶联物

          Unconjugated Unconjugated Unconjugated
          • Alexa Fluor 488 
          • eFluor 660
          • Request custom conjugation

          形式

          Liquid

          浓度

          0.5 mg/mL

          规格

          25 µg

          纯化类型

          Affinity chromatography

          保存液

          PBS, pH 7.2

          内含物

          0.09% sodium azide

          保存条件

          4°C

          运输条件

          Ambient (domestic); Wet ice (international)

          RRID

          AB_763613

          产品详细信息

          Description: The eBioMLC51 monoclonal antibody recognizes mouse Nanog. Nanog is a multidomain homeobox transcription factor that has been shown to maintain pluripotency of embryonic stem cells, independent of LIF/Stat3. Expression of Nanog in the mouse is specific to early embryos, the ICM of the blastocyst, embryonic stem (ES) cells, and embryonic germ (EG) cells. Nanog expression often overlaps, but is not identical to, that of Oct4. Nanog is downregulated upon cellular differentiation and loss of pluripotency, making it a suitable marker in determining the undifferentiated state of stem cells.

          Nanog acts as a transcriptional activator and has two activation domains in the C-terminus, called CD2 and WR, and one activation domain in the N terminus. The CD2 domain is unique to Nanog, whereas the NK2 DNA binding domain is well conserved.

          Immunoblotting using eBioMLC51 reveals a band at ~ 45 kDa in F9 (an embryonal carcinoma cell line) lysate, but not in lysate from the NIH3T3 cell line or mouse spleen.

          Preliminary data using fluorochrome-conjugated eBioMLC51 suggests that it is essential to use the eBioscience Foxp3 Staining Buffer Set, Product # 00-5523-00 , for intracellular staining of mouse Nanog.

          Applications Reported: This eBioMLC-51 antibody has been reported for use in western blotting, and immunocytochemistry.

          Applications Tested: This eBioMLC-51 antibody has been tested by immunoblotting the F9 cell line or by immunocytochemistry of fixed and permeabilized F9 cells. This purified antibody can be used at less than or equal to 2 µg/mL, however should be titrated for optimal performance in the assay of interest.

          Purity: Greater than 90%, as determined by SDS-PAGE.

          Aggregation: Less than 10%, as determined by HPLC.

          Filtration: 0.2 µm post-manufacturing filtered.

          靶标信息

          NANOG (Nanog homeobox) is a divergent homeodomain protein that directs pluripotency and differentiation of undifferentiated embryonic stem cells. NANOG mRNA is present in pluripotent mouse and human cell lines, and absent from differentiated cells. Human NANOG protein shares 52% overall amino acid identity with the mouse protein, and 85% identity in the homeodomain. Human NANOG maps to gene locus 12p13.31, while the mouse NANOG maps to gene loci 6 F2. Murine embryonic NANOG expression is detected in the inner cell mass of the blastocyst. Research studies have shown that high levels of human NANOG expression in the undifferentiated N-Tera embryonal carcinoma cell line. Further, NANOG is a transcription regulator involved in inner cell mass and embryonic stem (ES) cells proliferation and self-renewal. The role of NANOG in embryonic development suggested that it might be useful in the creation of stem cells that might be useful in cell replacement therapies in the treatment of several degenerative diseases. Artificial stem cells, termed induced pluripotent stem (iPS) cells, can be created by expressing POU5F1 (also known as Oct-4), another germline-specific transcription factor, and the transcription factors Sox2, Klf4 and Lin28 along with c-Myc in mouse fibroblasts. Experiments have demonstrated that iPS cells could be generated using expression plasmids expressing NANOG, Sox2, KlfF4 and c-Myc, eliminating the need for virus introduction, thereby addressing a safety concern for potential use of iPS cells in regenerative medicine. When overexpressed, NANOG promotes cells to enter into S phase and proliferation. Diseases associated with dysfunction in the NANOG protein include tetracarcinoma and germ cell/embryonal cancer.

          仅用于科研。不用于诊断过程。未经明确授权不得转售。

          生物信息学

          蛋白别名: early embryo specific expression NK family; Early embryo specific expression NK-type homeobox protein; ES cell-associated protein 4; FLJ12581; HGNC:20857; Homeobox protein NANOG; Homeobox transcription factor Nanog

          查看更多 收起

          基因别名: 2410002E02Rik; Ecat4; ENK; Nanog

          查看更多 收起

          UniProt ID: (Mouse) Q80Z64

          查看更多 收起

          Entrez Gene ID: (Mouse) 71950

          查看更多 收起

          功能
          enhancer sequence-specific DNA binding DNA binding chromatin binding transcription factor activity, sequence-specific DNA binding transcription corepressor activity protein binding sequence-specific DNA binding transcription regulatory region DNA binding homeodomain transcription factor
          参与通路
          negative regulation of transcription from RNA polymerase II promoter mesodermal cell fate commitment endodermal cell fate specification transcription, DNA-templated regulation of transcription, DNA-templated multicellular organism development cell proliferation positive regulation of cell proliferation embryo development response to organic substance negative regulation of cell fate commitment regulation of gene expression stem cell division stem cell population maintenance negative regulation of BMP signaling pathway response to retinoic acid somatic stem cell population maintenance negative regulation of endodermal cell fate specification regulation of cell differentiation negative regulation of cell differentiation positive regulation of transcription, DNA-templated positive regulation of mitotic cell cycle positive regulation of transcription from RNA polymerase II promoter stem cell differentiation
          It has to be done as per old AB suggested Products section.

          Disclaimer

          Close

          Clicking the images or links will redirect you to a website hosted by BenchSci that provides third-party scientific content. Neither the content nor the BenchSci technology and processes for selection have been evaluated by us; we are providing them as-is and without warranty of any kind, including for use or application of the Thermo Fisher Scientific products presented.

          guarantee_icon

          性能保障

          只要您发现Invitrogen抗体在实验中的表现与网站或说明书的所述内容不符,您即可享受免费退换货服务。*

          了解更多
          help_icon

          随时为您服务

          获取常见问题的专家解答,或者直接联系我们的技术专家,咨询应用、设备、常规产品使用问题。

          联系技术支持
          订购 Plus Icon Minus Icon
          • 订单状态查询
          • 订单支持
          • 货号直购
          • 现货供应中心
          • 电子采购
          支持 Plus Icon Minus Icon
          • 帮助&支持
          • 联系我们 - 400 820 8982
          • 技术支持中心
          • 查找文件&证书
          • 报告网站问题
          资源 Plus Icon Minus Icon
          • 学习中心
          • 促销
          • 活动&研讨会
          • 社交媒体
          关于赛默飞 Plus Icon Minus Icon
          • 关于我们
          • 招聘 招聘
          • 投资者关系 投资者关系
          • 新闻 新闻
          • 社会责任 社会责任
          • 商标
          • 政策和通知
          品牌 Plus Icon Minus Icon
          • Thermo Scientific
          • Applied Biosystems
          • Invitrogen
          • Gibco
          • Ion Torrent
          • Unity Lab Services
          • Patheon
          • PPD
          • 服务条款
          • 隐私政策
          • 定价和运输保险政策
          © 2006-2026 Thermo Fisher Scientific Inc. All rights reserved. All trademarks are the property of Thermo Fisher Scientific and its subsidiaries unless otherwise specified.
          China flag icon
          China
          本网站销售的所有产品均不得用于人类或动物之临床诊断或治疗,仅可用于工业或者科研等非医疗目的。
             电子营业执照 | 经营证照公示 | ICP备案号:沪ICP备11003924号 | 沪公网安备 31011502006935号

          Your items have has been added!


          Host server : magellan-search-green-6479c7f679-sz4vp:80/100.66.76.236:80.
          git-commit: b70c0dceb888abc3b0dcebb5bc3a5b8753e7e816
          git-url: https://github.com/thermofisher/magellan-search
          git-branch: release/2.50.0-Offline