Hamburger Menu Button
Thermo Fisher Scientific Logo
登录
没有账号?建立账号 注册
  • 产品
    • 抗体
    • 引物合成
    • GeneArt Gene Synthesis Instant Designer
    • TaqMan Assay and Array Search
    • PCR 设备和耗材
    • 色谱柱和纯化柱
    • 实验室离心机
    • 分子生物学试剂和试剂盒
    • 实验室塑料耗材及用品
    • 查看所有产品分类
  • 应用和技术
    • 色谱
    • 细胞转染和培养
    • 实时荧光定量PCR
    • 质谱
    • 实验室塑料耗材及用品
    • 电子显微镜
    • 蛋白质生物学
    • PCR
    • RNAi
    • 环境
    • 查看所有应用和技术
  • 服务
    • 定制服务
    • 企业级实验室信息化服务
    • 金融&租赁服务
    • 仪器服务
    • OEM和商业供应
    • 培训服务
    • 360° CDMO 和 CRO 服务
    • CDMO 服务
    • 临床试验 CRO 服务
    • Unity Lab Services
    • 查看所有帮助和支持
  • 帮助和支持
    • 学习中心
    • 联系我们
    • 更改国家或地区
    • 查看所有帮助和支持
  • 热门产品
    • TaqMan Real-Time PCR Assays
      TaqMan 实时荧光定量 PCR 试剂盒
    • Antibodies
      抗体
    • Oligos, Primers & Probes
      寡核苷酸、引物、探针
    • GeneArt Gene Synthesis
      GeneArt 基因合成
    • Cell Culture Plastics
      细胞培养耗材
  • Who We Serve
    • 抗体治疗解决方案
    • 细胞与基因治疗解决方案
    • 学术科研
    • 工业与应用
  • 联系我们
  • 货号直购
  • 订单查询
  • 查找文件&证书
Thermo Fisher Scientific Logo

Search

搜索全部或下列指定分类
Search button
          • 联系我们
          • 货号直购
          • 登录
            登录
            没有账号?建立账号 注册
            • 我的账号
            • 订单
            • 会员中心
            • 账单及发票查询
            • 定制产品及项目
          • Primary Antibodies ›
          • Nkx2.1 Antibodies

          Invitrogen

          Nkx2.1 Monoclonal Antibody (8G7G3/1)

          3个已发表图片
          5 篇参考文献
          查看其他52个Nkx2.1抗体

          {{$productOrderCtrl.translations['antibody.pdp.commerceCard.promotion.promotions']}}

          {{$productOrderCtrl.translations['antibody.pdp.commerceCard.promotion.viewpromo']}}

          {{$productOrderCtrl.translations['antibody.pdp.commerceCard.promotion.promocode']}}: {{promo.promoCode}} {{promo.promoTitle}} {{promo.promoDescription}}. {{$productOrderCtrl.translations['antibody.pdp.commerceCard.promotion.learnmore']}}

          说明书
          证书
          实验方案
          问题与答案
          技术支持
          说明书
          证书
          实验方案
          问题与答案
          技术支持
          说明书
          证书
          实验方案
          问题与答案
          技术支持

          Cite Nkx2.1 Monoclonal Antibody (8G7G3/1)

          Additional Information:
          {{banner.description}}
          {{$ctrl.isSkuNotesCollapsed ? 'View more' : 'View less'}}
          • 已发表图片 (3)
          Nkx2.1 Antibody in Immunocytochemistry (ICC/IF)
          Group 53 Created with Sketch.
          Nkx2.1 Antibody in Immunocytochemistry (ICC/IF)
          Group 53 Created with Sketch.

          图: 1 / 3

          {{ $ctrl.currentElement.advancedVerification.fullName }}
          {{ $ctrl.currentElement.advancedVerification.text }}

          Nkx2.1 Antibody (18-0221) in ICC/IF

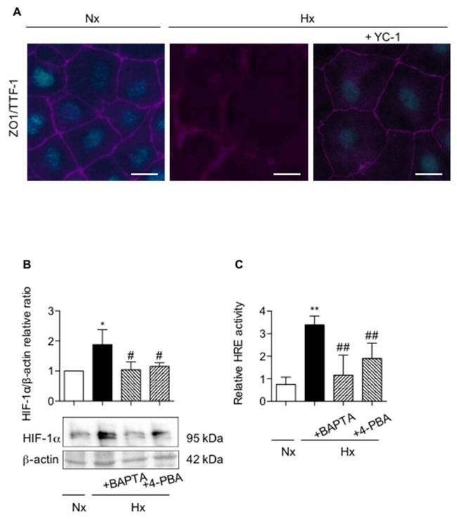
          International journal of molecular sciences 2019 - Involvement of HIF-1alpha in alveolar epithelial cell phenotypic changes induced by hypoxia. Primary rat AECs were cultured in normoxia (Nx) (21% O 2 ) or hypoxia (Hx) (1.5% O 2 ) during 6 days in presence or absence of 10 uM YC-1. ( A ) Immunostaining of ZO-1 (magenta) and TTF1 (cyan) were performed. n = 4 experiments were performed. Isolated primary rat AECs were cultured in normoxia (Nx) (21% O 2 ) or hy... View More {{ $ctrl.currentElement.advancedVerification.fullName }} 验证信息 View more
          已发表图片由___提供 benchsci-logo
          PMID: {{$ctrl.currentElement.benchSciPubmedId}}
          查看产品

          {{$ctrl.videoDesc}}

          {{$ctrl.videoLongDesc}}

          Nkx2.1 Antibody in Immunocytochemistry (ICC/IF)
          Nkx2.1 Antibody in Immunocytochemistry (ICC/IF)
          Nkx2.1 Antibody in Immunohistochemistry (IHC)
          Nkx2.1 Monoclonal Antibody (8G7G3/1)

          产品信息

          18-0221

          应用
          建议稀释比
          已发表文章

          免疫组化 (IHC)

          -
          查看3篇已发表文章 3篇已发表文章

          免疫组化(石蜡) (IHC (P))

          1:50-1:200
          -

          免疫细胞化学 (ICC/IF)

          -
          查看2篇已发表文章 2篇已发表文章
          产品规格

          种属反应

          Human

          已发表种属

          Human

          宿主/亚型

          Mouse

          分类

          Monoclonal

          类型

          Antibody

          克隆号

          8G7G3/1

          抗原

          Recombinant full length TTF-1 (Thyroid Transcription Factor 1) protein
          3D表位/免疫原

          偶联物

          Unconjugated Unconjugated Unconjugated

          形式

          Liquid

          纯化类型

          purified

          保存液

          PBS with 1% BSA

          内含物

          0.1% sodium azide

          保存条件

          2-8°C

          运输条件

          Ambient (domestic); Wet ice (international)

          RRID

          AB_2925242

          产品详细信息

          TTF-1 has been identified as a mediator of thyroid-specific gene transcription, and is involved in the activation of pulmonary-specific genes. TTF-1 is found in primary lung adenocarcinomas and small cell carcinomas. TTF-1 is usually absent in breast and colon carcinomas. TTF-1 monoclonal antibody should be useful in differentiating tumors of lung and non-lung origin. Lung cancer and thyroid gland tissues have been identified positive for TTF-1 monoclonal antibody concentrate.

          靶标信息

          This gene encodes a protein initially identified as a thyroid-specific transcription factor. The encoded protein binds to thyroglobulin promoter and regulates the expression of thyroid-specific genes but has also been shown to regulate the expression of genes involved in morphogenesis. Mutations and deletions in this gene are associated with benign hereditary chorea, choreoathetosis, congenital hypothyroidism, and neonatal respiratory distress, and may be associated with thyroid cancer. Multiple transcript variants encoding different isoforms have been found for this gene.

          仅用于科研。不用于诊断过程。未经明确授权不得转售。

          生物信息学

          蛋白别名: Homeobox protein NK-2 homolog A; Homeobox protein Nkx-2.1; NK-2 homolog A; T/EBP; Thyroid nuclear factor 1; Thyroid transcription factor 1; Thyroid-specific enhancer-binding protein; TTF-1; TTF1

          查看更多 收起

          基因别名: BCH; BHC; NK-2; NKX2-1; NKX2.1; NKX2A; NMTC1; T/EBP; TEBP; TITF1; TTF-1; TTF1

          查看更多 收起

          UniProt ID: (Human) P43699

          查看更多 收起

          Entrez Gene ID: (Human) 7080

          查看更多 收起

          功能
          transcription regulatory region sequence-specific DNA binding RNA polymerase II regulatory region sequence-specific DNA binding RNA polymerase II core promoter proximal region sequence-specific DNA binding RNA polymerase II transcription factor activity, sequence-specific DNA binding intronic transcription regulatory region sequence-specific DNA binding DNA binding transcription factor activity, sequence-specific DNA binding protein binding enzyme binding sequence-specific DNA binding RNA polymerase II sequence-specific DNA binding transcription factor binding
          参与通路
          negative regulation of transcription from RNA polymerase II promoter neuron migration regulation of transcription, DNA-templated regulation of transcription from RNA polymerase II promoter phospholipid metabolic process pattern specification process axon guidance brain development endoderm development locomotory behavior response to hormone organ morphogenesis gene expression positive regulation of gene expression negative regulation of epithelial to mesenchymal transition telencephalon development globus pallidus development hippocampus development cerebral cortex cell migration forebrain dorsal/ventral pattern formation hypothalamus development forebrain neuron fate commitment forebrain neuron differentiation cerebral cortex GABAergic interneuron differentiation cerebral cortex neuron differentiation pituitary gland development telencephalon cell migration cell differentiation lung development negative regulation of cell migration negative regulation of transforming growth factor beta receptor signaling pathway thyroid gland development forebrain development developmental induction Leydig cell differentiation positive regulation of circadian rhythm negative regulation of transcription, DNA-templated positive regulation of transcription, DNA-templated positive regulation of transcription from RNA polymerase II promoter rhythmic process animal organ development anatomical structure formation involved in morphogenesis neuron fate commitment oligodendrocyte differentiation lung saccule development epithelial tube branching involved in lung morphogenesis Clara cell differentiation Type II pneumocyte differentiation GABAergic neuron differentiation interneuron migration
          It has to be done as per old AB suggested Products section.

          Disclaimer

          Close

          Clicking the images or links will redirect you to a website hosted by BenchSci that provides third-party scientific content. Neither the content nor the BenchSci technology and processes for selection have been evaluated by us; we are providing them as-is and without warranty of any kind, including for use or application of the Thermo Fisher Scientific products presented.

          guarantee_icon

          性能保障

          只要您发现Invitrogen抗体在实验中的表现与网站或说明书的所述内容不符,您即可享受免费退换货服务。*

          了解更多
          help_icon

          随时为您服务

          获取常见问题的专家解答,或者直接联系我们的技术专家,咨询应用、设备、常规产品使用问题。

          联系技术支持
          订购 Plus Icon Minus Icon
          • 订单状态查询
          • 订单支持
          • 货号直购
          • 现货供应中心
          • 电子采购
          支持 Plus Icon Minus Icon
          • 帮助&支持
          • 联系我们 - 400 820 8982
          • 技术支持中心
          • 查找文件&证书
          • 报告网站问题
          资源 Plus Icon Minus Icon
          • 学习中心
          • 促销
          • 活动&研讨会
          • 社交媒体
          关于赛默飞 Plus Icon Minus Icon
          • 关于我们
          • 招聘 招聘
          • 投资者关系 投资者关系
          • 新闻 新闻
          • 社会责任 社会责任
          • 商标
          • 政策和通知
          品牌 Plus Icon Minus Icon
          • Thermo Scientific
          • Applied Biosystems
          • Invitrogen
          • Gibco
          • Ion Torrent
          • Unity Lab Services
          • Patheon
          • PPD
          • 服务条款
          • 隐私政策
          • 定价和运输保险政策
          © 2006-2026 Thermo Fisher Scientific Inc. All rights reserved. All trademarks are the property of Thermo Fisher Scientific and its subsidiaries unless otherwise specified.
          China flag icon
          China
          本网站销售的所有产品均不得用于人类或动物之临床诊断或治疗,仅可用于工业或者科研等非医疗目的。
             电子营业执照 | 经营证照公示 | ICP备案号:沪ICP备11003924号 | 沪公网安备 31011502006935号

          Your items have has been added!


          Host server : magellan-search-green-6479c7f679-46l5g:80/100.66.76.236:80.
          git-commit: b70c0dceb888abc3b0dcebb5bc3a5b8753e7e816
          git-url: https://github.com/thermofisher/magellan-search
          git-branch: release/2.50.0-Offline