Hamburger Menu Button
Thermo Fisher Scientific Logo
登录
没有账号?建立账号 注册
  • 产品
    • 抗体
    • 引物合成
    • GeneArt Gene Synthesis Instant Designer
    • TaqMan Assay and Array Search
    • PCR 设备和耗材
    • 色谱柱和纯化柱
    • 实验室离心机
    • 分子生物学试剂和试剂盒
    • 实验室塑料耗材及用品
    • 查看所有产品分类
  • 应用和技术
    • 色谱
    • 细胞转染和培养
    • 实时荧光定量PCR
    • 质谱
    • 实验室塑料耗材及用品
    • 电子显微镜
    • 蛋白质生物学
    • PCR
    • RNAi
    • 环境
    • 查看所有应用和技术
  • 服务
    • 定制服务
    • 企业级实验室信息化服务
    • 金融&租赁服务
    • 仪器服务
    • OEM和商业供应
    • 培训服务
    • 360° CDMO 和 CRO 服务
    • CDMO 服务
    • 临床试验 CRO 服务
    • Unity Lab Services
    • 查看所有帮助和支持
  • 帮助和支持
    • 学习中心
    • 联系我们
    • 更改国家或地区
    • 查看所有帮助和支持
  • 热门产品
    • TaqMan Real-Time PCR Assays
      TaqMan 实时荧光定量 PCR 试剂盒
    • Antibodies
      抗体
    • Oligos, Primers & Probes
      寡核苷酸、引物、探针
    • GeneArt Gene Synthesis
      GeneArt 基因合成
    • Cell Culture Plastics
      细胞培养耗材
  • Who We Serve
    • 抗体治疗解决方案
    • 细胞与基因治疗解决方案
    • 学术科研
    • 工业与应用
  • 联系我们
  • 货号直购
  • 订单查询
  • 查找文件&证书
Thermo Fisher Scientific Logo

Search

搜索全部或下列指定分类
Search button
          • 联系我们
          • 货号直购
          • 登录
            登录
            没有账号?建立账号 注册
            • 我的账号
            • 订单
            • 会员中心
            • 账单及发票查询
            • 定制产品及项目
          • Primary Antibodies ›
          • Nrf2 Antibodies

          Invitrogen

          Nrf2 Recombinant Rabbit Monoclonal Antibody (HL1021)

          1个已发表图片
          1 篇参考文献
          查看其他34个Nrf2抗体

          {{$productOrderCtrl.translations['antibody.pdp.commerceCard.promotion.promotions']}}

          {{$productOrderCtrl.translations['antibody.pdp.commerceCard.promotion.viewpromo']}}

          {{$productOrderCtrl.translations['antibody.pdp.commerceCard.promotion.promocode']}}: {{promo.promoCode}} {{promo.promoTitle}} {{promo.promoDescription}}. {{$productOrderCtrl.translations['antibody.pdp.commerceCard.promotion.learnmore']}}

          说明书
          证书
          实验方案
          问题与答案
          技术支持
          说明书
          证书
          实验方案
          问题与答案
          技术支持
          说明书
          证书
          实验方案
          问题与答案
          技术支持

          Cite Nrf2 Recombinant Rabbit Monoclonal Antibody (HL1021)

          Additional Information:
          {{banner.description}}
          {{$ctrl.isSkuNotesCollapsed ? 'View more' : 'View less'}}
          • 抗体检测数据 (5)
          • 已发表图片 (1)
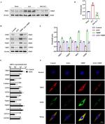
          Nrf2 Antibody in Immunocytochemistry (ICC/IF)
          Group 53 Created with Sketch.
          Nrf2 Antibody in Immunocytochemistry (ICC/IF)
          Group 53 Created with Sketch.

          图: 1 / 6

          {{ $ctrl.currentElement.advancedVerification.fullName }}
          {{ $ctrl.currentElement.advancedVerification.text }}

          Nrf2 Antibody (MA5-42371) in ICC/IF

          Immunocytochemistry analysis of Nrf2 in HeLa cells fixed in 4% paraformaldehyde at RT for 15 min. Samples were incubated with Nrf2 monoclonal antibody (Product # MA5-42371) using a dilution of 1:500 (green). Blue: Fluoroshield with DAPI. {{ $ctrl.currentElement.advancedVerification.fullName }} 验证信息 View more
          已发表图片由___提供 benchsci-logo
          PMID: {{$ctrl.currentElement.benchSciPubmedId}}
          查看产品

          {{$ctrl.videoDesc}}

          {{$ctrl.videoLongDesc}}

          Nrf2 Antibody in Immunocytochemistry (ICC/IF)
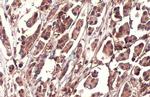
          Nrf2 Antibody in Immunohistochemistry (Paraffin) (IHC (P))
          Nrf2 Antibody in Western Blot (WB)
          Nrf2 Antibody in Western Blot (WB)
          Nrf2 Antibody in Western Blot (WB)
          Nrf2 Antibody in Immunocytochemistry (ICC/IF)

          产品信息

          MA5-42371

          应用
          建议稀释比
          已发表文章

          免疫印迹 (WB)

          1:500-1:3,000
          -

          免疫组化(石蜡) (IHC (P))

          Assay-dependent
          -

          免疫细胞化学 (ICC/IF)

          Assay-dependent
          查看1篇已发表文章 1篇已发表文章

          Proximity Ligation Assay (PLA) (PLA)

          Assay-dependent
          -
          产品规格

          种属反应

          Human, Mouse, Rat

          已发表种属

          Human, Mouse

          宿主/亚型

          Rabbit / IgG

          Expression System

          HEK293 cells

          分类

          Recombinant Monoclonal

          类型

          Antibody

          克隆号

          HL1021

          抗原

          Recombinant protein encompassing a sequence within the center region of human NRF2. The exact sequence is proprietary.

          偶联物

          Unconjugated Unconjugated Unconjugated

          形式

          Liquid

          浓度

          1 mg/mL

          规格

          100 µg

          纯化类型

          Protein A

          保存液

          PBS

          内含物

          no preservative

          保存条件

          Store at 4°C short term. For long term storage, store at -20°C, avoiding freeze/thaw cycles.

          运输条件

          Ambient (domestic); Wet ice (international)

          RRID

          AB_2911512

          产品详细信息

          Store as concentrated solution. Centrifuge briefly prior to opening vial. For short-term storage (1-2 weeks), store at 4°C. For long-term storage, aliquot and store at -20°C or below. Avoid multiple freeze-thaw cycles.

          靶标信息

          Nfr1 (also designated TCF11), Nrf2 and Nfr3 are bZIP transcription factors that heterodimer with Maf proteins to bind MARE (Maf recognition elements) sequences. Nrf2 is widely expressed and is thought to translocate to the nucleus after treatment with xenobiotics and antioxidants, which stimulate its release from a repressor protein Keap1.

          仅用于科研。不用于诊断过程。未经明确授权不得转售。

          生物信息学

          蛋白别名: E4TF1-60; E4TF1A; NF-E2-like basic leucine zipper transcriptional activator; NF-E2-related factor 2; NFE2-related factor 2; NFT2; NRF2; NRF2A; nuclear factor erythroid 2-like 2; Nuclear factor erythroid 2-related factor 2; nuclear factor erythroid-derived 2-like 2; nuclear factor, erythroid 2 like 2; Nuclear factor, erythroid derived 2, like 2; unnamed protein product

          查看更多 收起

          基因别名: AI194320; HEBP1; IMDDHH; NFE2L2; Nrf-2; NRF2

          查看更多 收起

          UniProt ID: (Human) Q16236, (Mouse) Q60795, (Rat) O54968

          查看更多 收起

          Entrez Gene ID: (Human) 4780, (Mouse) 18024, (Rat) 83619

          查看更多 收起

          功能
          transcription regulatory region sequence-specific DNA binding RNA polymerase II core promoter proximal region sequence-specific DNA binding RNA polymerase II transcription factor activity, sequence-specific DNA binding transcription cofactor binding transcriptional activator activity, RNA polymerase II transcription regulatory region sequence-specific binding DNA binding transcription factor activity, sequence-specific DNA binding protein binding protein domain specific binding ubiquitin protein ligase binding sequence-specific DNA binding RNA polymerase II sequence-specific DNA binding transcription factor binding molecular condensate scaffold activity RNA polymerase II distal enhancer sequence-specific DNA binding RNA polymerase II activating transcription factor binding transcriptional activator activity, RNA polymerase II distal enhancer sequence-specific binding protein heterodimerization activity basic leucine zipper transcription factor
          参与通路
          response to ischemia regulation of transcription, DNA-templated regulation of transcription from RNA polymerase II promoter inflammatory response response to oxidative stress response to xenobiotic stimulus gene expression proteasomal ubiquitin-independent protein catabolic process positive regulation of gene expression negative regulation of cardiac muscle cell apoptotic process positive regulation of neuron projection development protein ubiquitination positive regulation of blood coagulation endoplasmic reticulum unfolded protein response cellular response to oxidative stress response to endoplasmic reticulum stress PERK-mediated unfolded protein response cellular response to glucose starvation proteasome-mediated ubiquitin-dependent protein catabolic process positive regulation of blood vessel endothelial cell migration regulation of innate immune response cell redox homeostasis positive regulation of angiogenesis positive regulation of transcription, DNA-templated positive regulation of transcription from RNA polymerase II promoter regulation of embryonic development aflatoxin catabolic process positive regulation of glucose import cellular response to methionine response to caloric restriction cellular response to hydrogen peroxide cellular response to copper ion cellular response to tumor necrosis factor cellular response to hypoxia cellular response to xenobiotic stimulus cellular response to fluid shear stress cellular response to laminar fluid shear stress reactive oxygen species metabolic process negative regulation of ferroptosis integrated stress response signaling negative regulation of cellular response to hypoxia regulation of cellular response to oxidative stress negative regulation of hematopoietic stem cell differentiation negative regulation of oxidative stress-induced intrinsic apoptotic signaling pathway positive regulation of glutathione biosynthetic process positive regulation of ERAD pathway cellular response to angiotensin negative regulation of vascular associated smooth muscle cell migration positive regulation of protein ubiquitination involved in ubiquitin-dependent protein catabolic process regulation of removal of superoxide radicals negative regulation of endothelial cell apoptotic process positive regulation of reactive oxygen species metabolic process transcription, DNA-templated transcription from RNA polymerase II promoter cellular response to drug positive regulation of transcription from RNA polymerase II promoter in response to stress positive regulation of transcription from RNA polymerase II promoter in response to oxidative stress negative regulation of cell death negative regulation of hydrogen peroxide-induced cell death
          It has to be done as per old AB suggested Products section.

          Disclaimer

          Close

          Clicking the images or links will redirect you to a website hosted by BenchSci that provides third-party scientific content. Neither the content nor the BenchSci technology and processes for selection have been evaluated by us; we are providing them as-is and without warranty of any kind, including for use or application of the Thermo Fisher Scientific products presented.

          guarantee_icon

          性能保障

          只要您发现Invitrogen抗体在实验中的表现与网站或说明书的所述内容不符,您即可享受免费退换货服务。*

          了解更多
          help_icon

          随时为您服务

          获取常见问题的专家解答,或者直接联系我们的技术专家,咨询应用、设备、常规产品使用问题。

          联系技术支持
          订购 Plus Icon Minus Icon
          • 订单状态查询
          • 订单支持
          • 货号直购
          • 现货供应中心
          • 电子采购
          支持 Plus Icon Minus Icon
          • 帮助&支持
          • 联系我们 - 400 820 8982
          • 技术支持中心
          • 查找文件&证书
          • 报告网站问题
          资源 Plus Icon Minus Icon
          • 学习中心
          • 促销
          • 活动&研讨会
          • 社交媒体
          关于赛默飞 Plus Icon Minus Icon
          • 关于我们
          • 招聘 招聘
          • 投资者关系 投资者关系
          • 新闻 新闻
          • 社会责任 社会责任
          • 商标
          • 政策和通知
          品牌 Plus Icon Minus Icon
          • Thermo Scientific
          • Applied Biosystems
          • Invitrogen
          • Gibco
          • Ion Torrent
          • Unity Lab Services
          • Patheon
          • PPD
          • 服务条款
          • 隐私政策
          • 定价和运输保险政策
          © 2006-2026 Thermo Fisher Scientific Inc. All rights reserved. All trademarks are the property of Thermo Fisher Scientific and its subsidiaries unless otherwise specified.
          China flag icon
          China
          本网站销售的所有产品均不得用于人类或动物之临床诊断或治疗,仅可用于工业或者科研等非医疗目的。
             电子营业执照 | 经营证照公示 | ICP备案号:沪ICP备11003924号 | 沪公网安备 31011502006935号

          Your items have has been added!


          Host server : magellan-search-green-6479c7f679-v472f:80/100.66.78.195:80.
          git-commit: b70c0dceb888abc3b0dcebb5bc3a5b8753e7e816
          git-url: https://github.com/thermofisher/magellan-search
          git-branch: release/2.50.0-Offline