Hamburger Menu Button
Thermo Fisher Scientific Logo
登录
没有账号?建立账号 注册
  • 产品
    • 抗体
    • 引物合成
    • GeneArt Gene Synthesis Instant Designer
    • TaqMan Assay and Array Search
    • PCR 设备和耗材
    • 色谱柱和纯化柱
    • 实验室离心机
    • 分子生物学试剂和试剂盒
    • 实验室塑料耗材及用品
    • 查看所有产品分类
  • 应用和技术
    • 色谱
    • 细胞转染和培养
    • 实时荧光定量PCR
    • 质谱
    • 实验室塑料耗材及用品
    • 电子显微镜
    • 蛋白质生物学
    • PCR
    • RNAi
    • 环境
    • 查看所有应用和技术
  • 服务
    • 定制服务
    • 企业级实验室信息化服务
    • 金融&租赁服务
    • 仪器服务
    • OEM和商业供应
    • 培训服务
    • 360° CDMO 和 CRO 服务
    • CDMO 服务
    • 临床试验 CRO 服务
    • Unity Lab Services
    • 查看所有帮助和支持
  • 帮助和支持
    • 学习中心
    • 联系我们
    • 更改国家或地区
    • 查看所有帮助和支持
  • 热门产品
    • TaqMan Real-Time PCR Assays
      TaqMan 实时荧光定量 PCR 试剂盒
    • Antibodies
      抗体
    • Oligos, Primers & Probes
      寡核苷酸、引物、探针
    • GeneArt Gene Synthesis
      GeneArt 基因合成
    • Cell Culture Plastics
      细胞培养耗材
  • Who We Serve
    • 抗体治疗解决方案
    • 细胞与基因治疗解决方案
    • 学术科研
    • 工业与应用
  • 联系我们
  • 货号直购
  • 订单查询
  • 查找文件&证书
Thermo Fisher Scientific Logo

Search

搜索全部或下列指定分类
Search button
          • 联系我们
          • 货号直购
          • 登录
            登录
            没有账号?建立账号 注册
            • 我的账号
            • 订单
            • 会员中心
            • 账单及发票查询
            • 定制产品及项目
          • Primary Antibodies ›
          • OxPhos Rodent WB Antibodies

          Invitrogen

          OxPhos Rodent WB Antibody Cocktail

          22个已发表图片
          83 篇参考文献

          {{$productOrderCtrl.translations['antibody.pdp.commerceCard.promotion.promotions']}}

          {{$productOrderCtrl.translations['antibody.pdp.commerceCard.promotion.viewpromo']}}

          {{$productOrderCtrl.translations['antibody.pdp.commerceCard.promotion.promocode']}}: {{promo.promoCode}} {{promo.promoTitle}} {{promo.promoDescription}}. {{$productOrderCtrl.translations['antibody.pdp.commerceCard.promotion.learnmore']}}

          说明书
          证书
          实验方案
          问题与答案
          技术支持
          说明书
          证书
          实验方案
          问题与答案
          技术支持
          说明书
          证书
          实验方案
          问题与答案
          技术支持

          Cite OxPhos Rodent WB Antibody Cocktail

          Additional Information:
          {{banner.description}}
          {{$ctrl.isSkuNotesCollapsed ? 'View more' : 'View less'}}
          • 抗体检测数据 (1)
          • 已发表图片 (22)
          OxPhos Rodent WB Antibody in Western Blot (WB)
          Group 53 Created with Sketch.
          OxPhos Rodent WB Antibody in Western Blot (WB)
          Group 53 Created with Sketch.

          图: 1 / 23

          {{ $ctrl.currentElement.advancedVerification.fullName }}
          {{ $ctrl.currentElement.advancedVerification.text }}

          OxPhos Rodent WB Antibody (45-8099) in WB

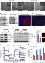
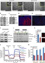
          Western blot analysis of OxPhos in Rat liver mitochondria using an OxPhos Monoclonal antibody cocktail (Product # 45-8099). The sample in lane 1 was kept at room temperature, whereas the remaining three samples were heated to 37°C, 50°C, and 100°C, respectively. This blot shows that boiling of samples leads to a decrease in signal due to aggregation of proteins therefore heating samples at or close to boiling is not recommended. {{ $ctrl.currentElement.advancedVerification.fullName }} 验证信息 View more
          已发表图片由___提供 benchsci-logo
          PMID: {{$ctrl.currentElement.benchSciPubmedId}}
          查看产品

          {{$ctrl.videoDesc}}

          {{$ctrl.videoLongDesc}}

          OxPhos Rodent WB Antibody in Western Blot (WB)
          OxPhos Rodent WB Antibody in Western Blot (WB)
          OxPhos Rodent WB Antibody in Western Blot (WB)
          OxPhos Rodent WB Antibody in Western Blot (WB)
          OxPhos Rodent WB Antibody in Western Blot (WB)
          OxPhos Rodent WB Antibody in Western Blot (WB)
          OxPhos Rodent WB Antibody in Western Blot (WB)
          OxPhos Rodent WB Antibody in Western Blot (WB)
          OxPhos Rodent WB Antibody in Western Blot (WB)
          OxPhos Rodent WB Antibody in Western Blot (WB)
          OxPhos Rodent WB Antibody in Western Blot (WB)
          OxPhos Rodent WB Antibody in Western Blot (WB)
          OxPhos Rodent WB Antibody in Western Blot (WB)
          OxPhos Rodent WB Antibody in Western Blot (WB)
          OxPhos Rodent WB Antibody in Western Blot (WB)
          OxPhos Rodent WB Antibody in Western Blot (WB)
          OxPhos Rodent WB Antibody in Western Blot (WB)
          OxPhos Rodent WB Antibody in Western Blot (WB)
          OxPhos Rodent WB Antibody in Western Blot (WB)
          OxPhos Rodent WB Antibody in Western Blot (WB)
          OxPhos Rodent WB Antibody in Western Blot (WB)
          OxPhos Rodent WB Antibody in Western Blot (WB)
          OxPhos Rodent WB Antibody in Western Blot (WB)

          产品信息

          45-8099

          应用
          建议稀释比
          已发表文章

          免疫印迹 (WB)

          Assay-dependent
          查看83篇已发表文章 83篇已发表文章
          产品规格

          种属反应

          Bovine, Human, Mouse, Non-human primate, Rat

          已发表种属

          Human, Mouse, Pig, Rat, Sheep

          宿主/亚型

          Mouse / Ig

          分类

          Cocktail

          类型

          Antibody

          克隆号

          Cocktail

          偶联物

          Unconjugated Unconjugated Unconjugated

          形式

          Liquid

          浓度

          1.5 mg/mL

          规格

          300 µg

          纯化类型

          purified

          保存液

          HEPES buffered saline

          内含物

          0.02% sodium azide

          保存条件

          4°C

          运输条件

          Ambient (domestic); Wet ice (international)

          RRID

          AB_2533835

          产品详细信息

          This product is a cocktail of multiple OxPhos antibodies.

          C-I-20 (ND6) (clone) 20E9DH10C12 - Bovine Complex I
          Purification Method: Antigen Affinity Chromatography

          C-II-30 (FeS) (clone) 21A11AE7 - Bovine Heart Complex II
          Purification Method: IgG Fraction

          C-III-Core 2 (clone) 13G12AF12BB11 - Bovine Heart Complex II, III
          Purification Method: IgG Fraction

          C-IV-I (clone) 1D6E1A8 - Human Complex IV subunit I
          Purification Method: Ammonium Sulfate Precipitation

          C-V-alpha (clone) 15H4C4 - Bovine Complex V
          Purification Method: Antigen Affinity Chromatography

          The kit is suitable for Western Blotting analysis of the relative levels of the 5 OxPhos complexes in mitochondrial preparations from mouse, rat, human, or bovine sources. These clones were chosen because they are against a subunit that is labile when its complex is not assembled. Moreover, the combination is readily resolved in SDS-PAGE when the appropriate gel conditions are used. Also, COXI is a highly hydrophobic protein and appears as a broad band at ~35 kDa (not at its true molecular weight at 57 kDa). It is very sensitive to heating. Therefore, the samples, including the positive control, should not be heated over 50°C before loaded on the gel.

          The antibody cocktail (1.5 mg/mL) should be diluted 250x to a final working concentration of 6.0 µg/mL for Western blotting. We recommend using PBS with 1% milk as the antibody diluent and using a high pH CAPS/PVDF transfer protocol.

          靶标信息

          Altered levels of assembly can arise from mutations in individual subunits, mutations in assembly factors for the complex(es), mtDNA depletion or as a result of physiological and or pathological changes e.g. hormone treatment, exercise, diet or oxidative stress.

          仅用于科研。不用于诊断过程。未经明确授权不得转售。

          生物信息学

          蛋白别名: 13G12AF12BB11; 15H4C4; 1D6E1A8; 20E9DH10C12; 21A11AE7; OxPhos Complex

          查看更多 收起

          It has to be done as per old AB suggested Products section.

          Disclaimer

          Close

          Clicking the images or links will redirect you to a website hosted by BenchSci that provides third-party scientific content. Neither the content nor the BenchSci technology and processes for selection have been evaluated by us; we are providing them as-is and without warranty of any kind, including for use or application of the Thermo Fisher Scientific products presented.

          guarantee_icon

          性能保障

          只要您发现Invitrogen抗体在实验中的表现与网站或说明书的所述内容不符,您即可享受免费退换货服务。*

          了解更多
          help_icon

          随时为您服务

          获取常见问题的专家解答,或者直接联系我们的技术专家,咨询应用、设备、常规产品使用问题。

          联系技术支持
          订购 Plus Icon Minus Icon
          • 订单状态查询
          • 订单支持
          • 货号直购
          • 现货供应中心
          • 电子采购
          支持 Plus Icon Minus Icon
          • 帮助&支持
          • 联系我们 - 400 820 8982
          • 技术支持中心
          • 查找文件&证书
          • 报告网站问题
          资源 Plus Icon Minus Icon
          • 学习中心
          • 促销
          • 活动&研讨会
          • 社交媒体
          关于赛默飞 Plus Icon Minus Icon
          • 关于我们
          • 招聘 招聘
          • 投资者关系 投资者关系
          • 新闻 新闻
          • 社会责任 社会责任
          • 商标
          • 政策和通知
          品牌 Plus Icon Minus Icon
          • Thermo Scientific
          • Applied Biosystems
          • Invitrogen
          • Gibco
          • Ion Torrent
          • Unity Lab Services
          • Patheon
          • PPD
          • 服务条款
          • 隐私政策
          • 定价和运输保险政策
          © 2006-2026 Thermo Fisher Scientific Inc. All rights reserved. All trademarks are the property of Thermo Fisher Scientific and its subsidiaries unless otherwise specified.
          China flag icon
          China
          本网站销售的所有产品均不得用于人类或动物之临床诊断或治疗,仅可用于工业或者科研等非医疗目的。
             电子营业执照 | 经营证照公示 | ICP备案号:沪ICP备11003924号 | 沪公网安备 31011502006935号

          Your items have has been added!


          Host server : magellan-search-green-6479c7f679-74pjh:80/100.66.78.195:80.
          git-commit: b70c0dceb888abc3b0dcebb5bc3a5b8753e7e816
          git-url: https://github.com/thermofisher/magellan-search
          git-branch: release/2.50.0-Offline