Hamburger Menu Button
Thermo Fisher Scientific Logo
登录
没有账号?建立账号 注册
  • 产品
    • 抗体
    • 引物合成
    • GeneArt Gene Synthesis Instant Designer
    • TaqMan Assay and Array Search
    • PCR 设备和耗材
    • 色谱柱和纯化柱
    • 实验室离心机
    • 分子生物学试剂和试剂盒
    • 实验室塑料耗材及用品
    • 查看所有产品分类
  • 应用和技术
    • 色谱
    • 细胞转染和培养
    • 实时荧光定量PCR
    • 质谱
    • 实验室塑料耗材及用品
    • 电子显微镜
    • 蛋白质生物学
    • PCR
    • RNAi
    • 环境
    • 查看所有应用和技术
  • 服务
    • 定制服务
    • 企业级实验室信息化服务
    • 金融&租赁服务
    • 仪器服务
    • OEM和商业供应
    • 培训服务
    • 360° CDMO 和 CRO 服务
    • CDMO 服务
    • 临床试验 CRO 服务
    • Unity Lab Services
    • 查看所有帮助和支持
  • 帮助和支持
    • 学习中心
    • 联系我们
    • 更改国家或地区
    • 查看所有帮助和支持
  • 热门产品
    • TaqMan Real-Time PCR Assays
      TaqMan 实时荧光定量 PCR 试剂盒
    • Antibodies
      抗体
    • Oligos, Primers & Probes
      寡核苷酸、引物、探针
    • GeneArt Gene Synthesis
      GeneArt 基因合成
    • Cell Culture Plastics
      细胞培养耗材
  • Who We Serve
    • 抗体治疗解决方案
    • 细胞与基因治疗解决方案
    • 学术科研
    • 工业与应用
  • 联系我们
  • 货号直购
  • 订单查询
  • 查找文件&证书
Thermo Fisher Scientific Logo

Search

搜索全部或下列指定分类
Search button
          • 联系我们
          • 货号直购
          • 登录
            登录
            没有账号?建立账号 注册
            • 我的账号
            • 订单
            • 会员中心
            • 账单及发票查询
            • 定制产品及项目
          • Primary Antibodies ›
          • PARP1 (cleaved Asp214) Antibodies

          Invitrogen

          PARP1 (cleaved Asp214, Asp215) Polyclonal Antibody

          高级验证
          13个已发表图片
          31 篇参考文献
          查看其他17个PARP1 (cleaved Asp214)抗体

          {{$productOrderCtrl.translations['antibody.pdp.commerceCard.promotion.promotions']}}

          {{$productOrderCtrl.translations['antibody.pdp.commerceCard.promotion.viewpromo']}}

          {{$productOrderCtrl.translations['antibody.pdp.commerceCard.promotion.promocode']}}: {{promo.promoCode}} {{promo.promoTitle}} {{promo.promoDescription}}. {{$productOrderCtrl.translations['antibody.pdp.commerceCard.promotion.learnmore']}}

          说明书
          证书
          实验方案
          问题与答案
          技术支持
          说明书
          证书
          实验方案
          问题与答案
          技术支持
          说明书
          证书
          实验方案
          问题与答案
          技术支持

          Cite PARP1 (cleaved Asp214, Asp215) Polyclonal Antibody

          Additional Information:
          {{banner.description}}
          {{$ctrl.isSkuNotesCollapsed ? 'View more' : 'View less'}}
          • 抗体检测数据 (3)
          • 已发表图片 (13)
          • 高级验证 (2)
          PARP1 (cleaved Asp214, Asp215) Antibody in Immunohistochemistry (Paraffin) (IHC (P))
          Group 53 Created with Sketch.
          PARP1 (cleaved Asp214, Asp215) Antibody in Immunohistochemistry (Paraffin) (IHC (P))
          Group 53 Created with Sketch.

          图: 1 / 18

          {{ $ctrl.currentElement.advancedVerification.fullName }}
          {{ $ctrl.currentElement.advancedVerification.text }}

          PARP1 (cleaved Asp214, Asp215) Antibody (44-698G) in IHC (P)

          PARP (214⁄215) cleavage site specific antibody. Image shows immunohistochemical staining of cleaved PARP in formalin-fixed, paraffin embedded human tonsillar tissue. Antigen retrieval done using citrate buffer. {{ $ctrl.currentElement.advancedVerification.fullName }} 验证信息 View more
          已发表图片由___提供 benchsci-logo
          PMID: {{$ctrl.currentElement.benchSciPubmedId}}
          查看产品

          {{$ctrl.videoDesc}}

          {{$ctrl.videoLongDesc}}

          PARP1 (cleaved Asp214, Asp215) Antibody in Immunohistochemistry (Paraffin) (IHC (P))
          PARP1 (cleaved Asp214, Asp215) Antibody in Western Blot (WB)
          PARP1 (cleaved Asp214, Asp215) Antibody in Western Blot (WB)
          PARP1 (cleaved Asp214, Asp215) Antibody in Immunohistochemistry, Immunohistochemistry (Paraffin) (IHC, IHC (P))
          PARP1 (cleaved Asp214, Asp215) Antibody in Western Blot (WB)
          PARP1 (cleaved Asp214, Asp215) Antibody in Western Blot (WB)
          PARP1 (cleaved Asp214, Asp215) Antibody in Western Blot (WB)
          PARP1 (cleaved Asp214, Asp215) Antibody in Western Blot (WB)
          PARP1 (cleaved Asp214, Asp215) Antibody in Western Blot (WB)
          PARP1 (cleaved Asp214, Asp215) Antibody in Western Blot (WB)
          PARP1 (cleaved Asp214, Asp215) Antibody in Western Blot (WB)
          PARP1 (cleaved Asp214, Asp215) Antibody in Western Blot (WB)
          PARP1 (cleaved Asp214, Asp215) Antibody in Western Blot (WB)
          PARP1 (cleaved Asp214, Asp215) Antibody in Western Blot (WB)
          PARP1 (cleaved Asp214, Asp215) Antibody in Western Blot (WB)
          PARP1 (cleaved Asp214, Asp215) Antibody in Western Blot (WB)
          PARP1 (cleaved Asp214, Asp215) Antibody
          PARP1 (cleaved Asp214, Asp215) Antibody
          PARP1 (cleaved Asp214, Asp215) Polyclonal Antibody

          产品信息

          44-698G

          应用
          建议稀释比
          已发表文章

          免疫印迹 (WB)

          1:1,000
          查看16篇已发表文章 16篇已发表文章

          免疫组化 (IHC)

          -
          查看3篇已发表文章 3篇已发表文章

          免疫组化(石蜡) (IHC (P))

          Assay-dependent
          查看1篇已发表文章 1篇已发表文章

          免疫细胞化学 (ICC/IF)

          -
          查看1篇已发表文章 1篇已发表文章

          流式细胞分析 (Flow)

          -
          查看8篇已发表文章 8篇已发表文章

          其他PubMed (Misc)

          -
          查看2篇已发表文章 2篇已发表文章
          产品规格

          种属反应

          Bovine, Human, Mouse, Rat

          已发表种属

          Human, Mouse, Rat

          宿主/亚型

          Rabbit / IgG

          分类

          Polyclonal

          类型

          Antibody

          抗原

          The antiserum was produced against a chemically synthesized peptide corresponding to the N-terminus of cleavage site (214/215) of human PARP.
          3D表位/免疫原

          偶联物

          Unconjugated Unconjugated Unconjugated

          形式

          Liquid

          纯化类型

          Antigen affinity chromatography

          保存液

          Dulbecco's PBS, pH 7.3, with 1mg/mL BSA

          内含物

          0.05% sodium azide

          保存条件

          -20°C

          运输条件

          Ambient (domestic); Wet ice (international)

          RRID

          AB_2533726

          产品详细信息

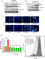
          This antibody specifically recognizes the 85 kDa fragment of cleaved PARP and can be used as a marker for detecting apoptotic cells. The antibody has been used in western blotting and previous lots have been used in immunostaining applications. Positive controls used in western blotting were Jurkat or HeLa cells treated with staurosporine or etoposide (25 µM for 3 hours).

          靶标信息

          Poly ADP-Ribose Polymerase (PARP) uses nicotinamide adenine dinucleotide (oxidized form) NAD as a substrate to catalyse the transfer of ADP-ribose to a variety of nuclear protein acceptors. Proteolysis of PARP to its stable 85kDa fragment is an early marker of programmed cell death (apoptosis) and is mediated by the caspase CPP32 protein. Cleavage occurs between Adp216 and Gly217, a site in PARP conserved across species.

          仅用于科研。不用于诊断过程。未经明确授权不得转售。

          生物信息学

          蛋白别名: ADP-ribosyltransferase (NAD+; ADP-ribosyltransferase (NAD+) poly (ADP-ribose) polymerase); ADP-ribosyltransferase (NAD+, poly (ADP-ribose) polymerase) 1; ADP-ribosyltransferase (NAD+; poly (ADP-ribose) polymerase); ADP-ribosyltransferase (NAD+; poly (ADP-ribose) polymerase) 1; ADP-ribosyltransferase 1; ADP-ribosyltransferase diphtheria toxin-like 1; ADP-ribosyltransferase NAD(+); ADPRT 1; ARTD1; DNA ADP-ribosyltransferase PARP1; msPARP; NAD(+) ADP-ribosyltransferase 1; PARP-1; poly (ADP-ribose) polymerase family, member 1; poly (ADP-ribose) polymerase); Poly [ADP-ribose] polymerase 1; poly(ADP-ribose) polymerase; poly(ADP-ribose) polymerase PARP-1; poly(ADP-ribose) synthetase; poly(ADP-ribosyl)transferase; Poly[ADP-ribose] synthase 1; poly[ADP-ribose] synthetase 1; Protein poly-ADP-ribosyltransferase PARP1; unnamed protein product

          查看更多 收起

          基因别名: 5830444G22Rik; Adprp; ADPRT; ADPRT 1; ADPRT1; AI893648; ARTD1; C80510; pADPRT-1; PARP; PARP-1; PARP1; PARS; Poly-PARP; PPOL; sPARP-1

          查看更多 收起

          UniProt ID: (Bovine) P18493, (Human) P09874, (Rat) P27008

          查看更多 收起

          Entrez Gene ID: (Bovine) 286764, (Human) 142, (Rat) 25591, (Mouse) 11545

          查看更多 收起

          功能
          DNA binding zinc ion binding NAD binding protein ADP-ribosylase activity chromatin binding damaged DNA binding RNA binding catalytic activity NAD+ ADP-ribosyltransferase activity protein binding enzyme activator activity transferase activity transferase activity, transferring glycosyl groups nucleotidyltransferase activity enzyme binding protein kinase binding estrogen receptor binding nucleosome binding ubiquitin protein ligase binding identical protein binding protein homodimerization activity histone deacetylase binding metal ion binding RNA polymerase II sequence-specific DNA binding transcription factor binding R-SMAD binding NAD DNA ADP-ribosyltransferase activity transcription regulator activator activity NAD+-protein-serine ADP-ribosyltransferase activity NAD+-protein-aspartate ADP-ribosyltransferase activity NAD+-protein-glutamate ADP-ribosyltransferase activity NAD+-protein-tyrosine ADP-ribosyltransferase activity NAD+-protein-histidine ADP-ribosyltransferase activity NAD+-histone H2BS6 serine ADP-ribosyltransferase activity NAD+-histone H3S10 serine ADP-ribosyltransferase activity NAD+-histone H2BE35 glutamate ADP-ribosyltransferase activity transcription factor binding transferase activity, transferring pentosyl groups poly(A) RNA binding protein N-terminus binding DNA metabolism protein
          参与通路
          double-strand break repair protein ADP-ribosylation cellular response to DNA damage stimulus positive regulation of cardiac muscle hypertrophy peptidyl-serine ADP-ribosylation peptidyl-glutamic acid poly-ADP-ribosylation DNA ADP-ribosylation protein poly-ADP-ribosylation protein auto-ADP-ribosylation positive regulation of double-strand break repair via homologous recombination ATP generation from poly-ADP-D-ribose negative regulation of transcription from RNA polymerase II promoter telomere maintenance double-strand break repair via homologous recombination immune system process DNA repair transcription from RNA polymerase II promoter apoptotic process mitochondrion organization transforming growth factor beta receptor signaling pathway response to gamma radiation carbohydrate biosynthetic process protein autoprocessing signal transduction involved in regulation of gene expression macrophage differentiation mitochondrial DNA metabolic process positive regulation of DNA-templated transcription, elongation cellular response to insulin stimulus regulation of protein localization positive regulation of intracellular estrogen receptor signaling pathway negative regulation of transcription elongation from RNA polymerase II promoter cellular response to oxidative stress cellular response to UV protein modification process positive regulation of I-kappaB kinase/NF-kappaB signaling mitochondrial DNA repair innate immune response regulation of circadian sleep/wake cycle, non-REM sleep negative regulation of innate immune response negative regulation of transcription, DNA-templated positive regulation of transcription, DNA-templated positive regulation of transcription from RNA polymerase II promoter decidualization positive regulation of mitochondrial depolarization positive regulation of SMAD protein import into nucleus positive regulation of necroptotic process protein localization to chromatin cellular response to zinc ion cellular response to transforming growth factor beta stimulus replication fork reversal DNA repair-dependent chromatin remodeling negative regulation of cGAS/STING signaling pathway transcription pausing by RNA polymerase II positive regulation of protein localization to nucleus cellular response to oxygen-containing compound regulation of oxidative stress-induced neuron intrinsic apoptotic signaling pathway response to aldosterone negative regulation of adipose tissue development positive regulation of adipose tissue development negative regulation of telomere maintenance via telomere lengthening cellular response to beta-amyloid positive regulation of myofibroblast differentiation regulation of base-excision repair cellular response to nerve growth factor stimulus protein localization to site of double-strand break negative regulation of ATP biosynthetic process DNA metabolic process base-excision repair transcription, DNA-templated regulation of growth rate DNA damage response, detection of DNA damage cellular response to superoxide positive regulation of transcription regulatory region DNA binding regulation of transcription, DNA-templated behavioral response to cocaine regulation of single strand break repair
          It has to be done as per old AB suggested Products section.

          Disclaimer

          Close

          Clicking the images or links will redirect you to a website hosted by BenchSci that provides third-party scientific content. Neither the content nor the BenchSci technology and processes for selection have been evaluated by us; we are providing them as-is and without warranty of any kind, including for use or application of the Thermo Fisher Scientific products presented.

          guarantee_icon

          性能保障

          只要您发现Invitrogen抗体在实验中的表现与网站或说明书的所述内容不符,您即可享受免费退换货服务。*

          了解更多
          help_icon

          随时为您服务

          获取常见问题的专家解答,或者直接联系我们的技术专家,咨询应用、设备、常规产品使用问题。

          联系技术支持
          订购 Plus Icon Minus Icon
          • 订单状态查询
          • 订单支持
          • 货号直购
          • 现货供应中心
          • 电子采购
          支持 Plus Icon Minus Icon
          • 帮助&支持
          • 联系我们 - 400 820 8982
          • 技术支持中心
          • 查找文件&证书
          • 报告网站问题
          资源 Plus Icon Minus Icon
          • 学习中心
          • 促销
          • 活动&研讨会
          • 社交媒体
          关于赛默飞 Plus Icon Minus Icon
          • 关于我们
          • 招聘 招聘
          • 投资者关系 投资者关系
          • 新闻 新闻
          • 社会责任 社会责任
          • 商标
          • 政策和通知
          品牌 Plus Icon Minus Icon
          • Thermo Scientific
          • Applied Biosystems
          • Invitrogen
          • Gibco
          • Ion Torrent
          • Unity Lab Services
          • Patheon
          • PPD
          • 服务条款
          • 隐私政策
          • 定价和运输保险政策
          © 2006-2026 Thermo Fisher Scientific Inc. All rights reserved. All trademarks are the property of Thermo Fisher Scientific and its subsidiaries unless otherwise specified.
          China flag icon
          China
          本网站销售的所有产品均不得用于人类或动物之临床诊断或治疗,仅可用于工业或者科研等非医疗目的。
             电子营业执照 | 经营证照公示 | ICP备案号:沪ICP备11003924号 | 沪公网安备 31011502006935号

          Your items have has been added!


          Host server : magellan-search-green-6479c7f679-46l5g:80/100.66.76.236:80.
          git-commit: b70c0dceb888abc3b0dcebb5bc3a5b8753e7e816
          git-url: https://github.com/thermofisher/magellan-search
          git-branch: release/2.50.0-Offline