Hamburger Menu Button
Thermo Fisher Scientific Logo
登录
没有账号?建立账号 注册
  • 产品
    • 抗体
    • 引物合成
    • GeneArt Gene Synthesis Instant Designer
    • TaqMan Assay and Array Search
    • PCR 设备和耗材
    • 色谱柱和纯化柱
    • 实验室离心机
    • 分子生物学试剂和试剂盒
    • 实验室塑料耗材及用品
    • 查看所有产品分类
  • 应用和技术
    • 色谱
    • 细胞转染和培养
    • 实时荧光定量PCR
    • 质谱
    • 实验室塑料耗材及用品
    • 电子显微镜
    • 蛋白质生物学
    • PCR
    • RNAi
    • 环境
    • 查看所有应用和技术
  • 服务
    • 定制服务
    • 企业级实验室信息化服务
    • 金融&租赁服务
    • 仪器服务
    • OEM和商业供应
    • 培训服务
    • 360° CDMO 和 CRO 服务
    • CDMO 服务
    • 临床试验 CRO 服务
    • Unity Lab Services
    • 查看所有帮助和支持
  • 帮助和支持
    • 学习中心
    • 联系我们
    • 更改国家或地区
    • 查看所有帮助和支持
  • 热门产品
    • TaqMan Real-Time PCR Assays
      TaqMan 实时荧光定量 PCR 试剂盒
    • Antibodies
      抗体
    • Oligos, Primers & Probes
      寡核苷酸、引物、探针
    • GeneArt Gene Synthesis
      GeneArt 基因合成
    • Cell Culture Plastics
      细胞培养耗材
  • Who We Serve
    • 抗体治疗解决方案
    • 细胞与基因治疗解决方案
    • 学术科研
    • 工业与应用
  • 联系我们
  • 货号直购
  • 订单查询
  • 查找文件&证书
Thermo Fisher Scientific Logo

Search

搜索全部或下列指定分类
Search button
          • 联系我们
          • 货号直购
          • 登录
            登录
            没有账号?建立账号 注册
            • 我的账号
            • 订单
            • 会员中心
            • 账单及发票查询
            • 定制产品及项目
          • Primary Antibodies ›
          • PAX6 Antibodies

          Invitrogen

          PAX6 Polyclonal Antibody

          高级验证
          22个已发表图片
          51 篇参考文献
          查看其他45个PAX6抗体

          {{$productOrderCtrl.translations['antibody.pdp.commerceCard.promotion.promotions']}}

          {{$productOrderCtrl.translations['antibody.pdp.commerceCard.promotion.viewpromo']}}

          {{$productOrderCtrl.translations['antibody.pdp.commerceCard.promotion.promocode']}}: {{promo.promoCode}} {{promo.promoTitle}} {{promo.promoDescription}}. {{$productOrderCtrl.translations['antibody.pdp.commerceCard.promotion.learnmore']}}

          说明书
          证书
          实验方案
          问题与答案
          技术支持
          说明书
          证书
          实验方案
          问题与答案
          技术支持
          说明书
          证书
          实验方案
          问题与答案
          技术支持

          Cite PAX6 Polyclonal Antibody

          Additional Information:
          {{banner.description}}
          {{$ctrl.isSkuNotesCollapsed ? 'View more' : 'View less'}}
          • 抗体检测数据 (9)
          • 已发表图片 (22)
          • 高级验证 (2)
          PAX6 Antibody in Immunocytochemistry (ICC/IF)
          Group 53 Created with Sketch.
          PAX6 Antibody in Immunocytochemistry (ICC/IF)
          Group 53 Created with Sketch.

          图: 1 / 33

          {{ $ctrl.currentElement.advancedVerification.fullName }}
          {{ $ctrl.currentElement.advancedVerification.text }}

          PAX6 Antibody (42-6600) in ICC/IF

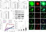
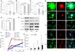
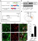
          Immunofluorescence analysis of PAX6 was done on 70% confluent log phase U-87MG cells. The cells were fixed with 4% paraformaldehyde for 10 minutes, permeabilized with 0.1% Triton™ X-100 for 10 minutes, and blocked with 1% BSA for 1 hour at room temperature. The cells were labeled with PAX6 Rabbit Polyclonal Antibody (Product # 42-6600) at 2 µg/mL in 0.1% BSA and incubated for 3 hours at room temperature and then labeled with Goat anti-Rabbit IgG (Heavy Chain) Superclonal™ Secondary Antibody, Alexa Fluor® 488 conjugate (Product # A27034) at... View More {{ $ctrl.currentElement.advancedVerification.fullName }} 验证信息 View more
          已发表图片由___提供 benchsci-logo
          PMID: {{$ctrl.currentElement.benchSciPubmedId}}
          查看产品

          {{$ctrl.videoDesc}}

          {{$ctrl.videoLongDesc}}

          PAX6 Antibody in Immunocytochemistry (ICC/IF)
          PAX6 Antibody in Immunocytochemistry (ICC/IF)
          PAX6 Antibody in Immunohistochemistry (Paraffin) (IHC (P))
          PAX6 Antibody in Western Blot (WB)
          PAX6 Antibody in Western Blot (WB)
          PAX6 Antibody in Western Blot (WB)
          PAX6 Antibody in Flow Cytometry (Flow)
          PAX6 Antibody in Multiplex Immunohistochemistry (mIHC)
          PAX6 Antibody in Multiplex Immunohistochemistry (mIHC)
          PAX6 Antibody in Immunocytochemistry (ICC/IF)
          PAX6 Antibody in Immunocytochemistry (ICC/IF)
          PAX6 Antibody in Immunocytochemistry (ICC/IF)
          PAX6 Antibody in Immunocytochemistry (ICC/IF)
          PAX6 Antibody in Immunohistochemistry (IHC)
          PAX6 Antibody in Immunohistochemistry (IHC)
          PAX6 Antibody in Immunohistochemistry (IHC)
          PAX6 Antibody in Immunohistochemistry (IHC)
          PAX6 Antibody in Immunohistochemistry (PFA fixed) (IHC (PFA))
          PAX6 Antibody in Western Blot (WB)
          PAX6 Antibody in Western Blot (WB)
          PAX6 Antibody in Western Blot (WB)
          PAX6 Antibody in Western Blot (WB)
          PAX6 Antibody in Western Blot (WB)
          PAX6 Antibody in Western Blot (WB)
          PAX6 Antibody in Western Blot (WB)
          PAX6 Antibody in Western Blot (WB)
          PAX6 Antibody in Western Blot (WB)
          PAX6 Antibody in Western Blot (WB)
          PAX6 Antibody in Western Blot (WB)
          PAX6 Antibody in Western Blot (WB)
          PAX6 Antibody in Flow Cytometry (Flow)
          PAX6 Antibody
          PAX6 Antibody

          产品信息

          42-6600

          应用
          建议稀释比
          已发表文章

          免疫印迹 (WB)

          1-2 µg/mL
          查看5篇已发表文章 5篇已发表文章

          免疫组化 (IHC)

          -
          查看12篇已发表文章 12篇已发表文章

          Multiplex Immunohistochemistry (mIHC)

          1:100
          -

          免疫组化(石蜡) (IHC (P))

          1:100
          -

          免疫组织化学(多聚甲醛固定) (IHC (PFA))

          -
          查看1篇已发表文章 1篇已发表文章

          免疫组化(冰冻) (IHC (F))

          Assay-dependent
          查看1篇已发表文章 1篇已发表文章

          免疫细胞化学 (ICC/IF)

          2-3 µg/mL
          查看27篇已发表文章 27篇已发表文章

          流式细胞分析 (Flow)

          1:100
          查看3篇已发表文章 3篇已发表文章

          免疫沉淀 (IP)

          -
          查看1篇已发表文章 1篇已发表文章

          其他PubMed (Misc)

          -
          查看1篇已发表文章 1篇已发表文章
          产品规格

          种属反应

          Human, Mouse, Rat

          已发表种属

          Human, Mouse, Rat

          宿主/亚型

          Rabbit / IgG

          分类

          Polyclonal

          类型

          Antibody

          抗原

          Human Pax6

          偶联物

          Unconjugated Unconjugated Unconjugated

          形式

          Liquid

          浓度

          0.25 mg/mL

          规格

          100 µg

          纯化类型

          Affinity chromatography

          保存液

          PBS, pH 7.4

          内含物

          0.1% sodium azide

          保存条件

          -20°C

          运输条件

          Ambient (domestic); Wet ice (international)

          RRID

          AB_2533534

          产品详细信息

          42-6600 has been successfully used in flow cytometry and immunofluorescence analysis of Pax6 in human neural stem cells derived from pluripotent stem cells and reacts with human samples.

          靶标信息

          This gene encodes paired box gene 6, one of many human homologs of the Drosophila melanogaster gene prd. In addition to the hallmark feature of this gene family, a conserved paired box domain, the encoded protein also contains a homeo box domain. Both domains are known to bind DNA, and function as regulators of gene transcription. This gene is expressed in the developing nervous system, and in developing eyes. Mutations in this gene are known to cause ocular disorders such as aniridia and Peter's anomaly. Alternatively spliced transcript variants encoding either the same or different isoform have been found for this gene.

          仅用于科研。不用于诊断过程。未经明确授权不得转售。

          生物信息学

          蛋白别名: alternative protein PAX6; Aniridia; Aniridia 1; Aniridia 2; Aniridia type II protein; Dickie's small eye; Keratitis; MGC17209; Oculorhombin; paired box 6 PAX6-12a isoform; paired box 6 PAX6A-ASdel6 isoform; paired box 6 PAX6A-ASdel6-AS7 isoform; paired box 6 PAX6A-del6 isoform; paired box 6 PAX6B-ASdel6 isoform; paired box 6 PAX6D isoform; paired box gene 6; Paired Box Gene-6; paired box homeotic gene 6; paired box homeotic gene-6; Paired box protein Pax-6; Pax6(S); encoded by transcript variant 4; small eye; unnamed protein product

          查看更多 收起

          基因别名: 1500038E17Rik; AEY11; AN; AN1; AN2; ASGD5; D11S812E; Dey; FVH1; Gsfaey11; MGDA; Pax-6; PAX6; Sey; WAGR

          查看更多 收起

          UniProt ID: (Human) P26367, (Rat) P63016, (Mouse) P63015

          查看更多 收起

          Entrez Gene ID: (Human) 5080, (Rat) 25509, (Mouse) 18508

          查看更多 收起

          功能
          transcription regulatory region sequence-specific DNA binding RNA polymerase II core promoter proximal region sequence-specific DNA binding RNA polymerase II core promoter sequence-specific DNA binding RNA polymerase II transcription factor activity, sequence-specific DNA binding transcription cofactor binding transcriptional repressor activity, RNA polymerase II transcription regulatory region sequence-specific binding transcriptional activator activity, RNA polymerase II transcription regulatory region sequence-specific binding DNA binding chromatin binding transcription factor activity, sequence-specific DNA binding RNA binding protein binding protein kinase binding chromatin DNA binding ubiquitin protein ligase binding histone acetyltransferase binding sequence-specific DNA binding co-SMAD binding R-SMAD binding HMG box domain binding sequence-specific double-stranded DNA binding transcriptional activator activity, RNA polymerase II core promoter proximal region sequence-specific binding AT DNA binding double-stranded DNA binding ubiquitin-protein transferase activity transcription factor binding transcription regulatory region DNA binding
          参与通路
          negative regulation of transcription from RNA polymerase II promoter establishment of mitotic spindle orientation blood vessel development cell fate determination neural crest cell migration neuron migration negative regulation of protein phosphorylation positive regulation of neuroblast proliferation epithelial cell development lens development in camera-type eye type B pancreatic cell differentiation pancreatic A cell differentiation pancreatic A cell development regulation of transcription from RNA polymerase II promoter transcription from RNA polymerase II promoter smoothened signaling pathway axonogenesis axon guidance central nervous system development brain development salivary gland morphogenesis negative regulation of cell proliferation response to wounding regulation of asymmetric cell division dorsal/ventral axis specification anterior/posterior pattern specification dorsal/ventral pattern formation regulation of gene expression positive regulation of gene expression regulation of neuron projection development protein ubiquitination spinal cord development pallium development cerebellum development rhombomere morphogenesis olfactory bulb development oligodendrocyte cell fate specification cerebral cortex regionalization forebrain anterior/posterior pattern specification forebrain dorsal/ventral pattern formation commitment of neuronal cell to specific neuron type in forebrain forebrain-midbrain boundary formation regulation of transcription from RNA polymerase II promoter involved in spinal cord motor neuron fate specification regulation of transcription from RNA polymerase II promoter involved in ventral spinal cord interneuron specification regulation of transcription from RNA polymerase II promoter involved in somatic motor neuron fate commitment telencephalon regionalization pituitary gland development interkinetic nuclear migration signal transduction involved in regulation of gene expression cell differentiation keratinocyte differentiation regulation of cell migration positive regulation of epithelial cell differentiation forebrain development hindbrain development lacrimal gland development cellular response to insulin stimulus protein localization to organelle cellular response to drug eye photoreceptor cell development glucose homeostasis positive regulation of cell fate specification camera-type eye development cellular response to fibroblast growth factor stimulus cell fate commitment response to ethanol regulation of neuron differentiation negative regulation of neuron differentiation positive regulation of transcription, DNA-templated positive regulation of transcription from RNA polymerase II promoter regulation of timing of cell differentiation embryonic camera-type eye morphogenesis astrocyte differentiation negative regulation of epithelial cell proliferation regulation of neurogenesis negative regulation of neurogenesis retina development in camera-type eye iris morphogenesis cornea development in camera-type eye neural precursor cell proliferation positive regulation of glucagon secretion cellular response to glucose stimulus cellular response to prostaglandin E stimulus insulin metabolic process negative regulation of neural precursor cell proliferation positive regulation of neuron migration eye development regionalization chromatin remodeling regulation of transcription, DNA-templated nervous system development neuroblast proliferation negative regulation of neuroblast proliferation sensory organ development visual perception cell proliferation anatomical structure morphogenesis organ morphogenesis gene expression ventral spinal cord development habenula development cerebral cortex development neuron differentiation epithelial cell differentiation neuron fate commitment neurological system process positive regulation of pri-miRNA transcription from RNA polymerase II promoter cellular response to leukemia inhibitory factor transcription, DNA-templated multicellular organism development
          It has to be done as per old AB suggested Products section.

          Disclaimer

          Close

          Clicking the images or links will redirect you to a website hosted by BenchSci that provides third-party scientific content. Neither the content nor the BenchSci technology and processes for selection have been evaluated by us; we are providing them as-is and without warranty of any kind, including for use or application of the Thermo Fisher Scientific products presented.

          guarantee_icon

          性能保障

          只要您发现Invitrogen抗体在实验中的表现与网站或说明书的所述内容不符,您即可享受免费退换货服务。*

          了解更多
          help_icon

          随时为您服务

          获取常见问题的专家解答,或者直接联系我们的技术专家,咨询应用、设备、常规产品使用问题。

          联系技术支持
          订购 Plus Icon Minus Icon
          • 订单状态查询
          • 订单支持
          • 货号直购
          • 现货供应中心
          • 电子采购
          支持 Plus Icon Minus Icon
          • 帮助&支持
          • 联系我们 - 400 820 8982
          • 技术支持中心
          • 查找文件&证书
          • 报告网站问题
          资源 Plus Icon Minus Icon
          • 学习中心
          • 促销
          • 活动&研讨会
          • 社交媒体
          关于赛默飞 Plus Icon Minus Icon
          • 关于我们
          • 招聘 招聘
          • 投资者关系 投资者关系
          • 新闻 新闻
          • 社会责任 社会责任
          • 商标
          • 政策和通知
          品牌 Plus Icon Minus Icon
          • Thermo Scientific
          • Applied Biosystems
          • Invitrogen
          • Gibco
          • Ion Torrent
          • Unity Lab Services
          • Patheon
          • PPD
          • 服务条款
          • 隐私政策
          • 定价和运输保险政策
          © 2006-2026 Thermo Fisher Scientific Inc. All rights reserved. All trademarks are the property of Thermo Fisher Scientific and its subsidiaries unless otherwise specified.
          China flag icon
          China
          本网站销售的所有产品均不得用于人类或动物之临床诊断或治疗,仅可用于工业或者科研等非医疗目的。
             电子营业执照 | 经营证照公示 | ICP备案号:沪ICP备11003924号 | 沪公网安备 31011502006935号

          Your items have has been added!


          Host server : magellan-search-green-6479c7f679-l2s7p:80/100.66.76.236:80.
          git-commit: b70c0dceb888abc3b0dcebb5bc3a5b8753e7e816
          git-url: https://github.com/thermofisher/magellan-search
          git-branch: release/2.50.0-Offline