Hamburger Menu Button
Thermo Fisher Scientific Logo
登录
没有账号?建立账号 注册
  • 产品
    • 抗体
    • 引物合成
    • GeneArt Gene Synthesis Instant Designer
    • TaqMan Assay and Array Search
    • PCR 设备和耗材
    • 色谱柱和纯化柱
    • 实验室离心机
    • 分子生物学试剂和试剂盒
    • 实验室塑料耗材及用品
    • 查看所有产品分类
  • 应用和技术
    • 色谱
    • 细胞转染和培养
    • 实时荧光定量PCR
    • 质谱
    • 实验室塑料耗材及用品
    • 电子显微镜
    • 蛋白质生物学
    • PCR
    • RNAi
    • 环境
    • 查看所有应用和技术
  • 服务
    • 定制服务
    • 企业级实验室信息化服务
    • 金融&租赁服务
    • 仪器服务
    • OEM和商业供应
    • 培训服务
    • 360° CDMO 和 CRO 服务
    • CDMO 服务
    • 临床试验 CRO 服务
    • Unity Lab Services
    • 查看所有帮助和支持
  • 帮助和支持
    • 学习中心
    • 联系我们
    • 更改国家或地区
    • 查看所有帮助和支持
  • 热门产品
    • TaqMan Real-Time PCR Assays
      TaqMan 实时荧光定量 PCR 试剂盒
    • Antibodies
      抗体
    • Oligos, Primers & Probes
      寡核苷酸、引物、探针
    • GeneArt Gene Synthesis
      GeneArt 基因合成
    • Cell Culture Plastics
      细胞培养耗材
  • Who We Serve
    • 抗体治疗解决方案
    • 细胞与基因治疗解决方案
    • 学术科研
    • 工业与应用
  • 联系我们
  • 货号直购
  • 订单查询
  • 查找文件&证书
Thermo Fisher Scientific Logo

Search

搜索全部或下列指定分类
Search button
          • 联系我们
          • 货号直购
          • 登录
            登录
            没有账号?建立账号 注册
            • 我的账号
            • 订单
            • 会员中心
            • 账单及发票查询
            • 定制产品及项目
          • Primary Antibodies ›
          • PAX7 Antibodies

          Invitrogen

          PAX7 Polyclonal Antibody

          9个已发表图片
          15 篇参考文献
          查看其他25个PAX7抗体

          {{$productOrderCtrl.translations['antibody.pdp.commerceCard.promotion.promotions']}}

          {{$productOrderCtrl.translations['antibody.pdp.commerceCard.promotion.viewpromo']}}

          {{$productOrderCtrl.translations['antibody.pdp.commerceCard.promotion.promocode']}}: {{promo.promoCode}} {{promo.promoTitle}} {{promo.promoDescription}}. {{$productOrderCtrl.translations['antibody.pdp.commerceCard.promotion.learnmore']}}

          说明书
          证书
          实验方案
          问题与答案
          技术支持
          说明书
          证书
          实验方案
          问题与答案
          技术支持
          说明书
          证书
          实验方案
          问题与答案
          技术支持

          Cite PAX7 Polyclonal Antibody

          Additional Information:
          {{banner.description}}
          {{$ctrl.isSkuNotesCollapsed ? 'View more' : 'View less'}}
          • 抗体检测数据 (9)
          • 已发表图片 (9)
          PAX7 Antibody in Immunocytochemistry (ICC/IF)
          Group 53 Created with Sketch.
          PAX7 Antibody in Immunocytochemistry (ICC/IF)
          Group 53 Created with Sketch.

          图: 1 / 18

          {{ $ctrl.currentElement.advancedVerification.fullName }}
          {{ $ctrl.currentElement.advancedVerification.text }}

          PAX7 Antibody (PA1-117) in ICC/IF

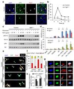
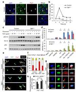
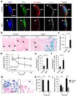
          Immunofluorescent analysis of PAX7 (green) in MCF7 and HeLa cells. Formalin fixed cells were permeabilized with 0.1% Triton X-100 in TBS for 10 minutes at room temperature. Cells were blocked with 1% Blocker BSA (Product # 37525) for 15 minutes at room temperature. Cells were probed with a PAX7 polyclonal antibody (Product # PA1-117) at a dilution of 1:100 for at least 1 hour at room temperature, washed with PBS, and incubated with a DyLight 488-conjugated goat anti-rabbit IgG secondary antibody (Product # 35552) at a dilution of 1:400 for... View More {{ $ctrl.currentElement.advancedVerification.fullName }} 验证信息 View more
          已发表图片由___提供 benchsci-logo
          PMID: {{$ctrl.currentElement.benchSciPubmedId}}
          查看产品

          {{$ctrl.videoDesc}}

          {{$ctrl.videoLongDesc}}

          PAX7 Antibody in Immunocytochemistry (ICC/IF)
          PAX7 Antibody in Immunocytochemistry (ICC/IF)
          PAX7 Antibody in Immunocytochemistry (ICC/IF)
          PAX7 Antibody in Immunocytochemistry (ICC/IF)
          PAX7 Antibody in Immunocytochemistry (ICC/IF)
          PAX7 Antibody in Immunocytochemistry (ICC/IF)
          PAX7 Antibody in Western Blot (WB)
          PAX7 Antibody in Western Blot (WB)
          PAX7 Antibody in Immunoprecipitation (IP)
          PAX7 Antibody in Immunocytochemistry (ICC/IF)
          PAX7 Antibody in Immunocytochemistry (ICC/IF)
          PAX7 Antibody in Immunocytochemistry (ICC/IF)
          PAX7 Antibody in Immunocytochemistry (ICC/IF)
          PAX7 Antibody in Immunocytochemistry (ICC/IF)
          PAX7 Antibody in Immunohistochemistry (IHC)
          PAX7 Antibody in Immunohistochemistry (IHC)
          PAX7 Antibody in Immunohistochemistry (IHC)
          PAX7 Antibody in Western Blot (WB)

          产品信息

          PA1-117

          应用
          建议稀释比
          已发表文章

          免疫印迹 (WB)

          1:1,000-1:2,000
          查看3篇已发表文章 3篇已发表文章

          免疫组化 (IHC)

          -
          查看5篇已发表文章 5篇已发表文章

          免疫组化(冰冻) (IHC (F))

          -
          查看1篇已发表文章 1篇已发表文章

          免疫细胞化学 (ICC/IF)

          1:20-1:200
          查看4篇已发表文章 4篇已发表文章

          流式细胞分析 (Flow)

          -
          查看1篇已发表文章 1篇已发表文章

          免疫沉淀 (IP)

          3 µg
          -

          其他PubMed (Misc)

          -
          查看1篇已发表文章 1篇已发表文章
          产品规格

          种属反应

          Human, Mouse

          已发表种属

          Human, Mouse, Pig

          宿主/亚型

          Rabbit / IgG

          分类

          Polyclonal

          类型

          Antibody

          抗原

          Purified internal fragment of human recombinant PAX7 expressed in E. coli.

          偶联物

          Unconjugated Unconjugated Unconjugated

          形式

          Liquid

          浓度

          1 mg/mL

          规格

          100 µg

          纯化类型

          Protein G

          保存液

          PBS with 30% glycerol, 1mg/mL BSA

          内含物

          0.05% sodium azide

          保存条件

          -20°C

          运输条件

          Ambient (domestic); Wet ice (international)

          RRID

          AB_2539886

          产品详细信息

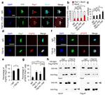
          Western blot analysis of PA1-117 detects a prominent ~54 kDa protein in human HeLa, MCF7, rhabdomyosarcoma and skeletal muscle satellite cells and a weaker ~57 kDa protein in HeLa, rhabdomyosarcoma and skeletal muscle satellite cells. The ~57 kDa band seems to be enriched in immunoprecipitations from HeLa lysate, suggesting a bias for the larger isoform in ths application. Weak unknown bands of lower molecular weight and at ~110-130 kDa are also detected. Specificity of the antibody was also confirmed in Hela cells overexpressing full length PAX7.

          靶标信息

          This gene is a member of the paired box (PAX) family of transcription factors. Members of this gene family typically contain a paired box domain, an octapeptide, and a paired-type homeodomain. These genes play critical roles during fetal development and cancer growth. The specific function of the paired box 7 gene is unknown but speculated to involve tumor suppression since fusion of this gene with a forkhead domain family member has been associated with alveolar rhabdomyosarcoma. Three transcript variants encoding different isoforms have been found for this gene.

          仅用于科研。不用于诊断过程。未经明确授权不得转售。

          生物信息学

          蛋白别名: FLJ37460; HuP1; paired box gene 7; paired box homeotic gene 7; Paired box protein Pax-7; paired box transcription factor PAX7; paired domain gene 7; PAX7 transcriptional factor; PAX7A; PAX7B

          查看更多 收起

          基因别名: CMYO19; CMYP19; HUP1; MYOSCO; Pax-7; PAX7; PAX7B; RMS2

          查看更多 收起

          UniProt ID: (Human) P23759, (Mouse) P47239

          查看更多 收起

          Entrez Gene ID: (Human) 5081, (Mouse) 18509

          查看更多 收起

          功能
          RNA polymerase II core promoter proximal region sequence-specific DNA binding RNA polymerase II transcription factor activity, sequence-specific DNA binding DNA binding transcription factor activity, sequence-specific DNA binding protein binding sequence-specific DNA binding sequence-specific double-stranded DNA binding transcription factor activity, RNA polymerase II core promoter sequence-specific
          参与通路
          chromatin remodeling transcription, DNA-templated regulation of transcription, DNA-templated regulation of transcription from RNA polymerase II promoter transcription from RNA polymerase II promoter multicellular organism development muscle organ development skeletal muscle tissue development organ morphogenesis regulation of cell fate commitment regulation of gene expression skeletal muscle satellite cell commitment spinal cord association neuron differentiation dorsal/ventral neural tube patterning positive regulation of histone methylation regulation of protein binding skeletal muscle tissue regeneration positive regulation of transcription from RNA polymerase II promoter neuron fate commitment embryonic skeletal system development cartilage development muscle tissue morphogenesis positive regulation of myoblast proliferation nervous system development anatomical structure morphogenesis skeletal muscle satellite cell differentiation negative regulation of apoptotic process regulation of chromatin organization
          It has to be done as per old AB suggested Products section.

          Disclaimer

          Close

          Clicking the images or links will redirect you to a website hosted by BenchSci that provides third-party scientific content. Neither the content nor the BenchSci technology and processes for selection have been evaluated by us; we are providing them as-is and without warranty of any kind, including for use or application of the Thermo Fisher Scientific products presented.

          guarantee_icon

          性能保障

          只要您发现Invitrogen抗体在实验中的表现与网站或说明书的所述内容不符,您即可享受免费退换货服务。*

          了解更多
          help_icon

          随时为您服务

          获取常见问题的专家解答,或者直接联系我们的技术专家,咨询应用、设备、常规产品使用问题。

          联系技术支持
          订购 Plus Icon Minus Icon
          • 订单状态查询
          • 订单支持
          • 货号直购
          • 现货供应中心
          • 电子采购
          支持 Plus Icon Minus Icon
          • 帮助&支持
          • 联系我们 - 400 820 8982
          • 技术支持中心
          • 查找文件&证书
          • 报告网站问题
          资源 Plus Icon Minus Icon
          • 学习中心
          • 促销
          • 活动&研讨会
          • 社交媒体
          关于赛默飞 Plus Icon Minus Icon
          • 关于我们
          • 招聘 招聘
          • 投资者关系 投资者关系
          • 新闻 新闻
          • 社会责任 社会责任
          • 商标
          • 政策和通知
          品牌 Plus Icon Minus Icon
          • Thermo Scientific
          • Applied Biosystems
          • Invitrogen
          • Gibco
          • Ion Torrent
          • Unity Lab Services
          • Patheon
          • PPD
          • 服务条款
          • 隐私政策
          • 定价和运输保险政策
          © 2006-2026 Thermo Fisher Scientific Inc. All rights reserved. All trademarks are the property of Thermo Fisher Scientific and its subsidiaries unless otherwise specified.
          China flag icon
          China
          本网站销售的所有产品均不得用于人类或动物之临床诊断或治疗,仅可用于工业或者科研等非医疗目的。
             电子营业执照 | 经营证照公示 | ICP备案号:沪ICP备11003924号 | 沪公网安备 31011502006935号

          Your items have has been added!


          Host server : magellan-search-green-6479c7f679-zb4k5:80/100.66.74.142:80.
          git-commit: b70c0dceb888abc3b0dcebb5bc3a5b8753e7e816
          git-url: https://github.com/thermofisher/magellan-search
          git-branch: release/2.50.0-Offline