Hamburger Menu Button
Thermo Fisher Scientific Logo
登录
没有账号?建立账号 注册
  • 产品
    • 抗体
    • 引物合成
    • GeneArt Gene Synthesis Instant Designer
    • TaqMan Assay and Array Search
    • PCR 设备和耗材
    • 色谱柱和纯化柱
    • 实验室离心机
    • 分子生物学试剂和试剂盒
    • 实验室塑料耗材及用品
    • 查看所有产品分类
  • 应用和技术
    • 色谱
    • 细胞转染和培养
    • 实时荧光定量PCR
    • 质谱
    • 实验室塑料耗材及用品
    • 电子显微镜
    • 蛋白质生物学
    • PCR
    • RNAi
    • 环境
    • 查看所有应用和技术
  • 服务
    • 定制服务
    • 企业级实验室信息化服务
    • 企业服务
    • 金融&租赁服务
    • 仪器服务
    • OEM和商业供应
    • 培训服务
    • 360° CDMO 和 CRO 服务
    • CDMO 服务
    • 临床试验 CRO 服务
    • 查看所有帮助和支持
  • 帮助和支持
    • 学习中心
    • 联系我们
    • 更改国家或地区
    • 查看所有帮助和支持
  • 热门产品
    • TaqMan Real-Time PCR Assays
      TaqMan 实时荧光定量 PCR 试剂盒
    • Antibodies
      抗体
    • Oligos, Primers & Probes
      寡核苷酸、引物、探针
    • GeneArt Gene Synthesis
      GeneArt 基因合成
    • Cell Culture Plastics
      细胞培养耗材
  • 联系我们
  • 货号直购
  • 订单查询
  • 查找文件&证书
Thermo Fisher Scientific Logo

Search

搜索全部或下列指定分类
Search button
          • 联系我们
          • 货号直购
          • 登录
            登录
            没有账号?建立账号 注册
            • 我的账号
            • 订单
            • 账单及发票查询
            • 定制产品及项目

          Disclaimer

          Clicking the images or links will redirect you to a website hosted by BenchSci that provides third-party scientific content. Neither the content nor the BenchSci technology and processes for selection have been evaluated by us; we are providing them as-is and without warranty of any kind, including for use or application of the Thermo Fisher Scientific products presented.

          • Primary Antibodies ›
          • PCNA Antibodies

          Invitrogen

          PCNA Monoclonal Antibody (PC10)

          高级验证
          69个已发表图片
          131 篇参考文献
          查看其他82个PCNA抗体

          {{$productOrderCtrl.translations['antibody.pdp.commerceCard.promotion.promotions']}}

          {{$productOrderCtrl.translations['antibody.pdp.commerceCard.promotion.viewpromo']}}

          {{$productOrderCtrl.translations['antibody.pdp.commerceCard.promotion.promocode']}}: {{promo.promoCode}} {{promo.promoTitle}} {{promo.promoDescription}}. {{$productOrderCtrl.translations['antibody.pdp.commerceCard.promotion.learnmore']}}

          说明书
          证书
          实验方案
          问题与答案
          技术支持
          说明书
          证书
          实验方案
          问题与答案
          技术支持
          说明书
          证书
          实验方案
          问题与答案
          技术支持

          Cite PCNA Monoclonal Antibody (PC10)

          Additional Information:
          {{banner.description}}
          {{$ctrl.isSkuNotesCollapsed ? 'View more' : 'View less'}}
          • 抗体检测数据 (8)
          • 已发表图片 (69)
          • 高级验证 (2)
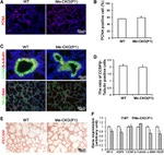
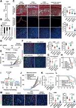
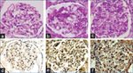
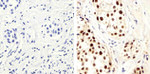
          PCNA Antibody in Immunocytochemistry (ICC/IF)
          Group 53 Created with Sketch.
          PCNA Antibody in Immunocytochemistry (ICC/IF)
          Group 53 Created with Sketch.

          图: 1 / 79

          {{ $ctrl.currentElement.advancedVerification.fullName }}
          {{ $ctrl.currentElement.advancedVerification.text }}

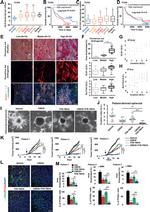
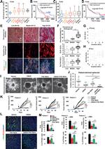
          PCNA Antibody (13-3900) in ICC/IF

          Immunofluorescent analysis of PCNA was done on 70% confluent log phase HeLa cells. The cells were fixed with 4% paraformaldehyde for 15 minutes, permeabilized with 0.25% Triton™ X-100 for 10 minutes, and blocked with 5% BSA for 1 hour at room temperature. The cells were labeled with PCNA Mouse Monoclonal Antibody (Product # 13-3900) at 1 µg/mL in 1% BSA and incubated for 3 hours at room temperature and then labeled with Alexa Fluor 488 Rabbit Anti-Mouse IgG Secondary Antibody (Product # A-11059) at a dilution of 1:400 for 30 minutes at roo... View More {{ $ctrl.currentElement.advancedVerification.fullName }} 验证信息 View more
          已发表图片由___提供 benchsci-logo
          PMID: {{$ctrl.currentElement.benchSciPubmedId}}
          查看产品

          {{$ctrl.videoDesc}}

          {{$ctrl.videoLongDesc}}

          PCNA Antibody in Immunocytochemistry (ICC/IF)
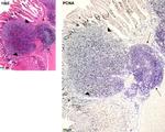
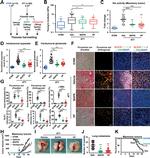
          PCNA Antibody in Immunohistochemistry (Paraffin) (IHC (P))
          PCNA Antibody in Immunohistochemistry (Paraffin) (IHC (P))
          PCNA Antibody in Immunohistochemistry (Paraffin) (IHC (P))
          PCNA Antibody in Immunohistochemistry (Paraffin) (IHC (P))
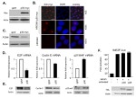
          PCNA Antibody in Western Blot (WB)
          PCNA Antibody in Western Blot (WB)
          PCNA Antibody in Western Blot (WB)
          PCNA Antibody in Immunocytochemistry (ICC/IF)
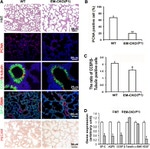
          PCNA Antibody in Immunohistochemistry (IHC)
          PCNA Antibody in Immunohistochemistry (IHC)
          PCNA Antibody in Western Blot (WB)
          PCNA Antibody in Immunocytochemistry (ICC/IF)
          PCNA Antibody in Immunohistochemistry, Immunohistochemistry (Paraffin) (IHC, IHC (P))
          PCNA Antibody in Immunohistochemistry, Immunohistochemistry (Paraffin) (IHC, IHC (P))
          PCNA Antibody in Immunohistochemistry, Immunohistochemistry (Paraffin) (IHC, IHC (P))
          PCNA Antibody in Immunohistochemistry (Paraffin) (IHC (P))
          PCNA Antibody in Immunohistochemistry (IHC)
          PCNA Antibody in Immunohistochemistry (IHC)
          PCNA Antibody in Immunohistochemistry (IHC)
          PCNA Antibody in Immunohistochemistry (IHC)
          PCNA Antibody in Immunohistochemistry (IHC)
          PCNA Antibody in Immunohistochemistry (IHC)
          PCNA Antibody in Immunohistochemistry (IHC)
          PCNA Antibody in Immunohistochemistry (IHC)
          PCNA Antibody in Immunohistochemistry (IHC)
          PCNA Antibody in Immunohistochemistry (IHC)
          PCNA Antibody in Immunohistochemistry (IHC)
          PCNA Antibody in Immunohistochemistry (IHC)
          PCNA Antibody in Immunohistochemistry (IHC)
          PCNA Antibody in Immunohistochemistry (IHC)
          PCNA Antibody in Immunohistochemistry (IHC)
          PCNA Antibody in Immunohistochemistry (IHC)
          PCNA Antibody in Immunohistochemistry (IHC)
          PCNA Antibody in Immunohistochemistry (IHC)
          PCNA Antibody in Immunohistochemistry (IHC)
          PCNA Antibody in Immunohistochemistry (IHC)
          PCNA Antibody in Immunohistochemistry (IHC)
          PCNA Antibody in Immunohistochemistry (IHC)
          PCNA Antibody in Immunohistochemistry (IHC)
          PCNA Antibody in Immunohistochemistry (IHC)
          PCNA Antibody in Immunohistochemistry (IHC)
          PCNA Antibody in Immunohistochemistry (IHC)
          PCNA Antibody in Immunohistochemistry (IHC)
          PCNA Antibody in Immunohistochemistry (IHC)
          PCNA Antibody in Immunohistochemistry (IHC)
          PCNA Antibody in Immunohistochemistry (IHC)
          PCNA Antibody in Immunohistochemistry (IHC)
          PCNA Antibody in Immunohistochemistry (IHC)
          PCNA Antibody in Immunohistochemistry (IHC)
          PCNA Antibody in Immunohistochemistry (IHC)
          PCNA Antibody in Immunohistochemistry (IHC)
          PCNA Antibody in Immunohistochemistry (IHC)
          PCNA Antibody in Immunohistochemistry (IHC)
          PCNA Antibody in Western Blot (WB)
          PCNA Antibody in Western Blot (WB)
          PCNA Antibody in Western Blot (WB)
          PCNA Antibody in Western Blot (WB)
          PCNA Antibody in Western Blot (WB)
          PCNA Antibody in Western Blot (WB)
          PCNA Antibody in Western Blot (WB)
          PCNA Antibody in Western Blot (WB)
          PCNA Antibody in Western Blot (WB)
          PCNA Antibody in Western Blot (WB)
          PCNA Antibody in Western Blot (WB)
          PCNA Antibody in Western Blot (WB)
          PCNA Antibody in Western Blot (WB)
          PCNA Antibody in Western Blot (WB)
          PCNA Antibody in Western Blot (WB)
          PCNA Antibody in Western Blot (WB)
          PCNA Antibody in Western Blot (WB)
          PCNA Antibody in Western Blot (WB)
          PCNA Antibody in Western Blot (WB)
          PCNA Antibody in Western Blot (WB)
          PCNA Antibody in Western Blot (WB)
          PCNA Antibody in Western Blot (WB)
          PCNA Antibody in Western Blot (WB)
          PCNA Antibody
          PCNA Antibody

          产品信息

          13-3900

          应用
          建议稀释比
          已发表文章

          免疫印迹 (WB)

          0.1-1 µg/mL
          查看28篇已发表文章 28篇已发表文章

          免疫组化 (IHC)

          -
          查看53篇已发表文章 53篇已发表文章

          免疫组化(石蜡) (IHC (P))

          1:50-1:500
          查看23篇已发表文章 23篇已发表文章

          免疫细胞化学 (ICC/IF)

          1-2 µg/mL
          查看8篇已发表文章 8篇已发表文章

          免疫沉淀 (IP)

          2-5 µg
          查看2篇已发表文章 2篇已发表文章

          其他PubMed (Misc)

          -
          查看17篇已发表文章 17篇已发表文章
          产品规格

          种属反应

          Human, Insect, Mouse, Non-human primate, Rat, Yeast

          已发表种属

          Avian, Bovine, C. elegans, Fruit fly, Guinea pig, Human, Mouse, Pig, Rabbit, Rat, Shark, Xenopus, Yeast, Zebrafish

          宿主/亚型

          Mouse / IgG2a

          分类

          Monoclonal

          类型

          Antibody

          克隆号

          PC10

          抗原

          Rat recombinant PCNA polypeptides.

          偶联物

          Unconjugated Unconjugated Unconjugated
          • Biotin 
          • FITC
          • Request custom conjugation

          形式

          Liquid

          浓度

          0.5 mg/mL

          纯化类型

          purified

          保存液

          PBS, pH 7.4

          内含物

          0.1% sodium azide

          保存条件

          -20°C

          运输条件

          Ambient (domestic); Wet ice (international)

          RRID

          AB_2533016

          靶标信息

          PCNA (polymerase delta auxiliary protein) is essential for DNA replication and is involved in DNA excision and mismatch repair pathways. PCNA binds to the CDK inhibitor p21, the structure-specific endonucleases Fen1 and XPG, and DNA cytosine 5-methyltransferase (MCMT). PCNA is a potentially useful marker of cells with proliferative potential and for identifying the proliferation status of tumor tissue (i.e. relevant to prognosis). PCNA is a marker for cells in early G1 phase and S phase of the cell cycle. PCNA is found in the nucleus and is a cofactor of DNA polymerase delta, and acts as a homotrimer and helps increase the processing of leading strand synthesis during DNA replication. In response to DNA damage, PCNA is ubiquitinated and is involved in the RAD6-dependent DNA repair pathway. Two transcript variants encoding the same protein have been found for PCNA. Pseudogenes of PCNA have been described on chromosome 4 and on the X chromosome.

          仅用于科研。不用于诊断过程。未经明确授权不得转售。

          生物信息学

          蛋白别名: Cyclin; DNA polymerase delta auxiliary protein; HGCN8729; MGC8367; PCNA; Proliferating cell nuclear antigen

          查看更多 收起

          基因别名: ATLD2; PCNA; Pcna/cyclin; PCNAR; POL30; YBR0811; YBR088C

          查看更多 收起

          UniProt ID: (Human) P12004, (Baker's yeast) P15873, (Rat) P04961, (Mouse) P17918

          查看更多 收起

          Entrez Gene ID: (Human) 5111, (Baker's yeast) 852385, (Rat) 25737, (Mouse) 18538

          查看更多 收起

          功能
          purine-specific mismatch base pair DNA N-glycosylase activity chromatin binding damaged DNA binding protein binding enzyme binding estrogen receptor binding DNA polymerase processivity factor activity receptor tyrosine kinase binding dinucleotide insertion or deletion binding MutLalpha complex binding histone acetyltransferase binding identical protein binding DNA polymerase binding DNA binding transcription factor binding DNA polymerase processivity factor
          参与通路
          G1/S transition of mitotic cell cycle regulation of transcription involved in G1/S transition of mitotic cell cycle telomere maintenance via recombination telomere maintenance DNA strand elongation involved in DNA replication leading strand elongation transcription-coupled nucleotide-excision repair nucleotide-excision repair, DNA incision, 5'-to lesion nucleotide-excision repair, DNA gap filling mismatch repair DNA damage response, signal transduction by p53 class mediator resulting in cell cycle arrest heart development cell proliferation protein sumoylation translesion synthesis epithelial cell differentiation replication fork processing positive regulation of deoxyribonuclease activity nucleotide-excision repair, DNA incision response to lipid cellular response to UV error-prone translesion synthesis DNA damage response, detection of DNA damage positive regulation of DNA repair positive regulation of DNA replication response to cadmium ion error-free translesion synthesis mitotic telomere maintenance via semi-conservative replication mitotic cell cycle meiotic mismatch repair DNA replication lagging strand elongation regulation of DNA replication DNA repair nucleotide-excision repair postreplication repair cellular response to DNA damage stimulus mitotic sister chromatid cohesion chromatin silencing at silent mating-type cassette telomeric heterochromatin assembly establishment of mitotic sister chromatid cohesion maintenance of DNA trinucleotide repeats positive regulation of exodeoxyribonuclease activity positive regulation of phosphodiesterase activity, acting on 3'-phosphoglycolate-terminated DNA strands positive regulation of exonuclease activity negative regulation of transcription from RNA polymerase II promoter base-excision repair, gap-filling cellular response to xenobiotic stimulus regulation of catalytic activity
          It has to be done as per old AB suggested Products section.
          guarantee_icon

          性能保障

          只要您发现Invitrogen抗体在实验中的表现与网站或说明书的所述内容不符,您即可享受免费退换货服务。*

          了解更多
          help_icon

          随时为您服务

          获取常见问题的专家解答,或者直接联系我们的技术专家,咨询应用、设备、常规产品使用问题。

          联系技术支持
          订购 Plus Icon Minus Icon
          • 订单状态查询
          • 订单支持
          • 货号直购
          • 现货供应中心
          • 电子采购
          支持 Plus Icon Minus Icon
          • 帮助&支持
          • 联系我们 - 400 820 8982
          • 技术支持中心
          • 查找文件&证书
          • 报告网站问题
          资源 Plus Icon Minus Icon
          • 学习中心
          • 促销
          • 活动&研讨会
          • 社交媒体
          关于赛默飞 Plus Icon Minus Icon
          • 关于我们
          • 招聘 招聘
          • 投资者关系 投资者关系
          • 新闻 新闻
          • 社会责任 社会责任
          • 商标
          • 政策和通知
          品牌 Plus Icon Minus Icon
          • Thermo Scientific
          • Applied Biosystems
          • Invitrogen
          • Gibco
          • Ion Torrent
          • Patheon
          • PPD
          • 服务条款
          • 隐私政策
          • 定价和运输保险政策
          © 2006-2026 Thermo Fisher Scientific Inc. All rights reserved. All trademarks are the property of Thermo Fisher Scientific and its subsidiaries unless otherwise specified.
          China flag icon
          China
          本网站销售的所有产品均不得用于人类或动物之临床诊断或治疗,仅可用于工业或者科研等非医疗目的。
             电子营业执照 | 经营证照公示 | ICP备案号:沪ICP备11003924号 | 沪公网安备 31011502006935号

          Your items have has been added!


          Host server : magellan-search-blue-55ff9ddd88-ctdjb:80/100.66.76.55:80.
          git-commit: d366ff9721d93504b2ac26a183b2b3e3d0e7d9ec
          git-url: https://github.com/thermofisher/magellan-search
          git-branch: release/2.42.0-2026.01.03-1.0