Hamburger Menu Button
Thermo Fisher Scientific Logo
登录
没有账号?建立账号 注册
  • 产品
    • 抗体
    • 引物合成
    • GeneArt Gene Synthesis Instant Designer
    • TaqMan Assay and Array Search
    • PCR 设备和耗材
    • 色谱柱和纯化柱
    • 实验室离心机
    • 分子生物学试剂和试剂盒
    • 实验室塑料耗材及用品
    • 查看所有产品分类
  • 应用和技术
    • 色谱
    • 细胞转染和培养
    • 实时荧光定量PCR
    • 质谱
    • 实验室塑料耗材及用品
    • 电子显微镜
    • 蛋白质生物学
    • PCR
    • RNAi
    • 环境
    • 查看所有应用和技术
  • 服务
    • 定制服务
    • 企业级实验室信息化服务
    • 金融&租赁服务
    • 仪器服务
    • OEM和商业供应
    • 培训服务
    • 360° CDMO 和 CRO 服务
    • CDMO 服务
    • 临床试验 CRO 服务
    • Unity Lab Services
    • 查看所有帮助和支持
  • 帮助和支持
    • 学习中心
    • 联系我们
    • 更改国家或地区
    • 查看所有帮助和支持
  • 热门产品
    • TaqMan Real-Time PCR Assays
      TaqMan 实时荧光定量 PCR 试剂盒
    • Antibodies
      抗体
    • Oligos, Primers & Probes
      寡核苷酸、引物、探针
    • GeneArt Gene Synthesis
      GeneArt 基因合成
    • Cell Culture Plastics
      细胞培养耗材
  • Who We Serve
    • 抗体治疗解决方案
    • 细胞与基因治疗解决方案
    • 学术科研
    • 工业与应用
  • 联系我们
  • 货号直购
  • 订单查询
  • 查找文件&证书
Thermo Fisher Scientific Logo

Search

搜索全部或下列指定分类
Search button
          • 联系我们
          • 货号直购
          • 登录
            登录
            没有账号?建立账号 注册
            • 我的账号
            • 订单
            • 会员中心
            • 账单及发票查询
            • 定制产品及项目
          • Primary Antibodies ›
          • PD-L1 (CD274) Antibodies

          Invitrogen

          PD-L1 Polyclonal Antibody

          高级验证
          13个已发表图片
          18 篇参考文献
          查看其他157个PD-L1 (CD274)抗体

          {{$productOrderCtrl.translations['antibody.pdp.commerceCard.promotion.promotions']}}

          {{$productOrderCtrl.translations['antibody.pdp.commerceCard.promotion.viewpromo']}}

          {{$productOrderCtrl.translations['antibody.pdp.commerceCard.promotion.promocode']}}: {{promo.promoCode}} {{promo.promoTitle}} {{promo.promoDescription}}. {{$productOrderCtrl.translations['antibody.pdp.commerceCard.promotion.learnmore']}}

          说明书
          证书
          实验方案
          问题与答案
          技术支持
          说明书
          证书
          实验方案
          问题与答案
          技术支持
          说明书
          证书
          实验方案
          问题与答案
          技术支持

          Cite PD-L1 Polyclonal Antibody

          Additional Information:
          {{banner.description}}
          {{$ctrl.isSkuNotesCollapsed ? 'View more' : 'View less'}}
          • 抗体检测数据 (13)
          • 已发表图片 (13)
          • 高级验证 (2)
          PD-L1 Antibody in Immunocytochemistry (ICC/IF)
          Group 53 Created with Sketch.
          PD-L1 Antibody in Immunocytochemistry (ICC/IF)
          Group 53 Created with Sketch.

          图: 1 / 28

          {{ $ctrl.currentElement.advancedVerification.fullName }}
          {{ $ctrl.currentElement.advancedVerification.text }}

          PD-L1 Antibody (PA5-28115) in ICC/IF

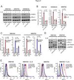
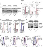
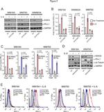
          Immunocytochemistry-Immunofluorescence analysis of PD-L1 was performed in MDA-MB-231 (left) and HeLa (right) cells fixed in ice-cold MeOH for 5 min. Green: PD-L1 Polyclonal Antibody (Product # PA5-28115) diluted at 1:500. Blue: Hoechst 33342 staining. Scale bar = 10 µm. {{ $ctrl.currentElement.advancedVerification.fullName }} 验证信息 View more
          已发表图片由___提供 benchsci-logo
          PMID: {{$ctrl.currentElement.benchSciPubmedId}}
          查看产品

          {{$ctrl.videoDesc}}

          {{$ctrl.videoLongDesc}}

          PD-L1 Antibody in Immunocytochemistry (ICC/IF)
          PD-L1 Antibody in Immunohistochemistry (Paraffin) (IHC (P))
          PD-L1 Antibody in Immunohistochemistry (Paraffin) (IHC (P))
          PD-L1 Antibody in Immunohistochemistry (Paraffin) (IHC (P))
          PD-L1 Antibody in Immunohistochemistry (Paraffin) (IHC (P))
          PD-L1 Antibody in Western Blot (WB)
          PD-L1 Antibody in Western Blot (WB)
          PD-L1 Antibody in Western Blot (WB)
          PD-L1 Antibody in Western Blot (WB)
          PD-L1 Antibody in Western Blot (WB)
          PD-L1 Antibody in Western Blot (WB)
          PD-L1 Antibody in Western Blot (WB)
          PD-L1 Antibody in Western Blot (WB)
          PD-L1 Antibody in Immunohistochemistry (IHC)
          PD-L1 Antibody in Immunohistochemistry (IHC)
          PD-L1 Antibody in Immunohistochemistry (IHC)
          PD-L1 Antibody in Western Blot (WB)
          PD-L1 Antibody in Western Blot (WB)
          PD-L1 Antibody in Western Blot (WB)
          PD-L1 Antibody in Western Blot (WB)
          PD-L1 Antibody in Western Blot (WB)
          PD-L1 Antibody in Western Blot (WB)
          PD-L1 Antibody in Western Blot, Flow Cytometry (WB, Flow)
          PD-L1 Antibody in Western Blot (WB)
          PD-L1 Antibody in Flow Cytometry (Flow)
          PD-L1 Antibody in Flow Cytometry (Flow)
          PD-L1 Antibody
          PD-L1 Antibody

          产品信息

          PA5-28115

          应用
          建议稀释比
          已发表文章

          免疫印迹 (WB)

          1:500-1:3,000
          查看9篇已发表文章 9篇已发表文章

          免疫组化 (IHC)

          -
          查看6篇已发表文章 6篇已发表文章

          免疫组化(石蜡) (IHC (P))

          1:100-1:1,000
          -

          免疫组化(冰冻) (IHC (F))

          Assay-dependent
          -

          免疫细胞化学 (ICC/IF)

          1:100-1:1,000
          -

          流式细胞分析 (Flow)

          Assay-dependent
          查看3篇已发表文章 3篇已发表文章
          产品规格

          种属反应

          Human

          已发表种属

          Human

          宿主/亚型

          Rabbit / IgG

          分类

          Polyclonal

          类型

          Antibody

          抗原

          Synthetic peptide encompassing a sequence within the Intracellular domain of human PD-L1. The exact sequence is proprietary.

          偶联物

          Unconjugated Unconjugated Unconjugated

          形式

          Liquid

          浓度

          0.97 mg/mL

          规格

          97 µg

          纯化类型

          Antigen affinity chromatography

          保存液

          PBS, pH 7, with 20% glycerol

          内含物

          0.025% ProClin 300

          保存条件

          Store at 4°C short term. For long term storage, store at -20°C, avoiding freeze/thaw cycles.

          运输条件

          Ambient (domestic); Wet ice (international)

          RRID

          AB_2545591

          产品详细信息

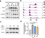
          Recommended positive controls: A431, MDA-MB-231, MDA-MB-231 (24 µg/mL Tunicamycin treatment for 16 hr), MDA-MB-231, A549 (100 ng/mL IFN-gamma treatment for 48 hr), A431 (100 ng/mL IFN-gamma treatment for 48 hr).

          Store product as a concentrated solution. Centrifuge briefly prior to opening the vial.

          靶标信息

          Programmed death receptor ligand 1 (PD-L1, also called B7-H1) is a recently described B7 family member. To date, one specific receptor has been identified that can be ligated by PD-L1. This receptor, programmed death receptor 1 (PD-1), has been shown to negatively regulate T-cell receptor (TCR) signaling. Upon ligating its receptor, PD-L1 has been reported to decrease TCR-mediated proliferation and cytokine production. PD-L1 expression was found to be abundant on many murine and human cancers and could be further up-regulated upon IFN-gamma stimulation. Thus, PD-L1 might play an important role in tumor immune evasion.

          仅用于科研。不用于诊断过程。未经明确授权不得转售。

          生物信息学

          蛋白别名: B7 homolog 1; B7-H1; B7-H1,PD-L1; CD274; CD274 antigen; costimulatory molecule; PD-L1; PDCD1 ligand 1; pdl-1; Programmed cell death 1 ligand 1; programmed death-1 ligand 1; sCD274; similar to Homo sapiens B7-1 and B7-2; soluble CD274; soluble PD L1; soluble PD-L1; B7-H1; sPD L1; unnamed protein product

          查看更多 收起

          基因别名: B7-H; B7H1; CD274; hPD-L1; PD-L1; PDCD1L1; PDCD1LG1; PDL1

          查看更多 收起

          UniProt ID: (Human) Q9NZQ7

          查看更多 收起

          Entrez Gene ID: (Human) 29126

          查看更多 收起

          功能
          transcription coactivator activity protein binding receptor agonist activity
          参与通路
          adaptive immune response immune system process negative regulation of T cell mediated immune response to tumor cell immune response signal transduction cell surface receptor signaling pathway T cell costimulation negative regulation of interferon-gamma production negative regulation of interleukin-10 production positive regulation of interleukin-10 production response to cytokine TRIF-dependent toll-like receptor signaling pathway positive regulation of T cell proliferation negative regulation of T cell proliferation positive regulation of transcription, DNA-templated regulation of activated T cell proliferation negative regulation of activated T cell proliferation negative regulation of T cell activation regulation of T cell apoptotic process cellular response to lipopolysaccharide negative regulation of tumor necrosis factor superfamily cytokine production regulation of activated CD4-positive, alpha-beta T cell apoptotic process positive regulation of activated CD8-positive, alpha-beta T cell apoptotic process negative regulation of CD4-positive, alpha-beta T cell proliferation negative regulation of CD8-positive, alpha-beta T cell activation
          It has to be done as per old AB suggested Products section.

          Disclaimer

          Close

          Clicking the images or links will redirect you to a website hosted by BenchSci that provides third-party scientific content. Neither the content nor the BenchSci technology and processes for selection have been evaluated by us; we are providing them as-is and without warranty of any kind, including for use or application of the Thermo Fisher Scientific products presented.

          guarantee_icon

          性能保障

          只要您发现Invitrogen抗体在实验中的表现与网站或说明书的所述内容不符,您即可享受免费退换货服务。*

          了解更多
          help_icon

          随时为您服务

          获取常见问题的专家解答,或者直接联系我们的技术专家,咨询应用、设备、常规产品使用问题。

          联系技术支持
          订购 Plus Icon Minus Icon
          • 订单状态查询
          • 订单支持
          • 货号直购
          • 现货供应中心
          • 电子采购
          支持 Plus Icon Minus Icon
          • 帮助&支持
          • 联系我们 - 400 820 8982
          • 技术支持中心
          • 查找文件&证书
          • 报告网站问题
          资源 Plus Icon Minus Icon
          • 学习中心
          • 促销
          • 活动&研讨会
          • 社交媒体
          关于赛默飞 Plus Icon Minus Icon
          • 关于我们
          • 招聘 招聘
          • 投资者关系 投资者关系
          • 新闻 新闻
          • 社会责任 社会责任
          • 商标
          • 政策和通知
          品牌 Plus Icon Minus Icon
          • Thermo Scientific
          • Applied Biosystems
          • Invitrogen
          • Gibco
          • Ion Torrent
          • Unity Lab Services
          • Patheon
          • PPD
          • 服务条款
          • 隐私政策
          • 定价和运输保险政策
          © 2006-2026 Thermo Fisher Scientific Inc. All rights reserved. All trademarks are the property of Thermo Fisher Scientific and its subsidiaries unless otherwise specified.
          China flag icon
          China
          本网站销售的所有产品均不得用于人类或动物之临床诊断或治疗,仅可用于工业或者科研等非医疗目的。
             电子营业执照 | 经营证照公示 | ICP备案号:沪ICP备11003924号 | 沪公网安备 31011502006935号

          Your items have has been added!


          Host server : magellan-search-green-6479c7f679-rv8h9:80/100.66.78.195:80.
          git-commit: b70c0dceb888abc3b0dcebb5bc3a5b8753e7e816
          git-url: https://github.com/thermofisher/magellan-search
          git-branch: release/2.50.0-Offline