Hamburger Menu Button
Thermo Fisher Scientific Logo
登录
没有账号?建立账号 注册
  • 产品
    • 抗体
    • 引物合成
    • GeneArt Gene Synthesis Instant Designer
    • TaqMan Assay and Array Search
    • PCR 设备和耗材
    • 色谱柱和纯化柱
    • 实验室离心机
    • 分子生物学试剂和试剂盒
    • 实验室塑料耗材及用品
    • 查看所有产品分类
  • 应用和技术
    • 色谱
    • 细胞转染和培养
    • 实时荧光定量PCR
    • 质谱
    • 实验室塑料耗材及用品
    • 电子显微镜
    • 蛋白质生物学
    • PCR
    • RNAi
    • 环境
    • 查看所有应用和技术
  • 服务
    • 定制服务
    • 企业级实验室信息化服务
    • 金融&租赁服务
    • 仪器服务
    • OEM和商业供应
    • 培训服务
    • 360° CDMO 和 CRO 服务
    • CDMO 服务
    • 临床试验 CRO 服务
    • Unity Lab Services
    • 查看所有帮助和支持
  • 帮助和支持
    • 学习中心
    • 联系我们
    • 更改国家或地区
    • 查看所有帮助和支持
  • 热门产品
    • TaqMan Real-Time PCR Assays
      TaqMan 实时荧光定量 PCR 试剂盒
    • Antibodies
      抗体
    • Oligos, Primers & Probes
      寡核苷酸、引物、探针
    • GeneArt Gene Synthesis
      GeneArt 基因合成
    • Cell Culture Plastics
      细胞培养耗材
  • Who We Serve
    • 抗体治疗解决方案
    • 细胞与基因治疗解决方案
    • 学术科研
    • 工业与应用
  • 联系我们
  • 货号直购
  • 订单查询
  • 查找文件&证书
Thermo Fisher Scientific Logo

Search

搜索全部或下列指定分类
Search button
          • 联系我们
          • 货号直购
          • 登录
            登录
            没有账号?建立账号 注册
            • 我的账号
            • 订单
            • 会员中心
            • 账单及发票查询
            • 定制产品及项目
          • Primary Antibodies ›
          • PDI Antibodies

          Invitrogen

          PDI Monoclonal Antibody (RL90)

          高级验证
          58个已发表图片
          99 篇参考文献
          查看其他31个PDI抗体

          {{$productOrderCtrl.translations['antibody.pdp.commerceCard.promotion.promotions']}}

          {{$productOrderCtrl.translations['antibody.pdp.commerceCard.promotion.viewpromo']}}

          {{$productOrderCtrl.translations['antibody.pdp.commerceCard.promotion.promocode']}}: {{promo.promoCode}} {{promo.promoTitle}} {{promo.promoDescription}}. {{$productOrderCtrl.translations['antibody.pdp.commerceCard.promotion.learnmore']}}

          说明书
          证书
          实验方案
          问题与答案
          技术支持
          说明书
          证书
          实验方案
          问题与答案
          技术支持
          说明书
          证书
          实验方案
          问题与答案
          技术支持

          Cite PDI Monoclonal Antibody (RL90)

          Additional Information:
          {{banner.description}}
          {{$ctrl.isSkuNotesCollapsed ? 'View more' : 'View less'}}
          • 抗体检测数据 (18)
          • 已发表图片 (58)
          • 高级验证 (2)
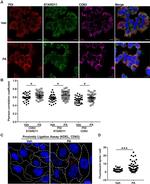
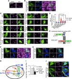
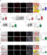
          PDI Antibody in Immunocytochemistry (ICC/IF)
          Group 53 Created with Sketch.
          PDI Antibody in Immunocytochemistry (ICC/IF)
          Group 53 Created with Sketch.

          图: 1 / 78

          {{ $ctrl.currentElement.advancedVerification.fullName }}
          {{ $ctrl.currentElement.advancedVerification.text }}

          PDI Antibody (MA3-019) in ICC/IF

          Immunofluorescent analysis of Phalloidin (orange) and PDI (green) in NIH 3T3 cells. Formalin fixed cells were permeabilized with 0.1% Triton X-100 in PBS for 10 minutes at room temperature and blocked with 2% BSA (Product # 37525) in PBS + 0.1% Triton X-100 for 30 minutes at room temperature. Cells were probed with a PDI monoclonal antibody (Product # MA3-019) at a dilution of 1:75 for at least 1 hour at room temperature, washed with PBS, and incubated with DyLight 488 goat anti-mouse IgG secondary antibody (Product # 35502) at a dilution ... View More {{ $ctrl.currentElement.advancedVerification.fullName }} 验证信息 View more
          已发表图片由___提供 benchsci-logo
          PMID: {{$ctrl.currentElement.benchSciPubmedId}}
          查看产品

          {{$ctrl.videoDesc}}

          {{$ctrl.videoLongDesc}}

          PDI Antibody in Immunocytochemistry (ICC/IF)
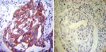
          PDI Antibody in Immunohistochemistry (Paraffin) (IHC (P))
          PDI Antibody in Western Blot (WB)
          PDI Antibody in Flow Cytometry (Flow)
          PDI Antibody in Immunocytochemistry (ICC/IF)
          PDI Antibody in Immunocytochemistry (ICC/IF)
          PDI Antibody in Immunocytochemistry (ICC/IF)
          PDI Antibody in Immunocytochemistry (ICC/IF)
          PDI Antibody in Immunocytochemistry (ICC/IF)
          PDI Antibody in Immunocytochemistry (ICC/IF)
          PDI Antibody in Immunocytochemistry (ICC/IF)
          PDI Antibody in Immunocytochemistry (ICC/IF)
          PDI Antibody in Immunohistochemistry (Paraffin) (IHC (P))
          PDI Antibody in Immunohistochemistry (Paraffin) (IHC (P))
          PDI Antibody in Western Blot (WB)
          PDI Antibody in Western Blot (WB)
          PDI Antibody in Flow Cytometry (Flow)
          PDI Antibody in Flow Cytometry (Flow)
          PDI Antibody in Immunocytochemistry (ICC/IF)
          PDI Antibody in Immunocytochemistry (ICC/IF)
          PDI Antibody in Immunocytochemistry (ICC/IF)
          PDI Antibody in Immunocytochemistry (ICC/IF)
          PDI Antibody in Immunocytochemistry (ICC/IF)
          PDI Antibody in Immunocytochemistry (ICC/IF)
          PDI Antibody in Immunocytochemistry (ICC/IF)
          PDI Antibody in Immunocytochemistry (ICC/IF)
          PDI Antibody in Immunocytochemistry (ICC/IF)
          PDI Antibody in Immunocytochemistry (ICC/IF)
          PDI Antibody in Immunocytochemistry (ICC/IF)
          PDI Antibody in Immunocytochemistry (ICC/IF)
          PDI Antibody in Immunocytochemistry (ICC/IF)
          PDI Antibody in Immunocytochemistry (ICC/IF)
          PDI Antibody in Immunocytochemistry (ICC/IF)
          PDI Antibody in Immunocytochemistry (ICC/IF)
          PDI Antibody in Immunocytochemistry (ICC/IF)
          PDI Antibody in Immunocytochemistry (ICC/IF)
          PDI Antibody in Immunocytochemistry (ICC/IF)
          PDI Antibody in Western Blot, Immunocytochemistry (WB, ICC/IF)
          PDI Antibody in Western Blot, Immunocytochemistry (WB, ICC/IF)
          PDI Antibody in Immunocytochemistry (ICC/IF)
          PDI Antibody in Western Blot, Immunocytochemistry (WB, ICC/IF)
          PDI Antibody in Immunocytochemistry (ICC/IF)
          PDI Antibody in Immunocytochemistry (ICC/IF)
          PDI Antibody in Western Blot, Immunocytochemistry (WB, ICC/IF)
          PDI Antibody in Western Blot, Immunocytochemistry (WB, ICC/IF)
          PDI Antibody in Immunocytochemistry (ICC/IF)
          PDI Antibody in Immunocytochemistry (ICC/IF)
          PDI Antibody in Western Blot, Immunocytochemistry (WB, ICC/IF)
          PDI Antibody in Immunocytochemistry (ICC/IF)
          PDI Antibody in Immunocytochemistry (ICC/IF)
          PDI Antibody in Immunocytochemistry (ICC/IF)
          PDI Antibody in Immunocytochemistry (ICC/IF)
          PDI Antibody in Immunocytochemistry (ICC/IF)
          PDI Antibody in Immunocytochemistry (ICC/IF)
          PDI Antibody in Immunocytochemistry (ICC/IF)
          PDI Antibody in Immunohistochemistry (Paraffin) (IHC (P))
          PDI Antibody in Immunohistochemistry (IHC)
          PDI Antibody in Immunohistochemistry (IHC)
          PDI Antibody in Immunohistochemistry (IHC)
          PDI Antibody in Western Blot (WB)
          PDI Antibody in Western Blot (WB)
          PDI Antibody in Western Blot (WB)
          PDI Antibody in Western Blot (WB)
          PDI Antibody in Western Blot (WB)
          PDI Antibody in Western Blot (WB)
          PDI Antibody in Western Blot (WB)
          PDI Antibody in Western Blot (WB)
          PDI Antibody in Western Blot (WB)
          PDI Antibody in Western Blot (WB)
          PDI Antibody in Western Blot (WB)
          PDI Antibody in Western Blot (WB)
          PDI Antibody in Western Blot (WB)
          PDI Antibody in Western Blot (WB)
          PDI Antibody in Western Blot (WB)
          PDI Antibody in Neutralization (Neu)
          PDI Antibody in Neutralization (Neu)
          PDI Antibody
          PDI Antibody

          产品信息

          MA3-019

          应用
          建议稀释比
          已发表文章

          免疫印迹 (WB)

          1:200-1:2,000
          查看25篇已发表文章 25篇已发表文章

          免疫组化 (IHC)

          -
          查看12篇已发表文章 12篇已发表文章

          免疫组化(石蜡) (IHC (P))

          1:100
          查看1篇已发表文章 1篇已发表文章

          免疫组化(冰冻) (IHC (F))

          1:100
          查看1篇已发表文章 1篇已发表文章

          免疫细胞化学 (ICC/IF)

          1:100
          查看50篇已发表文章 50篇已发表文章

          流式细胞分析 (Flow)

          0.5-1 µg/test
          查看1篇已发表文章 1篇已发表文章

          免疫沉淀 (IP)

          Assay-dependent
          查看3篇已发表文章 3篇已发表文章

          中和实验 (Neu)

          -
          查看5篇已发表文章 5篇已发表文章

          免疫电镜技术 (IM)

          Assay-dependent
          -

          竞争反应 (Competition)

          -
          查看1篇已发表文章 1篇已发表文章
          产品规格

          种属反应

          Hamster, Human, Mouse, Pig, Rat

          已发表种属

          Dog, Hamster, Human, Mouse, Non-human primate, Rat, Rhesus monkey

          宿主/亚型

          Mouse / IgG2a

          分类

          Monoclonal

          类型

          Antibody

          克隆号

          RL90

          抗原

          Purified rat PDI protein.

          偶联物

          Unconjugated Unconjugated Unconjugated
          • Alexa Fluor 488 
          • Alexa Fluor 555 
          • Alexa Fluor 647 
          • Request custom conjugation

          形式

          Liquid

          浓度

          1 mg/mL

          规格

          100 µg

          纯化类型

          Protein A

          保存液

          PBS with 1mg/mL BSA

          内含物

          0.05% sodium azide

          保存条件

          -20°C, Avoid Freeze/Thaw Cycles

          运输条件

          Ambient (domestic); Wet ice (international)

          RRID

          AB_2163120

          产品详细信息

          MA3-019 detects protein disulphide-isomerase (PDI) from human, rat, porcine and mouse tissues as well as hamster cells.

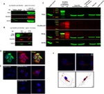
          MA3-019 has been successfully used in Western blot, immunofluorescence, immunohistochemical, flow cytometry, and immunoprecipitation procedures. By Western blot, this antibody detects a protein at 59 kDa representing PDI from rat liver extract or a slightly higher protein at 61 kDa representing PDI from human liver extract. Immunohistochemical staining of PDI in rat intestine with MA3-019 yields a pattern consistent with cytoplasmic staining. In immunoprecipitation procedures MA3-019 has been shown to inhibit the activity of PDI in vitro. MA3-019 has also been found to inhibit disulfide bond reduction of the HIV protein, gp120, at the cell surface of CHO cells and human lymphoid cells.

          In immunohistochemistry procedures, formalin-fixed paraffin-embedded tissue sections are recommended.

          The MA3-019 antigen is purified rat PDI.

          靶标信息

          Protein disulfide isomerase (PDI) is a multifunctional protein that catalyzes the formation, breakage and rearrangement of disulfide bonds. At the cell surface, the protein seems to act as a reductase that cleaves disulfide bonds of proteins attached to the cell. It may therefore cause structural modifications of exofacial proteins. Inside the cell, PDI seems to form/rearrange disulfide bonds of nascent proteins. At high concentrations, it functions as a chaperone that inhibits aggregation of misfolded proteins. At low concentrations, it facilitates aggregation (anti-chaperone activity). PDI may be involved with other chaperones in the structural modification of the TG precursor in hormone biogenesis. It also acts a structural subunit of various enzymes such as prolyl 4-hydroxylase and microsomal triacylglycerol transfer protein MTTP. Receptor for LGALS9; the interaction retains P4HB at the cell surface of Th2 T helper cells, increasing disulfide reductase activity at the plasma membrane, altering the plasma membrane redox state and enhancing cell migration.

          仅用于科研。不用于诊断过程。未经明确授权不得转售。

          生物信息学

          蛋白别名: CaO19.12595; Cellular thyroid hormone-binding protein; collagen prolyl 4-hydroxylase beta; Endoplasmic reticulum resident protein 59; Eps1p; ER protein 59; glutathione-insulin transhydrogenase; p55; p58; PDI; PDI1P; procollagen-proline, 2-oxoglutarate 4-dioxygenase (proline 4-hydroxylase), beta polypeptide; prolyl 4-hydroxylase beta polypeptide; Prolyl 4-hydroxylase subunit beta; prolyl 4-hydroxylase, beta polypeptide; protein disulfide isomerase; Protein disulfide isomerase (Prolyl 4-hydroxylase, beta polypeptide); protein disulfide isomerase family A, member 1; protein disulfide isomerase-associated 1; protein disulfide isomerase/oxidoreductase; Protein disulfide-isomerase; protocollagen hydroxylase; testicular secretory protein Li 32; thyroid hormone binding protein precursor; thyroid hormone-binding protein p55; unnamed protein product

          查看更多 收起

          基因别名: CLCRP1; DSI; ERBA2L; ERp59; GIT; I79_002399; P4HB; P4Hbeta; p58; PDI; PDIA1; PDIR; PHDB; PO4DB; PO4HB; PROHB; Thbp

          查看更多 收起

          UniProt ID: (Human) P07237, (Rat) P04785, (Mouse) P09103, (Chinese hamster) Q8R4U2

          查看更多 收起

          Entrez Gene ID: (Pig) 110255932, (Human) 5034, (Rat) 25506, (Mouse) 18453, (Chinese hamster) 100689433

          查看更多 收起

          功能
          RNA binding protein disulfide isomerase activity actin binding procollagen-proline 4-dioxygenase activity integrin binding protein binding protein disulfide oxidoreductase activity isomerase activity thiol oxidase activity enzyme binding macromolecular complex binding protein heterodimerization activity peptidyl-proline 4-dioxygenase activity poly(A) RNA binding chaperone
          参与通路
          protein folding ER to Golgi vesicle-mediated transport peptidyl-proline hydroxylation to 4-hydroxy-L-proline insulin processing protein folding in endoplasmic reticulum response to endoplasmic reticulum stress interleukin-12-mediated signaling pathway interleukin-23-mediated signaling pathway positive regulation of cell adhesion positive regulation of viral entry into host cell cellular response to hypoxia cellular response to interleukin-7 positive regulation of substrate adhesion-dependent cell spreading regulation of oxidative stress-induced intrinsic apoptotic signaling pathway positive regulation of T cell migration cell redox homeostasis
          It has to be done as per old AB suggested Products section.

          Disclaimer

          Close

          Clicking the images or links will redirect you to a website hosted by BenchSci that provides third-party scientific content. Neither the content nor the BenchSci technology and processes for selection have been evaluated by us; we are providing them as-is and without warranty of any kind, including for use or application of the Thermo Fisher Scientific products presented.

          guarantee_icon

          性能保障

          只要您发现Invitrogen抗体在实验中的表现与网站或说明书的所述内容不符,您即可享受免费退换货服务。*

          了解更多
          help_icon

          随时为您服务

          获取常见问题的专家解答,或者直接联系我们的技术专家,咨询应用、设备、常规产品使用问题。

          联系技术支持
          订购 Plus Icon Minus Icon
          • 订单状态查询
          • 订单支持
          • 货号直购
          • 现货供应中心
          • 电子采购
          支持 Plus Icon Minus Icon
          • 帮助&支持
          • 联系我们 - 400 820 8982
          • 技术支持中心
          • 查找文件&证书
          • 报告网站问题
          资源 Plus Icon Minus Icon
          • 学习中心
          • 促销
          • 活动&研讨会
          • 社交媒体
          关于赛默飞 Plus Icon Minus Icon
          • 关于我们
          • 招聘 招聘
          • 投资者关系 投资者关系
          • 新闻 新闻
          • 社会责任 社会责任
          • 商标
          • 政策和通知
          品牌 Plus Icon Minus Icon
          • Thermo Scientific
          • Applied Biosystems
          • Invitrogen
          • Gibco
          • Ion Torrent
          • Unity Lab Services
          • Patheon
          • PPD
          • 服务条款
          • 隐私政策
          • 定价和运输保险政策
          © 2006-2026 Thermo Fisher Scientific Inc. All rights reserved. All trademarks are the property of Thermo Fisher Scientific and its subsidiaries unless otherwise specified.
          China flag icon
          China
          本网站销售的所有产品均不得用于人类或动物之临床诊断或治疗,仅可用于工业或者科研等非医疗目的。
             电子营业执照 | 经营证照公示 | ICP备案号:沪ICP备11003924号 | 沪公网安备 31011502006935号

          Your items have has been added!


          Host server : magellan-search-green-6479c7f679-zb4k5:80/100.66.74.142:80.
          git-commit: b70c0dceb888abc3b0dcebb5bc3a5b8753e7e816
          git-url: https://github.com/thermofisher/magellan-search
          git-branch: release/2.50.0-Offline