Hamburger Menu Button
Thermo Fisher Scientific Logo
登录
没有账号?建立账号 注册
  • 产品
    • 抗体
    • 引物合成
    • GeneArt Gene Synthesis Instant Designer
    • TaqMan Assay and Array Search
    • PCR 设备和耗材
    • 色谱柱和纯化柱
    • 实验室离心机
    • 分子生物学试剂和试剂盒
    • 实验室塑料耗材及用品
    • 查看所有产品分类
  • 应用和技术
    • 色谱
    • 细胞转染和培养
    • 实时荧光定量PCR
    • 质谱
    • 实验室塑料耗材及用品
    • 电子显微镜
    • 蛋白质生物学
    • PCR
    • RNAi
    • 环境
    • 查看所有应用和技术
  • 服务
    • 定制服务
    • 企业级实验室信息化服务
    • 金融&租赁服务
    • 仪器服务
    • OEM和商业供应
    • 培训服务
    • 360° CDMO 和 CRO 服务
    • CDMO 服务
    • 临床试验 CRO 服务
    • Unity Lab Services
    • 查看所有帮助和支持
  • 帮助和支持
    • 学习中心
    • 联系我们
    • 更改国家或地区
    • 查看所有帮助和支持
  • 热门产品
    • TaqMan Real-Time PCR Assays
      TaqMan 实时荧光定量 PCR 试剂盒
    • Antibodies
      抗体
    • Oligos, Primers & Probes
      寡核苷酸、引物、探针
    • GeneArt Gene Synthesis
      GeneArt 基因合成
    • Cell Culture Plastics
      细胞培养耗材
  • Who We Serve
    • 抗体治疗解决方案
    • 细胞与基因治疗解决方案
    • 学术科研
    • 工业与应用
  • 联系我们
  • 货号直购
  • 订单查询
  • 查找文件&证书
Thermo Fisher Scientific Logo

Search

搜索全部或下列指定分类
Search button
          • 联系我们
          • 货号直购
          • 登录
            登录
            没有账号?建立账号 注册
            • 我的账号
            • 订单
            • 会员中心
            • 账单及发票查询
            • 定制产品及项目
          • Primary Antibodies ›
          • PINK1 Antibodies

          Invitrogen

          PINK1 Polyclonal Antibody

          7个已发表图片
          8 篇参考文献
          查看其他38个PINK1抗体

          {{$productOrderCtrl.translations['antibody.pdp.commerceCard.promotion.promotions']}}

          {{$productOrderCtrl.translations['antibody.pdp.commerceCard.promotion.viewpromo']}}

          {{$productOrderCtrl.translations['antibody.pdp.commerceCard.promotion.promocode']}}: {{promo.promoCode}} {{promo.promoTitle}} {{promo.promoDescription}}. {{$productOrderCtrl.translations['antibody.pdp.commerceCard.promotion.learnmore']}}

          说明书
          证书
          实验方案
          问题与答案
          技术支持
          说明书
          证书
          实验方案
          问题与答案
          技术支持
          说明书
          证书
          实验方案
          问题与答案
          技术支持

          Cite PINK1 Polyclonal Antibody

          Additional Information:
          {{banner.description}}
          {{$ctrl.isSkuNotesCollapsed ? 'View more' : 'View less'}}
          • 抗体检测数据 (4)
          • 已发表图片 (7)
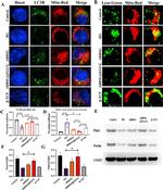
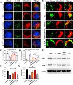
          PINK1 Antibody in Immunocytochemistry (ICC/IF)
          Group 53 Created with Sketch.
          PINK1 Antibody in Immunocytochemistry (ICC/IF)
          Group 53 Created with Sketch.

          图: 1 / 11

          {{ $ctrl.currentElement.advancedVerification.fullName }}
          {{ $ctrl.currentElement.advancedVerification.text }}

          PINK1 Antibody (PA1-16604) in ICC/IF

          Immunofluorescence analysis of PINK1 was performed using 70% confluent log phase HeLa cells. The cells were fixed with 4% paraformaldehyde for 15 minutes, permeabilized with 0.1% Triton™ X-100 for 15 minutes, and blocked with 2% BSA for 45 minutes at room temperature. The cells were labeled with PINK1 Polyclonal Antibody (Product # PA1-16604) at 1:100 dilution in 0.1% BSA, incubated at 4 degree celsius overnight and then labeled with Goat anti-Rabbit IgG (Heavy Chain) Superclonal™ Recombinant Secondary Antibody, Alexa Fluor® 488 conjugate ... View More {{ $ctrl.currentElement.advancedVerification.fullName }} 验证信息 View more
          已发表图片由___提供 benchsci-logo
          PMID: {{$ctrl.currentElement.benchSciPubmedId}}
          查看产品

          {{$ctrl.videoDesc}}

          {{$ctrl.videoLongDesc}}

          PINK1 Antibody in Immunocytochemistry (ICC/IF)
          PINK1 Antibody in Western Blot (WB)
          PINK1 Antibody in Western Blot (WB)
          PINK1 Antibody in Western Blot (WB)
          PINK1 Antibody in Western Blot (WB)
          PINK1 Antibody in Western Blot (WB)
          PINK1 Antibody in Western Blot (WB)
          PINK1 Antibody in Western Blot (WB)
          PINK1 Antibody in Western Blot (WB)
          PINK1 Antibody in Western Blot (WB)
          PINK1 Antibody in Western Blot (WB)
          PINK1 Polyclonal Antibody

          产品信息

          PA1-16604

          应用
          建议稀释比
          已发表文章

          免疫印迹 (WB)

          2 µg/mL
          查看7篇已发表文章 7篇已发表文章

          免疫细胞化学 (ICC/IF)

          1:100
          查看1篇已发表文章 1篇已发表文章
          产品规格

          种属反应

          Human, Mouse, Rat

          已发表种属

          Human, Mouse, Rat

          宿主/亚型

          Rabbit / IgG

          分类

          Polyclonal

          类型

          Antibody

          抗原

          N-terminal region synthetic peptide made to the human PINK1 protein sequence (between residues 1-50).
          3D表位/免疫原

          偶联物

          Unconjugated Unconjugated Unconjugated

          形式

          Liquid

          浓度

          1 mg/mL

          规格

          100 µg

          纯化类型

          Antigen affinity chromatography

          保存液

          PBS

          内含物

          0.02% sodium azide

          保存条件

          Store at 4°C short term. For long term storage, store at -20°C, avoiding freeze/thaw cycles.

          运输条件

          Ambient (domestic); Wet ice (international)

          RRID

          AB_2164267

          靶标信息

          PINK1 (PTEN-induced putative kinase 1) protects from mitochondrial dysfunction in cells by conferring different autophosphorylation activity to mitochondrial genes. The kinase domain of PINK1 appears to be critical in its protective effects. Mitochondrial proteins are critical for the regulation of cellular energy and adaptation to stress. Particularly in brain cells, mitochondrial demand is extraordinarily high, in order to accommodate aerobic and anaerobic support of high energy processes. When mitochondrial structure and/or function is disrupted in the brain, neurodegenerative diseases like Parkinson's disease are triggered.

          仅用于科研。不用于诊断过程。未经明确授权不得转售。

          生物信息学

          蛋白别名: BRPK; FLJ27236; PINK 1; PINK-1; protein kinase BRPK; PTEN induced putative kinase 1; PTEN-induced putative kinase 1; PTEN-induced putative kinase protein 1; Serine/threonine-protein kinase PINK1, mitochondrial; unnamed protein product

          查看更多 收起

          基因别名: 1190006F07Rik; AU042772; AW557854; BRPK; mFLJ00387; PARK6; PINK1

          查看更多 收起

          UniProt ID: (Human) Q9BXM7, (Rat) B5DFG1, (Mouse) Q99MQ3

          查看更多 收起

          Entrez Gene ID: (Human) 65018, (Rat) 298575, (Mouse) 68943

          查看更多 收起

          功能
          nucleotide binding magnesium ion binding protease binding protein kinase activity protein serine/threonine kinase activity protein binding ATP binding kinase activity peptidase activator activity transferase activity kinase binding ubiquitin protein ligase binding protein kinase B binding macromolecular complex binding metal ion binding C3HC4-type RING finger domain binding protein serine kinase activity molecular_function calcium-dependent protein kinase activity transferase activity, transferring phosphorus-containing groups non-receptor serine/threonine protein kinase protein modifying enzyme
          参与通路
          mitophagy mitophagy regulation of oxidative phosphorylation response to ischemia protein phosphorylation ubiquitin-dependent protein catabolic process autophagy response to stress response to oxidative stress mitochondrion organization regulation of hydrogen peroxide metabolic process negative regulation of gene expression regulation of mitochondrion organization dopamine secretion macroautophagy positive regulation of macroautophagy negative regulation of macroautophagy protein ubiquitination respiratory electron transport chain hemopoiesis positive regulation of cell migration regulation of protein ubiquitination positive regulation of protein ubiquitination positive regulation of synaptic transmission, dopaminergic positive regulation of dopamine secretion positive regulation of catecholamine secretion cellular response to oxidative stress intracellular signal transduction TORC2 signaling regulation of apoptotic process negative regulation of apoptotic process positive regulation of I-kappaB kinase/NF-kappaB signaling regulation of protein complex assembly regulation of neuron apoptotic process negative regulation of neuron apoptotic process positive regulation of translation positive regulation of transcription from RNA polymerase II promoter negative regulation of JNK cascade catecholamine secretion protein stabilization establishment of localization in cell regulation of mitochondrial membrane potential positive regulation of protein kinase B signaling regulation of proteasomal protein catabolic process cellular response to hypoxia establishment of protein localization to mitochondrion maintenance of protein location in mitochondrion positive regulation of mitochondrial fission positive regulation of release of cytochrome c from mitochondria negative regulation of mitochondrial fission cellular response to toxic substance mitochondrion to lysosome transport regulation of cellular response to oxidative stress negative regulation of macromitophagy regulation of synaptic vesicle transport negative regulation of autophagosome assembly positive regulation of mitochondrial electron transport, NADH to ubiquinone regulation of mitophagy regulation of protein targeting to mitochondrion negative regulation of hypoxia-induced intrinsic apoptotic signaling pathway negative regulation of oxidative stress-induced neuron intrinsic apoptotic signaling pathway negative regulation of hydrogen peroxide-induced neuron intrinsic apoptotic signaling pathway negative regulation of intrinsic apoptotic signaling pathway in response to hydrogen peroxide positive regulation of cristae formation positive regulation of protein targeting to mitochondrion positive regulation of free ubiquitin chain polymerization cellular response to hydrogen sulfide positive regulation of type 2 mitophagy regulation of reactive oxygen species metabolic process negative regulation of reactive oxygen species metabolic process positive regulation of ATP biosynthetic process negative regulation of intrinsic apoptotic signaling pathway positive regulation of protein phosphorylation biological_process peptidyl-serine phosphorylation positive regulation of peptidyl-serine phosphorylation positive regulation of protein dephosphorylation positive regulation of sequence-specific DNA binding transcription factor activity negative regulation of oxidative stress-induced intrinsic apoptotic signaling pathway negative regulation of mitophagy negative regulation of oxidative stress-induced cell death phosphorylation mitophagy in response to mitochondrial depolarization
          It has to be done as per old AB suggested Products section.

          Disclaimer

          Close

          Clicking the images or links will redirect you to a website hosted by BenchSci that provides third-party scientific content. Neither the content nor the BenchSci technology and processes for selection have been evaluated by us; we are providing them as-is and without warranty of any kind, including for use or application of the Thermo Fisher Scientific products presented.

          guarantee_icon

          性能保障

          只要您发现Invitrogen抗体在实验中的表现与网站或说明书的所述内容不符,您即可享受免费退换货服务。*

          了解更多
          help_icon

          随时为您服务

          获取常见问题的专家解答,或者直接联系我们的技术专家,咨询应用、设备、常规产品使用问题。

          联系技术支持
          订购 Plus Icon Minus Icon
          • 订单状态查询
          • 订单支持
          • 货号直购
          • 现货供应中心
          • 电子采购
          支持 Plus Icon Minus Icon
          • 帮助&支持
          • 联系我们 - 400 820 8982
          • 技术支持中心
          • 查找文件&证书
          • 报告网站问题
          资源 Plus Icon Minus Icon
          • 学习中心
          • 促销
          • 活动&研讨会
          • 社交媒体
          关于赛默飞 Plus Icon Minus Icon
          • 关于我们
          • 招聘 招聘
          • 投资者关系 投资者关系
          • 新闻 新闻
          • 社会责任 社会责任
          • 商标
          • 政策和通知
          品牌 Plus Icon Minus Icon
          • Thermo Scientific
          • Applied Biosystems
          • Invitrogen
          • Gibco
          • Ion Torrent
          • Unity Lab Services
          • Patheon
          • PPD
          • 服务条款
          • 隐私政策
          • 定价和运输保险政策
          © 2006-2026 Thermo Fisher Scientific Inc. All rights reserved. All trademarks are the property of Thermo Fisher Scientific and its subsidiaries unless otherwise specified.
          China flag icon
          China
          本网站销售的所有产品均不得用于人类或动物之临床诊断或治疗,仅可用于工业或者科研等非医疗目的。
             电子营业执照 | 经营证照公示 | ICP备案号:沪ICP备11003924号 | 沪公网安备 31011502006935号

          Your items have has been added!


          Host server : magellan-search-green-6479c7f679-rv8h9:80/100.66.78.195:80.
          git-commit: b70c0dceb888abc3b0dcebb5bc3a5b8753e7e816
          git-url: https://github.com/thermofisher/magellan-search
          git-branch: release/2.50.0-Offline