Hamburger Menu Button
Thermo Fisher Scientific Logo
登录
没有账号?建立账号 注册
  • 产品
    • 抗体
    • 引物合成
    • GeneArt Gene Synthesis Instant Designer
    • TaqMan Assay and Array Search
    • PCR 设备和耗材
    • 色谱柱和纯化柱
    • 实验室离心机
    • 分子生物学试剂和试剂盒
    • 实验室塑料耗材及用品
    • 查看所有产品分类
  • 应用和技术
    • 色谱
    • 细胞转染和培养
    • 实时荧光定量PCR
    • 质谱
    • 实验室塑料耗材及用品
    • 电子显微镜
    • 蛋白质生物学
    • PCR
    • RNAi
    • 环境
    • 查看所有应用和技术
  • 服务
    • 定制服务
    • 企业级实验室信息化服务
    • 金融&租赁服务
    • 仪器服务
    • OEM和商业供应
    • 培训服务
    • 360° CDMO 和 CRO 服务
    • CDMO 服务
    • 临床试验 CRO 服务
    • Unity Lab Services
    • 查看所有帮助和支持
  • 帮助和支持
    • 学习中心
    • 联系我们
    • 更改国家或地区
    • 查看所有帮助和支持
  • 热门产品
    • TaqMan Real-Time PCR Assays
      TaqMan 实时荧光定量 PCR 试剂盒
    • Antibodies
      抗体
    • Oligos, Primers & Probes
      寡核苷酸、引物、探针
    • GeneArt Gene Synthesis
      GeneArt 基因合成
    • Cell Culture Plastics
      细胞培养耗材
  • Who We Serve
    • 抗体治疗解决方案
    • 细胞与基因治疗解决方案
    • 学术科研
    • 工业与应用
  • 联系我们
  • 货号直购
  • 订单查询
  • 查找文件&证书
Thermo Fisher Scientific Logo

Search

搜索全部或下列指定分类
Search button
          • 联系我们
          • 货号直购
          • 登录
            登录
            没有账号?建立账号 注册
            • 我的账号
            • 订单
            • 会员中心
            • 账单及发票查询
            • 定制产品及项目
          • Primary Antibodies ›
          • PPP2R2A Antibodies

          Invitrogen

          PPP2R2A Monoclonal Antibody (F.722.1)

          高级验证
          1个已发表图片
          1 篇参考文献
          查看其他10个PPP2R2A抗体

          {{$productOrderCtrl.translations['antibody.pdp.commerceCard.promotion.promotions']}}

          {{$productOrderCtrl.translations['antibody.pdp.commerceCard.promotion.viewpromo']}}

          {{$productOrderCtrl.translations['antibody.pdp.commerceCard.promotion.promocode']}}: {{promo.promoCode}} {{promo.promoTitle}} {{promo.promoDescription}}. {{$productOrderCtrl.translations['antibody.pdp.commerceCard.promotion.learnmore']}}

          说明书
          证书
          实验方案
          问题与答案
          技术支持
          说明书
          证书
          实验方案
          问题与答案
          技术支持
          说明书
          证书
          实验方案
          问题与答案
          技术支持

          Cite PPP2R2A Monoclonal Antibody (F.722.1)

          Additional Information:
          {{banner.description}}
          {{$ctrl.isSkuNotesCollapsed ? 'View more' : 'View less'}}
          • 抗体检测数据 (3)
          • 已发表图片 (1)
          • 高级验证 (1)
          PPP2R2A Antibody in Immunocytochemistry (ICC/IF)
          Group 53 Created with Sketch.
          PPP2R2A Antibody in Immunocytochemistry (ICC/IF)
          Group 53 Created with Sketch.

          图: 1 / 5

          {{ $ctrl.currentElement.advancedVerification.fullName }}
          {{ $ctrl.currentElement.advancedVerification.text }}

          PPP2R2A Antibody (MA5-15007) in ICC/IF

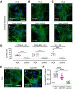
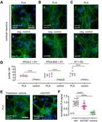
          Immunofluorescence analysis of PPP2R2A was performed using 70% confluent log phase PC-3 cells. The cells were fixed with 4% paraformaldehyde for 10 minutes, permeabilized with 0.1% Triton™ X-100 for 10 minutes, and blocked with 1% BSA for 1 hour at room temperature. The cells were labeled with PPP2R2A Monoclonal Antibody (Product # MA5-15007) at 5 µg/mL in 0.1% BSA and incubated overnight at 4 degree and then labeled with Goat anti-Rabbit IgG (Heavy Chain) Superclonal™ Secondary Antibody, Alexa Fluor® 488 conjugate (Product # A27034) at a ... View More {{ $ctrl.currentElement.advancedVerification.fullName }} 验证信息 View more
          已发表图片由___提供 benchsci-logo
          PMID: {{$ctrl.currentElement.benchSciPubmedId}}
          查看产品

          {{$ctrl.videoDesc}}

          {{$ctrl.videoLongDesc}}

          PPP2R2A Antibody in Immunocytochemistry (ICC/IF)
          PPP2R2A Antibody in Western Blot (WB)
          PPP2R2A Antibody in Western Blot (WB)
          PPP2R2A Antibody in Proximity Ligation Assay (PLA) (PLA)
          PPP2R2A Antibody

          产品信息

          MA5-15007

          应用
          建议稀释比
          已发表文章

          免疫印迹 (WB)

          1:1,000
          -

          免疫组化(石蜡) (IHC (P))

          1:50
          -

          免疫细胞化学 (ICC/IF)

          5 µg/mL
          -

          免疫沉淀 (IP)

          1:25
          -

          Proximity Ligation Assay (PLA) (PLA)

          -
          查看1篇已发表文章 1篇已发表文章
          产品规格

          种属反应

          Fruit fly, Human, Mouse, Non-human primate, Rat

          已发表种属

          Mouse

          宿主/亚型

          Rabbit / IgG

          分类

          Monoclonal

          类型

          Antibody

          克隆号

          F.722.1

          抗原

          Synthetic peptide corresponding to the sequence of human PP2A B subunit

          偶联物

          Unconjugated Unconjugated Unconjugated

          形式

          Liquid

          浓度

          42 µg/mL

          规格

          4.2 µg

          纯化类型

          Affinity chromatography

          保存液

          0.01M HEPES, pH 7.5, with 0.15M NaCl, 100µg/mL BSA, 50% glycerol

          内含物

          <0.02% sodium azide

          保存条件

          -20°C

          运输条件

          Ambient (domestic); Wet ice (international)

          RRID

          AB_10978041

          产品详细信息

          It is not recommended to aliquot this antibody.

          This antibody is not cross-reactive with the B-prime (PR61), B-prime-prime or B-prime-prime-prime families of PP2A B subunits.

          靶标信息

          The product of this gene belongs to the phosphatase 2 regulatory subunit B family. Protein phosphatase 2 is one of the four major Ser/Thr phosphatases, and it is implicated in the negative control of cell growth and division. It consists of a common heteromeric core enzyme, which is composed of a catalytic subunit and a constant regulatory subunit, that associates with a variety of regulatory subunits. The B regulatory subunit might modulate substrate selectivity and catalytic activity. This gene encodes an alpha isoform of the regulatory subunit B55 subfamily. Alternatively spliced transcript variants have been described.

          仅用于科研。不用于诊断过程。未经明确授权不得转售。

          生物信息学

          蛋白别名: B55; PP2A B-alpha; PP2A subunit B isoform alpha; PP2A subunit B isoform B55-alpha; PP2A subunit B isoform BRA; PP2A subunit B isoform PR55-alpha; PP2A subunit B isoform R2-alpha; PP2A, subunit B, B-alpha isoform; PP2A, subunit B, B55-alpha isoform; PP2A, subunit B, BRA isoform; PP2A, subunit B, PR55-alpha isoform; PP2A, subunit B, R2-alpha isoform; protein phosphatase 2 (formerly 2A), regulatory subunit B (PR 52), alpha isoform; protein phosphatase 2 (formerly 2A), regulatory subunit B, alpha isoform; protein phosphatase 2, regulatory subunit B, alpha; Serine/threonine-protein phosphatase 2A 55 kDa regulatory subunit B alpha isoform; unnamed protein product

          查看更多 收起

          基因别名: 2410004D02Rik; B55; B55A; B55ALPHA; mKIAA1541; PPP2R2A; PR52A; PR55A; PR55alpha

          查看更多 收起

          UniProt ID: (Human) P63151, (Mouse) Q6P1F6, (Rat) P36876

          查看更多 收起

          Entrez Gene ID: (Human) 5520, (Mouse) 71978, (Rat) 117104

          查看更多 收起

          功能
          protein binding protein phosphatase regulator activity macromolecular complex binding tau protein binding protein phosphatase 2A binding enzyme-substrate adaptor activity protein serine/threonine phosphatase activity protein phosphatase type 2A regulator activity protein complex binding protein phosphatase
          参与通路
          protein dephosphorylation response to morphine regulation of chromosome segregation signal transduction regulation of catalytic activity
          It has to be done as per old AB suggested Products section.

          Disclaimer

          Close

          Clicking the images or links will redirect you to a website hosted by BenchSci that provides third-party scientific content. Neither the content nor the BenchSci technology and processes for selection have been evaluated by us; we are providing them as-is and without warranty of any kind, including for use or application of the Thermo Fisher Scientific products presented.

          guarantee_icon

          性能保障

          只要您发现Invitrogen抗体在实验中的表现与网站或说明书的所述内容不符,您即可享受免费退换货服务。*

          了解更多
          help_icon

          随时为您服务

          获取常见问题的专家解答,或者直接联系我们的技术专家,咨询应用、设备、常规产品使用问题。

          联系技术支持
          订购 Plus Icon Minus Icon
          • 订单状态查询
          • 订单支持
          • 货号直购
          • 现货供应中心
          • 电子采购
          支持 Plus Icon Minus Icon
          • 帮助&支持
          • 联系我们 - 400 820 8982
          • 技术支持中心
          • 查找文件&证书
          • 报告网站问题
          资源 Plus Icon Minus Icon
          • 学习中心
          • 促销
          • 活动&研讨会
          • 社交媒体
          关于赛默飞 Plus Icon Minus Icon
          • 关于我们
          • 招聘 招聘
          • 投资者关系 投资者关系
          • 新闻 新闻
          • 社会责任 社会责任
          • 商标
          • 政策和通知
          品牌 Plus Icon Minus Icon
          • Thermo Scientific
          • Applied Biosystems
          • Invitrogen
          • Gibco
          • Ion Torrent
          • Unity Lab Services
          • Patheon
          • PPD
          • 服务条款
          • 隐私政策
          • 定价和运输保险政策
          © 2006-2026 Thermo Fisher Scientific Inc. All rights reserved. All trademarks are the property of Thermo Fisher Scientific and its subsidiaries unless otherwise specified.
          China flag icon
          China
          本网站销售的所有产品均不得用于人类或动物之临床诊断或治疗,仅可用于工业或者科研等非医疗目的。
             电子营业执照 | 经营证照公示 | ICP备案号:沪ICP备11003924号 | 沪公网安备 31011502006935号

          Your items have has been added!


          Host server : magellan-search-green-6479c7f679-46l5g:80/100.66.76.236:80.
          git-commit: b70c0dceb888abc3b0dcebb5bc3a5b8753e7e816
          git-url: https://github.com/thermofisher/magellan-search
          git-branch: release/2.50.0-Offline