Hamburger Menu Button
Thermo Fisher Scientific Logo
登录
没有账号?建立账号 注册
  • 产品
    • 抗体
    • 引物合成
    • GeneArt Gene Synthesis Instant Designer
    • TaqMan Assay and Array Search
    • PCR 设备和耗材
    • 色谱柱和纯化柱
    • 实验室离心机
    • 分子生物学试剂和试剂盒
    • 实验室塑料耗材及用品
    • 查看所有产品分类
  • 应用和技术
    • 色谱
    • 细胞转染和培养
    • 实时荧光定量PCR
    • 质谱
    • 实验室塑料耗材及用品
    • 电子显微镜
    • 蛋白质生物学
    • PCR
    • RNAi
    • 环境
    • 查看所有应用和技术
  • 服务
    • 定制服务
    • 企业级实验室信息化服务
    • 金融&租赁服务
    • 仪器服务
    • OEM和商业供应
    • 培训服务
    • 360° CDMO 和 CRO 服务
    • CDMO 服务
    • 临床试验 CRO 服务
    • Unity Lab Services
    • 查看所有帮助和支持
  • 帮助和支持
    • 学习中心
    • 联系我们
    • 更改国家或地区
    • 查看所有帮助和支持
  • 热门产品
    • TaqMan Real-Time PCR Assays
      TaqMan 实时荧光定量 PCR 试剂盒
    • Antibodies
      抗体
    • Oligos, Primers & Probes
      寡核苷酸、引物、探针
    • GeneArt Gene Synthesis
      GeneArt 基因合成
    • Cell Culture Plastics
      细胞培养耗材
  • Who We Serve
    • 抗体治疗解决方案
    • 细胞与基因治疗解决方案
    • 学术科研
    • 工业与应用
  • 联系我们
  • 货号直购
  • 订单查询
  • 查找文件&证书
Thermo Fisher Scientific Logo

Search

搜索全部或下列指定分类
Search button
          • 联系我们
          • 货号直购
          • 登录
            登录
            没有账号?建立账号 注册
            • 我的账号
            • 订单
            • 会员中心
            • 账单及发票查询
            • 定制产品及项目
          • Primary Antibodies ›
          • Parkin Antibodies
          Now available in engineered format (Product # 740019R) for superior sensitivity and optimal performance across a wide range of applications. Validated with Transparency. Independently tested through the YCharOS Open Science Initiative.

          Invitrogen

          Parkin Recombinant Rabbit Monoclonal Antibody (21H24L9)

          高级验证
          9个已发表图片
          6 篇参考文献
          查看其他30个Parkin抗体

          {{$productOrderCtrl.translations['antibody.pdp.commerceCard.promotion.promotions']}}

          {{$productOrderCtrl.translations['antibody.pdp.commerceCard.promotion.viewpromo']}}

          {{$productOrderCtrl.translations['antibody.pdp.commerceCard.promotion.promocode']}}: {{promo.promoCode}} {{promo.promoTitle}} {{promo.promoDescription}}. {{$productOrderCtrl.translations['antibody.pdp.commerceCard.promotion.learnmore']}}

          说明书
          证书
          实验方案
          问题与答案
          技术支持
          说明书
          证书
          实验方案
          问题与答案
          技术支持
          说明书
          证书
          实验方案
          问题与答案
          技术支持

          Cite Parkin Recombinant Rabbit Monoclonal Antibody (21H24L9)

          Additional Information:
          {{banner.description}}
          {{$ctrl.isSkuNotesCollapsed ? 'View more' : 'View less'}}
          • 抗体检测数据 (7)
          • 已发表图片 (9)
          • 高级验证 (4)
          Parkin Antibody in Western Blot (WB)
          Group 53 Created with Sketch.
          Parkin Antibody in Western Blot (WB)
          Group 53 Created with Sketch.

          图: 1 / 20

          {{ $ctrl.currentElement.advancedVerification.fullName }}
          {{ $ctrl.currentElement.advancedVerification.text }}

          Parkin Antibody (702785) in WB

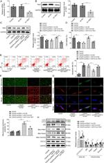
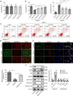
          Western blot was performed using Parkin Recombinant Rabbit Monoclonal Antibody (21H24L9) (Product # 702785) and a 52 kDa band corresponding to Parkin was observed in SH-SY5Y, PC-12, Mouse Brain and Rat Brain but not in HUVEC. Whole cell extract (30 µg lysate) of SH-SY5Y (Lane 1), PC-12 (Lane 2), HUVEC (Lane 3), Mouse Brain (Lane 4) and Rat Brain (Lane 5) were electrophoresed using NuPAGE™ 4-12% Bis-Tris Protein Gel (Product # NP0321BOX). Resolved proteins were then transferred onto a nitrocellulose membrane (Product # IB23002) by iBlot® 2 ... View More {{ $ctrl.currentElement.advancedVerification.fullName }} 验证信息 View more
          已发表图片由___提供 benchsci-logo
          PMID: {{$ctrl.currentElement.benchSciPubmedId}}
          查看产品

          {{$ctrl.videoDesc}}

          {{$ctrl.videoLongDesc}}

          Parkin Antibody in Western Blot (WB)
          Parkin Antibody in Western Blot (WB)
          Parkin Antibody in Western Blot (WB)
          Parkin Antibody in Western Blot (WB)
          Parkin Antibody in Western Blot (WB)
          Parkin Antibody in Western Blot (WB)
          Parkin Antibody in Immunoprecipitation (IP)
          Parkin Antibody in Western Blot (WB)
          Parkin Antibody in Western Blot (WB)
          Parkin Antibody in Western Blot (WB)
          Parkin Antibody in Western Blot (WB)
          Parkin Antibody in Western Blot (WB)
          Parkin Antibody in Western Blot (WB)
          Parkin Antibody in Western Blot (WB)
          Parkin Antibody in Western Blot (WB)
          Parkin Antibody in Western Blot (WB)
          Parkin Antibody
          Parkin Antibody
          Parkin Antibody
          Parkin Antibody
          Parkin Recombinant Rabbit Monoclonal Antibody (21H24L9)

          产品信息

          702785

          应用
          建议稀释比
          已发表文章

          免疫印迹 (WB)

          0.5-2.5 µg/mL
          查看6篇已发表文章 6篇已发表文章

          免疫沉淀 (IP)

          Assay-dependent
          -
          产品规格

          种属反应

          Human, Mouse, Rat

          已发表种属

          Human, Mouse, Rat

          宿主/亚型

          Rabbit / IgG

          Expression System

          Expi293

          分类

          Recombinant Monoclonal

          类型

          Antibody

          克隆号

          21H24L9

          抗原

          Protein corresponding to human Parkin [aa1-aa465]
          3D表位/免疫原

          偶联物

          Unconjugated Unconjugated Unconjugated
          • HRP
          • Request custom conjugation

          形式

          Liquid

          浓度

          0.5 mg/mL

          规格

          100 µg

          纯化类型

          Protein A

          保存液

          PBS, pH 7.4

          内含物

          0.09% sodium azide

          保存条件

          Store at 4°C short term. For long term storage, store at -20°C, avoiding freeze/thaw cycles.

          运输条件

          Wet ice

          RRID

          AB_2724937

          产品详细信息

          This antibody is predicted to react with Monkey, Rat, Pig, Mouse.

          Recombinant rabbit monoclonal antibodies are produced using in vitro expression systems. The expression systems are developed by cloning in the specific antibody DNA sequences from immunoreactive rabbits. Then, individual clones are screened to select the best candidates for production. The advantages of using recombinant rabbit monoclonal antibodies include: better specificity and sensitivity, lot-to-lot consistency, animal origin-free formulations, and broader immunoreactivity to diverse targets due to larger rabbit immune repertoire.

          靶标信息

          The precise function of Parkin gene is unknown; however, the encoded protein is a component of a multiprotein E3 ubiquitin ligase complex that mediates the targeting of substrate proteins for proteasomal degradation. Mutations in this gene are known to cause Parkinson disease and autosomal recessive juvenile Parkinson disease. Alternative splicing of this gene produces multiple transcript variants encoding distinct isoforms. Additional splice variants of this gene have been described but currently lack transcript support.

          仅用于科研。不用于诊断过程。未经明确授权不得转售。

          生物信息学

          蛋白别名: E3 ubiquitin ligase; E3 ubiquitin protein ligase; parkin; E3 ubiquitin protein ligase; parkinson protein 2; E3 ubiquitin-protein ligase parkin; OTTHUMP00000017562; OTTHUMP00000017563; OTTHUMP00000017564; Parkin; parkin 2; Parkin isoform 1; parkin protein; Parkin RBR E3 ubiquitin-protein ligase; parkin variant SV5DEL; Parkinson disease (autosomal recessive, juvenile) 2, parkin; Parkinson disease protein 2; Parkinson juvenile disease protein 2; parkinson protein 2 E3 ubiquitin protein ligase; parkinson protein 2 E3 ubiquitin protein ligase (parkin) isoform PARK2_1; parkinson protein 2 E3 ubiquitin protein ligase (parkin) isoform PARK2_2; parkinson protein 2 E3 ubiquitin protein ligase (parkin) isoform PARK2_3; parkinson protein 2, E3 ubiquitin protein ligase; parkinson protein 2, E3 ubiquitin protein ligase (parkin); parkinson protein 2; E3 ubiquitin protein ligase; ubiquitin ligase E3; ubiquitin ligase E3; contains additional exon 1b between canonical exons 1 and 2; ubiquitin ligase E3; lacks exon 5; ubiquitin ligase E3; lacks exon 9; unnamed protein product

          查看更多 收起

          基因别名: AR-JP; LPRS2; Park; PARK2; PDJ; PRKN

          查看更多 收起

          UniProt ID: (Human) O60260, (Rat) Q9JK66, (Mouse) Q9WVS6

          查看更多 收起

          Entrez Gene ID: (Human) 5071, (Rat) 56816, (Mouse) 50873

          查看更多 收起

          功能
          G-protein coupled receptor binding transcription corepressor activity actin binding ubiquitin-protein transferase activity protein binding beta-catenin binding zinc ion binding tubulin binding transferase activity SH3 domain binding enzyme binding kinase binding protein kinase binding PDZ domain binding Hsp70 protein binding heat shock protein binding ubiquitin conjugating enzyme binding ubiquitin protein ligase binding identical protein binding histone deacetylase binding ubiquitin binding phospholipase binding macromolecular complex binding metal ion binding chaperone binding ubiquitin protein ligase activity cullin family protein binding ubiquitin-specific protease binding F-box domain binding transcription regulatory region sequence-specific DNA binding ligase activity protein complex binding UDP-N-acetylmuramoylalanyl-D-glutamyl-2,6-diaminopimelate-D-alanyl-D-alanine ligase activity ribosomal S6-glutamic acid ligase activity coenzyme F420-0 gamma-glutamyl ligase activity coenzyme F420-2 alpha-glutamyl ligase activity protein-glycine ligase activity protein-glycine ligase activity, initiating protein-glycine ligase activity, elongating tubulin-glycine ligase activity protein-glutamic acid ligase activity tubulin-glutamic acid ligase activity ubiquitin-protein ligase
          参与通路
          negative regulation of transcription from RNA polymerase II promoter protein polyubiquitination mitochondrial fission mitophagy mitophagy synaptic transmission, dopaminergic startle response ubiquitin-dependent protein catabolic process protein monoubiquitination autophagy response to oxidative stress response to unfolded protein mitochondrion organization central nervous system development learning locomotory behavior adult locomotory behavior response to xenobiotic stimulus positive regulation of catabolic process proteasomal protein catabolic process regulation of autophagy positive regulation of gene expression negative regulation of gene expression positive regulation of mitochondrial fusion negative regulation of mitochondrial fusion regulation of mitochondrion organization regulation of glucose metabolic process positive regulation of mitochondrial membrane potential free ubiquitin chain polymerization regulation of dopamine secretion response to muscle activity macroautophagy protein ubiquitination protein deubiquitination regulation of anatomical structure morphogenesis protein catabolic process regulation of protein ubiquitination regulation of protein stability protein destabilization negative regulation of actin filament bundle assembly regulation of lipid transport positive regulation of proteasomal ubiquitin-dependent protein catabolic process negative regulation of glucokinase activity cellular response to oxidative stress cellular response to unfolded protein response to endoplasmic reticulum stress synaptic transmission, glutamatergic protein K29-linked ubiquitination positive regulation of insulin secretion involved in cellular response to glucose stimulus ERAD pathway regulation of dopamine metabolic process norepinephrine metabolic process dopamine metabolic process regulation of apoptotic process positive regulation of apoptotic process positive regulation of I-kappaB kinase/NF-kappaB signaling proteasome-mediated ubiquitin-dependent protein catabolic process negative regulation of neuron apoptotic process mitochondrial fragmentation involved in apoptotic process protein K27-linked ubiquitination negative regulation by host of viral genome replication positive regulation of protein catabolic process positive regulation of transcription from RNA polymerase II promoter negative regulation of JNK cascade negative regulation of insulin secretion regulation of neurotransmitter secretion modulation of synaptic transmission protein stabilization response to corticosterone positive regulation of neurotransmitter uptake dopamine uptake involved in synaptic transmission mitochondrion localization protein autoubiquitination regulation of mitochondrial membrane potential negative regulation of synaptic transmission, glutamatergic regulation of necroptotic process regulation of canonical Wnt signaling pathway parkin-mediated mitophagy in response to mitochondrial depolarization regulation of biological quality neuron cellular homeostasis protein K63-linked ubiquitination protein localization to mitochondrion aggresome assembly protein K48-linked ubiquitination protein K11-linked ubiquitination cellular response to manganese ion regulation of primary metabolic process protein K6-linked ubiquitination negative regulation of canonical Wnt signaling pathway positive regulation of mitochondrial fission negative regulation of release of cytochrome c from mitochondria negative regulation of mitochondrial fission negative regulation of excitatory postsynaptic potential cellular response to toxic substance regulation of postsynaptic membrane neurotransmitter receptor levels mitochondrion to lysosome transport regulation protein catabolic process at presynapse regulation of synaptic vesicle endocytosis regulation of cellular response to oxidative stress positive regulation of mitophagy positive regulation of proteasomal protein catabolic process negative regulation of endoplasmic reticulum stress-induced intrinsic apoptotic signaling pathway negative regulation of intrinsic apoptotic signaling pathway by p53 class mediator positive regulation of protein linear polyubiquitination regulation of synaptic vesicle transport regulation of protein targeting to mitochondrion positive regulation of tumor necrosis factor-mediated signaling pathway cellular response to dopamine negative regulation of oxidative stress-induced neuron intrinsic apoptotic signaling pathway negative regulation of endoplasmic reticulum stress-induced neuron intrinsic apoptotic signaling pathway negative regulation of reactive oxygen species biosynthetic process regulation of secretion by cell negative regulation of exosomal secretion positive regulation of dendrite extension negative regulation of spontaneous neurotransmitter secretion response to curcumin cellular response to L-glutamine cellular response to hydrogen sulfide positive regulation of type 2 mitophagy cellular response to L-glutamate positive regulation of retrograde transport, endosome to Golgi negative regulation of intralumenal vesicle formation positive regulation of protein localization to membrane amyloid fibril formation regulation of reactive oxygen species metabolic process negative regulation of reactive oxygen species metabolic process positive regulation of ATP biosynthetic process negative regulation of protein phosphorylation transcription, DNA-templated cellular protein modification process protein metabolic process response to drug neuron maturation protein ubiquitination involved in ubiquitin-dependent protein catabolic process positive regulation of DNA binding cellular protein catabolic process regulation of protein transport zinc ion homeostasis negative regulation of cell death negative regulation of neuron death negative regulation of oxidative stress-induced neuron death positive regulation of oxidative stress-induced neuron intrinsic apoptotic signaling pathway regulation of transcription, DNA-templated mitophagy in response to mitochondrial depolarization negative regulation of primary amine oxidase activity
          It has to be done as per old AB suggested Products section.

          Disclaimer

          Close

          Clicking the images or links will redirect you to a website hosted by BenchSci that provides third-party scientific content. Neither the content nor the BenchSci technology and processes for selection have been evaluated by us; we are providing them as-is and without warranty of any kind, including for use or application of the Thermo Fisher Scientific products presented.

          guarantee_icon

          性能保障

          只要您发现Invitrogen抗体在实验中的表现与网站或说明书的所述内容不符,您即可享受免费退换货服务。*

          了解更多
          help_icon

          随时为您服务

          获取常见问题的专家解答,或者直接联系我们的技术专家,咨询应用、设备、常规产品使用问题。

          联系技术支持
          订购 Plus Icon Minus Icon
          • 订单状态查询
          • 订单支持
          • 货号直购
          • 现货供应中心
          • 电子采购
          支持 Plus Icon Minus Icon
          • 帮助&支持
          • 联系我们 - 400 820 8982
          • 技术支持中心
          • 查找文件&证书
          • 报告网站问题
          资源 Plus Icon Minus Icon
          • 学习中心
          • 促销
          • 活动&研讨会
          • 社交媒体
          关于赛默飞 Plus Icon Minus Icon
          • 关于我们
          • 招聘 招聘
          • 投资者关系 投资者关系
          • 新闻 新闻
          • 社会责任 社会责任
          • 商标
          • 政策和通知
          品牌 Plus Icon Minus Icon
          • Thermo Scientific
          • Applied Biosystems
          • Invitrogen
          • Gibco
          • Ion Torrent
          • Unity Lab Services
          • Patheon
          • PPD
          • 服务条款
          • 隐私政策
          • 定价和运输保险政策
          © 2006-2026 Thermo Fisher Scientific Inc. All rights reserved. All trademarks are the property of Thermo Fisher Scientific and its subsidiaries unless otherwise specified.
          China flag icon
          China
          本网站销售的所有产品均不得用于人类或动物之临床诊断或治疗,仅可用于工业或者科研等非医疗目的。
             电子营业执照 | 经营证照公示 | ICP备案号:沪ICP备11003924号 | 沪公网安备 31011502006935号

          Your items have has been added!


          Host server : magellan-search-green-6479c7f679-zb4k5:80/100.66.74.142:80.
          git-commit: b70c0dceb888abc3b0dcebb5bc3a5b8753e7e816
          git-url: https://github.com/thermofisher/magellan-search
          git-branch: release/2.50.0-Offline