Hamburger Menu Button
Thermo Fisher Scientific Logo
登录
没有账号?建立账号 注册
  • 产品
    • 抗体
    • 引物合成
    • GeneArt Gene Synthesis Instant Designer
    • TaqMan Assay and Array Search
    • PCR 设备和耗材
    • 色谱柱和纯化柱
    • 实验室离心机
    • 分子生物学试剂和试剂盒
    • 实验室塑料耗材及用品
    • 查看所有产品分类
  • 应用和技术
    • 色谱
    • 细胞转染和培养
    • 实时荧光定量PCR
    • 质谱
    • 实验室塑料耗材及用品
    • 电子显微镜
    • 蛋白质生物学
    • PCR
    • RNAi
    • 环境
    • 查看所有应用和技术
  • 服务
    • 定制服务
    • 企业级实验室信息化服务
    • 金融&租赁服务
    • 仪器服务
    • OEM和商业供应
    • 培训服务
    • 360° CDMO 和 CRO 服务
    • CDMO 服务
    • 临床试验 CRO 服务
    • Unity Lab Services
    • 查看所有帮助和支持
  • 帮助和支持
    • 学习中心
    • 联系我们
    • 更改国家或地区
    • 查看所有帮助和支持
  • 热门产品
    • TaqMan Real-Time PCR Assays
      TaqMan 实时荧光定量 PCR 试剂盒
    • Antibodies
      抗体
    • Oligos, Primers & Probes
      寡核苷酸、引物、探针
    • GeneArt Gene Synthesis
      GeneArt 基因合成
    • Cell Culture Plastics
      细胞培养耗材
  • Who We Serve
    • 抗体治疗解决方案
    • 细胞与基因治疗解决方案
    • 学术科研
    • 工业与应用
  • 联系我们
  • 货号直购
  • 订单查询
  • 查找文件&证书
Thermo Fisher Scientific Logo

Search

搜索全部或下列指定分类
Search button
          • 联系我们
          • 货号直购
          • 登录
            登录
            没有账号?建立账号 注册
            • 我的账号
            • 订单
            • 会员中心
            • 账单及发票查询
            • 定制产品及项目
          • Primary Antibodies ›
          • Perforin Antibodies

          Invitrogen

          Perforin Monoclonal Antibody (eBioOMAK-D), PE, eBioscience™

          高级验证
          22个已发表图片
          56 篇参考文献
          查看其他45个Perforin抗体

          {{$productOrderCtrl.translations['antibody.pdp.commerceCard.promotion.promotions']}}

          {{$productOrderCtrl.translations['antibody.pdp.commerceCard.promotion.viewpromo']}}

          {{$productOrderCtrl.translations['antibody.pdp.commerceCard.promotion.promocode']}}: {{promo.promoCode}} {{promo.promoTitle}} {{promo.promoDescription}}. {{$productOrderCtrl.translations['antibody.pdp.commerceCard.promotion.learnmore']}}

          说明书
          证书
          实验方案
          问题与答案
          技术支持
          说明书
          证书
          实验方案
          问题与答案
          技术支持
          说明书
          证书
          实验方案
          问题与答案
          技术支持

          Cite Perforin Monoclonal Antibody (eBioOMAK-D), PE, eBioscience™

          Additional Information:
          {{banner.description}}
          {{$ctrl.isSkuNotesCollapsed ? 'View more' : 'View less'}}
          • 抗体检测数据 (1)
          • 已发表图片 (22)
          • 高级验证 (1)
          Perforin Antibody in Flow Cytometry (Flow)
          Group 53 Created with Sketch.
          Perforin Antibody in Flow Cytometry (Flow)
          Group 53 Created with Sketch.

          图: 1 / 24

          {{ $ctrl.currentElement.advancedVerification.fullName }}
          {{ $ctrl.currentElement.advancedVerification.text }}

          Perforin Antibody (12-9392-82) in Flow

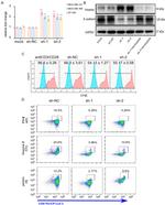
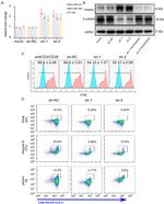
          Intracellular staining of C57BL/6 splenocytes unstimulated (left) or stimulated with Mouse IL-2 Recombinant Protein (Product # 14-8021-64) (right) with Anti-Mouse CD49b (Integrin alpha 2) APC (Product # 17-5971-82) and 0.5 µg of Anti-Mouse Perforin PE using the Foxp3/Transcription Factor Staining Buffer Set (Product # 00-5523-00) and protocol. Quadrant lines demarcate isotype control staining. {{ $ctrl.currentElement.advancedVerification.fullName }} 验证信息 View more
          已发表图片由___提供 benchsci-logo
          PMID: {{$ctrl.currentElement.benchSciPubmedId}}
          查看产品

          {{$ctrl.videoDesc}}

          {{$ctrl.videoLongDesc}}

          Perforin Antibody in Flow Cytometry (Flow)
          Perforin Antibody in Flow Cytometry (Flow)
          Perforin Antibody in Flow Cytometry (Flow)
          Perforin Antibody in Flow Cytometry (Flow)
          Perforin Antibody in Flow Cytometry (Flow)
          Perforin Antibody in Flow Cytometry (Flow)
          Perforin Antibody in Flow Cytometry (Flow)
          Perforin Antibody in Flow Cytometry (Flow)
          Perforin Antibody in Flow Cytometry (Flow)
          Perforin Antibody in Flow Cytometry (Flow)
          Perforin Antibody in Flow Cytometry (Flow)
          Perforin Antibody in Flow Cytometry (Flow)
          Perforin Antibody in Flow Cytometry (Flow)
          Perforin Antibody in Flow Cytometry (Flow)
          Perforin Antibody in Flow Cytometry (Flow)
          Perforin Antibody in Flow Cytometry (Flow)
          Perforin Antibody in Flow Cytometry (Flow)
          Perforin Antibody in Flow Cytometry (Flow)
          Perforin Antibody in Flow Cytometry (Flow)
          Perforin Antibody in Flow Cytometry (Flow)
          Perforin Antibody in Flow Cytometry (Flow)
          Perforin Antibody in Flow Cytometry (Flow)
          Perforin Antibody in Flow Cytometry (Flow)
          Perforin Antibody

          产品信息

          12-9392-82

          应用
          建议稀释比
          已发表文章

          流式细胞分析 (Flow)

          1 µg/test
          查看56篇已发表文章 56篇已发表文章
          产品规格

          种属反应

          Mouse

          已发表种属

          Human, Mouse

          宿主/亚型

          Rat / IgG2a, kappa

          推荐的同型对照

          Rat IgG2a kappa Isotype Control (eBR2a), PE, eBioscience™

          分类

          Monoclonal

          类型

          Antibody

          克隆号

          eBioOMAK-D

          偶联物

          PE PE PE
          • Unconjugated
          • APC 
          • FITC
          • Request custom conjugation

          激发/发射光谱

          565/576 nm 查看光谱 spectra

          形式

          Liquid

          浓度

          0.2 mg/mL

          规格

          100 µg

          纯化类型

          Affinity chromatography

          保存液

          PBS, pH 7.2

          内含物

          0.09% sodium azide

          保存条件

          4°C, store in dark, DO NOT FREEZE!

          运输条件

          Ambient (domestic); Wet ice (international)

          RRID

          AB_466243

          产品详细信息

          Description: The eBioOMAK-D antibody reacts with mouse perforin (pore-forming protein, pfp, Prf). Perforin is one of the cytolytic mediators present in the cytoplasmic granules of cytotoxic T lymphocytes (CTL) and natural killer cells (NK). Perforin is involved in the killing function by CTLs and NKs and has an important role in the immune response against tumors and virus infections.

          By immunoblotting, eBioOMAK-D recognizes a ~70kDa band in lysates of CTLL-2 mouse cytotoxic cell line and in lysates of IL-2 stimulated but not unstimulated mouse splenocytes. By multi-color intracellular flow cytometric analysis, eBioOMAK-D staining is increased upon stimulation (IL-2 or anti-CD3/28). Intracellular flow staining results showing upregulation of protein expression have been confirmed by immunoblotting. Furthermore, stimulated Perforin Knock-out (developed by Walsh) splenocytes do not stain with eBioOMAK-D nor is any protein detectable by western blotting with eBioOMAK-D as well as other anti-mouse perforin antibodies. Please note that the Kagi perforin knock-out mice may synthesize a truncated form of the protein which may be recognized by eBioOMAK-D.

          In IL-2 stimulated mouse splenocytes, NK cells (as determined by CD49b staining) contain perforin while CD8 cells contain little to none and can vary with culture conditions. This has been confirmed by staining and western blotting the two populations using both OMAK-D and P1-8 antibodies. In contrast stimulation of splenocytes with anti-CD3/CD28 antibodies does result in an increase of perforin on both NK cells and CD8 cells.

          eBioOMAK-D is also cross-reactive to human perforin and co-stains CD56 positive cells in PBMC.

          Expression of perforin and Granzyme B do not always correlate (as discussed above in the CD8 population of IL-2 stimulated splenocytes). Granzyme B typically is expressed earlier and at higher levels. Expression of Granzyme B is dramatically increased (more than 10,00 fold based on mRNA estimates and significantly at the protein level based on western blotting and flow analysis) compared to a minimal increase (10-100 fold) in perforin mRNA and protein with IL-2 stimulation.

          For intracellular staining and flow cytometric analysis with direct conjugates of anti-mouse perforin, it is highly recommended to use the Foxp3 buffer system (Product # 00-5523). Other buffers may yield varying results.

          Applications Reported: This eBioOMAK-D antibody has been reported for use in intracellular staining followed by flow cytometric analysis.

          Applications Tested: This eBioOMAK-D antibody has been tested by intracellular staining and flow cytometric analysis of stimulated mouse splenocytes using the Foxp3/Transcription Factor Staining Buffer Set (Product # 00-5523) and protocol. Please refer to BestProtocols®: Protocol B: One step protocol for intracellular (nuclear) proteins. This can be used at less than or equal to 1 µg per test. A test is defined as the amount (µg) of antibody that will stain a cell sample in a final volume of 100 µL. Cell number should be determined empirically but can range from 10^5 to 10^8 cells/test. It is recommended that the antibody be carefully titrated for optimal performance in the assay of interest.

          Excitation: 488-561 nm; Emission: 578 nm; Laser: Blue Laser, Green Laser, Yellow-Green Laser.

          Filtration: 0.2 µm post-manufacturing filtered.

          靶标信息

          Perforin is one of the major cytolytic proteins of cytolytic granules. Perforin is a cytolytic mediator and is stored in and released by cytoplasmic granules. Moreover, perforin is involved in immune defense against tumors and virus infections as mediated by cytotoxic lymphocytes. Perforin is a 555 amino acid protein with a 21 amino acid signal peptide, and has a molecular weight of 70 to 75 kD. Perforin is a pore forming protein with a mechanism of transmembrane channel formation similar to C9, and homology between perforin and C9 have been demonstrated. Studies show that perforin is expressed only in killer cell lines and not in helper T lymphocytes or other tumor cells tested. Perforin is known to be a key effector molecule for T-cell- and natural killer-cell-mediated cytolysis. Defects in the perforin gene cause familial hemophagocytic lymphohistiocytosis type 2 (HPLH2), a rare and lethal autosomal recessive disorder of early childhood. Alternative splicing results in multiple transcript variants of perforin.

          仅用于科研。不用于诊断过程。未经明确授权不得转售。

          How to use the Panel Builder

          Watch the video to learn how to use the Invitrogen Flow Cytometry Panel Builder to build your next flow cytometry panel in 5 easy steps.

          生物信息学

          蛋白别名: Cytolysin; Lymphocyte pore-forming protein; OMAK; OTTHUMP00000019759; P1; Perforin-1; Perforin1; PGFL; PIGF; PIGF-2; PLGF; pore forming protein; PRF1 (pore forming protein 1); RP11-710A11.3

          查看更多 收起

          基因别名: Pfn; Pfp; Prf-1; Prf1

          查看更多 收起

          UniProt ID: (Mouse) P10820

          查看更多 收起

          Entrez Gene ID: (Mouse) 18646

          查看更多 收起

          功能
          calcium ion binding wide pore channel activity metal ion binding
          参与通路
          immunological synapse formation defense response to tumor cell immune response to tumor cell apoptotic process circadian rhythm cytolysis protein homooligomerization defense response to virus transmembrane transport
          It has to be done as per old AB suggested Products section.

          Disclaimer

          Close

          Clicking the images or links will redirect you to a website hosted by BenchSci that provides third-party scientific content. Neither the content nor the BenchSci technology and processes for selection have been evaluated by us; we are providing them as-is and without warranty of any kind, including for use or application of the Thermo Fisher Scientific products presented.

          guarantee_icon

          性能保障

          只要您发现Invitrogen抗体在实验中的表现与网站或说明书的所述内容不符,您即可享受免费退换货服务。*

          了解更多
          help_icon

          随时为您服务

          获取常见问题的专家解答,或者直接联系我们的技术专家,咨询应用、设备、常规产品使用问题。

          联系技术支持
          订购 Plus Icon Minus Icon
          • 订单状态查询
          • 订单支持
          • 货号直购
          • 现货供应中心
          • 电子采购
          支持 Plus Icon Minus Icon
          • 帮助&支持
          • 联系我们 - 400 820 8982
          • 技术支持中心
          • 查找文件&证书
          • 报告网站问题
          资源 Plus Icon Minus Icon
          • 学习中心
          • 促销
          • 活动&研讨会
          • 社交媒体
          关于赛默飞 Plus Icon Minus Icon
          • 关于我们
          • 招聘 招聘
          • 投资者关系 投资者关系
          • 新闻 新闻
          • 社会责任 社会责任
          • 商标
          • 政策和通知
          品牌 Plus Icon Minus Icon
          • Thermo Scientific
          • Applied Biosystems
          • Invitrogen
          • Gibco
          • Ion Torrent
          • Unity Lab Services
          • Patheon
          • PPD
          • 服务条款
          • 隐私政策
          • 定价和运输保险政策
          © 2006-2026 Thermo Fisher Scientific Inc. All rights reserved. All trademarks are the property of Thermo Fisher Scientific and its subsidiaries unless otherwise specified.
          China flag icon
          China
          本网站销售的所有产品均不得用于人类或动物之临床诊断或治疗,仅可用于工业或者科研等非医疗目的。
             电子营业执照 | 经营证照公示 | ICP备案号:沪ICP备11003924号 | 沪公网安备 31011502006935号

          Your items have has been added!


          Host server : magellan-search-green-6479c7f679-zb4k5:80/100.66.74.142:80.
          git-commit: b70c0dceb888abc3b0dcebb5bc3a5b8753e7e816
          git-url: https://github.com/thermofisher/magellan-search
          git-branch: release/2.50.0-Offline