Hamburger Menu Button
Thermo Fisher Scientific Logo
登录
没有账号?建立账号 注册
  • 产品
    • 抗体
    • 引物合成
    • GeneArt Gene Synthesis Instant Designer
    • TaqMan Assay and Array Search
    • PCR 设备和耗材
    • 色谱柱和纯化柱
    • 实验室离心机
    • 分子生物学试剂和试剂盒
    • 实验室塑料耗材及用品
    • 查看所有产品分类
  • 应用和技术
    • 色谱
    • 细胞转染和培养
    • 实时荧光定量PCR
    • 质谱
    • 实验室塑料耗材及用品
    • 电子显微镜
    • 蛋白质生物学
    • PCR
    • RNAi
    • 环境
    • 查看所有应用和技术
  • 服务
    • 定制服务
    • 企业级实验室信息化服务
    • 金融&租赁服务
    • 仪器服务
    • OEM和商业供应
    • 培训服务
    • 360° CDMO 和 CRO 服务
    • CDMO 服务
    • 临床试验 CRO 服务
    • Unity Lab Services
    • 查看所有帮助和支持
  • 帮助和支持
    • 学习中心
    • 联系我们
    • 更改国家或地区
    • 查看所有帮助和支持
  • 热门产品
    • TaqMan Real-Time PCR Assays
      TaqMan 实时荧光定量 PCR 试剂盒
    • Antibodies
      抗体
    • Oligos, Primers & Probes
      寡核苷酸、引物、探针
    • GeneArt Gene Synthesis
      GeneArt 基因合成
    • Cell Culture Plastics
      细胞培养耗材
  • Who We Serve
    • 抗体治疗解决方案
    • 细胞与基因治疗解决方案
    • 学术科研
    • 工业与应用
  • 联系我们
  • 货号直购
  • 订单查询
  • 查找文件&证书
Thermo Fisher Scientific Logo

Search

搜索全部或下列指定分类
Search button
          • 联系我们
          • 货号直购
          • 登录
            登录
            没有账号?建立账号 注册
            • 我的账号
            • 订单
            • 会员中心
            • 账单及发票查询
            • 定制产品及项目
          • Primary Antibodies ›
          • CREB Antibodies

          Invitrogen

          Phospho-CREB (Ser133) Monoclonal Antibody (F.959.4)

          7个已发表图片
          12 篇参考文献
          查看其他53个CREB抗体

          {{$productOrderCtrl.translations['antibody.pdp.commerceCard.promotion.promotions']}}

          {{$productOrderCtrl.translations['antibody.pdp.commerceCard.promotion.viewpromo']}}

          {{$productOrderCtrl.translations['antibody.pdp.commerceCard.promotion.promocode']}}: {{promo.promoCode}} {{promo.promoTitle}} {{promo.promoDescription}}. {{$productOrderCtrl.translations['antibody.pdp.commerceCard.promotion.learnmore']}}

          说明书
          证书
          实验方案
          问题与答案
          技术支持
          说明书
          证书
          实验方案
          问题与答案
          技术支持
          说明书
          证书
          实验方案
          问题与答案
          技术支持

          Cite Phospho-CREB (Ser133) Monoclonal Antibody (F.959.4)

          Additional Information:
          {{banner.description}}
          {{$ctrl.isSkuNotesCollapsed ? 'View more' : 'View less'}}
          • 已发表图片 (7)
          Phospho-CREB (Ser133) Antibody in Immunocytochemistry (ICC/IF)
          Group 53 Created with Sketch.
          Phospho-CREB (Ser133) Antibody in Immunocytochemistry (ICC/IF)
          Group 53 Created with Sketch.

          图: 1 / 7

          {{ $ctrl.currentElement.advancedVerification.fullName }}
          {{ $ctrl.currentElement.advancedVerification.text }}

          Phospho-CREB (Ser133) Antibody (MA5-11192) in ICC/IF

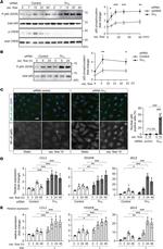
          Scientific reports 2017 - Figure 6 GSK-3beta deletion inhibits CaMKII/IV-CREB signaling. ( a,b ) GSK-3beta deletion decreased total and/or the phosphorylated levels of CaMKII, CaMKIV and CREB in DG extracts measured by Western blotting and the quantitative analyses. ( c ) The reduced intensity of pCREB in DG excitatory neurons was also shown by co-immunofluorescent staining. Scale bars, 100 mum. Data were presented as mean +- s.e.m.... View More {{ $ctrl.currentElement.advancedVerification.fullName }} 验证信息 View more
          已发表图片由___提供 benchsci-logo
          PMID: {{$ctrl.currentElement.benchSciPubmedId}}
          查看产品

          {{$ctrl.videoDesc}}

          {{$ctrl.videoLongDesc}}

          Phospho-CREB (Ser133) Antibody in Immunocytochemistry (ICC/IF)
          Phospho-CREB (Ser133) Antibody in Western Blot (WB)
          Phospho-CREB (Ser133) Antibody in Western Blot (WB)
          Phospho-CREB (Ser133) Antibody in Western Blot (WB)
          Phospho-CREB (Ser133) Antibody in Western Blot (WB)
          Phospho-CREB (Ser133) Antibody in Western Blot (WB)
          Phospho-CREB (Ser133) Antibody in Western Blot (WB)
          Phospho-CREB (Ser133) Monoclonal Antibody (F.959.4)

          产品信息

          MA5-11192

          应用
          建议稀释比
          已发表文章

          免疫印迹 (WB)

          1:1,000
          查看8篇已发表文章 8篇已发表文章

          免疫组化 (IHC)

          -
          查看3篇已发表文章 3篇已发表文章

          免疫组化(石蜡) (IHC (P))

          1:400-1:1,600
          -

          免疫组化(冰冻) (IHC (F))

          1:400-1:1,600
          -

          免疫细胞化学 (ICC/IF)

          -
          查看1篇已发表文章 1篇已发表文章

          流式细胞分析 (Flow)

          1:400-1:1,600
          -

          染色质免疫沉淀 实验 (ChIP)

          1:50
          -
          产品规格

          种属反应

          Human, Mouse, Rat

          已发表种属

          Human, Mouse, Rat

          宿主/亚型

          Rabbit / IgG

          分类

          Monoclonal

          类型

          Antibody

          克隆号

          F.959.4

          抗原

          Synthetic phosphopeptide corresponding to residues surrounding pSer133 of human CREB
          3D表位/免疫原

          偶联物

          Unconjugated Unconjugated Unconjugated

          形式

          Liquid

          浓度

          58 µg/mL

          规格

          5.8 µg

          纯化类型

          Affinity chromatography

          保存液

          0.01M HEPES, pH 7.5, with 0.15M NaCl, 100µg/mL BSA, 50% glycerol

          内含物

          <0.02% sodium azide

          保存条件

          -20°C

          运输条件

          Ambient (domestic); Wet ice (international)

          RRID

          AB_10986840

          产品详细信息

          Antibodies to this protein (and modification) were previously sold as part of a Thermo Scientific Cellomics High Content Screening Kit. This replacement antibody is now recommended for researchers who need an antibody for high content cell based assays. It has been thoroughly tested and validated for cellular immunofluorescence (IF) applications. Further optimization including the selection of the most appropriate fluorescent Dylight conjugated secondary antibody may have to be performed for your high content assay.

          It is not recommended to aliquot this antibody.

          靶标信息

          CREB (Cyclic AMP response element binding protein) is a 43 kDa basic/leucine zipper transcription factor that binds the cyclic AMP response element (CRE) and activates transcription in response to a variety of extracellular signals including neurotransmitters, hormones, membrane depolarization, and growth and neurotrophic factors. Activation of CREB is dependent upon the phosphorylation of serine 133. Phosphorylation of CREB occurs via p44/42 MAP kinase and p90RSK, and via p38 MAP kinase and MSK1. Although CREB will bind DNA independent of its phosphorylation state, only the phosphorylated form is competent as a transcription factor. CREB binding protein (CBP), a transcriptional coactivator that directly interacts with CREB, binds to CREB in the region of serine 133. CREB is involved in different cellular processes including the synchronization of circadian rhythmicity, differentiation of adipose cells, and learning and memory. In humans, the gene is located on the q arm of chromosome 2. Diseases associated with CREB dysfunction include Alzheimer's Disease, histiocytoma and soft tissue melanoma.

          仅用于科研。不用于诊断过程。未经明确授权不得转售。

          生物信息学

          蛋白别名: active transcription factor CREB; active transcription factor CREB-A; active transcription factor CREB-B; cAMP response element binding protein 1; cAMP-response element-binding protein-1; cAMP-responsive element-binding protein 1; CREB-1; CREB1; cyclic adenosine 3',5'-monophosphate response element binding protein; cyclic adenosine 3',5'-monophosphate response element-binding protein CREB; cyclic AMP response element-binding protein-1 alpha isoform; Cyclic AMP-responsive element-binding protein 1; delta CREB; htCREB; MGC9284; OTTHUMP00000206661; OTTHUMP00000206662; OTTHUMP00000206667; transactivator protein; unnamed protein product; Y protein

          查看更多 收起

          基因别名: 2310001E10Rik; 3526402H21Rik; AV083133; CREB; CREB-1; CREB1

          查看更多 收起

          UniProt ID: (Human) P16220, (Mouse) Q01147, (Rat) P15337

          查看更多 收起

          Entrez Gene ID: (Human) 1385, (Mouse) 12912, (Rat) 81646

          查看更多 收起

          功能
          transcription regulatory region sequence-specific DNA binding RNA polymerase II regulatory region sequence-specific DNA binding RNA polymerase II core promoter proximal region sequence-specific DNA binding RNA polymerase II transcription factor activity, sequence-specific DNA binding transcription coactivator binding transcriptional activator activity, RNA polymerase II transcription regulatory region sequence-specific binding DNA binding double-stranded DNA binding transcription factor activity, sequence-specific DNA binding protein binding enzyme binding Hsp70 protein binding histone acetyltransferase binding cAMP response element binding identical protein binding sequence-specific DNA binding RNA polymerase II sequence-specific DNA binding transcription factor binding arrestin family protein binding sequence-specific double-stranded DNA binding RNA polymerase II distal enhancer sequence-specific DNA binding RNA polymerase II activating transcription factor binding transcriptional activator activity, RNA polymerase II transcription factor binding transcription factor activity, RNA polymerase II distal enhancer sequence-specific binding transcription factor binding transcription regulatory region DNA binding
          参与通路
          transcription, DNA-templated regulation of transcription, DNA-templated transcription from RNA polymerase II promoter protein phosphorylation transforming growth factor beta receptor signaling pathway axonogenesis lactation memory circadian rhythm regulation of cell size response to organic substance negative regulation of transcription by competitive promoter binding pituitary gland development cell differentiation mammary gland development positive regulation of transforming growth factor beta3 production secretory granule organization response to glucagon positive regulation of multicellular organism growth response to drug regulation of circadian rhythm regulation of apoptotic process positive regulation of fat cell differentiation positive regulation of osteoclast differentiation positive regulation of transcription, DNA-templated positive regulation of RNA polymerase II transcriptional preinitiation complex assembly positive regulation of transcription from RNA polymerase II promoter positive regulation of hormone secretion positive regulation of lipid biosynthetic process rhythmic process protein stabilization lung epithelium development lung saccule development Type I pneumocyte differentiation cellular response to zinc ion cellular response to growth factor stimulus response to hypoxia regulation of transcription from RNA polymerase II promoter signal transduction visual learning response to xenobiotic stimulus negative regulation of gene expression response to purine-containing compound response to activity osteoclast differentiation chemotaxis to arachidonic acid response to nicotine cellular response to hepatocyte growth factor stimulus response to erythropoietin cellular response to platelet-derived growth factor stimulus response to cocaine mRNA transcription from RNA polymerase II promoter positive regulation of apoptotic process negative regulation of apoptotic process response to morphine response to ethanol hormone secretion regulation of fibroblast proliferation positive regulation of cardiac muscle tissue development regulation of glial cell proliferation cellular response to retinoic acid cellular response to fatty acid cellular response to transforming growth factor beta stimulus cAMP/PKA signal transduction positive regulation of long-term synaptic potentiation response to L-glutamate response to dehydroepiandrosterone positive regulation of membrane depolarization cellular response to forskolin cellular response to nerve growth factor stimulus cellular response to insulin-like growth factor stimulus cellular response to leukemia inhibitory factor response to hypobaric hypoxia regulation of testosterone biosynthetic process
          It has to be done as per old AB suggested Products section.

          Disclaimer

          Close

          Clicking the images or links will redirect you to a website hosted by BenchSci that provides third-party scientific content. Neither the content nor the BenchSci technology and processes for selection have been evaluated by us; we are providing them as-is and without warranty of any kind, including for use or application of the Thermo Fisher Scientific products presented.

          guarantee_icon

          性能保障

          只要您发现Invitrogen抗体在实验中的表现与网站或说明书的所述内容不符,您即可享受免费退换货服务。*

          了解更多
          help_icon

          随时为您服务

          获取常见问题的专家解答,或者直接联系我们的技术专家,咨询应用、设备、常规产品使用问题。

          联系技术支持
          订购 Plus Icon Minus Icon
          • 订单状态查询
          • 订单支持
          • 货号直购
          • 现货供应中心
          • 电子采购
          支持 Plus Icon Minus Icon
          • 帮助&支持
          • 联系我们 - 400 820 8982
          • 技术支持中心
          • 查找文件&证书
          • 报告网站问题
          资源 Plus Icon Minus Icon
          • 学习中心
          • 促销
          • 活动&研讨会
          • 社交媒体
          关于赛默飞 Plus Icon Minus Icon
          • 关于我们
          • 招聘 招聘
          • 投资者关系 投资者关系
          • 新闻 新闻
          • 社会责任 社会责任
          • 商标
          • 政策和通知
          品牌 Plus Icon Minus Icon
          • Thermo Scientific
          • Applied Biosystems
          • Invitrogen
          • Gibco
          • Ion Torrent
          • Unity Lab Services
          • Patheon
          • PPD
          • 服务条款
          • 隐私政策
          • 定价和运输保险政策
          © 2006-2026 Thermo Fisher Scientific Inc. All rights reserved. All trademarks are the property of Thermo Fisher Scientific and its subsidiaries unless otherwise specified.
          China flag icon
          China
          本网站销售的所有产品均不得用于人类或动物之临床诊断或治疗,仅可用于工业或者科研等非医疗目的。
             电子营业执照 | 经营证照公示 | ICP备案号:沪ICP备11003924号 | 沪公网安备 31011502006935号

          Your items have has been added!


          Host server : magellan-search-green-6479c7f679-sz4vp:80/100.66.76.236:80.
          git-commit: b70c0dceb888abc3b0dcebb5bc3a5b8753e7e816
          git-url: https://github.com/thermofisher/magellan-search
          git-branch: release/2.50.0-Offline