Hamburger Menu Button
Thermo Fisher Scientific Logo
登录
没有账号?建立账号 注册
  • 产品
    • 抗体
    • 引物合成
    • GeneArt Gene Synthesis Instant Designer
    • TaqMan Assay and Array Search
    • PCR 设备和耗材
    • 色谱柱和纯化柱
    • 实验室离心机
    • 分子生物学试剂和试剂盒
    • 实验室塑料耗材及用品
    • 查看所有产品分类
  • 应用和技术
    • 色谱
    • 细胞转染和培养
    • 实时荧光定量PCR
    • 质谱
    • 实验室塑料耗材及用品
    • 电子显微镜
    • 蛋白质生物学
    • PCR
    • RNAi
    • 环境
    • 查看所有应用和技术
  • 服务
    • 定制服务
    • 企业级实验室信息化服务
    • 金融&租赁服务
    • 仪器服务
    • OEM和商业供应
    • 培训服务
    • 360° CDMO 和 CRO 服务
    • CDMO 服务
    • 临床试验 CRO 服务
    • Unity Lab Services
    • 查看所有帮助和支持
  • 帮助和支持
    • 学习中心
    • 联系我们
    • 更改国家或地区
    • 查看所有帮助和支持
  • 热门产品
    • TaqMan Real-Time PCR Assays
      TaqMan 实时荧光定量 PCR 试剂盒
    • Antibodies
      抗体
    • Oligos, Primers & Probes
      寡核苷酸、引物、探针
    • GeneArt Gene Synthesis
      GeneArt 基因合成
    • Cell Culture Plastics
      细胞培养耗材
  • Who We Serve
    • 抗体治疗解决方案
    • 细胞与基因治疗解决方案
    • 学术科研
    • 工业与应用
  • 联系我们
  • 货号直购
  • 订单查询
  • 查找文件&证书
Thermo Fisher Scientific Logo

Search

搜索全部或下列指定分类
Search button
          • 联系我们
          • 货号直购
          • 登录
            登录
            没有账号?建立账号 注册
            • 我的账号
            • 订单
            • 会员中心
            • 账单及发票查询
            • 定制产品及项目
          • Primary Antibodies ›
          • ERK5 Antibodies

          Invitrogen

          Phospho-ERK5 (Thr218, Tyr220) Polyclonal Antibody

          高级验证
          3个已发表图片
          10 篇参考文献
          查看其他15个ERK5抗体

          {{$productOrderCtrl.translations['antibody.pdp.commerceCard.promotion.promotions']}}

          {{$productOrderCtrl.translations['antibody.pdp.commerceCard.promotion.viewpromo']}}

          {{$productOrderCtrl.translations['antibody.pdp.commerceCard.promotion.promocode']}}: {{promo.promoCode}} {{promo.promoTitle}} {{promo.promoDescription}}. {{$productOrderCtrl.translations['antibody.pdp.commerceCard.promotion.learnmore']}}

          说明书
          证书
          实验方案
          问题与答案
          技术支持
          说明书
          证书
          实验方案
          问题与答案
          技术支持
          说明书
          证书
          实验方案
          问题与答案
          技术支持

          Cite Phospho-ERK5 (Thr218, Tyr220) Polyclonal Antibody

          Additional Information:
          {{banner.description}}
          {{$ctrl.isSkuNotesCollapsed ? 'View more' : 'View less'}}
          • 抗体检测数据 (1)
          • 已发表图片 (3)
          • 高级验证 (1)
          Phospho-ERK5 (Thr218, Tyr220) Antibody in Western Blot (WB)
          Group 53 Created with Sketch.
          Phospho-ERK5 (Thr218, Tyr220) Antibody in Western Blot (WB)
          Group 53 Created with Sketch.

          图: 1 / 5

          {{ $ctrl.currentElement.advancedVerification.fullName }}
          {{ $ctrl.currentElement.advancedVerification.text }}

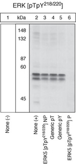
          Phospho-ERK5 (Thr218, Tyr220) Antibody (44-612G) in WB

          Extracts prepared from HEK293 cells transiently transfected with plasmids expressing ERK5 kinase domain (ERK5kin) and constitutively activated MEK5D-D were resolved by SDS-PAGE on a 10% polyacrylamide gel and transferred to PVDF. Membranes were blocked with a 5% BSA-TBST buffer overnight at 4°C, then were incubated with the ERK5 (Thr218, Tyr220) antibody for two hours at room temperature in a 3% BSA-TBST bu... View More {{ $ctrl.currentElement.advancedVerification.fullName }} 验证信息 View more
          已发表图片由___提供 benchsci-logo
          PMID: {{$ctrl.currentElement.benchSciPubmedId}}
          查看产品

          {{$ctrl.videoDesc}}

          {{$ctrl.videoLongDesc}}

          Phospho-ERK5 (Thr218, Tyr220) Antibody in Western Blot (WB)
          Phospho-ERK5 (Thr218, Tyr220) Antibody in Western Blot, Immunohistochemistry (WB, IHC)
          Phospho-ERK5 (Thr218, Tyr220) Antibody in Western Blot (WB)
          Phospho-ERK5 (Thr218, Tyr220) Antibody in Western Blot (WB)
          Phospho-ERK5 (Thr218, Tyr220) Antibody
          Phospho-ERK5 (Thr218, Tyr220) Polyclonal Antibody

          产品信息

          44-612G

          应用
          建议稀释比
          已发表文章

          免疫印迹 (WB)

          1:1,000
          查看5篇已发表文章 5篇已发表文章

          免疫组化 (IHC)

          -
          查看2篇已发表文章 2篇已发表文章

          免疫组化(冰冻) (IHC (F))

          -
          查看1篇已发表文章 1篇已发表文章

          免疫细胞化学 (ICC/IF)

          Assay-dependent
          -

          酶联免疫吸附实验 (ELISA)

          -
          查看1篇已发表文章 1篇已发表文章

          免疫沉淀 (IP)

          -
          查看1篇已发表文章 1篇已发表文章
          产品规格

          种属反应

          Human

          已发表种属

          Human, Mouse, Non-human primate, Rat

          宿主/亚型

          Rabbit / IgG

          分类

          Polyclonal

          类型

          Antibody

          抗原

          The antiserum was produced against a chemically synthesized phosphopeptide derived from the region of human ERK5 that contains threonine 218 and tyrosine 220. The sequence is conserved in mouse.
          3D表位/免疫原

          偶联物

          Unconjugated Unconjugated Unconjugated

          形式

          Liquid

          纯化类型

          Antigen affinity chromatography

          保存液

          Dulbecco's PBS, pH 7.3, with 1mg/mL BSA

          内含物

          0.05% sodium azide

          保存条件

          -20°C

          运输条件

          Ambient (domestic); Wet ice (international)

          RRID

          AB_2533694

          靶标信息

          MAPK7 (ERK5) serine/threonine kinase is a member of the MAP kinase family and is involved in a wide variety of cellular processes such as proliferation, differentiation, transcription regulation and development. MAPK7 is activated by mitogen-activated protein kinase 5 (MAP2K5/MEK5) and is involved in downstream signaling processes of various receptors. In response to extracelluar signals, MAPK7 translocates to the cell nucleus where it regulates gene expression by phosphorylating and activating different transcription factors. Gene deletion of MAPK7 in mice results in defective blood vessel and cardiac development leading to embryonic lethality. MAPK7 has been shown to be critical for endothelial function and maintenance of blood vessel integrity. Four alternatively spliced transcript variants of this gene encoding two distinct isoforms have been reported. ERK5 is expressed in many adult tissues, abundantly in heart, placenta, lung, kidney and skeletal muscle, but is not detectable in liver.

          仅用于科研。不用于诊断过程。未经明确授权不得转售。

          生物信息学

          蛋白别名: Big MAP kinase 1; BMK-1; BMK1 kinase; BNhp-1; BNhp1 kinase; ERK-5; Extracellular signal-regulated kinase 5; extracellular-signal-regulated kinase 5; MAP kinase 7; MAPK 7; MAPK7-T; Mitogen-activated protein kinase 7; unnamed protein product

          查看更多 收起

          基因别名: BMK1; ERK4; ERK5; MAPK7; PRKM7

          查看更多 收起

          UniProt ID: (Human) Q13164

          查看更多 收起

          Entrez Gene ID: (Human) 5598

          查看更多 收起

          功能
          nucleotide binding protein kinase activity protein serine/threonine kinase activity MAP kinase activity enzyme inhibitor activity protein binding ATP binding kinase activity transferase activity mitogen-activated protein kinase binding protein serine kinase activity
          参与通路
          MAPK cascade signal transduction adenylate cyclase-activating G-protein coupled receptor signaling pathway cell differentiation calcineurin-NFAT signaling cascade cellular response to stress negative regulation of heterotypic cell-cell adhesion negative regulation of smooth muscle cell apoptotic process intracellular signal transduction negative regulation of apoptotic process regulation of angiogenesis positive regulation of transcription from RNA polymerase II promoter negative regulation of inflammatory response positive regulation of protein metabolic process negative regulation of response to cytokine stimulus cellular response to hydrogen peroxide negative regulation of calcineurin-NFAT signaling cascade cellular response to growth factor stimulus cellular response to laminar fluid shear stress cellular response to transforming growth factor beta stimulus intracellular signaling cassette negative regulation of oxidative stress-induced intrinsic apoptotic signaling pathway negative regulation of endothelial cell apoptotic process negative regulation of extrinsic apoptotic signaling pathway in absence of ligand
          It has to be done as per old AB suggested Products section.

          Disclaimer

          Close

          Clicking the images or links will redirect you to a website hosted by BenchSci that provides third-party scientific content. Neither the content nor the BenchSci technology and processes for selection have been evaluated by us; we are providing them as-is and without warranty of any kind, including for use or application of the Thermo Fisher Scientific products presented.

          guarantee_icon

          性能保障

          只要您发现Invitrogen抗体在实验中的表现与网站或说明书的所述内容不符,您即可享受免费退换货服务。*

          了解更多
          help_icon

          随时为您服务

          获取常见问题的专家解答,或者直接联系我们的技术专家,咨询应用、设备、常规产品使用问题。

          联系技术支持
          订购 Plus Icon Minus Icon
          • 订单状态查询
          • 订单支持
          • 货号直购
          • 现货供应中心
          • 电子采购
          支持 Plus Icon Minus Icon
          • 帮助&支持
          • 联系我们 - 400 820 8982
          • 技术支持中心
          • 查找文件&证书
          • 报告网站问题
          资源 Plus Icon Minus Icon
          • 学习中心
          • 促销
          • 活动&研讨会
          • 社交媒体
          关于赛默飞 Plus Icon Minus Icon
          • 关于我们
          • 招聘 招聘
          • 投资者关系 投资者关系
          • 新闻 新闻
          • 社会责任 社会责任
          • 商标
          • 政策和通知
          品牌 Plus Icon Minus Icon
          • Thermo Scientific
          • Applied Biosystems
          • Invitrogen
          • Gibco
          • Ion Torrent
          • Unity Lab Services
          • Patheon
          • PPD
          • 服务条款
          • 隐私政策
          • 定价和运输保险政策
          © 2006-2026 Thermo Fisher Scientific Inc. All rights reserved. All trademarks are the property of Thermo Fisher Scientific and its subsidiaries unless otherwise specified.
          China flag icon
          China
          本网站销售的所有产品均不得用于人类或动物之临床诊断或治疗,仅可用于工业或者科研等非医疗目的。
             电子营业执照 | 经营证照公示 | ICP备案号:沪ICP备11003924号 | 沪公网安备 31011502006935号

          Your items have has been added!


          Host server : magellan-search-green-6479c7f679-zb4k5:80/100.66.74.142:80.
          git-commit: b70c0dceb888abc3b0dcebb5bc3a5b8753e7e816
          git-url: https://github.com/thermofisher/magellan-search
          git-branch: release/2.50.0-Offline