Hamburger Menu Button
Thermo Fisher Scientific Logo
登录
没有账号?建立账号 注册
  • 产品
    • 抗体
    • 引物合成
    • GeneArt Gene Synthesis Instant Designer
    • TaqMan Assay and Array Search
    • PCR 设备和耗材
    • 色谱柱和纯化柱
    • 实验室离心机
    • 分子生物学试剂和试剂盒
    • 实验室塑料耗材及用品
    • 查看所有产品分类
  • 应用和技术
    • 色谱
    • 细胞转染和培养
    • 实时荧光定量PCR
    • 质谱
    • 实验室塑料耗材及用品
    • 电子显微镜
    • 蛋白质生物学
    • PCR
    • RNAi
    • 环境
    • 查看所有应用和技术
  • 服务
    • 定制服务
    • 企业级实验室信息化服务
    • 金融&租赁服务
    • 仪器服务
    • OEM和商业供应
    • 培训服务
    • 360° CDMO 和 CRO 服务
    • CDMO 服务
    • 临床试验 CRO 服务
    • Unity Lab Services
    • 查看所有帮助和支持
  • 帮助和支持
    • 学习中心
    • 联系我们
    • 更改国家或地区
    • 查看所有帮助和支持
  • 热门产品
    • TaqMan Real-Time PCR Assays
      TaqMan 实时荧光定量 PCR 试剂盒
    • Antibodies
      抗体
    • Oligos, Primers & Probes
      寡核苷酸、引物、探针
    • GeneArt Gene Synthesis
      GeneArt 基因合成
    • Cell Culture Plastics
      细胞培养耗材
  • Who We Serve
    • 抗体治疗解决方案
    • 细胞与基因治疗解决方案
    • 学术科研
    • 工业与应用
  • 联系我们
  • 货号直购
  • 订单查询
  • 查找文件&证书
Thermo Fisher Scientific Logo

Search

搜索全部或下列指定分类
Search button
          • 联系我们
          • 货号直购
          • 登录
            登录
            没有账号?建立账号 注册
            • 我的账号
            • 订单
            • 会员中心
            • 账单及发票查询
            • 定制产品及项目
          • Primary Antibodies ›
          • FAK Antibodies

          Invitrogen

          Phospho-FAK (Tyr407) Polyclonal Antibody

          高级验证
          18个已发表图片
          28 篇参考文献
          查看其他72个FAK抗体

          {{$productOrderCtrl.translations['antibody.pdp.commerceCard.promotion.promotions']}}

          {{$productOrderCtrl.translations['antibody.pdp.commerceCard.promotion.viewpromo']}}

          {{$productOrderCtrl.translations['antibody.pdp.commerceCard.promotion.promocode']}}: {{promo.promoCode}} {{promo.promoTitle}} {{promo.promoDescription}}. {{$productOrderCtrl.translations['antibody.pdp.commerceCard.promotion.learnmore']}}

          说明书
          证书
          实验方案
          问题与答案
          技术支持
          说明书
          证书
          实验方案
          问题与答案
          技术支持
          说明书
          证书
          实验方案
          问题与答案
          技术支持

          Cite Phospho-FAK (Tyr407) Polyclonal Antibody

          Additional Information:
          {{banner.description}}
          {{$ctrl.isSkuNotesCollapsed ? 'View more' : 'View less'}}
          • 抗体检测数据 (1)
          • 已发表图片 (18)
          • 高级验证 (1)
          Phospho-FAK (Tyr407) Antibody
          Group 53 Created with Sketch.
          Phospho-FAK (Tyr407) Antibody
          Group 53 Created with Sketch.

          图: 1 / 20

          {{ $ctrl.currentElement.advancedVerification.fullName }}
          {{ $ctrl.currentElement.advancedVerification.text }}

          Phospho-FAK (Tyr407) Antibody (44-650G)

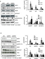
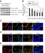
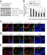
          Focal Adhesion Kinase (FAK) Protein Schematic-Focal Adhesion Kinase (FAK) is a non-receptor protein tyrosine kinase discovered as a substrate for Src and as a key element of integrin signaling. FAK plays a central role in cell spreading, differentiation, migration, cell death and acceleration of the G1 to S phase transition of the cell cycle. FAK regulation includes phosphorylation at multiple tyrosine and serine residues. Phosphorylation of tyrosine generally is associated with positive regulation and growth promotion; however, dephosphor... View More {{ $ctrl.currentElement.advancedVerification.fullName }} 验证信息 View more
          已发表图片由___提供 benchsci-logo
          PMID: {{$ctrl.currentElement.benchSciPubmedId}}
          查看产品

          {{$ctrl.videoDesc}}

          {{$ctrl.videoLongDesc}}

          Phospho-FAK (Tyr407) Antibody
          Phospho-FAK (Tyr407) Antibody in Western Blot, Immunocytochemistry (WB, ICC/IF)
          Phospho-FAK (Tyr407) Antibody in Immunocytochemistry (ICC/IF)
          Phospho-FAK (Tyr407) Antibody in Immunocytochemistry (ICC/IF)
          Phospho-FAK (Tyr407) Antibody in Immunocytochemistry (ICC/IF)
          Phospho-FAK (Tyr407) Antibody in Immunocytochemistry (ICC/IF)
          Phospho-FAK (Tyr407) Antibody in Immunocytochemistry (ICC/IF)
          Phospho-FAK (Tyr407) Antibody in Immunohistochemistry (IHC)
          Phospho-FAK (Tyr407) Antibody in Immunohistochemistry (IHC)
          Phospho-FAK (Tyr407) Antibody in Immunohistochemistry (IHC)
          Phospho-FAK (Tyr407) Antibody in Western Blot, Immunohistochemistry (WB, IHC)
          Phospho-FAK (Tyr407) Antibody in Western Blot (WB)
          Phospho-FAK (Tyr407) Antibody in Western Blot (WB)
          Phospho-FAK (Tyr407) Antibody in Western Blot (WB)
          Phospho-FAK (Tyr407) Antibody in Western Blot (WB)
          Phospho-FAK (Tyr407) Antibody in Western Blot (WB)
          Phospho-FAK (Tyr407) Antibody in Western Blot (WB)
          Phospho-FAK (Tyr407) Antibody in Western Blot (WB)
          Phospho-FAK (Tyr407) Antibody in Western Blot (WB)
          Phospho-FAK (Tyr407) Antibody
          Phospho-FAK (Tyr407) Polyclonal Antibody

          产品信息

          44-650G

          应用
          建议稀释比
          已发表文章

          免疫印迹 (WB)

          1:1,000
          查看13篇已发表文章 13篇已发表文章

          免疫组化 (IHC)

          Assay-dependent
          查看5篇已发表文章 5篇已发表文章

          免疫组化(冰冻) (IHC (F))

          -
          查看2篇已发表文章 2篇已发表文章

          免疫细胞化学 (ICC/IF)

          -
          查看6篇已发表文章 6篇已发表文章

          免疫沉淀 (IP)

          -
          查看2篇已发表文章 2篇已发表文章
          产品规格

          种属反应

          Chicken, Human, Mouse, Rat

          已发表种属

          Human, Mouse, Rat

          宿主/亚型

          Rabbit / IgG

          分类

          Polyclonal

          类型

          Antibody

          抗原

          Synthetic phosphopeptide from human FAK containing tyrosine 407. The sequence is conserved in mouse, rat and chicken.
          3D表位/免疫原

          偶联物

          Unconjugated Unconjugated Unconjugated

          形式

          Liquid

          纯化类型

          Antigen affinity chromatography

          保存液

          Dulbecco's PBS, pH 7.3, with 1mg/mL BSA

          内含物

          0.05% sodium azide

          保存条件

          -20°C

          运输条件

          Ambient (domestic); Wet ice (international)

          RRID

          AB_2533708

          靶标信息

          Focal Adhesion Kinase (FAK) is a 125 kDa non-receptor protein tyrosine kinase that acts as a substrate for Src and is a key element of integrin signaling. FAK plays an important role in cell spreading, differentiation, migration, cell death, and acceleration of the G1 to S phase transition of the cell cycle. FAK has a central catalytic domain and a C-terminal tail that localizes it to focal adhesions, which are sites where cells attach to the extracellular matrix via surface integrin receptors. Increased FAK tyrosine phosphorylation occurs upon integrin engagement with fibronectin. Adhesion of murine NIH3T3 fibroblasts to fibronectin promotes association of the Grb2 adapter protein and c-Src PTK with FAK in vivo, and also results in activation of the ERK2 MAP kinase. In v-Src-transformed NIH3T3, the association of v-Src, Grb2, and Sos with FAK is independent of cell adhesion to fibronectin. In vitro the Grb2 SH2 domain binds directly to tyrosine-phosphorylated FAK, and the binding site has been identified as Tyr925 by site directed mutagenesis. Several transcript variants encoding different isoforms have been found for the FAK gene, but the full-length natures of only three of them have been determined.

          仅用于科研。不用于诊断过程。未经明确授权不得转售。

          生物信息学

          蛋白别名: EC 2.7.10.2; FADK 1; FAK-Del33; exon 33 deletion splicing mutant; FAK-related non-kinase polypeptide; Focal adhesion kinase 1; Focal adhesion kinase-related nonkinase; focal ashension kinase 1; FRNK; p125FAK; p41/p43FRNK; pp125 PTK2; pp125FAK; PPP1R71; Protein phosphatase 1 regulatory subunit 71; Protein-tyrosine kinase 2; PTK2 protein tyrosine kinase 2; tyrosine kinase; unnamed protein product

          查看更多 收起

          基因别名: FADK; FADK 1; FAK; FAK1; FRNK; Kiaa4203; mKIAA4203; p125FAK; pp125FAK; PPP1R71; PTK2

          查看更多 收起

          UniProt ID: (Human) Q05397, (Mouse) P34152, (Rat) O35346

          查看更多 收起

          Entrez Gene ID: (Human) 5747, (Chicken) 396416, (Mouse) 14083, (Rat) 25614

          查看更多 收起

          功能
          nucleotide binding actin binding protein kinase activity protein tyrosine kinase activity non-membrane spanning protein tyrosine kinase activity protein tyrosine phosphatase activity integrin binding protein binding ATP binding JUN kinase binding kinase activity transferase activity protein kinase binding protein phosphatase binding SH2 domain binding molecular function activator activity protease binding calcium-dependent cysteine-type endopeptidase activity receptor binding identical protein binding signal transducer activity transferase activity, transferring phosphorus-containing groups protein complex binding phosphatidylinositol 3-kinase binding
          参与通路
          MAPK cascade microtubule cytoskeleton organization angiogenesis blood vessel development vasculogenesis neuron migration regulation of protein phosphorylation positive regulation of protein phosphorylation protein phosphorylation movement of cell or subcellular component cell adhesion signal complex assembly epidermal growth factor receptor signaling pathway transforming growth factor beta receptor signaling pathway integrin-mediated signaling pathway JNK cascade multicellular organism development positive regulation of cell proliferation regulation of cell shape regulation of epithelial cell migration positive regulation of phosphatidylinositol 3-kinase signaling positive regulation of smooth muscle cell migration phosphorylation peptidyl-tyrosine phosphorylation central nervous system neuron axonogenesis negative regulation of cell-cell adhesion regulation of cell adhesion extracellular matrix organization positive regulation of cell growth positive regulation of cell migration negative regulation of cell migration cellular chloride ion homeostasis regulation of cell adhesion mediated by integrin peptidyl-tyrosine autophosphorylation establishment of nucleus localization regulation of cell proliferation negative regulation of apoptotic process endothelial cell migration innate immune response regulation of osteoblast differentiation positive regulation of cell adhesion positive regulation of protein kinase activity positive regulation of vasodilation negative regulation of organ growth protein autophosphorylation ephrin receptor signaling pathway positive regulation of smooth muscle cell proliferation positive regulation of phagocytosis negative regulation of axonogenesis positive regulation of synaptic transmission regulation of focal adhesion assembly positive regulation of protein kinase B signaling negative regulation of synapse assembly positive regulation of glial cell proliferation growth hormone receptor signaling pathway cellular response to transforming growth factor beta stimulus regulation of substrate adhesion-dependent cell spreading positive regulation of protein ubiquitination involved in ubiquitin-dependent protein catabolic process negative regulation of anoikis placenta development regulation of cell-matrix adhesion heart morphogenesis axon guidance regulation of endothelial cell migration positive regulation of epithelial cell migration positive regulation of epithelial to mesenchymal transition positive regulation of macrophage chemotaxis positive regulation of fibroblast migration cell migration establishment of cell polarity cell differentiation detection of muscle stretch netrin-activated signaling pathway Fc-gamma receptor signaling pathway involved in phagocytosis regulation of GTPase activity regulation of cell differentiation vascular endothelial growth factor receptor signaling pathway cell motility regulation of multicellular organismal process regulation of cytoskeleton organization positive regulation of wound healing vascular endothelial cell response to oscillatory fluid shear stress positive regulation of macrophage proliferation cytoskeleton organization response to mechanical stimulus response to glucose response to organic substance response to organonitrogen compound response to organic cyclic compound response to estradiol response to drug fat cell differentiation response to arsenic-containing substance proteolysis actin filament organization transmembrane receptor protein tyrosine kinase signaling pathway response to pH negative regulation of cell-substrate adhesion pyramidal neuron migration negative regulation of protein autophosphorylation positive regulation of protein binding response to muscle stretch wound healing, spreading of cells positive regulation of focal adhesion assembly angiogenesis involved in wound healing positive regulation of protein tyrosine kinase activity positive regulation of substrate-dependent cell migration, cell attachment to substrate
          It has to be done as per old AB suggested Products section.

          Disclaimer

          Close

          Clicking the images or links will redirect you to a website hosted by BenchSci that provides third-party scientific content. Neither the content nor the BenchSci technology and processes for selection have been evaluated by us; we are providing them as-is and without warranty of any kind, including for use or application of the Thermo Fisher Scientific products presented.

          guarantee_icon

          性能保障

          只要您发现Invitrogen抗体在实验中的表现与网站或说明书的所述内容不符,您即可享受免费退换货服务。*

          了解更多
          help_icon

          随时为您服务

          获取常见问题的专家解答,或者直接联系我们的技术专家,咨询应用、设备、常规产品使用问题。

          联系技术支持
          订购 Plus Icon Minus Icon
          • 订单状态查询
          • 订单支持
          • 货号直购
          • 现货供应中心
          • 电子采购
          支持 Plus Icon Minus Icon
          • 帮助&支持
          • 联系我们 - 400 820 8982
          • 技术支持中心
          • 查找文件&证书
          • 报告网站问题
          资源 Plus Icon Minus Icon
          • 学习中心
          • 促销
          • 活动&研讨会
          • 社交媒体
          关于赛默飞 Plus Icon Minus Icon
          • 关于我们
          • 招聘 招聘
          • 投资者关系 投资者关系
          • 新闻 新闻
          • 社会责任 社会责任
          • 商标
          • 政策和通知
          品牌 Plus Icon Minus Icon
          • Thermo Scientific
          • Applied Biosystems
          • Invitrogen
          • Gibco
          • Ion Torrent
          • Unity Lab Services
          • Patheon
          • PPD
          • 服务条款
          • 隐私政策
          • 定价和运输保险政策
          © 2006-2026 Thermo Fisher Scientific Inc. All rights reserved. All trademarks are the property of Thermo Fisher Scientific and its subsidiaries unless otherwise specified.
          China flag icon
          China
          本网站销售的所有产品均不得用于人类或动物之临床诊断或治疗,仅可用于工业或者科研等非医疗目的。
             电子营业执照 | 经营证照公示 | ICP备案号:沪ICP备11003924号 | 沪公网安备 31011502006935号

          Your items have has been added!


          Host server : magellan-search-green-6479c7f679-zb4k5:80/100.66.74.142:80.
          git-commit: b70c0dceb888abc3b0dcebb5bc3a5b8753e7e816
          git-url: https://github.com/thermofisher/magellan-search
          git-branch: release/2.50.0-Offline