Hamburger Menu Button
Thermo Fisher Scientific Logo
登录
没有账号?建立账号 注册
  • 产品
    • 抗体
    • 引物合成
    • GeneArt Gene Synthesis Instant Designer
    • TaqMan Assay and Array Search
    • PCR 设备和耗材
    • 色谱柱和纯化柱
    • 实验室离心机
    • 分子生物学试剂和试剂盒
    • 实验室塑料耗材及用品
    • 查看所有产品分类
  • 应用和技术
    • 色谱
    • 细胞转染和培养
    • 实时荧光定量PCR
    • 质谱
    • 实验室塑料耗材及用品
    • 电子显微镜
    • 蛋白质生物学
    • PCR
    • RNAi
    • 环境
    • 查看所有应用和技术
  • 服务
    • 定制服务
    • 企业级实验室信息化服务
    • 金融&租赁服务
    • 仪器服务
    • OEM和商业供应
    • 培训服务
    • 360° CDMO 和 CRO 服务
    • CDMO 服务
    • 临床试验 CRO 服务
    • Unity Lab Services
    • 查看所有帮助和支持
  • 帮助和支持
    • 学习中心
    • 联系我们
    • 更改国家或地区
    • 查看所有帮助和支持
  • 热门产品
    • TaqMan Real-Time PCR Assays
      TaqMan 实时荧光定量 PCR 试剂盒
    • Antibodies
      抗体
    • Oligos, Primers & Probes
      寡核苷酸、引物、探针
    • GeneArt Gene Synthesis
      GeneArt 基因合成
    • Cell Culture Plastics
      细胞培养耗材
  • Who We Serve
    • 抗体治疗解决方案
    • 细胞与基因治疗解决方案
    • 学术科研
    • 工业与应用
  • 联系我们
  • 货号直购
  • 订单查询
  • 查找文件&证书
Thermo Fisher Scientific Logo

Search

搜索全部或下列指定分类
Search button
          • 联系我们
          • 货号直购
          • 登录
            登录
            没有账号?建立账号 注册
            • 我的账号
            • 订单
            • 会员中心
            • 账单及发票查询
            • 定制产品及项目
          • Primary Antibodies ›
          • GSK3B Antibodies

          Invitrogen

          Phospho-GSK3B (Tyr216, Tyr279) Polyclonal Antibody

          高级验证
          14个已发表图片
          28 篇参考文献
          查看其他47个GSK3B抗体

          {{$productOrderCtrl.translations['antibody.pdp.commerceCard.promotion.promotions']}}

          {{$productOrderCtrl.translations['antibody.pdp.commerceCard.promotion.viewpromo']}}

          {{$productOrderCtrl.translations['antibody.pdp.commerceCard.promotion.promocode']}}: {{promo.promoCode}} {{promo.promoTitle}} {{promo.promoDescription}}. {{$productOrderCtrl.translations['antibody.pdp.commerceCard.promotion.learnmore']}}

          说明书
          证书
          实验方案
          问题与答案
          技术支持
          说明书
          证书
          实验方案
          问题与答案
          技术支持
          说明书
          证书
          实验方案
          问题与答案
          技术支持

          Cite Phospho-GSK3B (Tyr216, Tyr279) Polyclonal Antibody

          Additional Information:
          {{banner.description}}
          {{$ctrl.isSkuNotesCollapsed ? 'View more' : 'View less'}}
          • 抗体检测数据 (1)
          • 已发表图片 (14)
          • 高级验证 (1)
          Phospho-GSK3B (Tyr216, Tyr279) Antibody in Western Blot (WB)
          Group 53 Created with Sketch.
          Phospho-GSK3B (Tyr216, Tyr279) Antibody in Western Blot (WB)
          Group 53 Created with Sketch.

          图: 1 / 16

          {{ $ctrl.currentElement.advancedVerification.fullName }}
          {{ $ctrl.currentElement.advancedVerification.text }}

          Phospho-GSK3B (Tyr216, Tyr279) Antibody (44-604G) in WB

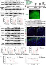
          Figure Legend: Up-regulation and Antibody-Peptide Competition. Peptide Competition. Extracts of 3T3L1 cells stimulated with 100 nM insulin for 10 minutes were resolved by SDS-PAGE on a 10% Tris-glycine gel and transferred to PVDF. The membrane was blocked with a 5% BSA-TBST buffer for one hour at room temperature and either left untreated (1-4) or treated with lambda phosphatase (5), and then incubated with... View More {{ $ctrl.currentElement.advancedVerification.fullName }} 验证信息 View more
          已发表图片由___提供 benchsci-logo
          PMID: {{$ctrl.currentElement.benchSciPubmedId}}
          查看产品

          {{$ctrl.videoDesc}}

          {{$ctrl.videoLongDesc}}

          Phospho-GSK3B (Tyr216, Tyr279) Antibody in Western Blot (WB)
          Phospho-GSK3B (Tyr216, Tyr279) Antibody in Western Blot (WB)
          Phospho-GSK3B (Tyr216, Tyr279) Antibody in Western Blot (WB)
          Phospho-GSK3B (Tyr216, Tyr279) Antibody in Western Blot (WB)
          Phospho-GSK3B (Tyr216, Tyr279) Antibody in Western Blot (WB)
          Phospho-GSK3B (Tyr216, Tyr279) Antibody in Western Blot (WB)
          Phospho-GSK3B (Tyr216, Tyr279) Antibody in Western Blot (WB)
          Phospho-GSK3B (Tyr216, Tyr279) Antibody in Western Blot (WB)
          Phospho-GSK3B (Tyr216, Tyr279) Antibody in Western Blot (WB)
          Phospho-GSK3B (Tyr216, Tyr279) Antibody in Western Blot (WB)
          Phospho-GSK3B (Tyr216, Tyr279) Antibody in Western Blot (WB)
          Phospho-GSK3B (Tyr216, Tyr279) Antibody in Western Blot (WB)
          Phospho-GSK3B (Tyr216, Tyr279) Antibody in Western Blot (WB)
          Phospho-GSK3B (Tyr216, Tyr279) Antibody in Western Blot (WB)
          Phospho-GSK3B (Tyr216, Tyr279) Antibody in Western Blot (WB)
          Phospho-GSK3B (Tyr216, Tyr279) Antibody
          Phospho-GSK3B (Tyr216, Tyr279) Polyclonal Antibody

          产品信息

          44-604G

          应用
          建议稀释比
          已发表文章

          免疫印迹 (WB)

          1:1,000
          查看22篇已发表文章 22篇已发表文章

          免疫组化 (IHC)

          -
          查看1篇已发表文章 1篇已发表文章

          免疫组织化学(悬浮细胞) (IHC (Free))

          -
          查看1篇已发表文章 1篇已发表文章

          免疫细胞化学 (ICC/IF)

          -
          查看1篇已发表文章 1篇已发表文章

          酶联免疫吸附实验 (ELISA)

          Assay-dependent
          -

          免疫沉淀 (IP)

          -
          查看1篇已发表文章 1篇已发表文章

          其他PubMed (Misc)

          -
          查看2篇已发表文章 2篇已发表文章
          产品规格

          种属反应

          Human, Mouse, Rat

          已发表种属

          Human, Mouse, Rat

          宿主/亚型

          Rabbit / IgG

          分类

          Polyclonal

          类型

          Antibody

          抗原

          The antiserum was produced against a chemically synthesized phosphopeptide derived from a region of human GSK-3a/b that contains tyrosine 279/216. The sequence is conserved in rat and zebrafish GSK-3a and mouse, rat, frog and zebrafish GSK-3b.
          3D表位/免疫原

          偶联物

          Unconjugated Unconjugated Unconjugated

          形式

          Liquid

          纯化类型

          Antigen affinity chromatography

          保存液

          Dulbecco's PBS, pH 7.3, with 1mg/mL BSA

          内含物

          0.05% sodium azide

          保存条件

          -20°C

          运输条件

          Ambient (domestic); Wet ice (international)

          RRID

          AB_2533691

          靶标信息

          GSK3B is a proline-directed serine/threonine protein kinase involved in energy metabolism, neuronal cell development and body pattern formation. It is a negative regulator of glucose homeostasis and is involved in energy metabolism, inflammation, ER-stress, mitochondrial dysfunction, and apoptotic pathways. GSK3B is a critical component of the Wnt/beta-catenin signaling pathway, and its activity results in the inhibition of Wnt signaling by mediating the degradation of beta-catenin. GSK3B is also involved in the Hedgehog, Notch, and insulin signaling pathways.

          仅用于科研。不用于诊断过程。未经明确授权不得转售。

          生物信息学

          蛋白别名: EC 2.7.11.26; FA; Factor A; Glycogen synthase kinase-3 beta; GSK 3 beta; GSK 3B; GSK-3 beta; GSK-3 beta GSK3B; GSK-3b; GSK3 beta; GSK3B; kinase; pp37; Serine/threonine-protein kinase GSK3B; unnamed protein product

          查看更多 收起

          基因别名: 7330414F15Rik; 8430431H08Rik; C86142; GSK-3; GSK-3beta; GSK3; GSK3B

          查看更多 收起

          UniProt ID: (Human) P49841, (Mouse) Q9WV60, (Rat) P18266

          查看更多 收起

          Entrez Gene ID: (Human) 2932, (Mouse) 56637, (Rat) 84027

          查看更多 收起

          功能
          nucleotide binding protease binding p53 binding protein kinase activity protein serine/threonine kinase activity protein binding ATP binding beta-catenin binding kinase activity transferase activity protein kinase binding ubiquitin protein ligase binding protein kinase A catalytic subunit binding dynactin binding tau protein binding tau-protein kinase activity NF-kappaB binding RNA polymerase II sequence-specific DNA binding transcription factor binding scaffold protein binding protein serine kinase activity RNA polymerase II transcription factor binding integrin binding transcription factor binding transferase activity, transferring phosphorus-containing groups ionotropic glutamate receptor binding non-receptor serine/threonine protein kinase
          参与通路
          G1/S transition of mitotic cell cycle epithelial to mesenchymal transition positive regulation of cell-matrix adhesion cytoplasmic translational initiation heart valve development glycogen metabolic process protein phosphorylation ER overload response mitochondrion organization regulation of mitotic cell cycle nervous system development circadian rhythm insulin receptor signaling pathway negative regulation of signal transduction positive regulation of autophagy positive regulation of gene expression negative regulation of gene expression negative regulation of epithelial to mesenchymal transition regulation of neuron projection development Wnt signaling pathway peptidyl-serine phosphorylation viral protein processing hippocampus development establishment of cell polarity maintenance of cell polarity cell differentiation positive regulation of cell migration negative regulation of cell migration regulation of axon extension SCF-dependent proteasomal ubiquitin-dependent protein catabolic process neuron projection development negative regulation of protein complex assembly positive regulation of protein complex assembly positive regulation of protein ubiquitination negative regulation of TOR signaling positive regulation of protein binding negative regulation of proteasomal ubiquitin-dependent protein catabolic process positive regulation of proteasomal ubiquitin-dependent protein catabolic process regulation of microtubule-based process response to endoplasmic reticulum stress intracellular signal transduction cellular response to interleukin-3 TORC2 signaling regulation of circadian rhythm negative regulation of apoptotic process proteasome-mediated ubiquitin-dependent protein catabolic process protein kinase B signaling positive regulation of neuron apoptotic process positive regulation of cell differentiation negative regulation of osteoblast differentiation negative regulation of glycogen biosynthetic process positive regulation of cilium assembly positive regulation of translation positive regulation of protein catabolic process positive regulation of transcription from RNA polymerase II promoter protein autophosphorylation regulation of protein export from nucleus positive regulation of protein export from nucleus rhythmic process regulation of dendrite morphogenesis regulation of axonogenesis positive regulation of protein kinase B signaling canonical Wnt signaling pathway excitatory postsynaptic potential regulation of microtubule cytoskeleton organization negative regulation of calcineurin-NFAT signaling cascade superior temporal gyrus development cellular response to retinoic acid negative regulation of canonical Wnt signaling pathway extrinsic apoptotic signaling pathway extrinsic apoptotic signaling pathway in absence of ligand presynaptic modulation of chemical synaptic transmission neuron projection organization membraneless organelle assembly regulation of microtubule anchoring at centrosome beta-arrestin-dependent dopamine receptor signaling pathway regulation of cellular response to heat negative regulation of protein localization to nucleus regulation of long-term synaptic potentiation positive regulation of mitochondrial outer membrane permeabilization involved in apoptotic signaling pathway cellular response to oxygen-containing compound negative regulation of extrinsic apoptotic signaling pathway via death domain receptors positive regulation of protein localization to cilium negative regulation of TORC2 signaling negative regulation of dopaminergic neuron differentiation cellular response to beta-amyloid positive regulation of protein localization to centrosome positive regulation of establishment of protein localization negative regulation of protein ubiquitination involved in ubiquitin-dependent protein catabolic process negative regulation of type B pancreatic cell development negative regulation of glycogen (starch) synthase activity negative regulation of mesenchymal stem cell differentiation re-entry into mitotic cell cycle carbohydrate metabolic process regulation of gene expression by genetic imprinting protein export from nucleus cytoskeleton organization establishment or maintenance of cell polarity multicellular organism development axonogenesis myoblast fusion cell proliferation organ morphogenesis negative regulation of cardiac muscle hypertrophy positive regulation of peptidyl-threonine phosphorylation negative regulation of neuron projection development negative regulation of neuron maturation myotube differentiation phosphorylation cell migration negative regulation of protein binding positive regulation of peptidyl-serine phosphorylation protein localization to microtubule positive regulation of apoptotic process negative regulation of MAP kinase activity positive regulation of GTPase activity hypermethylation of CpG island canonical Wnt signaling pathway involved in positive regulation of apoptotic process fat cell differentiation positive regulation of axon extension regulation of neuronal synaptic plasticity negative regulation of dendrite morphogenesis negative regulation of NFAT protein import into nucleus cellular response to mechanical stimulus positive regulation of stem cell differentiation response to lithium ion response to drug
          It has to be done as per old AB suggested Products section.

          Disclaimer

          Close

          Clicking the images or links will redirect you to a website hosted by BenchSci that provides third-party scientific content. Neither the content nor the BenchSci technology and processes for selection have been evaluated by us; we are providing them as-is and without warranty of any kind, including for use or application of the Thermo Fisher Scientific products presented.

          guarantee_icon

          性能保障

          只要您发现Invitrogen抗体在实验中的表现与网站或说明书的所述内容不符,您即可享受免费退换货服务。*

          了解更多
          help_icon

          随时为您服务

          获取常见问题的专家解答,或者直接联系我们的技术专家,咨询应用、设备、常规产品使用问题。

          联系技术支持
          订购 Plus Icon Minus Icon
          • 订单状态查询
          • 订单支持
          • 货号直购
          • 现货供应中心
          • 电子采购
          支持 Plus Icon Minus Icon
          • 帮助&支持
          • 联系我们 - 400 820 8982
          • 技术支持中心
          • 查找文件&证书
          • 报告网站问题
          资源 Plus Icon Minus Icon
          • 学习中心
          • 促销
          • 活动&研讨会
          • 社交媒体
          关于赛默飞 Plus Icon Minus Icon
          • 关于我们
          • 招聘 招聘
          • 投资者关系 投资者关系
          • 新闻 新闻
          • 社会责任 社会责任
          • 商标
          • 政策和通知
          品牌 Plus Icon Minus Icon
          • Thermo Scientific
          • Applied Biosystems
          • Invitrogen
          • Gibco
          • Ion Torrent
          • Unity Lab Services
          • Patheon
          • PPD
          • 服务条款
          • 隐私政策
          • 定价和运输保险政策
          © 2006-2026 Thermo Fisher Scientific Inc. All rights reserved. All trademarks are the property of Thermo Fisher Scientific and its subsidiaries unless otherwise specified.
          China flag icon
          China
          本网站销售的所有产品均不得用于人类或动物之临床诊断或治疗,仅可用于工业或者科研等非医疗目的。
             电子营业执照 | 经营证照公示 | ICP备案号:沪ICP备11003924号 | 沪公网安备 31011502006935号

          Your items have has been added!


          Host server : magellan-search-green-6479c7f679-sz4vp:80/100.66.76.236:80.
          git-commit: b70c0dceb888abc3b0dcebb5bc3a5b8753e7e816
          git-url: https://github.com/thermofisher/magellan-search
          git-branch: release/2.50.0-Offline