Hamburger Menu Button
Thermo Fisher Scientific Logo
登录
没有账号?建立账号 注册
  • 产品
    • 抗体
    • 引物合成
    • GeneArt Gene Synthesis Instant Designer
    • TaqMan Assay and Array Search
    • PCR 设备和耗材
    • 色谱柱和纯化柱
    • 实验室离心机
    • 分子生物学试剂和试剂盒
    • 实验室塑料耗材及用品
    • 查看所有产品分类
  • 应用和技术
    • 色谱
    • 细胞转染和培养
    • 实时荧光定量PCR
    • 质谱
    • 实验室塑料耗材及用品
    • 电子显微镜
    • 蛋白质生物学
    • PCR
    • RNAi
    • 环境
    • 查看所有应用和技术
  • 服务
    • 定制服务
    • 企业级实验室信息化服务
    • 金融&租赁服务
    • 仪器服务
    • OEM和商业供应
    • 培训服务
    • 360° CDMO 和 CRO 服务
    • CDMO 服务
    • 临床试验 CRO 服务
    • Unity Lab Services
    • 查看所有帮助和支持
  • 帮助和支持
    • 学习中心
    • 联系我们
    • 更改国家或地区
    • 查看所有帮助和支持
  • 热门产品
    • TaqMan Real-Time PCR Assays
      TaqMan 实时荧光定量 PCR 试剂盒
    • Antibodies
      抗体
    • Oligos, Primers & Probes
      寡核苷酸、引物、探针
    • GeneArt Gene Synthesis
      GeneArt 基因合成
    • Cell Culture Plastics
      细胞培养耗材
  • Who We Serve
    • 抗体治疗解决方案
    • 细胞与基因治疗解决方案
    • 学术科研
    • 工业与应用
  • 联系我们
  • 货号直购
  • 订单查询
  • 查找文件&证书
Thermo Fisher Scientific Logo

Search

搜索全部或下列指定分类
Search button
          • 联系我们
          • 货号直购
          • 登录
            登录
            没有账号?建立账号 注册
            • 我的账号
            • 订单
            • 会员中心
            • 账单及发票查询
            • 定制产品及项目
          • Primary Antibodies ›
          • Histone H2A.X Antibodies

          Invitrogen

          Phospho-Histone H2A.X (Ser139) Monoclonal Antibody (CR55T33), eBioscience™

          高级验证
          5个已发表图片
          8 篇参考文献
          查看其他84个Histone H2A.X抗体

          {{$productOrderCtrl.translations['antibody.pdp.commerceCard.promotion.promotions']}}

          {{$productOrderCtrl.translations['antibody.pdp.commerceCard.promotion.viewpromo']}}

          {{$productOrderCtrl.translations['antibody.pdp.commerceCard.promotion.promocode']}}: {{promo.promoCode}} {{promo.promoTitle}} {{promo.promoDescription}}. {{$productOrderCtrl.translations['antibody.pdp.commerceCard.promotion.learnmore']}}

          说明书
          证书
          实验方案
          问题与答案
          技术支持
          说明书
          证书
          实验方案
          问题与答案
          技术支持
          说明书
          证书
          实验方案
          问题与答案
          技术支持

          Cite Phospho-Histone H2A.X (Ser139) Monoclonal Antibody (CR55T33), eBioscience™

          Additional Information:
          {{banner.description}}
          {{$ctrl.isSkuNotesCollapsed ? 'View more' : 'View less'}}
          • 抗体检测数据 (5)
          • 已发表图片 (5)
          • 高级验证 (1)
          Phospho-Histone H2A.X (Ser139) Antibody in Immunocytochemistry (ICC/IF)
          Group 53 Created with Sketch.
          Phospho-Histone H2A.X (Ser139) Antibody in Immunocytochemistry (ICC/IF)
          Group 53 Created with Sketch.

          图: 1 / 11

          {{ $ctrl.currentElement.advancedVerification.fullName }}
          {{ $ctrl.currentElement.advancedVerification.text }}

          Phospho-Histone H2A.X (Ser139) Antibody (14-9865-82) in ICC/IF

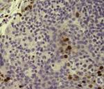
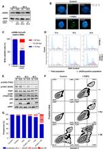
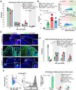
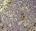
          Immunofluorescence analysis of phospho-H2A.X was performed using 70% confluent log phase HeLa cells treated with hydroxyurea (3 mM for 6 hr). The cells were fixed with 4% paraformaldehyde for 10 minutes, permeabilized with 0.1% Triton™ X-100 for 10 minutes, and blocked with 2% BSA for 45 minutes at room temperature. The cells were labeled with Phospho-Histone H2A.X (Ser139) Monoclonal Antibody (CR55T33), eB... View More {{ $ctrl.currentElement.advancedVerification.fullName }} 验证信息 View more
          已发表图片由___提供 benchsci-logo
          PMID: {{$ctrl.currentElement.benchSciPubmedId}}
          查看产品

          {{$ctrl.videoDesc}}

          {{$ctrl.videoLongDesc}}

          Phospho-Histone H2A.X (Ser139) Antibody in Immunocytochemistry (ICC/IF)
          Phospho-Histone H2A.X (Ser139) Antibody in Immunocytochemistry (ICC/IF)
          Phospho-Histone H2A.X (Ser139) Antibody in Immunohistochemistry (Paraffin) (IHC (P))
          Phospho-Histone H2A.X (Ser139) Antibody in Western Blot (WB)
          Phospho-Histone H2A.X (Ser139) Antibody in Flow Cytometry (Flow)
          Phospho-Histone H2A.X (Ser139) Antibody in Immunohistochemistry (IHC)
          Phospho-Histone H2A.X (Ser139) Antibody in Western Blot (WB)
          Phospho-Histone H2A.X (Ser139) Antibody in Western Blot (WB)
          Phospho-Histone H2A.X (Ser139) Antibody in Flow Cytometry (Flow)
          Phospho-Histone H2A.X (Ser139) Antibody in Flow Cytometry (Flow)
          Phospho-Histone H2A.X (Ser139) Antibody

          产品信息

          14-9865-82

          应用
          建议稀释比
          已发表文章

          免疫印迹 (WB)

          1:500
          查看2篇已发表文章 2篇已发表文章

          免疫组化 (IHC)

          -
          查看1篇已发表文章 1篇已发表文章

          免疫组化(石蜡) (IHC (P))

          5 µg/mL
          查看1篇已发表文章 1篇已发表文章

          免疫细胞化学 (ICC/IF)

          5 µg/mL
          查看2篇已发表文章 2篇已发表文章

          流式细胞分析 (Flow)

          0.03 µg/test
          查看2篇已发表文章 2篇已发表文章
          产品规格

          种属反应

          Human, Mouse

          已发表种属

          Human

          宿主/亚型

          Mouse / IgG1, kappa

          分类

          Monoclonal

          类型

          Antibody

          克隆号

          CR55T33

          偶联物

          Unconjugated Unconjugated Unconjugated
          • Alexa Fluor 488 
          • eFluor 570
          • eFluor 660
          • PE 
          • PerCP-eFluor 710
          • Request custom conjugation

          形式

          Liquid

          浓度

          0.5 mg/mL

          规格

          100 µg

          纯化类型

          Affinity chromatography

          保存液

          PBS, pH 7.2

          内含物

          0.09% sodium azide

          保存条件

          4°C

          运输条件

          Ambient (domestic); Wet ice (international)

          RRID

          AB_2573048

          产品详细信息

          Description: The CR55T33 monoclonal antibody recognizes phosphorylated serine 139 of human and mouse H2AX. H2AX is a member of the H2A histone family that complex with DNA and other histones to form the repeating nucleosome units characteristic of eukaryotic chromatin. Nucleosomes consist of approximately 147 base pairs of DNA wrapped around an octamer of histones composed of two each of the four histone proteins: H2A, H2B, H3 and H4. After induction of DNA damage such as double-strand breaks by irradiation, genotoxic stresses, replication errors or gene recombination, PI3K-like kinases (e.g., ataxia telangiectasia mutated (ATM), ataxia telangiectasia Rad-3-related (ATR), and DNA-dependent protein kinase (DNA-PK) are activated to phosphorylate serine 139 in H2AX. This early phosphorylation event plays a critical role in recruiting proteins involved in DNA repair.

          The monoclonal antibody CR55T33 recognizes a single band of approximately 15 kDa on reduced cell lysates from Jurkat cells stimulated with etoposide.

          Applications Reported: This CR55T33 antibody has been reported for use in intracellular staining followed by flow cytometric analysis, western blotting, immunohistochemical staining of formalin-fixed paraffin embedded tissue sections, and immunocytochemistry (fluorochrome-conjugated CR55T33 is recommended for use in intracellular flow cytometry).

          Applications Tested: The CR55T33 has been tested by immunocytochemistry of methanol-fixed cells and by immunohistochemistry of human tissue using either low or high pH antigen retrieval and can be used at 5 µg/mL. It is recommended that the antibody be carefully titrated for optimal performance in the assay of interest. This CR55T33 antibody has also been tested by intracellular staining and flow cytometric analysis of stimulated Jurkat cells using the Foxp3/Transcription Factor Buffer Set (Product # 00-5523-00) and protocol. This can be used at 0.03 µg per test. A test is defined as the amount (µg) of antibody that will stain a cell sample in a final volume of 100 µL. Cell number should be determined empirically but can range from 10^5 to 10^8 cells/test.

          Protocols: We recommend Protocol B: One-step protocol: intracellular (nuclear) proteins. Alternatively, Protocol C: Two-step protocol: Fixation/Methanol can also be used. Protocol A: Two-step protocol: intracellular (cytoplasmic) proteins cannot be used. All Protocols can be found in the "Staining intracellular Antigens for Flow Cytometry Protocol" located in the BestProtocols® Section under the Resources tab online.

          eFluor® 660 is a replacement for Alexa Fluor® 647. eFluor® 660 emits at 659 nm and is excited with the red laser (633 nm). Please make sure that your instrument is capable of detecting this fluorochrome.

          Purity: Greater than 90%, as determined by SDS-PAGE.

          Aggregation: Less than 10%, as determined by HPLC.

          Filtration: 0.2 µm post-manufacturing filtered.

          靶标信息

          Histone H2A.X (H2AX) is a member of the histone H2A family which is one of the four core histones making up the nucleosome core particle. In eukaryotes, DNA double strand breaks (DSBs) have been shown to trigger the phosphorylation of serine 139 at the carboxy terminus of histone H2AX resulting in gamma-H2AX. The phosphorylation of H2AX can be detected by Western blotting or immunofluorescence, revealing the frequency of DSBs. The phosphatidylinositol 3-kinases have been implicated in H2AX phosphorylation, but it is unclear if ATM is the primary H2AX kinase or if other members of the family such as DNA-PK and ATR contribute in a similar manner. Structurally, H2A.x contains 143 amino acid residues. Histone H2A.X is considered a basal histone, being synthesized in G1 as well as in S-phase, and its mRNA contains polyA addition motifs and a polyA tail along with the conserved stem-loop and U7 binding sequences involved in the processing and stability of replication type histone mRNAs. There are two forms of Histone H2A.X mRNA, one about 1600 bases long and contains polyA; the other about 575 bases long, lacking polyA. The short form behaves as a replication type histone mRNA, while the longer behaves as a basal type histone mRNA. Histone H2A.X maps to the 11q23.2-q23.3 region of the human chromosome. Histone H2A.x contributes to histone-formation and therefore the structure of DNA. Histone H2A variant H2A.x specifically regulates the interaction of MDC1 (mediator of DNA damage checkpoint protein 1), a DNA repair protein to the sites of DNA damage.

          仅用于科研。不用于诊断过程。未经明确授权不得转售。

          生物信息学

          蛋白别名: gamma H2AX; H2A histone family member X; H2a/x; H2AFX; H2AX histone; histone 5 protein 2ax; Histone H2A.X; Histone H2a/x; Histone H2AX; unnamed protein product

          查看更多 收起

          基因别名: AW228881; gammaH2ax; H2A.X; H2A/X; H2AFX; H2AX; Hist5-2ax

          查看更多 收起

          UniProt ID: (Human) P16104, (Mouse) P27661

          查看更多 收起

          Entrez Gene ID: (Human) 3014, (Mouse) 15270

          查看更多 收起

          功能
          DNA binding damaged DNA binding protein binding enzyme binding structural constituent of chromatin histone binding protein heterodimerization activity chromatin-protein adaptor activity histone
          参与通路
          DNA damage checkpoint double-strand break repair via homologous recombination DNA repair double-strand break repair DNA recombination nucleosome assembly cellular response to DNA damage stimulus spermatogenesis response to ionizing radiation heterochromatin assembly positive regulation of DNA repair meiotic cell cycle protein K63-linked ubiquitination positive regulation of double-strand break repair via homologous recombination protein localization to site of double-strand break cell cycle cellular response to gamma radiation
          It has to be done as per old AB suggested Products section.

          Disclaimer

          Close

          Clicking the images or links will redirect you to a website hosted by BenchSci that provides third-party scientific content. Neither the content nor the BenchSci technology and processes for selection have been evaluated by us; we are providing them as-is and without warranty of any kind, including for use or application of the Thermo Fisher Scientific products presented.

          guarantee_icon

          性能保障

          只要您发现Invitrogen抗体在实验中的表现与网站或说明书的所述内容不符,您即可享受免费退换货服务。*

          了解更多
          help_icon

          随时为您服务

          获取常见问题的专家解答,或者直接联系我们的技术专家,咨询应用、设备、常规产品使用问题。

          联系技术支持
          订购 Plus Icon Minus Icon
          • 订单状态查询
          • 订单支持
          • 货号直购
          • 现货供应中心
          • 电子采购
          支持 Plus Icon Minus Icon
          • 帮助&支持
          • 联系我们 - 400 820 8982
          • 技术支持中心
          • 查找文件&证书
          • 报告网站问题
          资源 Plus Icon Minus Icon
          • 学习中心
          • 促销
          • 活动&研讨会
          • 社交媒体
          关于赛默飞 Plus Icon Minus Icon
          • 关于我们
          • 招聘 招聘
          • 投资者关系 投资者关系
          • 新闻 新闻
          • 社会责任 社会责任
          • 商标
          • 政策和通知
          品牌 Plus Icon Minus Icon
          • Thermo Scientific
          • Applied Biosystems
          • Invitrogen
          • Gibco
          • Ion Torrent
          • Unity Lab Services
          • Patheon
          • PPD
          • 服务条款
          • 隐私政策
          • 定价和运输保险政策
          © 2006-2026 Thermo Fisher Scientific Inc. All rights reserved. All trademarks are the property of Thermo Fisher Scientific and its subsidiaries unless otherwise specified.
          China flag icon
          China
          本网站销售的所有产品均不得用于人类或动物之临床诊断或治疗,仅可用于工业或者科研等非医疗目的。
             电子营业执照 | 经营证照公示 | ICP备案号:沪ICP备11003924号 | 沪公网安备 31011502006935号

          Your items have has been added!


          Host server : magellan-search-green-6479c7f679-2z78h:80/100.66.76.236:80.
          git-commit: b70c0dceb888abc3b0dcebb5bc3a5b8753e7e816
          git-url: https://github.com/thermofisher/magellan-search
          git-branch: release/2.50.0-Offline