Hamburger Menu Button
Thermo Fisher Scientific Logo
登录
没有账号?建立账号 注册
  • 产品
    • 抗体
    • 引物合成
    • GeneArt Gene Synthesis Instant Designer
    • TaqMan Assay and Array Search
    • PCR 设备和耗材
    • 色谱柱和纯化柱
    • 实验室离心机
    • 分子生物学试剂和试剂盒
    • 实验室塑料耗材及用品
    • 查看所有产品分类
  • 应用和技术
    • 色谱
    • 细胞转染和培养
    • 实时荧光定量PCR
    • 质谱
    • 实验室塑料耗材及用品
    • 电子显微镜
    • 蛋白质生物学
    • PCR
    • RNAi
    • 环境
    • 查看所有应用和技术
  • 服务
    • 定制服务
    • 企业级实验室信息化服务
    • 金融&租赁服务
    • 仪器服务
    • OEM和商业供应
    • 培训服务
    • 360° CDMO 和 CRO 服务
    • CDMO 服务
    • 临床试验 CRO 服务
    • Unity Lab Services
    • 查看所有帮助和支持
  • 帮助和支持
    • 学习中心
    • 联系我们
    • 更改国家或地区
    • 查看所有帮助和支持
  • 热门产品
    • TaqMan Real-Time PCR Assays
      TaqMan 实时荧光定量 PCR 试剂盒
    • Antibodies
      抗体
    • Oligos, Primers & Probes
      寡核苷酸、引物、探针
    • GeneArt Gene Synthesis
      GeneArt 基因合成
    • Cell Culture Plastics
      细胞培养耗材
  • Who We Serve
    • 抗体治疗解决方案
    • 细胞与基因治疗解决方案
    • 学术科研
    • 工业与应用
  • 联系我们
  • 货号直购
  • 订单查询
  • 查找文件&证书
Thermo Fisher Scientific Logo

Search

搜索全部或下列指定分类
Search button
          • 联系我们
          • 货号直购
          • 登录
            登录
            没有账号?建立账号 注册
            • 我的账号
            • 订单
            • 会员中心
            • 账单及发票查询
            • 定制产品及项目
          • Primary Antibodies ›
          • Histone H3 Antibodies

          Invitrogen

          Phospho-Histone H3 (Ser10) Polyclonal Antibody

          高级验证
          16个已发表图片
          35 篇参考文献
          查看其他171个Histone H3抗体

          {{$productOrderCtrl.translations['antibody.pdp.commerceCard.promotion.promotions']}}

          {{$productOrderCtrl.translations['antibody.pdp.commerceCard.promotion.viewpromo']}}

          {{$productOrderCtrl.translations['antibody.pdp.commerceCard.promotion.promocode']}}: {{promo.promoCode}} {{promo.promoTitle}} {{promo.promoDescription}}. {{$productOrderCtrl.translations['antibody.pdp.commerceCard.promotion.learnmore']}}

          说明书
          证书
          实验方案
          问题与答案
          技术支持
          说明书
          证书
          实验方案
          问题与答案
          技术支持
          说明书
          证书
          实验方案
          问题与答案
          技术支持

          Cite Phospho-Histone H3 (Ser10) Polyclonal Antibody

          Additional Information:
          {{banner.description}}
          {{$ctrl.isSkuNotesCollapsed ? 'View more' : 'View less'}}
          • 抗体检测数据 (7)
          • 已发表图片 (16)
          • 高级验证 (3)
          Phospho-Histone H3 (Ser10) Antibody in Immunocytochemistry (ICC/IF)
          Group 53 Created with Sketch.
          Phospho-Histone H3 (Ser10) Antibody in Immunocytochemistry (ICC/IF)
          Group 53 Created with Sketch.

          图: 1 / 26

          {{ $ctrl.currentElement.advancedVerification.fullName }}
          {{ $ctrl.currentElement.advancedVerification.text }}

          Phospho-Histone H3 (Ser10) Antibody (PA5-17869) in ICC/IF

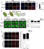
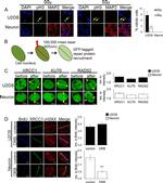
          Immunofluorescence analysis of Phospho-Histone H3 (ser 10) was performed using 70% confluent log phase HeLa cells. The cells were fixed with 4% paraformaldehyde for 10 minutes, permeabilized with 0.1% Triton™ X-100 for 15 minutes, and blocked with 1% BSA for 1 hour at room temperature. The cells were labeled with Phospho-Histone H3 (Ser10) Rabbit Polyclonal antibody (Product # PA5-17869) at 1:100 dilution i... View More {{ $ctrl.currentElement.advancedVerification.fullName }} 验证信息 View more
          已发表图片由___提供 benchsci-logo
          PMID: {{$ctrl.currentElement.benchSciPubmedId}}
          查看产品

          {{$ctrl.videoDesc}}

          {{$ctrl.videoLongDesc}}

          Phospho-Histone H3 (Ser10) Antibody in Immunocytochemistry (ICC/IF)
          Phospho-Histone H3 (Ser10) Antibody in Immunocytochemistry (ICC/IF)
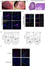
          Phospho-Histone H3 (Ser10) Antibody in Immunohistochemistry (Paraffin) (IHC (P))
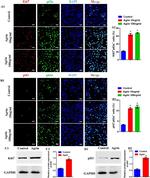
          Phospho-Histone H3 (Ser10) Antibody in Western Blot (WB)
          Phospho-Histone H3 (Ser10) Antibody in Flow Cytometry (Flow)
          Phospho-Histone H3 (Ser10) Antibody in Flow Cytometry (Flow)
          Phospho-Histone H3 (Ser10) Antibody in Peptide array (Array)
          Phospho-Histone H3 (Ser10) Antibody in Immunohistochemistry, Immunocytochemistry (IHC, ICC/IF)
          Phospho-Histone H3 (Ser10) Antibody in Immunohistochemistry, Immunocytochemistry (IHC, ICC/IF)
          Phospho-Histone H3 (Ser10) Antibody in Immunocytochemistry (ICC/IF)
          Phospho-Histone H3 (Ser10) Antibody in Immunocytochemistry (ICC/IF)
          Phospho-Histone H3 (Ser10) Antibody in Western Blot, Immunocytochemistry (WB, ICC/IF)
          Phospho-Histone H3 (Ser10) Antibody in Immunohistochemistry (IHC)
          Phospho-Histone H3 (Ser10) Antibody in Immunohistochemistry (IHC)
          Phospho-Histone H3 (Ser10) Antibody in Immunohistochemistry (IHC)
          Phospho-Histone H3 (Ser10) Antibody in Immunohistochemistry (IHC)
          Phospho-Histone H3 (Ser10) Antibody in Immunohistochemistry (IHC)
          Phospho-Histone H3 (Ser10) Antibody in Immunohistochemistry, Immunohistochemistry (PFA fixed) (IHC, IHC (PFA))
          Phospho-Histone H3 (Ser10) Antibody in Immunohistochemistry (IHC)
          Phospho-Histone H3 (Ser10) Antibody in Immunohistochemistry (PFA fixed) (IHC (PFA))
          Phospho-Histone H3 (Ser10) Antibody in Western Blot (WB)
          Phospho-Histone H3 (Ser10) Antibody in Western Blot (WB)
          Phospho-Histone H3 (Ser10) Antibody in Western Blot (WB)
          Phospho-Histone H3 (Ser10) Antibody
          Phospho-Histone H3 (Ser10) Antibody
          Phospho-Histone H3 (Ser10) Antibody
          Phospho-Histone H3 (Ser10) Polyclonal Antibody

          产品信息

          PA5-17869

          应用
          建议稀释比
          已发表文章

          免疫印迹 (WB)

          1:1,000
          查看8篇已发表文章 8篇已发表文章

          免疫组化 (IHC)

          -
          查看15篇已发表文章 15篇已发表文章

          免疫组化(石蜡) (IHC (P))

          1:200
          -

          免疫组织化学(多聚甲醛固定) (IHC (PFA))

          -
          查看1篇已发表文章 1篇已发表文章

          免疫组化(冰冻) (IHC (F))

          1:400
          -

          免疫细胞化学 (ICC/IF)

          1:800
          查看9篇已发表文章 9篇已发表文章

          流式细胞分析 (Flow)

          1:50
          查看1篇已发表文章 1篇已发表文章

          肽阵列 (Array)

          1:2,000
          -

          体外检测 (In vitro)

          -
          查看1篇已发表文章 1篇已发表文章
          产品规格

          种属反应

          Fruit fly, Human, Mouse, Non-human primate, Rat, Xenopus

          已发表种属

          C. elegans, Chicken, Fruit fly, Human, Mouse, Rat, Rhesus monkey

          宿主/亚型

          Rabbit / IgG

          分类

          Polyclonal

          类型

          Antibody

          抗原

          Synthetic phosphopeptide corresponding to residues surrounding pSer10 of human histone H3
          3D表位/免疫原

          偶联物

          Unconjugated Unconjugated Unconjugated

          形式

          Liquid

          纯化类型

          Antigen affinity chromatography

          保存液

          0.01M HEPES, pH 7.5, with 100µg/mL BSA, 0.15M NaCl, 50% glycerol

          内含物

          no preservative

          保存条件

          -20°C

          运输条件

          Ambient (domestic); Wet ice (international)

          RRID

          AB_10984484

          产品详细信息

          Phospho-Histone H3 (Ser10) Antibody detects endogenous levels of histone H3 only when phosphorylated at Ser10; however, this antibody does not detect phosphorylated Ser10 when Lys9 is acetylated or methylated. This antibody does not cross-react with histone H3 phosphorylated at Ser28.



          This antibody is not cross-reactive with other phosphorylated histones or with acetylated histones.

          靶标信息

          Histone H3 is one of the DNA-binding proteins found in the chromatin of all eukaryotic cells. H3 along with four core histone proteins binds to DNA forming the structure of the nucleosome. Histones play a central role in transcription regulation, DNA repair, DNA replication and chromosomal stability. Post translationally, histones are modified in a variety of ways to either directly change the chromatin structure or allow for the binding of specific transcription factors. The N-terminal tail of histone H3 protrudes from the globular nucleosome core and can undergo several different types of post-translational modification that influence cellular processes. These modifications include the covalent attachment of methyl or acetyl groups to lysine and arginine amino acids and the phosphorylation of serine or threonine.

          仅用于科研。不用于诊断过程。未经明确授权不得转售。

          生物信息学

          蛋白别名: AtMGH3; CG31613-PA; H3; H3 histone family, member A; H3 histone family, member I; H3 histone family, member J; H3 histone family, member K; H3 histone family, member L; H3 histone family, member M; H3 histone, family 2; H3-clustered histone 13; H3-clustered histone 14; H3-clustered histone 15; H3-clustered histone 2; H3-clustered histone 3; H3-clustered histone 4; H3-clustered histone 6; H3-clustered histone 7; H3.1; H3.3; H3/b; H3/d; H3/f; H3/j; H3S10ph; His3:CG31613-PA; HIST1H3A; HIST1H3F; histone 1, H2ai; histone 1, H3a; histone 1, H3b; histone 1, H3f; histone 1, H3h; histone 1, H3j; histone 2, H3a; histone 2, H3c; histone 2, H3c2; histone 2, H3ca2; Histone 3; histone cluster 1 H3 family member a; histone cluster 1 H3 family member b; histone cluster 1 H3 family member f; histone cluster 1 H3 family member h; histone cluster 1 H3 family member j; histone cluster 1, H2ai; histone cluster 1, H2ai-like; histone cluster 1, H3a; histone cluster 1, H3b; histone cluster 1, H3f; histone cluster 1, H3h; histone cluster 1, H3j; histone cluster 2 H3 family member a; histone cluster 2 H3 family member c; Histone Cluster 2 H3a; histone cluster 2, H3a; histone cluster 2, H3c; histone cluster 2, H3c2; histone cluster 2, H3c2, pseudogene; histone cluster 3, H3; histone gene complex 1; Histone H3; Histone H3.1; Histone H3.2; Histone H3/a; Histone H3/b; Histone H3/c; Histone H3/d; Histone H3/f; Histone H3/h; Histone H3/i; Histone H3/j; Histone H3/k; Histone H3/l; Histone H3/m; Histone H3/o; HTR1; HTR13; HTR2; HTR3; HTR4; HTR5; HTR8; HTR9; unnamed protein product

          查看更多 收起

          基因别名: CG31613; CG33803; CG33806; CG33809; CG33812; CG33815; CG33818; CG33821; CG33824; CG33827; CG33830; CG33833; CG33836; CG33839; CG33842; CG33845; CG33848; CG33851; CG33854; CG33857; CG33860; CG33863; CG33866; Dmel\CG31613; Dmel_CG31613; H3; H3 histone; H3-143; H3-291; H3-53; H3-614; H3-B; H3-F; H3.1-221; H3.1-291; H3.1-I; H3.2; H3.2-221; H3.2-614; H3.2-615; H3.2-616; h3.2a; H3/A; H3/i; H3/j; H3/k; H3/l; H3/M; H3/n; H3/o; H3a; H3b; H3C1; H3C10; H3C11; H3C12; H3C13; H3C14; H3C15; H3C2; H3C3; H3C4; H3C6; H3C7; H3C8; H3f; H3F1K; H3F2; H3FA; H3FB; H3FC HIST1H3C; H3FD; H3FF; H3FH; H3FI; H3FJ; H3FK; H3FL; H3FM; H3FN; H3g; H3h; H3i; h3r; His3; His3:CG31613; His3:CG33803; His3:CG33806; His3:CG33809; His3:CG33812; His3:CG33815; His3:CG33818; His3:CG33821; His3:CG33824; His3:CG33827; His3:CG33830; His3:CG33833; His3:CG33836; His3:CG33839; His3:CG33842; His3:CG33845; His3:CG33848; His3:CG33851; His3:CG33854; His3:CG33857; His3:CG33860; His3:CG33863; His3:CG33866; Hist1; Hist1h2ai; Hist1h2ail; HIST1H3A; HIST1H3B; Hist1h3c; HIST1H3D; HIST1H3E; HIST1H3F; HIST1H3G; HIST1H3H; HIST1H3I; HIST1H3J; hist2h3; HIST2H3A; Hist2h3b; HIST2H3C; Hist2h3c1; Hist2h3c2; Hist2h3c2-ps; Hist2h3ca1; Hist2h3ca2; HIST2H3D; M32461; XELAEV_18028537mg

          查看更多 收起

          UniProt ID: (Human) P68431, (Human) Q71DI3, (Fruit fly) P02299, (Rat) Q6LED0, (Mouse) P68433, (Mouse) P84228, (Mouse) P02295

          查看更多 收起

          Entrez Gene ID: (Human) 8350, (Human) 8357, (Human) 8356, (Human) 126961, (Human) 333932, (Human) 8358, (Human) 8968, (Fruit fly) 318847, (Rat) 291159, (Mouse) 360198, (Rat) 679994, (Mouse) 319150, (Mouse) 260423, (Mouse) 319152, (Mouse) 97114, (Rat) 310678, (Xenopus) 399088

          查看更多 收起

          功能
          DNA binding protein binding structural constituent of chromatin cadherin binding protein heterodimerization activity chromatin binding nucleosomal DNA binding histone binding histone
          参与通路
          chromatin organization nucleosome assembly gene expression telomere organization regulation of gene expression, epigenetic negative regulation of transcription from RNA polymerase II promoter DNA replication-dependent nucleosome assembly protein heterotetramerization regulation of gene silencing positive regulation of defense response to virus by host
          It has to be done as per old AB suggested Products section.

          Disclaimer

          Close

          Clicking the images or links will redirect you to a website hosted by BenchSci that provides third-party scientific content. Neither the content nor the BenchSci technology and processes for selection have been evaluated by us; we are providing them as-is and without warranty of any kind, including for use or application of the Thermo Fisher Scientific products presented.

          guarantee_icon

          性能保障

          只要您发现Invitrogen抗体在实验中的表现与网站或说明书的所述内容不符,您即可享受免费退换货服务。*

          了解更多
          help_icon

          随时为您服务

          获取常见问题的专家解答,或者直接联系我们的技术专家,咨询应用、设备、常规产品使用问题。

          联系技术支持
          订购 Plus Icon Minus Icon
          • 订单状态查询
          • 订单支持
          • 货号直购
          • 现货供应中心
          • 电子采购
          支持 Plus Icon Minus Icon
          • 帮助&支持
          • 联系我们 - 400 820 8982
          • 技术支持中心
          • 查找文件&证书
          • 报告网站问题
          资源 Plus Icon Minus Icon
          • 学习中心
          • 促销
          • 活动&研讨会
          • 社交媒体
          关于赛默飞 Plus Icon Minus Icon
          • 关于我们
          • 招聘 招聘
          • 投资者关系 投资者关系
          • 新闻 新闻
          • 社会责任 社会责任
          • 商标
          • 政策和通知
          品牌 Plus Icon Minus Icon
          • Thermo Scientific
          • Applied Biosystems
          • Invitrogen
          • Gibco
          • Ion Torrent
          • Unity Lab Services
          • Patheon
          • PPD
          • 服务条款
          • 隐私政策
          • 定价和运输保险政策
          © 2006-2026 Thermo Fisher Scientific Inc. All rights reserved. All trademarks are the property of Thermo Fisher Scientific and its subsidiaries unless otherwise specified.
          China flag icon
          China
          本网站销售的所有产品均不得用于人类或动物之临床诊断或治疗,仅可用于工业或者科研等非医疗目的。
             电子营业执照 | 经营证照公示 | ICP备案号:沪ICP备11003924号 | 沪公网安备 31011502006935号

          Your items have has been added!


          Host server : magellan-search-green-6479c7f679-zb4k5:80/100.66.74.142:80.
          git-commit: b70c0dceb888abc3b0dcebb5bc3a5b8753e7e816
          git-url: https://github.com/thermofisher/magellan-search
          git-branch: release/2.50.0-Offline