Hamburger Menu Button
Thermo Fisher Scientific Logo
登录
没有账号?建立账号 注册
  • 产品
    • 抗体
    • 引物合成
    • GeneArt Gene Synthesis Instant Designer
    • TaqMan Assay and Array Search
    • PCR 设备和耗材
    • 色谱柱和纯化柱
    • 实验室离心机
    • 分子生物学试剂和试剂盒
    • 实验室塑料耗材及用品
    • 查看所有产品分类
  • 应用和技术
    • 色谱
    • 细胞转染和培养
    • 实时荧光定量PCR
    • 质谱
    • 实验室塑料耗材及用品
    • 电子显微镜
    • 蛋白质生物学
    • PCR
    • RNAi
    • 环境
    • 查看所有应用和技术
  • 服务
    • 定制服务
    • 企业级实验室信息化服务
    • 金融&租赁服务
    • 仪器服务
    • OEM和商业供应
    • 培训服务
    • 360° CDMO 和 CRO 服务
    • CDMO 服务
    • 临床试验 CRO 服务
    • Unity Lab Services
    • 查看所有帮助和支持
  • 帮助和支持
    • 学习中心
    • 联系我们
    • 更改国家或地区
    • 查看所有帮助和支持
  • 热门产品
    • TaqMan Real-Time PCR Assays
      TaqMan 实时荧光定量 PCR 试剂盒
    • Antibodies
      抗体
    • Oligos, Primers & Probes
      寡核苷酸、引物、探针
    • GeneArt Gene Synthesis
      GeneArt 基因合成
    • Cell Culture Plastics
      细胞培养耗材
  • Who We Serve
    • 抗体治疗解决方案
    • 细胞与基因治疗解决方案
    • 学术科研
    • 工业与应用
  • 联系我们
  • 货号直购
  • 订单查询
  • 查找文件&证书
Thermo Fisher Scientific Logo

Search

搜索全部或下列指定分类
Search button
          • 联系我们
          • 货号直购
          • 登录
            登录
            没有账号?建立账号 注册
            • 我的账号
            • 订单
            • 会员中心
            • 账单及发票查询
            • 定制产品及项目
          • Primary Antibodies ›
          • IR/IGF1R Antibodies

          Invitrogen

          Phospho-IR/IGF1R (Tyr1158, Tyr1162, Tyr1163) Polyclonal Antibody

          高级验证
          11个已发表图片
          9 篇参考文献
          查看其他8个IR/IGF1R抗体

          {{$productOrderCtrl.translations['antibody.pdp.commerceCard.promotion.promotions']}}

          {{$productOrderCtrl.translations['antibody.pdp.commerceCard.promotion.viewpromo']}}

          {{$productOrderCtrl.translations['antibody.pdp.commerceCard.promotion.promocode']}}: {{promo.promoCode}} {{promo.promoTitle}} {{promo.promoDescription}}. {{$productOrderCtrl.translations['antibody.pdp.commerceCard.promotion.learnmore']}}

          说明书
          证书
          实验方案
          问题与答案
          技术支持
          说明书
          证书
          实验方案
          问题与答案
          技术支持
          说明书
          证书
          实验方案
          问题与答案
          技术支持

          Cite Phospho-IR/IGF1R (Tyr1158, Tyr1162, Tyr1163) Polyclonal Antibody

          Additional Information:
          {{banner.description}}
          {{$ctrl.isSkuNotesCollapsed ? 'View more' : 'View less'}}
          • 抗体检测数据 (1)
          • 已发表图片 (11)
          • 高级验证 (1)
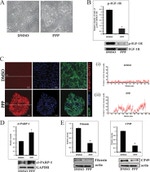
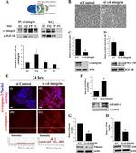
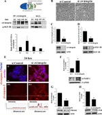
          Phospho-IR/IGF1R (Tyr1158, Tyr1162, Tyr1163) Antibody in Western Blot (WB)
          Group 53 Created with Sketch.
          Phospho-IR/IGF1R (Tyr1158, Tyr1162, Tyr1163) Antibody in Western Blot (WB)
          Group 53 Created with Sketch.

          图: 1 / 13

          {{ $ctrl.currentElement.advancedVerification.fullName }}
          {{ $ctrl.currentElement.advancedVerification.text }}

          Phospho-IR/IGF1R (Tyr1158, Tyr1162, Tyr1163) Antibody (44-806G) in WB

          Western Blot using IR/IGF1R (pYpYpY1158/1162/1163) Polyclonal Antibody, Rabbit {{ $ctrl.currentElement.advancedVerification.fullName }} 验证信息 View more
          已发表图片由___提供 benchsci-logo
          PMID: {{$ctrl.currentElement.benchSciPubmedId}}
          查看产品

          {{$ctrl.videoDesc}}

          {{$ctrl.videoLongDesc}}

          Phospho-IR/IGF1R (Tyr1158, Tyr1162, Tyr1163) Antibody in Western Blot (WB)
          Phospho-IR/IGF1R (Tyr1158, Tyr1162, Tyr1163) Antibody in Immunohistochemistry (IHC)
          Phospho-IR/IGF1R (Tyr1158, Tyr1162, Tyr1163) Antibody in Western Blot (WB)
          Phospho-IR/IGF1R (Tyr1158, Tyr1162, Tyr1163) Antibody in Western Blot (WB)
          Phospho-IR/IGF1R (Tyr1158, Tyr1162, Tyr1163) Antibody in Western Blot (WB)
          Phospho-IR/IGF1R (Tyr1158, Tyr1162, Tyr1163) Antibody in Western Blot (WB)
          Phospho-IR/IGF1R (Tyr1158, Tyr1162, Tyr1163) Antibody in Western Blot (WB)
          Phospho-IR/IGF1R (Tyr1158, Tyr1162, Tyr1163) Antibody in Western Blot (WB)
          Phospho-IR/IGF1R (Tyr1158, Tyr1162, Tyr1163) Antibody in Western Blot (WB)
          Phospho-IR/IGF1R (Tyr1158, Tyr1162, Tyr1163) Antibody in Western Blot (WB)
          Phospho-IR/IGF1R (Tyr1158, Tyr1162, Tyr1163) Antibody in Western Blot (WB)
          Phospho-IR/IGF1R (Tyr1158, Tyr1162, Tyr1163) Antibody in Western Blot (WB)
          Phospho-IR/IGF1R (Tyr1158, Tyr1162, Tyr1163) Antibody
          Phospho-IR/IGF1R (Tyr1158, Tyr1162, Tyr1163) Polyclonal Antibody

          产品信息

          44-806G

          应用
          建议稀释比
          已发表文章

          免疫印迹 (WB)

          1:1,000
          查看7篇已发表文章 7篇已发表文章

          免疫组化 (IHC)

          -
          查看1篇已发表文章 1篇已发表文章

          其他PubMed (Misc)

          -
          查看1篇已发表文章 1篇已发表文章
          产品规格

          种属反应

          Human, Mouse

          已发表种属

          Bovine, Chicken, Human, Mouse, Rat

          宿主/亚型

          Rabbit / IgG

          分类

          Polyclonal

          类型

          Antibody

          抗原

          Synthetic phosphopeptide derived from the region of IR/IGF1R that contains tyrosines 1158, 1162 and 1163 of the human insulin receptor (IR)
          3D表位/免疫原

          偶联物

          Unconjugated Unconjugated Unconjugated

          形式

          Liquid

          纯化类型

          Antigen affinity chromatography

          保存液

          Dulbecco's PBS, pH 7.3, with 1mg/mL BSA

          内含物

          0.05% sodium azide

          保存条件

          -20°C

          运输条件

          Ambient (domestic); Wet ice (international)

          RRID

          AB_2533763

          靶标信息

          Insulin and Insulin-like Growth Factor receptors are transmembrane tyrosine kinase receptors that play critical roles in development, cell growth and metabolism. Insulin/Insulin-like growth factor-1 binding to the extracellular domain of IR and IGFR leads to autophosphorylation of the receptor and activation of the intrinsic tyrosine kinase activity, which allows appropriate substrates to be phosphorylated. Phosphorylation sites that are unique to each receptor presumably play a key role in these signaling differences. The catalytic loops within the tyrosine kinase domains contain a three tyrosine motif corresponding to Tyr1158, 1162 and 1163 (for the IR) and Tyr1131, 1135 and 1136 (for the IGF1R). Autophosphorylation of the tyrosine sites within the activation loop proceeds in a processive manner initiating at the second tyrosine (1162 or 1135), followed by phosphorylation at tyrosines 1158 (IGF-1R tyrosine 1131), 1163 (IGF-1R tyrosine 1136), resulting in the full activation of IR and IGF1R.

          仅用于科研。不用于诊断过程。未经明确授权不得转售。

          生物信息学

          蛋白别名: CD220; CD221; IGF-I receptor; IGF-I Receptor beta; IGF1 Receptor; IGF1 Receptor beta; IGF1R beta; Insulin receptor; insulin receptor precursor; Insulin-like growth factor 1 receptor; Insulin-like growth factor I receptor; IR; line 186; unnamed protein product

          查看更多 收起

          基因别名: 4932439J01Rik; A330103N21Rik; CD220; CD221; D630014A15Rik; D930020L01; HHF5; hyft; IGF-1R; IGF1R; IGFIR; IGFR; INSR; IR; IR-A; IR-B; JTK13

          查看更多 收起

          UniProt ID: (Human) P08069, (Human) P06213, (Mouse) Q60751, (Mouse) P15208

          查看更多 收起

          Entrez Gene ID: (Human) 3480, (Human) 3643, (Mouse) 16001, (Mouse) 16337

          查看更多 收起

          功能
          nucleotide binding protein kinase activity protein tyrosine kinase activity transmembrane receptor protein tyrosine kinase activity insulin-activated receptor activity insulin-like growth factor-activated receptor activity insulin receptor binding structural molecule activity protein binding insulin-like growth factor binding ATP binding kinase activity transferase activity insulin-like growth factor I binding identical protein binding phosphatidylinositol 3-kinase binding insulin binding insulin receptor substrate binding protein transporter activity beta-amyloid binding insulin-like growth factor receptor binding GTP binding protein domain specific binding protein kinase activator activity insulin-like growth factor II binding cargo receptor activity macromolecular complex binding PTB domain binding G-protein alpha-subunit binding transferase activity, transferring phosphorus-containing groups receptor signaling protein tyrosine kinase activity protein kinase binding protein phosphatase binding lipoic acid binding protein complex binding 3-phosphoinositide-dependent protein kinase binding transmembrane signal receptor
          参与通路
          immune response signal transduction transmembrane receptor protein tyrosine kinase signaling pathway positive regulation of cell proliferation insulin receptor signaling pathway positive regulation of cell migration peptidyl-tyrosine autophosphorylation negative regulation of apoptotic process positive regulation of protein complex disassembly negative regulation of MAPK cascade positive regulation of MAPK cascade protein kinase B signaling transcytosis regulation of JNK cascade protein autophosphorylation insulin-like growth factor receptor signaling pathway positive regulation of protein kinase B signaling cellular response to glucose stimulus dendritic spine maintenance beta-amyloid clearance positive regulation of cold-induced thermogenesis cellular response to oxygen-containing compound cellular response to beta-amyloid positive regulation of receptor internalization heart morphogenesis regulation of glycogen biosynthetic process regulation of transcription, DNA-templated receptor-mediated endocytosis G-protein coupled receptor signaling pathway learning memory epidermis development male gonad development organ morphogenesis regulation of gene expression positive regulation of macromolecule biosynthetic process regulation of glucose metabolic process male sex determination adrenal gland development exocrine pancreas development receptor internalization cellular response to insulin stimulus glucose homeostasis positive regulation of I-kappaB kinase/NF-kappaB signaling positive regulation of nitric oxide biosynthetic process positive regulation of glycogen biosynthetic process positive regulation of glycolytic process positive regulation of mitotic nuclear division positive regulation of transcription, DNA-templated regulation of embryonic development positive regulation of glucose import viral entry into host cell animal organ development positive regulation of developmental growth system development positive regulation of cellular component organization regulation of multicellular organismal process positive regulation of meiotic cell cycle positive regulation of respiratory burst cellular response to growth factor stimulus transport across blood-brain barrier neuron projection maintenance regulation of female gonad development protein phosphorylation axonogenesis brain development negative regulation of muscle cell apoptotic process phosphorylation establishment of cell polarity mammary gland development neuron projection development positive regulation of cytokinesis negative regulation of sequence-specific DNA binding transcription factor activity positive regulation of DNA replication phosphatidylinositol-mediated signaling positive regulation of DNA metabolic process protein tetramerization protein heterooligomerization inactivation of MAPKK activity negative regulation of protein kinase B signaling prostate gland epithelium morphogenesis positive regulation of steroid hormone biosynthetic process activation of MAPK activity negative regulation of protein phosphorylation positive regulation of protein phosphorylation regulation of hydrogen peroxide metabolic process positive regulation of glycoprotein biosynthetic process negative regulation of gene expression peptidyl-tyrosine phosphorylation transformation of host cell by virus signal transduction by protein phosphorylation activation of protein kinase activity activation of protein kinase B activity negative regulation of transporter activity response to tumor necrosis factor intracellular signal transduction positive regulation of phosphorylation protein heterotetramerization
          It has to be done as per old AB suggested Products section.

          Disclaimer

          Close

          Clicking the images or links will redirect you to a website hosted by BenchSci that provides third-party scientific content. Neither the content nor the BenchSci technology and processes for selection have been evaluated by us; we are providing them as-is and without warranty of any kind, including for use or application of the Thermo Fisher Scientific products presented.

          guarantee_icon

          性能保障

          只要您发现Invitrogen抗体在实验中的表现与网站或说明书的所述内容不符,您即可享受免费退换货服务。*

          了解更多
          help_icon

          随时为您服务

          获取常见问题的专家解答,或者直接联系我们的技术专家,咨询应用、设备、常规产品使用问题。

          联系技术支持
          订购 Plus Icon Minus Icon
          • 订单状态查询
          • 订单支持
          • 货号直购
          • 现货供应中心
          • 电子采购
          支持 Plus Icon Minus Icon
          • 帮助&支持
          • 联系我们 - 400 820 8982
          • 技术支持中心
          • 查找文件&证书
          • 报告网站问题
          资源 Plus Icon Minus Icon
          • 学习中心
          • 促销
          • 活动&研讨会
          • 社交媒体
          关于赛默飞 Plus Icon Minus Icon
          • 关于我们
          • 招聘 招聘
          • 投资者关系 投资者关系
          • 新闻 新闻
          • 社会责任 社会责任
          • 商标
          • 政策和通知
          品牌 Plus Icon Minus Icon
          • Thermo Scientific
          • Applied Biosystems
          • Invitrogen
          • Gibco
          • Ion Torrent
          • Unity Lab Services
          • Patheon
          • PPD
          • 服务条款
          • 隐私政策
          • 定价和运输保险政策
          © 2006-2026 Thermo Fisher Scientific Inc. All rights reserved. All trademarks are the property of Thermo Fisher Scientific and its subsidiaries unless otherwise specified.
          China flag icon
          China
          本网站销售的所有产品均不得用于人类或动物之临床诊断或治疗,仅可用于工业或者科研等非医疗目的。
             电子营业执照 | 经营证照公示 | ICP备案号:沪ICP备11003924号 | 沪公网安备 31011502006935号

          Your items have has been added!


          Host server : magellan-search-green-6479c7f679-zb4k5:80/100.66.74.142:80.
          git-commit: b70c0dceb888abc3b0dcebb5bc3a5b8753e7e816
          git-url: https://github.com/thermofisher/magellan-search
          git-branch: release/2.50.0-Offline