Hamburger Menu Button
Thermo Fisher Scientific Logo
登录
没有账号?建立账号 注册
  • 产品
    • 抗体
    • 引物合成
    • GeneArt Gene Synthesis Instant Designer
    • TaqMan Assay and Array Search
    • PCR 设备和耗材
    • 色谱柱和纯化柱
    • 实验室离心机
    • 分子生物学试剂和试剂盒
    • 实验室塑料耗材及用品
    • 查看所有产品分类
  • 应用和技术
    • 色谱
    • 细胞转染和培养
    • 实时荧光定量PCR
    • 质谱
    • 实验室塑料耗材及用品
    • 电子显微镜
    • 蛋白质生物学
    • PCR
    • RNAi
    • 环境
    • 查看所有应用和技术
  • 服务
    • 定制服务
    • 企业级实验室信息化服务
    • 企业服务
    • 金融&租赁服务
    • 仪器服务
    • OEM和商业供应
    • 培训服务
    • 360° CDMO 和 CRO 服务
    • CDMO 服务
    • 临床试验 CRO 服务
    • 查看所有帮助和支持
  • 帮助和支持
    • 学习中心
    • 联系我们
    • 更改国家或地区
    • 查看所有帮助和支持
  • 热门产品
    • TaqMan Real-Time PCR Assays
      TaqMan 实时荧光定量 PCR 试剂盒
    • Antibodies
      抗体
    • Oligos, Primers & Probes
      寡核苷酸、引物、探针
    • GeneArt Gene Synthesis
      GeneArt 基因合成
    • Cell Culture Plastics
      细胞培养耗材
  • 联系我们
  • 货号直购
  • 订单查询
  • 查找文件&证书
Thermo Fisher Scientific Logo

Search

搜索全部或下列指定分类
Search button
          • 联系我们
          • 货号直购
          • 登录
            登录
            没有账号?建立账号 注册
            • 我的账号
            • 订单
            • 账单及发票查询
            • 定制产品及项目

          Disclaimer

          Clicking the images or links will redirect you to a website hosted by BenchSci that provides third-party scientific content. Neither the content nor the BenchSci technology and processes for selection have been evaluated by us; we are providing them as-is and without warranty of any kind, including for use or application of the Thermo Fisher Scientific products presented.

          • Primary Antibodies ›
          • IRS1 Antibodies

          Invitrogen

          Phospho-IRS1 (Tyr612) Polyclonal Antibody

          高级验证
          31个已发表图片
          67 篇参考文献
          查看其他44个IRS1抗体

          {{$productOrderCtrl.translations['antibody.pdp.commerceCard.promotion.promotions']}}

          {{$productOrderCtrl.translations['antibody.pdp.commerceCard.promotion.viewpromo']}}

          {{$productOrderCtrl.translations['antibody.pdp.commerceCard.promotion.promocode']}}: {{promo.promoCode}} {{promo.promoTitle}} {{promo.promoDescription}}. {{$productOrderCtrl.translations['antibody.pdp.commerceCard.promotion.learnmore']}}

          说明书
          证书
          实验方案
          问题与答案
          技术支持
          说明书
          证书
          实验方案
          问题与答案
          技术支持
          说明书
          证书
          实验方案
          问题与答案
          技术支持

          Cite Phospho-IRS1 (Tyr612) Polyclonal Antibody

          • 抗体检测数据 (2)
          • 已发表图片 (31)
          • 高级验证 (2)
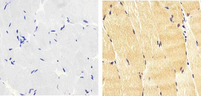
          Phospho-IRS1 (Tyr612) Antibody in Immunohistochemistry (Paraffin) (IHC (P))
          Group 53 Created with Sketch.
          Phospho-IRS1 (Tyr612) Antibody in Immunohistochemistry (Paraffin) (IHC (P))
          Group 53 Created with Sketch.

          图: 1 / 35

          {{ $ctrl.currentElement.advancedVerification.fullName }}
          {{ $ctrl.currentElement.advancedVerification.text }}

          Phospho-IRS1 (Tyr612) Antibody (44-816G) in IHC (P)

          Immunohistochemistry analysis of Phospho-IRS1 (pY612) showing staining in the cytoplasm and nucleus of paraffin-embedded human skeletal muscle tissue (right) compared to a negative control without primary antibody (left). To expose target proteins, antigen retrieval was performed using 10mM sodium citrate (pH 6.0), microwaved for 8-15 min. Following antigen retrieval, tissues were blocked in 3% H2O2-methano... View More {{ $ctrl.currentElement.advancedVerification.fullName }} 验证信息 View more
          已发表图片由___提供 benchsci-logo
          PMID: {{$ctrl.currentElement.benchSciPubmedId}}
          查看产品

          {{$ctrl.videoDesc}}

          {{$ctrl.videoLongDesc}}

          Phospho-IRS1 (Tyr612) Antibody in Immunohistochemistry (Paraffin) (IHC (P))
          Phospho-IRS1 (Tyr612) Antibody in Western Blot (WB)
          Phospho-IRS1 (Tyr612) Antibody in Immunohistochemistry (PFA fixed) (IHC (PFA))
          Phospho-IRS1 (Tyr612) Antibody in Western Blot (WB)
          Phospho-IRS1 (Tyr612) Antibody in Western Blot, Immunocytochemistry (WB, ICC/IF)
          Phospho-IRS1 (Tyr612) Antibody in Immunocytochemistry (ICC/IF)
          Phospho-IRS1 (Tyr612) Antibody in Western Blot (WB)
          Phospho-IRS1 (Tyr612) Antibody in Western Blot (WB)
          Phospho-IRS1 (Tyr612) Antibody in Western Blot (WB)
          Phospho-IRS1 (Tyr612) Antibody in Western Blot (WB)
          Phospho-IRS1 (Tyr612) Antibody in Western Blot (WB)
          Phospho-IRS1 (Tyr612) Antibody in Western Blot (WB)
          Phospho-IRS1 (Tyr612) Antibody in Western Blot (WB)
          Phospho-IRS1 (Tyr612) Antibody in Western Blot (WB)
          Phospho-IRS1 (Tyr612) Antibody in Western Blot (WB)
          Phospho-IRS1 (Tyr612) Antibody in Western Blot (WB)
          Phospho-IRS1 (Tyr612) Antibody in Western Blot (WB)
          Phospho-IRS1 (Tyr612) Antibody in Western Blot (WB)
          Phospho-IRS1 (Tyr612) Antibody in Western Blot (WB)
          Phospho-IRS1 (Tyr612) Antibody in Western Blot (WB)
          Phospho-IRS1 (Tyr612) Antibody in Western Blot (WB)
          Phospho-IRS1 (Tyr612) Antibody in Western Blot (WB)
          Phospho-IRS1 (Tyr612) Antibody in Western Blot (WB)
          Phospho-IRS1 (Tyr612) Antibody in Western Blot (WB)
          Phospho-IRS1 (Tyr612) Antibody in Western Blot (WB)
          Phospho-IRS1 (Tyr612) Antibody in Western Blot (WB)
          Phospho-IRS1 (Tyr612) Antibody in Western Blot (WB)
          Phospho-IRS1 (Tyr612) Antibody in Western Blot (WB)
          Phospho-IRS1 (Tyr612) Antibody in Western Blot (WB)
          Phospho-IRS1 (Tyr612) Antibody in Western Blot (WB)
          Phospho-IRS1 (Tyr612) Antibody in Western Blot (WB)
          Phospho-IRS1 (Tyr612) Antibody in Western Blot (WB)
          Phospho-IRS1 (Tyr612) Antibody in Western Blot (WB)
          Phospho-IRS1 (Tyr612) Antibody
          Phospho-IRS1 (Tyr612) Antibody
          Phospho-IRS1 (Tyr612) Polyclonal Antibody

          产品信息

          44-816G

          应用
          建议稀释比
          已发表文章

          免疫印迹 (WB)

          1:1,000
          查看51篇已发表文章 51篇已发表文章

          免疫组化 (IHC)

          -
          查看2篇已发表文章 2篇已发表文章

          免疫组化(石蜡) (IHC (P))

          1:10-1:100
          查看1篇已发表文章 1篇已发表文章

          免疫组织化学(多聚甲醛固定) (IHC (PFA))

          -
          查看1篇已发表文章 1篇已发表文章

          免疫细胞化学 (ICC/IF)

          -
          查看3篇已发表文章 3篇已发表文章

          免疫沉淀 (IP)

          -
          查看2篇已发表文章 2篇已发表文章

          功能检测 (Functional)

          -
          查看1篇已发表文章 1篇已发表文章

          亲和纯化 (AP)

          -
          查看3篇已发表文章 3篇已发表文章

          其他PubMed (Misc)

          -
          查看3篇已发表文章 3篇已发表文章
          产品规格

          种属反应

          Human

          已发表种属

          C. elegans, Human, Mouse, Rat

          宿主/亚型

          Rabbit / IgG

          分类

          Polyclonal

          类型

          Antibody

          抗原

          The antiserum was produced against a chemically synthesized phosphopeptide derived from the region of human IRS-1 that contains tyrosine 612. The sequence is conserved in mouse, rat and chicken.
          查看免疫原

          偶联物

          Unconjugated Unconjugated Unconjugated

          形式

          Liquid

          纯化类型

          Antigen affinity chromatography

          保存液

          Dulbecco's PBS, pH 7.3, with 1mg/mL BSA

          内含物

          0.05% sodium azide

          保存条件

          -20°C

          运输条件

          Ambient (domestic); Wet ice (international)

          RRID

          AB_2533768

          产品详细信息

          On western blotting this antibody detects a protein with the apparent MW of 165 kDa. Positive controls used were Insulin (50 nM for 5 minutes) or TPA (100 ng/mL for 30 min) treated human embryonic kidney cells (293T) or Chinese Hamster Ovary cells (CHO-T) transiently transfected with a plasmid encoding human IRS1.

          靶标信息

          IRS-1, a major substrate of the insulin receptor, is phosphorylated in response to stimulation of cells by insulin, insulin-like growth factor 1 (IGF-1) and interleukin 4 (IL-4). IRS-1 is phosphorylated on serine, threonine and tyrosine residues in a variety of tissues. An insulin-sensitive serine/threonine kinase casein kinase II mediates a portion of the insulin-stimulated serine/threonine phosphorylation of overexpressed IRS-1 in vivo. Thr 502 is identified as the major casein kinase II-catalyzed phosphorylation site in rat IRS-1, and Ser 99 is an additional phosphorylation site catalyzed by casein kinase II. Thus, casein kinase II-catalyzed phosphorylation of IRS-1 may be a component of the intracellular insulin signaling cascade. IRS-1 contains three putative binding sites for 14-3-3 (Ser 270, Ser 374 and Ser 641) and the motif around Ser 270 is located in the phosphortyrosine binding domain of IRS-1, which is responsible for the interaction with the insulin receptor.

          仅用于科研。不用于诊断过程。未经明确授权不得转售。

          生物信息学

          蛋白别名: Insulin receptor substrate 1; IRS-1

          查看更多 收起

          基因别名: HIRS-1; IRS1

          查看更多 收起

          UniProt ID: (Human) P35568

          查看更多 收起

          Entrez Gene ID: (Human) 3667

          查看更多 收起

          功能
          signal transducer activity transmembrane receptor protein tyrosine kinase adaptor activity protein kinase C binding Ras guanyl-nucleotide exchange factor activity insulin receptor binding insulin-like growth factor receptor binding protein binding 1-phosphatidylinositol-3-kinase activity SH2 domain binding phosphatidylinositol 3-kinase binding phosphatidylinositol-4,5-bisphosphate 3-kinase activity
          参与通路
          MAPK cascade signal transduction positive regulation of cell proliferation insulin receptor signaling pathway positive regulation of glucose metabolic process phosphatidylinositol 3-kinase signaling regulation of phosphatidylinositol 3-kinase signaling positive regulation of fatty acid beta-oxidation response to insulin cellular response to insulin stimulus phosphatidylinositol-3-phosphate biosynthetic process glucose homeostasis response to peptide hormone positive regulation of GTPase activity positive regulation of phosphatidylinositol 3-kinase activity positive regulation of glycogen biosynthetic process positive regulation of glucose import negative regulation of insulin receptor signaling pathway positive regulation of insulin receptor signaling pathway negative regulation of insulin secretion phosphatidylinositol phosphorylation insulin-like growth factor receptor signaling pathway phosphatidylinositol-mediated signaling positive regulation of glucose import in response to insulin stimulus
          It has to be done as per old AB suggested Products section.
          guarantee_icon

          性能保障

          只要您发现Invitrogen抗体在实验中的表现与网站或说明书的所述内容不符,您即可享受免费退换货服务。*

          了解更多
          help_icon

          随时为您服务

          获取常见问题的专家解答,或者直接联系我们的技术专家,咨询应用、设备、常规产品使用问题。

          联系技术支持
          订购 Plus Icon Minus Icon
          • 订单状态查询
          • 订单支持
          • 货号直购
          • 现货供应中心
          • 电子采购
          支持 Plus Icon Minus Icon
          • 帮助&支持
          • 联系我们 - 400 820 8982
          • 技术支持中心
          • 查找文件&证书
          • 报告网站问题
          资源 Plus Icon Minus Icon
          • 学习中心
          • 促销
          • 活动&研讨会
          • 社交媒体
          关于赛默飞 Plus Icon Minus Icon
          • 关于我们
          • 招聘 招聘
          • 投资者关系 投资者关系
          • 新闻 新闻
          • 社会责任 社会责任
          • 商标
          • 政策和通知
          品牌 Plus Icon Minus Icon
          • Thermo Scientific
          • Applied Biosystems
          • Invitrogen
          • Gibco
          • Ion Torrent
          • Patheon
          • PPD
          • 服务条款
          • 隐私政策
          • 定价和运输保险政策
          © 2006-2026 Thermo Fisher Scientific Inc. All rights reserved. All trademarks are the property of Thermo Fisher Scientific and its subsidiaries unless otherwise specified.
          China flag icon
          China
          本网站销售的所有产品均不得用于人类或动物之临床诊断或治疗,仅可用于工业或者科研等非医疗目的。
             电子营业执照 | 经营证照公示 | ICP备案号:沪ICP备11003924号 | 沪公网安备 31011502006935号

          Your items have has been added!


          Host server : magellan-search-blue-55ff9ddd88-lffdw:80/100.66.79.31:80.
          git-commit: d366ff9721d93504b2ac26a183b2b3e3d0e7d9ec
          git-url: https://github.com/thermofisher/magellan-search
          git-branch: release/2.42.0-2026.01.03-1.0