Hamburger Menu Button
Thermo Fisher Scientific Logo
登录
没有账号?建立账号 注册
  • 产品
    • 抗体
    • 引物合成
    • GeneArt Gene Synthesis Instant Designer
    • TaqMan Assay and Array Search
    • PCR 设备和耗材
    • 色谱柱和纯化柱
    • 实验室离心机
    • 分子生物学试剂和试剂盒
    • 实验室塑料耗材及用品
    • 查看所有产品分类
  • 应用和技术
    • 色谱
    • 细胞转染和培养
    • 实时荧光定量PCR
    • 质谱
    • 实验室塑料耗材及用品
    • 电子显微镜
    • 蛋白质生物学
    • PCR
    • RNAi
    • 环境
    • 查看所有应用和技术
  • 服务
    • 定制服务
    • 企业级实验室信息化服务
    • 金融&租赁服务
    • 仪器服务
    • OEM和商业供应
    • 培训服务
    • 360° CDMO 和 CRO 服务
    • CDMO 服务
    • 临床试验 CRO 服务
    • Unity Lab Services
    • 查看所有帮助和支持
  • 帮助和支持
    • 学习中心
    • 联系我们
    • 更改国家或地区
    • 查看所有帮助和支持
  • 热门产品
    • TaqMan Real-Time PCR Assays
      TaqMan 实时荧光定量 PCR 试剂盒
    • Antibodies
      抗体
    • Oligos, Primers & Probes
      寡核苷酸、引物、探针
    • GeneArt Gene Synthesis
      GeneArt 基因合成
    • Cell Culture Plastics
      细胞培养耗材
  • Who We Serve
    • 抗体治疗解决方案
    • 细胞与基因治疗解决方案
    • 学术科研
    • 工业与应用
  • 联系我们
  • 货号直购
  • 订单查询
  • 查找文件&证书
Thermo Fisher Scientific Logo

Search

搜索全部或下列指定分类
Search button
          • 联系我们
          • 货号直购
          • 登录
            登录
            没有账号?建立账号 注册
            • 我的账号
            • 订单
            • 会员中心
            • 账单及发票查询
            • 定制产品及项目
          • Primary Antibodies ›
          • JNK1/JNK2 Antibodies

          Invitrogen

          Phospho-JNK1/JNK2 (Thr183, Tyr185) Recombinant Rabbit Monoclonal Antibody (D12H7L17)

          高级验证
          4个已发表图片
          17 篇参考文献
          查看其他12个JNK1/JNK2抗体

          {{$productOrderCtrl.translations['antibody.pdp.commerceCard.promotion.promotions']}}

          {{$productOrderCtrl.translations['antibody.pdp.commerceCard.promotion.viewpromo']}}

          {{$productOrderCtrl.translations['antibody.pdp.commerceCard.promotion.promocode']}}: {{promo.promoCode}} {{promo.promoTitle}} {{promo.promoDescription}}. {{$productOrderCtrl.translations['antibody.pdp.commerceCard.promotion.learnmore']}}

          说明书
          证书
          实验方案
          问题与答案
          技术支持
          说明书
          证书
          实验方案
          问题与答案
          技术支持
          说明书
          证书
          实验方案
          问题与答案
          技术支持

          Cite Phospho-JNK1/JNK2 (Thr183, Tyr185) Recombinant Rabbit Monoclonal Antibody (D12H7L17)

          Additional Information:
          {{banner.description}}
          {{$ctrl.isSkuNotesCollapsed ? 'View more' : 'View less'}}
          • 抗体检测数据 (8)
          • 已发表图片 (4)
          • 高级验证 (2)
          Phospho-JNK1/JNK2 (Thr183, Tyr185) Antibody in Immunocytochemistry (ICC/IF)
          Group 53 Created with Sketch.
          Phospho-JNK1/JNK2 (Thr183, Tyr185) Antibody in Immunocytochemistry (ICC/IF)
          Group 53 Created with Sketch.

          图: 1 / 14

          {{ $ctrl.currentElement.advancedVerification.fullName }}
          {{ $ctrl.currentElement.advancedVerification.text }}

          Phospho-JNK1/JNK2 (Thr183, Tyr185) Antibody (700031) in ICC/IF

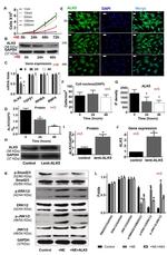
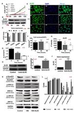
          Immunofluorescent analysis of Phospho-JNK1/JNK2 pThr183+pTyr185 in HeLa cells using a Phospho-JNK1/JNK2 pThr183+pTyr185 recombinant rabbit monoclonal antibody (Product # 700031) at a dilution of 5 µg/mL in the absence of peptide (left) or in the presence of the immunogenic peptide (right), followed by detection using an Alexa Fluor 488-conjugated goat anti-rabbit secondary antibody at a dilution of 1:1000. {{ $ctrl.currentElement.advancedVerification.fullName }} 验证信息 View more
          已发表图片由___提供 benchsci-logo
          PMID: {{$ctrl.currentElement.benchSciPubmedId}}
          查看产品

          {{$ctrl.videoDesc}}

          {{$ctrl.videoLongDesc}}

          Phospho-JNK1/JNK2 (Thr183, Tyr185) Antibody in Immunocytochemistry (ICC/IF)
          Phospho-JNK1/JNK2 (Thr183, Tyr185) Antibody in Immunohistochemistry (Paraffin) (IHC (P))
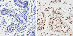
          Phospho-JNK1/JNK2 (Thr183, Tyr185) Antibody in Immunohistochemistry (Paraffin) (IHC (P))
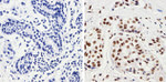
          Phospho-JNK1/JNK2 (Thr183, Tyr185) Antibody in Immunohistochemistry (Paraffin) (IHC (P))
          Phospho-JNK1/JNK2 (Thr183, Tyr185) Antibody in Western Blot (WB)
          Phospho-JNK1/JNK2 (Thr183, Tyr185) Antibody in Western Blot (WB)
          Phospho-JNK1/JNK2 (Thr183, Tyr185) Antibody in Flow Cytometry (Flow)
          Phospho-JNK1/JNK2 (Thr183, Tyr185) Antibody in ChIP Assay (ChIP)
          Phospho-JNK1/JNK2 (Thr183, Tyr185) Antibody in Western Blot (WB)
          Phospho-JNK1/JNK2 (Thr183, Tyr185) Antibody in Western Blot (WB)
          Phospho-JNK1/JNK2 (Thr183, Tyr185) Antibody in Western Blot (WB)
          Phospho-JNK1/JNK2 (Thr183, Tyr185) Antibody in Western Blot (WB)
          Phospho-JNK1/JNK2 (Thr183, Tyr185) Antibody
          Phospho-JNK1/JNK2 (Thr183, Tyr185) Antibody
          Phospho-JNK1/JNK2 (Thr183, Tyr185) Recombinant Rabbit Monoclonal Antibody (D12H7L17)

          产品信息

          700031

          应用
          建议稀释比
          已发表文章

          免疫印迹 (WB)

          0.1-1 µg/mL
          查看15篇已发表文章 15篇已发表文章

          免疫组化 (IHC)

          -
          查看2篇已发表文章 2篇已发表文章

          免疫组化(石蜡) (IHC (P))

          1:10-1:100
          -

          免疫细胞化学 (ICC/IF)

          4-6 µg/mL
          -

          流式细胞分析 (Flow)

          0.5-5 µg/1x10^6 cells
          -

          酶联免疫吸附实验 (ELISA)

          1-5 µg/mL
          -

          染色质免疫沉淀 实验 (ChIP)

          1 µL
          -
          产品规格

          种属反应

          Human, Mouse

          已发表种属

          Human, Insect, Mouse

          宿主/亚型

          Rabbit / IgG

          Expression System

          Expi293

          分类

          Recombinant Monoclonal

          类型

          Antibody

          克隆号

          D12H7L17

          抗原

          A peptide corresponding to amino acids 179-189 and 180-189 of P45983 and P45984, respectively.
          3D表位/免疫原

          偶联物

          Unconjugated Unconjugated Unconjugated

          形式

          Liquid

          浓度

          0.5 mg/mL

          规格

          100 µg

          纯化类型

          Protein A

          保存液

          PBS

          内含物

          0.09% sodium azide

          保存条件

          Store at 4°C short term. For long term storage, store at -20°C, avoiding freeze/thaw cycles.

          运输条件

          Wet ice

          RRID

          AB_2532273

          产品详细信息

          This antibody is predicted to react with mouse, rat, primate, canine, bovine, porcine, chicken, equine, zebrafish and Xenopus based on sequence homology.

          Intact IgG appears on a non-reducing gel as ~150 kDa band and upon reduction generating a ~25 kDa light chain band and a ~50 kDa heavy chain.

          Recombinant rabbit monoclonal antibodies are produced using in vitro expression systems. The expression systems are developed by cloning in the specific antibody DNA sequences from immunoreactive rabbits. Then, individual clones are screened to select the best candidates for production. The advantages of using recombinant rabbit monoclonal antibodies include: better specificity and sensitivity, lot-to-lot consistency, animal origin-free formulations, and broader immunoreactivity to diverse targets due to larger rabbit immune repertoire.

          靶标信息

          C-Jun N-terminal Kinase (JNK) is also known as Mitogen-activated protein kinase (MAPK8). It belongs to the MAPK superfamily of stress-activated protein kinases. MAPKs are Serine-threonine protein kinases that are activated in response to a variety of extracellular stimuli, and mediate signal transduction from the cell surface to the nucleus. JNK is involved in a wide variety of cellular processes such as proliferation, differentiation, transcription regulation and development. JNK pathways are activated by stress and inflammatory signals. JNK is expressed as ten different isoforms due to differential mRNA splicing. The predominant forms are JNK1 and JNK2.

          仅用于科研。不用于诊断过程。未经明确授权不得转售。

          生物信息学

          蛋白别名: C-jun kinase; c-Jun kinase 2; c-Jun N-terminal kinase 1; c-Jun N-terminal kinase 2; JNK 55; JNK-46; JNK-55; JNK/SAPK alpha; JNK1 beta1 protein kinase; Jun kinase; JUN N-terminal kinase; MAP kinase 8; MAP kinase 9; MAPK; MAPK 8; MAPK 9; MAPK8; MAPK9; mitogen activated protein kinase 8; mitogen activated protein kinase 9; Mitogen-activated protein kinase 8; Mitogen-activated protein kinase 9; OTTHUMP00000019552; Phospho-JNK; PRKM; protein kinase JNK1; protein kinase mitogen-activated 8; protein kinase, mitogen-activated 9; SAPK 1; SAPK1a; SAPK1c; stress-activated protein kinase 1; Stress-activated protein kinase 1a; Stress-activated protein kinase 1c; Stress-activated protein kinase JNK1; Stress-activated protein kinase JNK2; unnamed protein product

          查看更多 收起

          基因别名: AI849689; AI851083; JNK; JNK-46; JNK-55; JNK1; JNK1A2; JNK2; JNK21B1/2; JNK2A; JNK2ALPHA; JNK2B; JNK2BETA; MAPK8; MAPK9; p54a; p54aSAPK; PRKM8; PRKM9; SAPK; SAPK1; SAPK1A; SAPK1C

          查看更多 收起

          UniProt ID: (Human) P45983, (Human) P45984, (Mouse) Q91Y86, (Mouse) Q9WTU6

          查看更多 收起

          Entrez Gene ID: (Human) 5599, (Human) 5601, (Mouse) 26419, (Mouse) 26420

          查看更多 收起

          功能
          nucleotide binding protein kinase activity protein serine/threonine kinase activity JUN kinase activity MAP kinase activity protein binding ATP binding kinase activity transferase activity enzyme binding protein phosphatase binding histone deacetylase regulator activity histone deacetylase binding protein serine kinase activity protein serine/threonine kinase binding protein serine/threonine/tyrosine kinase activity transferase activity, transferring phosphorus-containing groups transcription factor binding cysteine-type endopeptidase activator activity involved in apoptotic process mitogen-activated protein kinase kinase kinase binding non-receptor serine/threonine protein kinase
          参与通路
          MAPK cascade double-strand break repair protein phosphorylation response to oxidative stress JNK cascade JUN phosphorylation response to UV response to mechanical stimulus positive regulation of gene expression regulation of macroautophagy peptidyl-serine phosphorylation peptidyl-threonine phosphorylation positive regulation of cyclase activity positive regulation of cell killing negative regulation of protein binding regulation of protein localization cellular response to amino acid starvation cellular response to oxidative stress cellular response to reactive oxygen species Fc-epsilon receptor signaling pathway regulation of circadian rhythm positive regulation of apoptotic process negative regulation of apoptotic process regulation of mRNA stability NLRP3 inflammasome complex assembly rhythmic process positive regulation of protein metabolic process stress-activated MAPK cascade mRNA destabilization protein poly-ADP-ribosylation cellular response to lipopolysaccharide cellular response to mechanical stimulus cellular senescence energy homeostasis positive regulation of NLRP3 inflammasome complex assembly positive regulation of establishment of protein localization to mitochondrion protein localization to site of double-strand break positive regulation of macrophage derived foam cell differentiation positive regulation of protein ubiquitination positive regulation of proteasomal ubiquitin-dependent protein catabolic process response to cadmium ion modulation of synaptic transmission protein localization to tricellular tight junction positive regulation of podosome assembly inflammatory response to wounding apoptotic signaling pathway positive regulation of cytokine production involved in inflammatory response positive regulation of apoptotic signaling pathway ossification regulation of transcription, DNA-templated inflammatory response response to osmotic stress signal transduction response to heat regulation of gene expression phosphorylation positive regulation of cell migration regulation of histone deacetylation positive regulation of microtubule polymerization neuron projection development response to hydrogen peroxide positive regulation of DNA replication determination of dorsal identity cellular response to hydrogen peroxide cellular response to nitric oxide positive regulation of deacetylase activity type B pancreatic cell apoptotic process neuronal stem cell population maintenance programmed necrotic cell death positive regulation of determination of dorsal identity release of cytochrome c from mitochondria positive regulation of protein phosphorylation activation of cysteine-type endopeptidase activity involved in apoptotic process positive regulation of cell morphogenesis involved in differentiation positive regulation of prostaglandin biosynthetic process regulation of protein ubiquitination positive regulation of prostaglandin secretion positive regulation of chemokine production cellular response to UV response to drug positive regulation of cysteine-type endopeptidase activity involved in apoptotic process positive regulation of nitric oxide biosynthetic process positive regulation of transcription, DNA-templated regulation of JNK cascade positive regulation of nitric-oxide synthase biosynthetic process
          It has to be done as per old AB suggested Products section.

          Disclaimer

          Close

          Clicking the images or links will redirect you to a website hosted by BenchSci that provides third-party scientific content. Neither the content nor the BenchSci technology and processes for selection have been evaluated by us; we are providing them as-is and without warranty of any kind, including for use or application of the Thermo Fisher Scientific products presented.

          guarantee_icon

          性能保障

          只要您发现Invitrogen抗体在实验中的表现与网站或说明书的所述内容不符,您即可享受免费退换货服务。*

          了解更多
          help_icon

          随时为您服务

          获取常见问题的专家解答,或者直接联系我们的技术专家,咨询应用、设备、常规产品使用问题。

          联系技术支持
          订购 Plus Icon Minus Icon
          • 订单状态查询
          • 订单支持
          • 货号直购
          • 现货供应中心
          • 电子采购
          支持 Plus Icon Minus Icon
          • 帮助&支持
          • 联系我们 - 400 820 8982
          • 技术支持中心
          • 查找文件&证书
          • 报告网站问题
          资源 Plus Icon Minus Icon
          • 学习中心
          • 促销
          • 活动&研讨会
          • 社交媒体
          关于赛默飞 Plus Icon Minus Icon
          • 关于我们
          • 招聘 招聘
          • 投资者关系 投资者关系
          • 新闻 新闻
          • 社会责任 社会责任
          • 商标
          • 政策和通知
          品牌 Plus Icon Minus Icon
          • Thermo Scientific
          • Applied Biosystems
          • Invitrogen
          • Gibco
          • Ion Torrent
          • Unity Lab Services
          • Patheon
          • PPD
          • 服务条款
          • 隐私政策
          • 定价和运输保险政策
          © 2006-2026 Thermo Fisher Scientific Inc. All rights reserved. All trademarks are the property of Thermo Fisher Scientific and its subsidiaries unless otherwise specified.
          China flag icon
          China
          本网站销售的所有产品均不得用于人类或动物之临床诊断或治疗,仅可用于工业或者科研等非医疗目的。
             电子营业执照 | 经营证照公示 | ICP备案号:沪ICP备11003924号 | 沪公网安备 31011502006935号

          Your items have has been added!


          Host server : magellan-search-green-6479c7f679-46l5g:80/100.66.76.236:80.
          git-commit: b70c0dceb888abc3b0dcebb5bc3a5b8753e7e816
          git-url: https://github.com/thermofisher/magellan-search
          git-branch: release/2.50.0-Offline