Hamburger Menu Button
Thermo Fisher Scientific Logo
登录
没有账号?建立账号 注册
  • 产品
    • 抗体
    • 引物合成
    • GeneArt Gene Synthesis Instant Designer
    • TaqMan Assay and Array Search
    • PCR 设备和耗材
    • 色谱柱和纯化柱
    • 实验室离心机
    • 分子生物学试剂和试剂盒
    • 实验室塑料耗材及用品
    • 查看所有产品分类
  • 应用和技术
    • 色谱
    • 细胞转染和培养
    • 实时荧光定量PCR
    • 质谱
    • 实验室塑料耗材及用品
    • 电子显微镜
    • 蛋白质生物学
    • PCR
    • RNAi
    • 环境
    • 查看所有应用和技术
  • 服务
    • 定制服务
    • 企业级实验室信息化服务
    • 金融&租赁服务
    • 仪器服务
    • OEM和商业供应
    • 培训服务
    • 360° CDMO 和 CRO 服务
    • CDMO 服务
    • 临床试验 CRO 服务
    • Unity Lab Services
    • 查看所有帮助和支持
  • 帮助和支持
    • 学习中心
    • 联系我们
    • 更改国家或地区
    • 查看所有帮助和支持
  • 热门产品
    • TaqMan Real-Time PCR Assays
      TaqMan 实时荧光定量 PCR 试剂盒
    • Antibodies
      抗体
    • Oligos, Primers & Probes
      寡核苷酸、引物、探针
    • GeneArt Gene Synthesis
      GeneArt 基因合成
    • Cell Culture Plastics
      细胞培养耗材
  • Who We Serve
    • 抗体治疗解决方案
    • 细胞与基因治疗解决方案
    • 学术科研
    • 工业与应用
  • 联系我们
  • 货号直购
  • 订单查询
  • 查找文件&证书
Thermo Fisher Scientific Logo

Search

搜索全部或下列指定分类
Search button
          • 联系我们
          • 货号直购
          • 登录
            登录
            没有账号?建立账号 注册
            • 我的账号
            • 订单
            • 会员中心
            • 账单及发票查询
            • 定制产品及项目
          • Primary Antibodies ›
          • PAK1/2/3 Antibodies

          Invitrogen

          Phospho-PAK1/2/3 (Thr423) Polyclonal Antibody

          高级验证
          2个已发表图片
          3 篇参考文献
          查看其他12个PAK1/2/3抗体

          {{$productOrderCtrl.translations['antibody.pdp.commerceCard.promotion.promotions']}}

          {{$productOrderCtrl.translations['antibody.pdp.commerceCard.promotion.viewpromo']}}

          {{$productOrderCtrl.translations['antibody.pdp.commerceCard.promotion.promocode']}}: {{promo.promoCode}} {{promo.promoTitle}} {{promo.promoDescription}}. {{$productOrderCtrl.translations['antibody.pdp.commerceCard.promotion.learnmore']}}

          说明书
          证书
          实验方案
          问题与答案
          技术支持
          说明书
          证书
          实验方案
          问题与答案
          技术支持
          说明书
          证书
          实验方案
          问题与答案
          技术支持

          Cite Phospho-PAK1/2/3 (Thr423) Polyclonal Antibody

          Additional Information:
          {{banner.description}}
          {{$ctrl.isSkuNotesCollapsed ? 'View more' : 'View less'}}
          • 抗体检测数据 (2)
          • 已发表图片 (2)
          • 高级验证 (2)
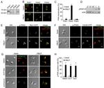
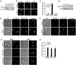
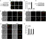
          Phospho-PAK1/2/3 (Thr423) Antibody in Immunocytochemistry (ICC/IF)
          Group 53 Created with Sketch.
          Phospho-PAK1/2/3 (Thr423) Antibody in Immunocytochemistry (ICC/IF)
          Group 53 Created with Sketch.

          图: 1 / 6

          {{ $ctrl.currentElement.advancedVerification.fullName }}
          {{ $ctrl.currentElement.advancedVerification.text }}

          Phospho-PAK1/2/3 (Thr423) Antibody (44-942G) in ICC/IF

          PAK1/2/3 (pT423) phosphospecific antibody. A549 cells plated on fibronectin, serum starved overnight then stimulated with serum for 1 hour. Green = PAK (pT243), red = actin, blue = Hoechst 33342. Similar staining patterns were seen with PAK (pS141) (data not shown). {{ $ctrl.currentElement.advancedVerification.fullName }} 验证信息 View more
          已发表图片由___提供 benchsci-logo
          PMID: {{$ctrl.currentElement.benchSciPubmedId}}
          查看产品

          {{$ctrl.videoDesc}}

          {{$ctrl.videoLongDesc}}

          Phospho-PAK1/2/3 (Thr423) Antibody in Immunocytochemistry (ICC/IF)
          Phospho-PAK1/2/3 (Thr423) Antibody in Western Blot (WB)
          Phospho-PAK1/2/3 (Thr423) Antibody in Immunocytochemistry (ICC/IF)
          Phospho-PAK1/2/3 (Thr423) Antibody in Western Blot (WB)
          Phospho-PAK1/2/3 (Thr423) Antibody
          Phospho-PAK1/2/3 (Thr423) Antibody
          Phospho-PAK1/2/3 (Thr423) Polyclonal Antibody

          产品信息

          44-942G

          应用
          建议稀释比
          已发表文章

          免疫印迹 (WB)

          1:1,000
          查看2篇已发表文章 2篇已发表文章

          免疫细胞化学 (ICC/IF)

          Assay-dependent
          查看1篇已发表文章 1篇已发表文章
          产品规格

          种属反应

          Human

          已发表种属

          Bovine, Human

          宿主/亚型

          Rabbit / IgG

          分类

          Polyclonal

          类型

          Antibody

          抗原

          The antiserum was produced against a chemically synthesized phosphopeptide derived from a region of human PAK that contains threonine 423 (for PAK1). The sequence is conserved across many species for all three main isoforms of PAK.
          3D表位/免疫原

          偶联物

          Unconjugated Unconjugated Unconjugated

          形式

          Liquid

          纯化类型

          Antigen affinity chromatography

          保存液

          Dulbecco's PBS, pH 7.3, with 1mg/mL BSA

          内含物

          0.05% sodium azide

          保存条件

          -20°C

          运输条件

          Ambient (domestic); Wet ice (international)

          RRID

          AB_2533802

          靶标信息

          In mammals, there are several identified isoforms of p21-Activated Protein Kinases or PAKs: alpha-PAK (also known as PAK-1) and beta-PAK (also known as PAK-3) are mostly brain-specific, while gamma-PAK (also known as PAK-2) is expressed ubiquitously (Jakobi et al., 2003). Mutations of the gene coding for PAK-3 are associated wit X-linked mental retardation and recent work indicates that PAK-3 is a key regulator of synapse formation and plasticity in the hippocampus (Boda et al., 2004). PAK-3 is thought to play a key role in regulation of cell shape and motility as well as cell death (Jakobi et al., 2003; Walter et al., 1998). Autophosphorylation of Thr402 in the protein has been found to be essential for activation of PAK (Jakobi et al., 2000).

          仅用于科研。不用于诊断过程。未经明确授权不得转售。

          生物信息学

          蛋白别名: ADRB2; adriamycin resistance-associated; Alpha-PAK; aPAK; Beta-PAK; BPAK; CDKN1A; CLAP; EC 2.7.11.1; gamma pak; Gamma-PAK; hPAK3; kinase PAK1; Oligophrenin-3; p21 (CDKN1A)-activated kinase 2; p21 (CDKN1A)-activated kinase 3; p21 protein (Cdc42/Rac)-activated kinase 1; p21 protein (Cdc42/Rac)-activated kinase 2; p21 protein (Cdc42/Rac)-activated kinase 3; p21-activated kinase 1; p21-activated kinase 2; p21-activated kinase 3; p21/Cdc42/Rac1-activated kinase 1 (STE20 homolog, yeast); p21/Cdc42/Rac1-activated kinase 1 (yeast Ste20-related); p58; p65-PAK; PAK 1; PAK alpha; PAK beta; PAK gamma; PAK-1; PAK-2; PAK-3; PAK-a; PAK-B; PAK-y; PAK65; protein kinase; S6/H4 kinase; Serine/threonine-protein kinase PAK 1; Serine/threonine-protein kinase PAK 2; Serine/threonine-protein kinase PAK 3; STE20 homolog, yeast; unnamed protein product; yPAK

          查看更多 收起

          基因别名: alpha-PAK; ARA; beta-PAK; bPAK; IDDMSSD; KNO2; MRX30; MRX47; OPHN3; p65-PAK; PAK-3; PAK1; PAK2; PAK3; PAK3beta; PAK65; PAKalpha; PAKgamma; XLID30

          查看更多 收起

          UniProt ID: (Human) Q13153, (Human) Q13177, (Human) O75914

          查看更多 收起

          Entrez Gene ID: (Human) 5058, (Human) 5062, (Human) 5063

          查看更多 收起

          功能
          nucleotide binding catalytic activity protein kinase activity protein serine/threonine kinase activity protein binding collagen binding ATP binding kinase activity transferase activity protein kinase binding small GTPase binding identical protein binding gamma-tubulin binding protein serine kinase activity protein tyrosine kinase activator activity cadherin binding MAP kinase kinase activity SH3 domain binding metal ion binding
          参与通路
          MAPK cascade stimulatory C-type lectin receptor signaling pathway transmembrane receptor protein tyrosine kinase signaling pathway axonogenesis cellular response to starvation dendrite development cell migration regulation of actin filament polymerization regulation of actin cytoskeleton organization intracellular signal transduction regulation of MAPK cascade ephrin receptor signaling pathway regulation of axonogenesis synapse organization dendritic spine development dendritic spine morphogenesis regulation of postsynapse organization regulation of actin filament organization cardiac muscle hypertrophy protein phosphorylation negative regulation of protein kinase activity apoptotic process signal transduction adherens junction assembly negative regulation of apoptotic process protein autophosphorylation vascular endothelial growth factor receptor signaling pathway regulation of cytoskeleton organization negative regulation of stress fiber assembly protein maturation bicellular tight junction assembly cellular response to transforming growth factor beta stimulus execution phase of apoptosis protein localization to cell-cell junction positive regulation of execution phase of apoptosis positive regulation of extrinsic apoptotic signaling pathway response to hypoxia chromatin remodeling exocytosis cellular response to DNA damage stimulus positive regulation of cell proliferation positive regulation of fibroblast migration cerebellum development establishment of cell polarity actin cytoskeleton organization positive regulation of cell migration positive regulation of microtubule polymerization cellular response to insulin stimulus positive regulation of intracellular estrogen receptor signaling pathway Fc-gamma receptor signaling pathway involved in phagocytosis wound healing positive regulation of axon extension positive regulation of insulin receptor signaling pathway hepatocyte growth factor receptor signaling pathway branching morphogenesis of an epithelial tube neuron projection morphogenesis positive regulation of stress fiber assembly negative regulation of cell proliferation involved in contact inhibition negative regulation of cell growth involved in cardiac muscle cell development positive regulation of microtubule nucleation positive regulation of protein targeting to membrane protein localization to cytoplasmic stress granule positive regulation of vascular smooth muscle cell proliferation positive regulation of vascular associated smooth muscle cell migration
          It has to be done as per old AB suggested Products section.

          Disclaimer

          Close

          Clicking the images or links will redirect you to a website hosted by BenchSci that provides third-party scientific content. Neither the content nor the BenchSci technology and processes for selection have been evaluated by us; we are providing them as-is and without warranty of any kind, including for use or application of the Thermo Fisher Scientific products presented.

          guarantee_icon

          性能保障

          只要您发现Invitrogen抗体在实验中的表现与网站或说明书的所述内容不符,您即可享受免费退换货服务。*

          了解更多
          help_icon

          随时为您服务

          获取常见问题的专家解答,或者直接联系我们的技术专家,咨询应用、设备、常规产品使用问题。

          联系技术支持
          订购 Plus Icon Minus Icon
          • 订单状态查询
          • 订单支持
          • 货号直购
          • 现货供应中心
          • 电子采购
          支持 Plus Icon Minus Icon
          • 帮助&支持
          • 联系我们 - 400 820 8982
          • 技术支持中心
          • 查找文件&证书
          • 报告网站问题
          资源 Plus Icon Minus Icon
          • 学习中心
          • 促销
          • 活动&研讨会
          • 社交媒体
          关于赛默飞 Plus Icon Minus Icon
          • 关于我们
          • 招聘 招聘
          • 投资者关系 投资者关系
          • 新闻 新闻
          • 社会责任 社会责任
          • 商标
          • 政策和通知
          品牌 Plus Icon Minus Icon
          • Thermo Scientific
          • Applied Biosystems
          • Invitrogen
          • Gibco
          • Ion Torrent
          • Unity Lab Services
          • Patheon
          • PPD
          • 服务条款
          • 隐私政策
          • 定价和运输保险政策
          © 2006-2026 Thermo Fisher Scientific Inc. All rights reserved. All trademarks are the property of Thermo Fisher Scientific and its subsidiaries unless otherwise specified.
          China flag icon
          China
          本网站销售的所有产品均不得用于人类或动物之临床诊断或治疗,仅可用于工业或者科研等非医疗目的。
             电子营业执照 | 经营证照公示 | ICP备案号:沪ICP备11003924号 | 沪公网安备 31011502006935号

          Your items have has been added!


          Host server : magellan-search-green-6479c7f679-v472f:80/100.66.78.195:80.
          git-commit: b70c0dceb888abc3b0dcebb5bc3a5b8753e7e816
          git-url: https://github.com/thermofisher/magellan-search
          git-branch: release/2.50.0-Offline