Hamburger Menu Button
Thermo Fisher Scientific Logo
登录
没有账号?建立账号 注册
  • 产品
    • 抗体
    • 引物合成
    • GeneArt Gene Synthesis Instant Designer
    • TaqMan Assay and Array Search
    • PCR 设备和耗材
    • 色谱柱和纯化柱
    • 实验室离心机
    • 分子生物学试剂和试剂盒
    • 实验室塑料耗材及用品
    • 查看所有产品分类
  • 应用和技术
    • 色谱
    • 细胞转染和培养
    • 实时荧光定量PCR
    • 质谱
    • 实验室塑料耗材及用品
    • 电子显微镜
    • 蛋白质生物学
    • PCR
    • RNAi
    • 环境
    • 查看所有应用和技术
  • 服务
    • 定制服务
    • 企业级实验室信息化服务
    • 金融&租赁服务
    • 仪器服务
    • OEM和商业供应
    • 培训服务
    • 360° CDMO 和 CRO 服务
    • CDMO 服务
    • 临床试验 CRO 服务
    • Unity Lab Services
    • 查看所有帮助和支持
  • 帮助和支持
    • 学习中心
    • 联系我们
    • 更改国家或地区
    • 查看所有帮助和支持
  • 热门产品
    • TaqMan Real-Time PCR Assays
      TaqMan 实时荧光定量 PCR 试剂盒
    • Antibodies
      抗体
    • Oligos, Primers & Probes
      寡核苷酸、引物、探针
    • GeneArt Gene Synthesis
      GeneArt 基因合成
    • Cell Culture Plastics
      细胞培养耗材
  • Who We Serve
    • 抗体治疗解决方案
    • 细胞与基因治疗解决方案
    • 学术科研
    • 工业与应用
  • 联系我们
  • 货号直购
  • 订单查询
  • 查找文件&证书
Thermo Fisher Scientific Logo

Search

搜索全部或下列指定分类
Search button
          • 联系我们
          • 货号直购
          • 登录
            登录
            没有账号?建立账号 注册
            • 我的账号
            • 订单
            • 会员中心
            • 账单及发票查询
            • 定制产品及项目
          • Primary Antibodies ›
          • SMAD2 Antibodies

          Invitrogen

          Phospho-SMAD2 (Ser465, Ser467) Polyclonal Antibody

          高级验证
          23个已发表图片
          46 篇参考文献
          查看其他65个SMAD2抗体

          {{$productOrderCtrl.translations['antibody.pdp.commerceCard.promotion.promotions']}}

          {{$productOrderCtrl.translations['antibody.pdp.commerceCard.promotion.viewpromo']}}

          {{$productOrderCtrl.translations['antibody.pdp.commerceCard.promotion.promocode']}}: {{promo.promoCode}} {{promo.promoTitle}} {{promo.promoDescription}}. {{$productOrderCtrl.translations['antibody.pdp.commerceCard.promotion.learnmore']}}

          说明书
          证书
          实验方案
          问题与答案
          技术支持
          说明书
          证书
          实验方案
          问题与答案
          技术支持
          说明书
          证书
          实验方案
          问题与答案
          技术支持

          Cite Phospho-SMAD2 (Ser465, Ser467) Polyclonal Antibody

          Additional Information:
          {{banner.description}}
          {{$ctrl.isSkuNotesCollapsed ? 'View more' : 'View less'}}
          • 抗体检测数据 (6)
          • 已发表图片 (23)
          • 高级验证 (4)
          Phospho-SMAD2 (Ser465, Ser467) Antibody in Immunocytochemistry (ICC/IF)
          Group 53 Created with Sketch.
          Phospho-SMAD2 (Ser465, Ser467) Antibody in Immunocytochemistry (ICC/IF)
          Group 53 Created with Sketch.

          图: 1 / 33

          {{ $ctrl.currentElement.advancedVerification.fullName }}
          {{ $ctrl.currentElement.advancedVerification.text }}

          Phospho-SMAD2 (Ser465, Ser467) Antibody (44-244G) in ICC/IF

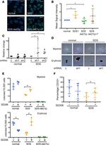
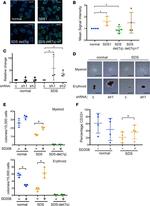
          Immunofluorescent analysis of Phospho-SMAD2 pSer465/pSer467 Antibody was done on 70% confluent log phase HeLa cells. The cells were fixed with 4% paraformaldehyde for 15 minutes, permeabilized with 0.25% Triton™ X-100 for 10 minutes, and blocked with 5% BSA for 1 hour at room temperature. The cells were treated with TGF-beta1 (20 ng/mL) for 15 minutes and labeled with Phospho-SMAD2 pSer465/pSer467 Antibody ... View More {{ $ctrl.currentElement.advancedVerification.fullName }} 验证信息 View more
          已发表图片由___提供 benchsci-logo
          PMID: {{$ctrl.currentElement.benchSciPubmedId}}
          查看产品

          {{$ctrl.videoDesc}}

          {{$ctrl.videoLongDesc}}

          Phospho-SMAD2 (Ser465, Ser467) Antibody in Immunocytochemistry (ICC/IF)
          Phospho-SMAD2 (Ser465, Ser467) Antibody in Immunohistochemistry (Paraffin) (IHC (P))
          Phospho-SMAD2 (Ser465, Ser467) Antibody in Immunohistochemistry (Paraffin) (IHC (P))
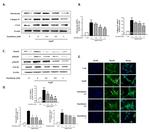
          Phospho-SMAD2 (Ser465, Ser467) Antibody in Western Blot (WB)
          Phospho-SMAD2 (Ser465, Ser467) Antibody in Western Blot (WB)
          Phospho-SMAD2 (Ser465, Ser467) Antibody in ChIP Assay (ChIP)
          Phospho-SMAD2 (Ser465, Ser467) Antibody in Immunohistochemistry (IHC)
          Phospho-SMAD2 (Ser465, Ser467) Antibody in Western Blot, Immunocytochemistry (WB, ICC/IF)
          Phospho-SMAD2 (Ser465, Ser467) Antibody in Western Blot, Immunocytochemistry (WB, ICC/IF)
          Phospho-SMAD2 (Ser465, Ser467) Antibody in Immunocytochemistry (ICC/IF)
          Phospho-SMAD2 (Ser465, Ser467) Antibody in Immunocytochemistry (ICC/IF)
          Phospho-SMAD2 (Ser465, Ser467) Antibody in Immunohistochemistry (Paraffin) (IHC (P))
          Phospho-SMAD2 (Ser465, Ser467) Antibody in Immunohistochemistry (IHC)
          Phospho-SMAD2 (Ser465, Ser467) Antibody in Immunohistochemistry (IHC)
          Phospho-SMAD2 (Ser465, Ser467) Antibody in Immunohistochemistry (IHC)
          Phospho-SMAD2 (Ser465, Ser467) Antibody in Immunohistochemistry (IHC)
          Phospho-SMAD2 (Ser465, Ser467) Antibody in Immunohistochemistry (IHC)
          Phospho-SMAD2 (Ser465, Ser467) Antibody in Immunohistochemistry (IHC)
          Phospho-SMAD2 (Ser465, Ser467) Antibody in Immunohistochemistry (IHC)
          Phospho-SMAD2 (Ser465, Ser467) Antibody in Immunohistochemistry (IHC)
          Phospho-SMAD2 (Ser465, Ser467) Antibody in Western Blot (WB)
          Phospho-SMAD2 (Ser465, Ser467) Antibody in Western Blot (WB)
          Phospho-SMAD2 (Ser465, Ser467) Antibody in Western Blot (WB)
          Phospho-SMAD2 (Ser465, Ser467) Antibody in Western Blot (WB)
          Phospho-SMAD2 (Ser465, Ser467) Antibody in Western Blot (WB)
          Phospho-SMAD2 (Ser465, Ser467) Antibody in Western Blot (WB)
          Phospho-SMAD2 (Ser465, Ser467) Antibody in Western Blot (WB)
          Phospho-SMAD2 (Ser465, Ser467) Antibody in Western Blot (WB)
          Phospho-SMAD2 (Ser465, Ser467) Antibody in Western Blot (WB)
          Phospho-SMAD2 (Ser465, Ser467) Antibody
          Phospho-SMAD2 (Ser465, Ser467) Antibody
          Phospho-SMAD2 (Ser465, Ser467) Antibody
          Phospho-SMAD2 (Ser465, Ser467) Antibody
          Phospho-SMAD2 (Ser465, Ser467) Polyclonal Antibody

          产品信息

          44-244G

          应用
          建议稀释比
          已发表文章

          免疫印迹 (WB)

          1:1,000
          查看18篇已发表文章 18篇已发表文章

          免疫组化 (IHC)

          -
          查看20篇已发表文章 20篇已发表文章

          免疫组化(石蜡) (IHC (P))

          1:20-1:200
          查看1篇已发表文章 1篇已发表文章

          免疫组化(冰冻) (IHC (F))

          -
          查看1篇已发表文章 1篇已发表文章

          免疫细胞化学 (ICC/IF)

          1:250
          查看6篇已发表文章 6篇已发表文章

          染色质免疫沉淀 实验 (ChIP)

          10 µL
          -
          产品规格

          种属反应

          Human, Mouse

          已发表种属

          Human, Mouse, Rat

          宿主/亚型

          Rabbit / IgG

          分类

          Polyclonal

          类型

          Antibody

          抗原

          The antiserum was produced against a chemically synthesized phosphopeptide derived from a region of human Smad2 that contains serines 465 and 467. The sequence is conserved in mouse and rat.
          3D表位/免疫原

          偶联物

          Unconjugated Unconjugated Unconjugated

          形式

          Liquid

          纯化类型

          Antigen affinity chromatography

          保存液

          Dulbecco's PBS, pH 7.3, with 1mg/mL BSA

          内含物

          0.05% sodium azide

          保存条件

          -20°C

          运输条件

          Ambient (domestic); Wet ice (international)

          RRID

          AB_2533614

          靶标信息

          SMAD2 (MADH2, MAD2) regulates multiple cellular processes, such as cell proliferation, apoptosis, and differentiation. SMAD2 interacts with the TGF-beta receptors through its interaction with the SMAD anchor for receptor activation into the nucleus is a central event in TGF beta signaling. Phosphorylation of threonine 8 in the calmodulin-binding region of the MH1 domain by extracellular signal regulated kinase 1 (ERK1) enhances SMAD2 transcriptional activity, which is negatively regulated by calmodulin. In response to the TGF-beta signal, SMAD2 is phosphorylated by the TGF-beta receptors. The phosphorylation induces the dissociation of this protein with SARA and the association with the family member SMAD4. The association with SMAD4 is important for the translocation of this protein into the nucleus, where it binds to target promoters and forms a transcription repressor complex with other cofactors. SMAD2 can also be phosphorylated by activin type 1 receptor kinase, and mediates the signal from the activin. Alternatively spliced transcript variants encoding the SMAD2 protein have been observed.

          仅用于科研。不用于诊断过程。未经明确授权不得转售。

          生物信息学

          蛋白别名: hMAD-2; JV18-1; MAD; MAD homolog 2; Mad protein homolog; Mad-related protein 2; MGC22139; MGC34440; mMad2; mother against DPP homolog 2; Mothers against decapentaplegic homolog 2; mothers against DPP homolog 2; pSMAD2; Sma- and Mad-related protein 2; SMAD; SMAD 2; SMAD family member 2; SMAD, mothers against DPP homolog 2; Smad2Deltaexon3; unnamed protein product

          查看更多 收起

          基因别名: 7120426M23Rik; CHTD8; hMAD-2; hSMAD2; JV18; JV18-1; LDS6; MADH2; MADR2; mMad2; Smad-2; SMAD2

          查看更多 收起

          UniProt ID: (Human) Q15796, (Mouse) Q62432

          查看更多 收起

          Entrez Gene ID: (Human) 4087, (Mouse) 17126

          查看更多 收起

          功能
          RNA polymerase II core promoter proximal region sequence-specific DNA binding RNA polymerase II transcription factor activity, sequence-specific DNA binding core promoter proximal region sequence-specific DNA binding transcriptional activator activity, RNA polymerase II transcription regulatory region sequence-specific binding DNA binding chromatin binding double-stranded DNA binding transcription factor activity, sequence-specific DNA binding transforming growth factor beta receptor binding protein binding phosphatase binding ubiquitin protein ligase binding type I transforming growth factor beta receptor binding identical protein binding SMAD binding metal ion binding tau protein binding RNA polymerase II sequence-specific DNA binding transcription factor binding co-SMAD binding I-SMAD binding R-SMAD binding disordered domain specific binding DNA-binding transcription factor binding transcriptional activator activity, RNA polymerase II core promoter proximal region sequence-specific binding transcription factor binding transforming growth factor beta receptor, pathway-specific cytoplasmic mediator activity activating transcription factor binding protein homodimerization activity protein heterodimerization activity DNA-binding transcription factor gene-specific transcriptional regulator
          参与通路
          ureteric bud development in utero embryonic development endoderm formation mesoderm formation regionalization determination of left/right asymmetry in lateral mesoderm aortic valve morphogenesis pulmonary valve morphogenesis endocardial cushion morphogenesis transcription, DNA-templated regulation of transcription, DNA-templated transforming growth factor beta receptor signaling pathway zygotic specification of dorsal/ventral axis gastrulation pattern specification process endoderm development mesoderm development heart development cell proliferation anatomical structure morphogenesis response to glucose post-embryonic development embryonic pattern specification anterior/posterior pattern specification positive regulation of gene expression negative regulation of gene expression positive regulation of epithelial to mesenchymal transition regulation of transforming growth factor beta receptor signaling pathway insulin secretion cell differentiation negative regulation of ossification lung development positive regulation of BMP signaling pathway pancreas development primary miRNA processing activin receptor signaling pathway organ growth intracellular signal transduction nodal signaling pathway cell fate commitment negative regulation of cell differentiation negative regulation of transcription, DNA-templated positive regulation of transcription, DNA-templated positive regulation of transcription from RNA polymerase II promoter paraxial mesoderm morphogenesis developmental growth embryonic foregut morphogenesis embryonic cranial skeleton morphogenesis regulation of multicellular organismal process pericardium development SMAD protein signal transduction mesenchyme development trophoblast cell migration secondary palate development response to cholesterol response to transforming growth factor beta odontoblast differentiation transcription from RNA polymerase II promoter protein phosphorylation common-partner SMAD protein phosphorylation SMAD protein complex assembly negative regulation of cell proliferation signal transduction involved in regulation of gene expression regulation of binding palate development positive regulation of nodal signaling pathway involved in determination of lateral mesoderm left/right asymmetry
          It has to be done as per old AB suggested Products section.

          Disclaimer

          Close

          Clicking the images or links will redirect you to a website hosted by BenchSci that provides third-party scientific content. Neither the content nor the BenchSci technology and processes for selection have been evaluated by us; we are providing them as-is and without warranty of any kind, including for use or application of the Thermo Fisher Scientific products presented.

          guarantee_icon

          性能保障

          只要您发现Invitrogen抗体在实验中的表现与网站或说明书的所述内容不符,您即可享受免费退换货服务。*

          了解更多
          help_icon

          随时为您服务

          获取常见问题的专家解答,或者直接联系我们的技术专家,咨询应用、设备、常规产品使用问题。

          联系技术支持
          订购 Plus Icon Minus Icon
          • 订单状态查询
          • 订单支持
          • 货号直购
          • 现货供应中心
          • 电子采购
          支持 Plus Icon Minus Icon
          • 帮助&支持
          • 联系我们 - 400 820 8982
          • 技术支持中心
          • 查找文件&证书
          • 报告网站问题
          资源 Plus Icon Minus Icon
          • 学习中心
          • 促销
          • 活动&研讨会
          • 社交媒体
          关于赛默飞 Plus Icon Minus Icon
          • 关于我们
          • 招聘 招聘
          • 投资者关系 投资者关系
          • 新闻 新闻
          • 社会责任 社会责任
          • 商标
          • 政策和通知
          品牌 Plus Icon Minus Icon
          • Thermo Scientific
          • Applied Biosystems
          • Invitrogen
          • Gibco
          • Ion Torrent
          • Unity Lab Services
          • Patheon
          • PPD
          • 服务条款
          • 隐私政策
          • 定价和运输保险政策
          © 2006-2026 Thermo Fisher Scientific Inc. All rights reserved. All trademarks are the property of Thermo Fisher Scientific and its subsidiaries unless otherwise specified.
          China flag icon
          China
          本网站销售的所有产品均不得用于人类或动物之临床诊断或治疗,仅可用于工业或者科研等非医疗目的。
             电子营业执照 | 经营证照公示 | ICP备案号:沪ICP备11003924号 | 沪公网安备 31011502006935号

          Your items have has been added!


          Host server : magellan-search-green-6479c7f679-v472f:80/100.66.78.195:80.
          git-commit: b70c0dceb888abc3b0dcebb5bc3a5b8753e7e816
          git-url: https://github.com/thermofisher/magellan-search
          git-branch: release/2.50.0-Offline