Hamburger Menu Button
Thermo Fisher Scientific Logo
登录
没有账号?建立账号 注册
  • 产品
    • 抗体
    • 引物合成
    • GeneArt Gene Synthesis Instant Designer
    • TaqMan Assay and Array Search
    • PCR 设备和耗材
    • 色谱柱和纯化柱
    • 实验室离心机
    • 分子生物学试剂和试剂盒
    • 实验室塑料耗材及用品
    • 查看所有产品分类
  • 应用和技术
    • 色谱
    • 细胞转染和培养
    • 实时荧光定量PCR
    • 质谱
    • 实验室塑料耗材及用品
    • 电子显微镜
    • 蛋白质生物学
    • PCR
    • RNAi
    • 环境
    • 查看所有应用和技术
  • 服务
    • 定制服务
    • 企业级实验室信息化服务
    • 金融&租赁服务
    • 仪器服务
    • OEM和商业供应
    • 培训服务
    • 360° CDMO 和 CRO 服务
    • CDMO 服务
    • 临床试验 CRO 服务
    • Unity Lab Services
    • 查看所有帮助和支持
  • 帮助和支持
    • 学习中心
    • 联系我们
    • 更改国家或地区
    • 查看所有帮助和支持
  • 热门产品
    • TaqMan Real-Time PCR Assays
      TaqMan 实时荧光定量 PCR 试剂盒
    • Antibodies
      抗体
    • Oligos, Primers & Probes
      寡核苷酸、引物、探针
    • GeneArt Gene Synthesis
      GeneArt 基因合成
    • Cell Culture Plastics
      细胞培养耗材
  • Who We Serve
    • 抗体治疗解决方案
    • 细胞与基因治疗解决方案
    • 学术科研
    • 工业与应用
  • 联系我们
  • 货号直购
  • 订单查询
  • 查找文件&证书
Thermo Fisher Scientific Logo

Search

搜索全部或下列指定分类
Search button
          • 联系我们
          • 货号直购
          • 登录
            登录
            没有账号?建立账号 注册
            • 我的账号
            • 订单
            • 会员中心
            • 账单及发票查询
            • 定制产品及项目
          • Primary Antibodies ›
          • STAT1 Antibodies

          Invitrogen

          Phospho-STAT1 (Tyr701) Recombinant Rabbit Monoclonal Antibody (15H13L67)

          高级验证
          4个已发表图片
          7 篇参考文献
          查看其他72个STAT1抗体

          {{$productOrderCtrl.translations['antibody.pdp.commerceCard.promotion.promotions']}}

          {{$productOrderCtrl.translations['antibody.pdp.commerceCard.promotion.viewpromo']}}

          {{$productOrderCtrl.translations['antibody.pdp.commerceCard.promotion.promocode']}}: {{promo.promoCode}} {{promo.promoTitle}} {{promo.promoDescription}}. {{$productOrderCtrl.translations['antibody.pdp.commerceCard.promotion.learnmore']}}

          说明书
          证书
          实验方案
          问题与答案
          技术支持
          说明书
          证书
          实验方案
          问题与答案
          技术支持
          说明书
          证书
          实验方案
          问题与答案
          技术支持

          Cite Phospho-STAT1 (Tyr701) Recombinant Rabbit Monoclonal Antibody (15H13L67)

          Additional Information:
          {{banner.description}}
          {{$ctrl.isSkuNotesCollapsed ? 'View more' : 'View less'}}
          • 抗体检测数据 (5)
          • 已发表图片 (4)
          • 高级验证 (3)
          Phospho-STAT1 (Tyr701) Antibody in Immunocytochemistry (ICC/IF)
          Group 53 Created with Sketch.
          Phospho-STAT1 (Tyr701) Antibody in Immunocytochemistry (ICC/IF)
          Group 53 Created with Sketch.

          图: 1 / 12

          {{ $ctrl.currentElement.advancedVerification.fullName }}
          {{ $ctrl.currentElement.advancedVerification.text }}

          Phospho-STAT1 (Tyr701) Antibody (700349) in ICC/IF

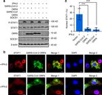
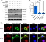
          Immunofluorescent analysis of Phospho-STAT1 pTyr701 in HeLa cells stimulated with 100 ng/mL IFN-gamma (top right) or unstimulated (top left) using a Phospho-STAT1 pTyr701 recombinant rabbit monoclonal antibody (Product # 700349) at a dilution of 1 µg/mL preincubated with the phosphopeptide used as an immunogen (bottom right) or with non-phosphopeptide (bottom left), followed by detection using an Alexa Fluo... View More {{ $ctrl.currentElement.advancedVerification.fullName }} 验证信息 View more
          已发表图片由___提供 benchsci-logo
          PMID: {{$ctrl.currentElement.benchSciPubmedId}}
          查看产品

          {{$ctrl.videoDesc}}

          {{$ctrl.videoLongDesc}}

          Phospho-STAT1 (Tyr701) Antibody in Immunocytochemistry (ICC/IF)
          Phospho-STAT1 (Tyr701) Antibody in Immunohistochemistry (Paraffin) (IHC (P))
          Phospho-STAT1 (Tyr701) Antibody in Immunohistochemistry (Paraffin) (IHC (P))
          Phospho-STAT1 (Tyr701) Antibody in Western Blot (WB)
          Phospho-STAT1 (Tyr701) Antibody in Western Blot (WB)
          Phospho-STAT1 (Tyr701) Antibody in Immunocytochemistry (ICC/IF)
          Phospho-STAT1 (Tyr701) Antibody in Immunocytochemistry (ICC/IF)
          Phospho-STAT1 (Tyr701) Antibody in Western Blot (WB)
          Phospho-STAT1 (Tyr701) Antibody in Western Blot (WB)
          Phospho-STAT1 (Tyr701) Antibody
          Phospho-STAT1 (Tyr701) Antibody
          Phospho-STAT1 (Tyr701) Antibody
          Phospho-STAT1 (Tyr701) Recombinant Rabbit Monoclonal Antibody (15H13L67)

          产品信息

          700349

          应用
          建议稀释比
          已发表文章

          免疫印迹 (WB)

          0.5-2 µg/mL
          查看4篇已发表文章 4篇已发表文章

          免疫组化 (IHC)

          -
          查看1篇已发表文章 1篇已发表文章

          免疫组化(石蜡) (IHC (P))

          1:10-1:100
          -

          免疫细胞化学 (ICC/IF)

          0.5-2 µg/mL
          查看2篇已发表文章 2篇已发表文章
          产品规格

          种属反应

          Human, Mouse

          已发表种属

          Human, Mouse

          宿主/亚型

          Rabbit / IgG

          Expression System

          Expi293

          分类

          Recombinant Monoclonal

          类型

          Antibody

          克隆号

          15H13L67

          抗原

          A peptide corresponding to amino acids 697-706 of P42224.
          3D表位/免疫原

          偶联物

          Unconjugated Unconjugated Unconjugated

          形式

          Liquid

          浓度

          0.5 mg/mL

          规格

          100 µg

          纯化类型

          Protein A

          保存液

          PBS

          内含物

          0.09% sodium azide

          保存条件

          Store at 4°C short term. For long term storage, store at -20°C, avoiding freeze/thaw cycles.

          运输条件

          Wet ice

          RRID

          AB_2532315

          产品详细信息

          This antibody is predicted to react with orangutan, Macaque, bovine, porcine, ovine, elk, bat, Xenopus, mouse, rat, chicken and salmon based on sequence homology.

          Intact IgG appears on a non-reducing gel as ~150 kDa band and upon reduction generating a ~25 kDa light chain band and a ~50 kDa heavy chain.

          Recombinant rabbit monoclonal antibodies are produced using in vitro expression systems. The expression systems are developed by cloning in the specific antibody DNA sequences from immunoreactive rabbits. Then, individual clones are screened to select the best candidates for production. The advantages of using recombinant rabbit monoclonal antibodies include: better specificity and sensitivity, lot-to-lot consistency, animal origin-free formulations, and broader immunoreactivity to diverse targets due to larger rabbit immune repertoire.

          靶标信息

          STAT1 (signal transducers and activators of transcription 1) is a member of the STAT family of transcription factors. STAT1 can be activated by interferon-alpha, interferon-gamma, EGF, PDGF and IL6. STAT1 is known to regulate several genes which are involved in cell growth, apoptosis, immune responses, and lipid metabolism. Further, STAT1 plays an important role in mediating cell viability in response to different cell stimuli and pathogen exposure. The STAT1 gene is located on chromosome 2. STAT1 is activated to regulate gene expression in response to extracellular signaling polypeptides including cytokines, interferons, and growth factors. After phosphorylation by JAK tyrosine kinases, STAT1 enters the nucleus to regulate transcription of many different genes. Among the seven STATs types, STAT1, STAT3, STAT5a, and STAT5b have a wide activation profile. STAT1 is activated by many different ligands including IFN family (IFN-Alpha, IFN-Beta, IFN-gamma and IL-10), gp130 family (IL-6, IL-11, LIF, CNTF, and G-CSF), and receptor tyrosine kinases (EGF, PDGF, and CSF-1). Two alternatively spliced transcript variants encoding distinct isoforms of STAT1 have been described.

          仅用于科研。不用于诊断过程。未经明确授权不得转售。

          生物信息学

          蛋白别名: DKFZp686B04100; OTTHUMP00000165046; OTTHUMP00000205845; signal transducer and activator of transcription 1; signal transducer and activator of transcription 1, 91kD; signal transducer and activator of transcription 1, 91kDa; Signal transducer and activator of transcription 1-alpha/beta; STAT; STAT 1; STAT-1; stat1 alpha; transcription factor; Transcription factor ISGF-3 components p91/p84; transcription factor; 91 kDa; unnamed protein product

          查看更多 收起

          基因别名: 2010005J02Rik; AA408197; CANDF7; IMD31A; IMD31B; IMD31C; ISGF-3; STAT1; STAT91

          查看更多 收起

          UniProt ID: (Human) P42224

          查看更多 收起

          Entrez Gene ID: (Human) 6772, (Mouse) 20846

          查看更多 收起

          功能
          RNA polymerase II regulatory region sequence-specific DNA binding RNA polymerase II core promoter proximal region sequence-specific DNA binding RNA polymerase II core promoter sequence-specific DNA binding RNA polymerase II transcription factor activity, sequence-specific DNA binding transcription corepressor binding transcription coactivator binding DNA binding double-stranded DNA binding transcription factor activity, sequence-specific DNA binding tumor necrosis factor receptor binding protein binding enzyme binding CCR5 chemokine receptor binding histone acetyltransferase binding histone binding identical protein binding protein homodimerization activity sequence-specific DNA binding ubiquitin-like protein ligase binding cadherin binding protein phosphatase 2A binding promoter-specific chromatin binding transcription factor activity, RNA polymerase II core promoter sequence-specific signal transducer activity DNA-binding transcription factor
          参与通路
          negative regulation of transcription from RNA polymerase II promoter negative regulation of endothelial cell proliferation positive regulation of mesenchymal cell proliferation positive regulation of defense response to virus by host negative regulation of mesenchymal to epithelial transition involved in metanephros morphogenesis regulation of transcription, DNA-templated regulation of transcription from RNA polymerase II promoter defense response signal transduction JAK-STAT cascade response to nutrient blood circulation positive regulation of cell proliferation response to xenobiotic stimulus response to mechanical stimulus negative regulation of angiogenesis positive regulation of interferon-alpha production cellular response to insulin stimulus tumor necrosis factor-mediated signaling pathway response to cytokine response to interferon-gamma response to interferon-beta cellular response to interferon-beta interleukin-7-mediated signaling pathway interleukin-9-mediated signaling pathway regulation of cell proliferation response to hydrogen peroxide regulation of apoptotic process negative regulation of I-kappaB kinase/NF-kappaB signaling response to peptide hormone endothelial cell migration positive regulation of nitric oxide biosynthetic process positive regulation of erythrocyte differentiation positive regulation of transcription, DNA-templated positive regulation of transcription from RNA polymerase II promoter positive regulation of JAK-STAT cascade negative regulation by virus of viral protein levels in host cell positive regulation of smooth muscle cell proliferation negative regulation of developmental process response to cAMP defense response to virus interferon-gamma-mediated signaling pathway type I interferon signaling pathway renal tubule development interleukin-27-mediated signaling pathway cellular response to cytokine stimulus cellular response to interferon-gamma metanephric mesenchymal cell proliferation involved in metanephros development metanephric mesenchymal cell differentiation negative regulation of metanephric nephron tubule epithelial cell differentiation receptor signaling pathway via STAT transcription, DNA-templated transcription from RNA polymerase II promoter activation of cysteine-type endopeptidase activity involved in apoptotic process response to bacterium cytokine-mediated signaling pathway lipopolysaccharide-mediated signaling pathway response to lipopolysaccharide negative regulation of macrophage fusion response to drug response to exogenous dsRNA cellular response to lipopolysaccharide
          It has to be done as per old AB suggested Products section.

          Disclaimer

          Close

          Clicking the images or links will redirect you to a website hosted by BenchSci that provides third-party scientific content. Neither the content nor the BenchSci technology and processes for selection have been evaluated by us; we are providing them as-is and without warranty of any kind, including for use or application of the Thermo Fisher Scientific products presented.

          guarantee_icon

          性能保障

          只要您发现Invitrogen抗体在实验中的表现与网站或说明书的所述内容不符,您即可享受免费退换货服务。*

          了解更多
          help_icon

          随时为您服务

          获取常见问题的专家解答,或者直接联系我们的技术专家,咨询应用、设备、常规产品使用问题。

          联系技术支持
          订购 Plus Icon Minus Icon
          • 订单状态查询
          • 订单支持
          • 货号直购
          • 现货供应中心
          • 电子采购
          支持 Plus Icon Minus Icon
          • 帮助&支持
          • 联系我们 - 400 820 8982
          • 技术支持中心
          • 查找文件&证书
          • 报告网站问题
          资源 Plus Icon Minus Icon
          • 学习中心
          • 促销
          • 活动&研讨会
          • 社交媒体
          关于赛默飞 Plus Icon Minus Icon
          • 关于我们
          • 招聘 招聘
          • 投资者关系 投资者关系
          • 新闻 新闻
          • 社会责任 社会责任
          • 商标
          • 政策和通知
          品牌 Plus Icon Minus Icon
          • Thermo Scientific
          • Applied Biosystems
          • Invitrogen
          • Gibco
          • Ion Torrent
          • Unity Lab Services
          • Patheon
          • PPD
          • 服务条款
          • 隐私政策
          • 定价和运输保险政策
          © 2006-2026 Thermo Fisher Scientific Inc. All rights reserved. All trademarks are the property of Thermo Fisher Scientific and its subsidiaries unless otherwise specified.
          China flag icon
          China
          本网站销售的所有产品均不得用于人类或动物之临床诊断或治疗,仅可用于工业或者科研等非医疗目的。
             电子营业执照 | 经营证照公示 | ICP备案号:沪ICP备11003924号 | 沪公网安备 31011502006935号

          Your items have has been added!


          Host server : magellan-search-green-6479c7f679-jmhj8:80/100.66.74.142:80.
          git-commit: b70c0dceb888abc3b0dcebb5bc3a5b8753e7e816
          git-url: https://github.com/thermofisher/magellan-search
          git-branch: release/2.50.0-Offline