Hamburger Menu Button
Thermo Fisher Scientific Logo
登录
没有账号?建立账号 注册
  • 产品
    • 抗体
    • 引物合成
    • GeneArt Gene Synthesis Instant Designer
    • TaqMan Assay and Array Search
    • PCR 设备和耗材
    • 色谱柱和纯化柱
    • 实验室离心机
    • 分子生物学试剂和试剂盒
    • 实验室塑料耗材及用品
    • 查看所有产品分类
  • 应用和技术
    • 色谱
    • 细胞转染和培养
    • 实时荧光定量PCR
    • 质谱
    • 实验室塑料耗材及用品
    • 电子显微镜
    • 蛋白质生物学
    • PCR
    • RNAi
    • 环境
    • 查看所有应用和技术
  • 服务
    • 定制服务
    • 企业级实验室信息化服务
    • 金融&租赁服务
    • 仪器服务
    • OEM和商业供应
    • 培训服务
    • 360° CDMO 和 CRO 服务
    • CDMO 服务
    • 临床试验 CRO 服务
    • Unity Lab Services
    • 查看所有帮助和支持
  • 帮助和支持
    • 学习中心
    • 联系我们
    • 更改国家或地区
    • 查看所有帮助和支持
  • 热门产品
    • TaqMan Real-Time PCR Assays
      TaqMan 实时荧光定量 PCR 试剂盒
    • Antibodies
      抗体
    • Oligos, Primers & Probes
      寡核苷酸、引物、探针
    • GeneArt Gene Synthesis
      GeneArt 基因合成
    • Cell Culture Plastics
      细胞培养耗材
  • Who We Serve
    • 抗体治疗解决方案
    • 细胞与基因治疗解决方案
    • 学术科研
    • 工业与应用
  • 联系我们
  • 货号直购
  • 订单查询
  • 查找文件&证书
Thermo Fisher Scientific Logo

Search

搜索全部或下列指定分类
Search button
          • 联系我们
          • 货号直购
          • 登录
            登录
            没有账号?建立账号 注册
            • 我的账号
            • 订单
            • 会员中心
            • 账单及发票查询
            • 定制产品及项目
          • Primary Antibodies ›
          • STAT3 Antibodies

          Invitrogen

          Phospho-STAT3 (Ser727) Polyclonal Antibody

          高级验证
          2个已发表图片
          20 篇参考文献
          查看其他92个STAT3抗体

          {{$productOrderCtrl.translations['antibody.pdp.commerceCard.promotion.promotions']}}

          {{$productOrderCtrl.translations['antibody.pdp.commerceCard.promotion.viewpromo']}}

          {{$productOrderCtrl.translations['antibody.pdp.commerceCard.promotion.promocode']}}: {{promo.promoCode}} {{promo.promoTitle}} {{promo.promoDescription}}. {{$productOrderCtrl.translations['antibody.pdp.commerceCard.promotion.learnmore']}}

          说明书
          证书
          实验方案
          问题与答案
          技术支持
          说明书
          证书
          实验方案
          问题与答案
          技术支持
          说明书
          证书
          实验方案
          问题与答案
          技术支持

          Cite Phospho-STAT3 (Ser727) Polyclonal Antibody

          Additional Information:
          {{banner.description}}
          {{$ctrl.isSkuNotesCollapsed ? 'View more' : 'View less'}}
          • 抗体检测数据 (4)
          • 已发表图片 (2)
          • 高级验证 (4)
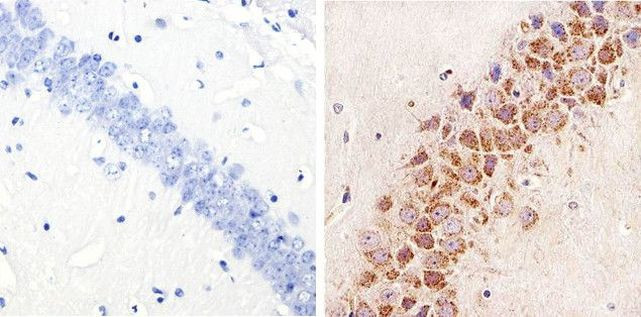
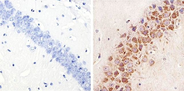
          Phospho-STAT3 (Ser727) Antibody in Immunohistochemistry (Paraffin) (IHC (P))
          Group 53 Created with Sketch.
          Phospho-STAT3 (Ser727) Antibody in Immunohistochemistry (Paraffin) (IHC (P))
          Group 53 Created with Sketch.

          图: 1 / 10

          {{ $ctrl.currentElement.advancedVerification.fullName }}
          {{ $ctrl.currentElement.advancedVerification.text }}

          Phospho-STAT3 (Ser727) Antibody (44-384G) in IHC (P)

          Immunohistochemistry analysis of STAT3 [pS727] showing staining in the cytoplasm of paraffin-embedded mouse brain tissue (right) compared to a negative control without primary antibody (left). To expose target proteins, antigen retrieval was performed using 10mM sodium citrate (pH 6.0), microwaved for 8-15 min. Following antigen retrieval, tissues were blocked in 3% H2O2-methanol for 15 min at room temperat... View More {{ $ctrl.currentElement.advancedVerification.fullName }} 验证信息 View more
          已发表图片由___提供 benchsci-logo
          PMID: {{$ctrl.currentElement.benchSciPubmedId}}
          查看产品

          {{$ctrl.videoDesc}}

          {{$ctrl.videoLongDesc}}

          Phospho-STAT3 (Ser727) Antibody in Immunohistochemistry (Paraffin) (IHC (P))
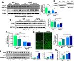
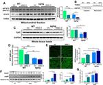
          Phospho-STAT3 (Ser727) Antibody in Western Blot (WB)
          Phospho-STAT3 (Ser727) Antibody in Western Blot (WB)
          Phospho-STAT3 (Ser727) Antibody in ChIP Assay (ChIP)
          Phospho-STAT3 (Ser727) Antibody in Western Blot (WB)
          Phospho-STAT3 (Ser727) Antibody in Western Blot (WB)
          Phospho-STAT3 (Ser727) Antibody
          Phospho-STAT3 (Ser727) Antibody
          Phospho-STAT3 (Ser727) Antibody
          Phospho-STAT3 (Ser727) Antibody
          Phospho-STAT3 (Ser727) Polyclonal Antibody

          产品信息

          44-384G

          应用
          建议稀释比
          已发表文章

          免疫印迹 (WB)

          1:1,000
          查看17篇已发表文章 17篇已发表文章

          免疫组化 (IHC)

          -
          查看1篇已发表文章 1篇已发表文章

          免疫组化(石蜡) (IHC (P))

          1:10-1:100
          -

          免疫细胞化学 (ICC/IF)

          -
          查看1篇已发表文章 1篇已发表文章

          免疫沉淀 (IP)

          -
          查看1篇已发表文章 1篇已发表文章

          染色质免疫沉淀 实验 (ChIP)

          10 µL
          -
          产品规格

          种属反应

          Human, Mouse, Rat

          已发表种属

          Human, Mouse

          宿主/亚型

          Rabbit / IgG

          分类

          Polyclonal

          类型

          Antibody

          抗原

          Synthetic phosphopeptide from human STAT3 containing serine 727. This region is conserved between human, mouse and rat.
          3D表位/免疫原

          偶联物

          Unconjugated Unconjugated Unconjugated

          形式

          Liquid

          纯化类型

          Antigen affinity chromatography

          保存液

          Dulbecco's PBS, pH 7.3, with 1mg/mL BSA

          内含物

          0.05% sodium azide

          保存条件

          -20°C

          运输条件

          Ambient (domestic); Wet ice (international)

          RRID

          AB_2533645

          靶标信息

          STAT3 belongs to the family of STAT (signal transducers and activators of transcription) proteins which are phosphorylated by receptor associated kinases, translocate to the nucleus, and act as transcription factors in response to cytokines and growth factors. Coactivators such as CREB-binding protein are required for the transcriptional activation by STAT3. STAT3 can also be activated by Interferon-alpha, Interferon-gamma, EGF, PDGF and IL6. Phosphorylation on tyrosine 705 by JAK1 and JAK2 is essential for STAT3 dimer formation, nuclear translocation, and DNA binding activity. In humans, the STAT3 gene is located on the q arm of chromosome 17. STAT3 has been shown to be activated by IFN-alpha but not IFN-beta. The transcription factors associated with STAT3 are c-Jun and cyclic AMP-responsive enhancer binding protein (CREB). STAT3 mediates the expression of a variety of genes in response to cell stimuli, and thus plays a key role in many cellular processes such as cell growth and apoptosis. The small GTPase Rac1 has been shown to bind and regulate the activity of STAT3 while the PIAS3 protein is a specific inhibitor of STAT3. Three alternatively spliced transcript variants encoding distinct isoforms of STAT3 have been described. Deletion of the STAT3 gene in knock-out mice was lethal at the early embryonic stage.

          仅用于科研。不用于诊断过程。未经明确授权不得转售。

          生物信息学

          蛋白别名: acute phase response factor; Acute-phase response factor; DNA-binding protein APRF; FLJ20882; MGC16063; Signal transducer and activator of transcription 3; STAT; Stat3; unnamed protein product

          查看更多 收起

          基因别名: 1110034C02Rik; ADMIO; ADMIO1; APRF; AW109958; HIES; STAT3

          查看更多 收起

          UniProt ID: (Human) P40763, (Rat) P52631, (Mouse) P42227

          查看更多 收起

          Entrez Gene ID: (Human) 6774, (Rat) 25125, (Mouse) 20848

          查看更多 收起

          功能
          transcription regulatory region sequence-specific DNA binding RNA polymerase II core promoter proximal region sequence-specific DNA binding RNA polymerase II transcription factor activity, sequence-specific DNA binding transcriptional activator activity, RNA polymerase II transcription regulatory region sequence-specific binding DNA binding transcription factor activity, sequence-specific DNA binding RNA binding RNA polymerase II transcription factor activity, ligand-activated sequence-specific DNA binding receptor binding protein binding protein kinase binding protein phosphatase binding chromatin DNA binding CCR5 chemokine receptor binding glucocorticoid receptor binding signaling adaptor activity identical protein binding protein homodimerization activity sequence-specific DNA binding protein dimerization activity RNA polymerase II sequence-specific DNA binding transcription factor binding primary miRNA binding lncRNA binding DNA-binding transcription factor binding protein sequestering activity RNA sequestering activity RNA polymerase II repressing transcription factor binding signal transducer activity transcription factor binding transcription regulatory region DNA binding DNA-binding transcription factor
          参与通路
          negative regulation of transcription from RNA polymerase II promoter temperature homeostasis response to hypoxia eye photoreceptor cell differentiation regulation of cytokine production response to ischemia regulation of transcription, DNA-templated regulation of transcription from RNA polymerase II promoter transcription from RNA polymerase II promoter protein import into nucleus defense response acute-phase response inflammatory response immune response signal transduction transforming growth factor beta receptor signaling pathway I-kappaB kinase/NF-kappaB signaling JAK-STAT cascade nervous system development cell proliferation positive regulation of cell proliferation negative regulation of cell proliferation gene expression negative regulation of autophagy positive regulation of vascular endothelial growth factor production positive regulation of gene expression negative regulation of gene expression negative regulation of hydrogen peroxide biosynthetic process phosphorylation cytokine-mediated signaling pathway sexual reproduction signal transduction involved in regulation of gene expression cell differentiation positive regulation of cell migration intracellular receptor signaling pathway response to estradiol positive regulation of interleukin-1 beta production positive regulation of interleukin-10 production positive regulation of interleukin-6 production positive regulation of interleukin-8 production positive regulation of tumor necrosis factor production cellular response to hormone stimulus leptin-mediated signaling pathway response to cytokine somatic stem cell population maintenance interleukin-15-mediated signaling pathway interleukin-2-mediated signaling pathway interleukin-9-mediated signaling pathway interleukin-11-mediated signaling pathway interleukin-23-mediated signaling pathway regulation of multicellular organism growth regulation of cell proliferation glucose homeostasis eating behavior mRNA transcription from RNA polymerase II promoter positive regulation of I-kappaB kinase/NF-kappaB signaling negative regulation of I-kappaB kinase/NF-kappaB signaling response to peptide hormone protein kinase B signaling cellular response to leptin stimulus response to leptin response to ethanol positive regulation of erythrocyte differentiation positive regulation of Notch signaling pathway positive regulation of angiogenesis negative regulation of glycolytic process positive regulation of transcription, DNA-templated positive regulation of transcription from RNA polymerase II promoter regulation of mitochondrial membrane permeability astrocyte differentiation negative regulation of inflammatory response positive regulation of inflammatory response positive regulation of phagocytosis modulation of synaptic transmission positive regulation of multicellular organismal process regulation of cell cycle radial glial cell differentiation retinal rod cell differentiation regulation of feeding behavior growth hormone receptor signaling pathway JAK-STAT cascade involved in growth hormone signaling pathway interleukin-6-mediated signaling pathway cellular response to cytokine stimulus T-helper 17 type immune response T-helper 17 cell lineage commitment positive regulation of extracellular matrix disassembly inflammatory response to wounding energy homeostasis cellular response to interleukin-17 receptor signaling pathway via STAT postsynapse to nucleus signaling pathway negative regulation of inflammatory response to wounding interleukin-10-mediated signaling pathway negative regulation of cytokine production involved in inflammatory response positive regulation of cytokine production involved in inflammatory response regulation of cellular response to hypoxia positive regulation of growth factor dependent skeletal muscle satellite cell proliferation positive regulation of pri-miRNA transcription from RNA polymerase II promoter positive regulation of vascular endothelial cell proliferation negative regulation of 3'-UTR-mediated mRNA stabilization negative regulation of primary miRNA processing negative regulation of stem cell differentiation positive regulation of ATP biosynthetic process negative regulation of neuron migration aging response to organic substance response to organic cyclic compound stem cell population maintenance response to drug negative regulation of cell death negative regulation of neuron death transcription, DNA-templated negative regulation of apoptotic process
          It has to be done as per old AB suggested Products section.

          Disclaimer

          Close

          Clicking the images or links will redirect you to a website hosted by BenchSci that provides third-party scientific content. Neither the content nor the BenchSci technology and processes for selection have been evaluated by us; we are providing them as-is and without warranty of any kind, including for use or application of the Thermo Fisher Scientific products presented.

          guarantee_icon

          性能保障

          只要您发现Invitrogen抗体在实验中的表现与网站或说明书的所述内容不符,您即可享受免费退换货服务。*

          了解更多
          help_icon

          随时为您服务

          获取常见问题的专家解答,或者直接联系我们的技术专家,咨询应用、设备、常规产品使用问题。

          联系技术支持
          订购 Plus Icon Minus Icon
          • 订单状态查询
          • 订单支持
          • 货号直购
          • 现货供应中心
          • 电子采购
          支持 Plus Icon Minus Icon
          • 帮助&支持
          • 联系我们 - 400 820 8982
          • 技术支持中心
          • 查找文件&证书
          • 报告网站问题
          资源 Plus Icon Minus Icon
          • 学习中心
          • 促销
          • 活动&研讨会
          • 社交媒体
          关于赛默飞 Plus Icon Minus Icon
          • 关于我们
          • 招聘 招聘
          • 投资者关系 投资者关系
          • 新闻 新闻
          • 社会责任 社会责任
          • 商标
          • 政策和通知
          品牌 Plus Icon Minus Icon
          • Thermo Scientific
          • Applied Biosystems
          • Invitrogen
          • Gibco
          • Ion Torrent
          • Unity Lab Services
          • Patheon
          • PPD
          • 服务条款
          • 隐私政策
          • 定价和运输保险政策
          © 2006-2026 Thermo Fisher Scientific Inc. All rights reserved. All trademarks are the property of Thermo Fisher Scientific and its subsidiaries unless otherwise specified.
          China flag icon
          China
          本网站销售的所有产品均不得用于人类或动物之临床诊断或治疗,仅可用于工业或者科研等非医疗目的。
             电子营业执照 | 经营证照公示 | ICP备案号:沪ICP备11003924号 | 沪公网安备 31011502006935号

          Your items have has been added!


          Host server : magellan-search-green-6479c7f679-sz4vp:80/100.66.76.236:80.
          git-commit: b70c0dceb888abc3b0dcebb5bc3a5b8753e7e816
          git-url: https://github.com/thermofisher/magellan-search
          git-branch: release/2.50.0-Offline