Hamburger Menu Button
Thermo Fisher Scientific Logo
登录
没有账号?建立账号 注册
  • 产品
    • 抗体
    • 引物合成
    • GeneArt Gene Synthesis Instant Designer
    • TaqMan Assay and Array Search
    • PCR 设备和耗材
    • 色谱柱和纯化柱
    • 实验室离心机
    • 分子生物学试剂和试剂盒
    • 实验室塑料耗材及用品
    • 查看所有产品分类
  • 应用和技术
    • 色谱
    • 细胞转染和培养
    • 实时荧光定量PCR
    • 质谱
    • 实验室塑料耗材及用品
    • 电子显微镜
    • 蛋白质生物学
    • PCR
    • RNAi
    • 环境
    • 查看所有应用和技术
  • 服务
    • 定制服务
    • 企业级实验室信息化服务
    • 金融&租赁服务
    • 仪器服务
    • OEM和商业供应
    • 培训服务
    • 360° CDMO 和 CRO 服务
    • CDMO 服务
    • 临床试验 CRO 服务
    • Unity Lab Services
    • 查看所有帮助和支持
  • 帮助和支持
    • 学习中心
    • 联系我们
    • 更改国家或地区
    • 查看所有帮助和支持
  • 热门产品
    • TaqMan Real-Time PCR Assays
      TaqMan 实时荧光定量 PCR 试剂盒
    • Antibodies
      抗体
    • Oligos, Primers & Probes
      寡核苷酸、引物、探针
    • GeneArt Gene Synthesis
      GeneArt 基因合成
    • Cell Culture Plastics
      细胞培养耗材
  • Who We Serve
    • 抗体治疗解决方案
    • 细胞与基因治疗解决方案
    • 学术科研
    • 工业与应用
  • 联系我们
  • 货号直购
  • 订单查询
  • 查找文件&证书
Thermo Fisher Scientific Logo

Search

搜索全部或下列指定分类
Search button
          • 联系我们
          • 货号直购
          • 登录
            登录
            没有账号?建立账号 注册
            • 我的账号
            • 订单
            • 会员中心
            • 账单及发票查询
            • 定制产品及项目
          • Primary Antibodies ›
          • Tau Antibodies

          Invitrogen

          Phospho-Tau (Ser409) Polyclonal Antibody

          5个已发表图片
          6 篇参考文献
          查看其他164个Tau抗体

          {{$productOrderCtrl.translations['antibody.pdp.commerceCard.promotion.promotions']}}

          {{$productOrderCtrl.translations['antibody.pdp.commerceCard.promotion.viewpromo']}}

          {{$productOrderCtrl.translations['antibody.pdp.commerceCard.promotion.promocode']}}: {{promo.promoCode}} {{promo.promoTitle}} {{promo.promoDescription}}. {{$productOrderCtrl.translations['antibody.pdp.commerceCard.promotion.learnmore']}}

          说明书
          证书
          实验方案
          问题与答案
          技术支持
          说明书
          证书
          实验方案
          问题与答案
          技术支持
          说明书
          证书
          实验方案
          问题与答案
          技术支持

          Cite Phospho-Tau (Ser409) Polyclonal Antibody

          Additional Information:
          {{banner.description}}
          {{$ctrl.isSkuNotesCollapsed ? 'View more' : 'View less'}}
          • 抗体检测数据 (3)
          • 已发表图片 (5)
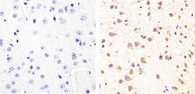
          Phospho-Tau (Ser409) Antibody in Immunohistochemistry (Paraffin) (IHC (P))
          Group 53 Created with Sketch.
          Phospho-Tau (Ser409) Antibody in Immunohistochemistry (Paraffin) (IHC (P))
          Group 53 Created with Sketch.

          图: 1 / 8

          {{ $ctrl.currentElement.advancedVerification.fullName }}
          {{ $ctrl.currentElement.advancedVerification.text }}

          Phospho-Tau (Ser409) Antibody (44-760G) in IHC (P)

          Immunohistochemistry analysis of Phospho-Tau (pS409) showing staining in the cytoplasm of paraffin-embedded mouse brain tissue (right) compared to a negative control without primary antibody (left). To expose target proteins, antigen retrieval was performed using 10mM sodium citrate (pH 6.0), microwaved for 8-15 min. Following antigen retrieval, tissues were blocked in 3% H2O2-methanol for 15 min at room te... View More {{ $ctrl.currentElement.advancedVerification.fullName }} 验证信息 View more
          已发表图片由___提供 benchsci-logo
          PMID: {{$ctrl.currentElement.benchSciPubmedId}}
          查看产品

          {{$ctrl.videoDesc}}

          {{$ctrl.videoLongDesc}}

          Phospho-Tau (Ser409) Antibody in Immunohistochemistry (Paraffin) (IHC (P))
          Phospho-Tau (Ser409) Antibody in Western Blot (WB)
          Phospho-Tau (Ser409) Antibody
          Phospho-Tau (Ser409) Antibody in Western Blot (WB)
          Phospho-Tau (Ser409) Antibody in Western Blot (WB)
          Phospho-Tau (Ser409) Antibody in Western Blot (WB)
          Phospho-Tau (Ser409) Antibody in Western Blot (WB)
          Phospho-Tau (Ser409) Antibody in Western Blot (WB)
          Phospho-Tau (Ser409) Polyclonal Antibody

          产品信息

          44-760G

          应用
          建议稀释比
          已发表文章

          免疫印迹 (WB)

          1:1,000
          查看5篇已发表文章 5篇已发表文章

          免疫组化(石蜡) (IHC (P))

          1:10-1:100
          -

          酶联免疫吸附实验 (ELISA)

          -
          查看1篇已发表文章 1篇已发表文章
          产品规格

          种属反应

          Human, Mouse, Rat

          已发表种属

          Human, Mouse, Rat, Tag, Yeast

          宿主/亚型

          Rabbit / IgG

          分类

          Polyclonal

          类型

          Antibody

          抗原

          The antiserum was produced against a chemically synthesized phosphopeptide derived from a region of human Tau that contains serine 409. The sequence is conserved in mouse and rat.
          3D表位/免疫原

          偶联物

          Unconjugated Unconjugated Unconjugated

          形式

          Liquid

          纯化类型

          Antigen affinity chromatography

          保存液

          Dulbecco's PBS, pH 7.3, with 1mg/mL BSA

          内含物

          0.05% sodium azide

          保存条件

          -20°C

          运输条件

          Ambient (domestic); Wet ice (international)

          RRID

          AB_2533747

          靶标信息

          Tau is a neuronal microtubule-associated protein found predominantly on axons. The function of Tau is to promote tubulin polymerization and stabilize microtubules. The C-terminus binds axonal microtubules while the N- terminus binds neural plasma membrane components, suggesting that tau functions as a linker protein between both. Axonal polarity is predetermined by TAU/MAPT localization (in the neuronal cell) in the domain of the cell body defined by the centrosome. The short isoforms allow plasticity of the cytoskeleton while the longer isoforms may preferentially play a role in its stabilization. In its hyper-phosphorylated form, Tau is the major component of paired helical filaments (PHF), the building block of neurofibrillary lesions in Alzheimer's diseases (AD) brain. Hyper-phosphorylation impairs the microtubule binding function of Tau, resulting in the destabilization of microtubules in AD brains, ultimately leading to the degeneration of the affected neurons. Numerous serine/threonine kinases phosphorylate Tau, including GSK-3beta, protein kinase A (PKA), cyclin-dependent kinase 5 (cdk5) and casein kinase II. Hyper-phosphorylated Tau is found in neurofibrillary lesions in a range and other central nervous system disorders such as Pick's disease, frontotemporal dementia, cortico-basal degeneration and progressive supranuclear palsy.

          仅用于科研。不用于诊断过程。未经明确授权不得转售。

          生物信息学

          蛋白别名: FLJ31424; FTDP17; G protein beta1/gamma2 subunit-interacting factor 1; map tau; MGC138549; Microtubule-associated protein tau; microtubules; Neurofibrillary tangle protein; neurofibrillary tangles; Neuronal Marker; Paired helical filament-tau; PHF-tau; PHFtau; protein phosphatase 1, regulatory subunit 103; Tau microtubule-associated protein; Tau-4; Tau-derived paired helical filament hexapeptide; Tau5; unnamed protein product

          查看更多 收起

          基因别名: AI413597; AW045860; DDPAC; FTD1; FTDP-17; MAPT; MAPTL; MSTD; Mtapt; MTBT1; MTBT2; PPND; PPP1R103; pTau; RNPTAU; TAU; tau-40; Tau-PHF6

          查看更多 收起

          UniProt ID: (Human) P10636, (Mouse) P10637

          查看更多 收起

          Entrez Gene ID: (Human) 4137, (Rat) 29477, (Mouse) 17762

          查看更多 收起

          功能
          DNA binding AT DNA binding double-stranded DNA binding single-stranded DNA binding RNA binding actin binding protein binding microtubule binding tubulin binding SH3 domain binding enzyme binding protein kinase binding protein binding, bridging apolipoprotein binding dynactin binding phosphatidylinositol binding identical protein binding sequence-specific DNA binding chaperone binding protein phosphatase 2A binding Hsp90 protein binding lipoprotein particle binding histone-dependent DNA binding microtubule lateral binding phosphatidylinositol bisphosphate binding protein domain specific binding protein complex binding
          参与通路
          microtubule cytoskeleton organization microglial cell activation cellular response to DNA damage stimulus cell-cell signaling synapse assembly learning or memory memory response to lead ion regulation of autophagy negative regulation of gene expression negative regulation of mitochondrial membrane potential rRNA metabolic process axonal transport of mitochondrion central nervous system neuron development regulation of microtubule polymerization or depolymerization regulation of microtubule polymerization positive regulation of microtubule polymerization cytoplasmic microtubule organization neuron projection development positive regulation of superoxide anion generation regulation of chromosome organization stress granule assembly cellular response to heat cellular response to reactive oxygen species positive regulation of axon extension microtubule polymerization astrocyte activation regulation of synaptic plasticity intracellular distribution of mitochondria generation of neurons synapse organization regulation of calcium-mediated signaling protein polymerization protein homooligomerization axon development regulation of microtubule cytoskeleton organization plus-end-directed organelle transport along microtubule regulation of mitochondrial fission negative regulation of mitochondrial fission fibril organization axonal transport regulation of cellular response to heat regulation of long term synaptic depression positive regulation of protein localization to synapse neurofibrillary tangle assembly negative regulation of establishment of protein localization to mitochondrion positive regulation of cellular protein localization negative regulation of tubulin deacetylation amyloid fibril formation cellular response to nerve growth factor stimulus cellular response to brain-derived neurotrophic factor stimulus neuron migration apoptotic process microtubule-based process axonogenesis brain development female pregnancy response to nutrient adult walking behavior axo-dendritic transport intrinsic apoptotic signaling pathway in response to oxidative stress response to organic substance neuron differentiation negative regulation of intracellular transport mitochondrion transport along microtubule axon extension regulation of microtubule-based movement
          It has to be done as per old AB suggested Products section.

          Disclaimer

          Close

          Clicking the images or links will redirect you to a website hosted by BenchSci that provides third-party scientific content. Neither the content nor the BenchSci technology and processes for selection have been evaluated by us; we are providing them as-is and without warranty of any kind, including for use or application of the Thermo Fisher Scientific products presented.

          guarantee_icon

          性能保障

          只要您发现Invitrogen抗体在实验中的表现与网站或说明书的所述内容不符,您即可享受免费退换货服务。*

          了解更多
          help_icon

          随时为您服务

          获取常见问题的专家解答,或者直接联系我们的技术专家,咨询应用、设备、常规产品使用问题。

          联系技术支持
          订购 Plus Icon Minus Icon
          • 订单状态查询
          • 订单支持
          • 货号直购
          • 现货供应中心
          • 电子采购
          支持 Plus Icon Minus Icon
          • 帮助&支持
          • 联系我们 - 400 820 8982
          • 技术支持中心
          • 查找文件&证书
          • 报告网站问题
          资源 Plus Icon Minus Icon
          • 学习中心
          • 促销
          • 活动&研讨会
          • 社交媒体
          关于赛默飞 Plus Icon Minus Icon
          • 关于我们
          • 招聘 招聘
          • 投资者关系 投资者关系
          • 新闻 新闻
          • 社会责任 社会责任
          • 商标
          • 政策和通知
          品牌 Plus Icon Minus Icon
          • Thermo Scientific
          • Applied Biosystems
          • Invitrogen
          • Gibco
          • Ion Torrent
          • Unity Lab Services
          • Patheon
          • PPD
          • 服务条款
          • 隐私政策
          • 定价和运输保险政策
          © 2006-2026 Thermo Fisher Scientific Inc. All rights reserved. All trademarks are the property of Thermo Fisher Scientific and its subsidiaries unless otherwise specified.
          China flag icon
          China
          本网站销售的所有产品均不得用于人类或动物之临床诊断或治疗,仅可用于工业或者科研等非医疗目的。
             电子营业执照 | 经营证照公示 | ICP备案号:沪ICP备11003924号 | 沪公网安备 31011502006935号

          Your items have has been added!


          Host server : magellan-search-green-6479c7f679-zb4k5:80/100.66.74.142:80.
          git-commit: b70c0dceb888abc3b0dcebb5bc3a5b8753e7e816
          git-url: https://github.com/thermofisher/magellan-search
          git-branch: release/2.50.0-Offline