Hamburger Menu Button
Thermo Fisher Scientific Logo
登录
没有账号?建立账号 注册
  • 产品
    • 抗体
    • 引物合成
    • GeneArt Gene Synthesis Instant Designer
    • TaqMan Assay and Array Search
    • PCR 设备和耗材
    • 色谱柱和纯化柱
    • 实验室离心机
    • 分子生物学试剂和试剂盒
    • 实验室塑料耗材及用品
    • 查看所有产品分类
  • 应用和技术
    • 色谱
    • 细胞转染和培养
    • 实时荧光定量PCR
    • 质谱
    • 实验室塑料耗材及用品
    • 电子显微镜
    • 蛋白质生物学
    • PCR
    • RNAi
    • 环境
    • 查看所有应用和技术
  • 服务
    • 定制服务
    • 企业级实验室信息化服务
    • 金融&租赁服务
    • 仪器服务
    • OEM和商业供应
    • 培训服务
    • 360° CDMO 和 CRO 服务
    • CDMO 服务
    • 临床试验 CRO 服务
    • Unity Lab Services
    • 查看所有帮助和支持
  • 帮助和支持
    • 学习中心
    • 联系我们
    • 更改国家或地区
    • 查看所有帮助和支持
  • 热门产品
    • TaqMan Real-Time PCR Assays
      TaqMan 实时荧光定量 PCR 试剂盒
    • Antibodies
      抗体
    • Oligos, Primers & Probes
      寡核苷酸、引物、探针
    • GeneArt Gene Synthesis
      GeneArt 基因合成
    • Cell Culture Plastics
      细胞培养耗材
  • Who We Serve
    • 抗体治疗解决方案
    • 细胞与基因治疗解决方案
    • 学术科研
    • 工业与应用
  • 联系我们
  • 货号直购
  • 订单查询
  • 查找文件&证书
Thermo Fisher Scientific Logo

Search

搜索全部或下列指定分类
Search button
          • 联系我们
          • 货号直购
          • 登录
            登录
            没有账号?建立账号 注册
            • 我的账号
            • 订单
            • 会员中心
            • 账单及发票查询
            • 定制产品及项目
          • Primary Antibodies ›
          • VE-cadherin (CD144) Antibodies

          Invitrogen

          Phospho-VE-cadherin (Tyr658) Polyclonal Antibody

          高级验证
          13个已发表图片
          28 篇参考文献
          查看其他50个VE-cadherin (CD144)抗体

          {{$productOrderCtrl.translations['antibody.pdp.commerceCard.promotion.promotions']}}

          {{$productOrderCtrl.translations['antibody.pdp.commerceCard.promotion.viewpromo']}}

          {{$productOrderCtrl.translations['antibody.pdp.commerceCard.promotion.promocode']}}: {{promo.promoCode}} {{promo.promoTitle}} {{promo.promoDescription}}. {{$productOrderCtrl.translations['antibody.pdp.commerceCard.promotion.learnmore']}}

          说明书
          证书
          实验方案
          问题与答案
          技术支持
          说明书
          证书
          实验方案
          问题与答案
          技术支持
          说明书
          证书
          实验方案
          问题与答案
          技术支持

          Cite Phospho-VE-cadherin (Tyr658) Polyclonal Antibody

          Additional Information:
          {{banner.description}}
          {{$ctrl.isSkuNotesCollapsed ? 'View more' : 'View less'}}
          • 抗体检测数据 (1)
          • 已发表图片 (13)
          • 高级验证 (1)
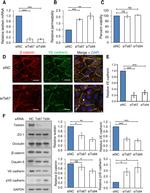
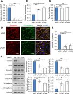
          Phospho-VE-cadherin (Tyr658) Antibody in Western Blot (WB)
          Group 53 Created with Sketch.
          Phospho-VE-cadherin (Tyr658) Antibody in Western Blot (WB)
          Group 53 Created with Sketch.

          图: 1 / 15

          {{ $ctrl.currentElement.advancedVerification.fullName }}
          {{ $ctrl.currentElement.advancedVerification.text }}

          Phospho-VE-cadherin (Tyr658) Antibody (44-1144G) in WB

          Extracts of HUVEC cells either untreated (1) or treated (2-5)with 100 ng/mL VEGF for 10. The membrane was blocked with a 5% BSA-TBST buffer for one hour at room temperature, then incubated with the VE-cadherin (pY658) (Product # 44-1144G). {{ $ctrl.currentElement.advancedVerification.fullName }} 验证信息 View more
          已发表图片由___提供 benchsci-logo
          PMID: {{$ctrl.currentElement.benchSciPubmedId}}
          查看产品

          {{$ctrl.videoDesc}}

          {{$ctrl.videoLongDesc}}

          Phospho-VE-cadherin (Tyr658) Antibody in Western Blot (WB)
          Phospho-VE-cadherin (Tyr658) Antibody in Immunohistochemistry (Paraffin) (IHC (P))
          Phospho-VE-cadherin (Tyr658) Antibody in Western Blot (WB)
          Phospho-VE-cadherin (Tyr658) Antibody in Western Blot (WB)
          Phospho-VE-cadherin (Tyr658) Antibody in Western Blot (WB)
          Phospho-VE-cadherin (Tyr658) Antibody in Western Blot (WB)
          Phospho-VE-cadherin (Tyr658) Antibody in Western Blot (WB)
          Phospho-VE-cadherin (Tyr658) Antibody in Western Blot (WB)
          Phospho-VE-cadherin (Tyr658) Antibody in Western Blot (WB)
          Phospho-VE-cadherin (Tyr658) Antibody in Western Blot (WB)
          Phospho-VE-cadherin (Tyr658) Antibody in Western Blot (WB)
          Phospho-VE-cadherin (Tyr658) Antibody in Western Blot (WB)
          Phospho-VE-cadherin (Tyr658) Antibody in Western Blot (WB)
          Phospho-VE-cadherin (Tyr658) Antibody in Western Blot (WB)
          Phospho-VE-cadherin (Tyr658) Antibody
          Phospho-VE-cadherin (Tyr658) Polyclonal Antibody

          产品信息

          44-1144G

          应用
          建议稀释比
          已发表文章

          免疫印迹 (WB)

          1:1,000
          查看21篇已发表文章 21篇已发表文章

          免疫组化 (IHC)

          -
          查看1篇已发表文章 1篇已发表文章

          免疫组化(石蜡) (IHC (P))

          -
          查看1篇已发表文章 1篇已发表文章

          免疫细胞化学 (ICC/IF)

          -
          查看3篇已发表文章 3篇已发表文章

          免疫沉淀 (IP)

          -
          查看1篇已发表文章 1篇已发表文章

          其他PubMed (Misc)

          -
          查看1篇已发表文章 1篇已发表文章
          产品规格

          种属反应

          Human, Mouse

          已发表种属

          Bovine, Hamster, Human, Mouse, Rat

          宿主/亚型

          Rabbit / IgG

          分类

          Polyclonal

          类型

          Antibody

          抗原

          The antiserum was produced against a chemically synthesized phosphopeptide derived from the region of human VE-cadherin that contains tyrosine 658. This sequence is conserved in chicken, chimpanzee, cow, dog, mouse, pig, and rat.
          3D表位/免疫原

          偶联物

          Unconjugated Unconjugated Unconjugated

          形式

          Liquid

          纯化类型

          Antigen affinity chromatography

          保存液

          Dulbecco's PBS, pH 7.3, with 1mg/mL BSA

          内含物

          0.05% sodium azide

          保存条件

          -20°C

          运输条件

          Ambient (domestic); Wet ice (international)

          RRID

          AB_2533583

          产品详细信息

          This antibody has been negatively preadsorbed using a non-phosphopeptide corresponding to the site of phosphorylation to remove antibody that is reactive with non-phosphorylated VE-cadherin. The final product is generated by affinity chromatography using an VE-cadherin-derived peptide that is phosphorylated at tyrosine 658.

          Positive controls used with this antibody in western blotting were HUVEC +/- VEGF.

          靶标信息

          VE-cadherin is a member of the cadherin superfamily that is located in a six-cadherin cluster in a region on the long arm of chromosome 16 and is involved in loss of heterozygosity events in breast and prostate cancer. VE-cadherin protein is a calcium-dependent cell-cell adhesion glycoprotein comprised of five extracellular cadherin repeats, a transmembrane region and a highly conserved cytoplasmic tail. Functioning as a classic cadherin by imparting to cells the ability to adhere in a homophilic manner, VE-cadherin may play an important role in endothelial cell biology through control of the cohesion and organization of the intercellular junctions. An alternative splice variant has been described but the full length sequence of VE-cadherin has not been determined.

          仅用于科研。不用于诊断过程。未经明确授权不得转售。

          生物信息学

          蛋白别名: 7B4 antigen; 7B4/cadherin-5; cadherin 5, type 2 (vascular endothelium); cadherin 5, type 2, VE-cadherin (vascular epithelium); Cadherin-5; CD144; cd144 antigen; endothelial-specific cadherin; unnamed protein product; Vascular endothelial cadherin; VE-cadherin

          查看更多 收起

          基因别名: 7B4; AA408225; CD144; CDH5; VE-Cad; Vec; VEcad; VECD

          查看更多 收起

          UniProt ID: (Human) P33151, (Mouse) P55284

          查看更多 收起

          Entrez Gene ID: (Human) 1003, (Mouse) 12562

          查看更多 收起

          功能
          receptor binding calcium ion binding protein binding beta-catenin binding protein phosphatase binding receptor signaling complex scaffold activity vascular endothelial growth factor receptor 2 binding ion channel binding cadherin binding metal ion binding fibrinogen binding BMP receptor binding protein binding involved in cell-cell adhesion protein tyrosine kinase binding cadherin
          参与通路
          cell morphogenesis endothelial cell morphogenesis blood vessel maturation cell migration involved in sprouting angiogenesis cellular calcium ion homeostasis cell-cell junction assembly cell adhesion homophilic cell adhesion via plasma membrane adhesion molecules cell surface receptor signaling pathway transforming growth factor beta receptor signaling pathway negative regulation of cell proliferation positive regulation of gene expression calcium-dependent cell-cell adhesion via plasma membrane cell adhesion molecules cell migration positive regulation of cell migration positive regulation of BMP signaling pathway negative regulation of microtubule polymerization positive regulation of protein complex assembly adherens junction organization maintenance of blood-brain barrier regulation of vascular permeability blood vessel endothelial cell migration cell-cell adhesion mediated by cadherin positive regulation of angiogenesis negative regulation of inflammatory response bicellular tight junction assembly cell-cell adhesion protein localization to bicellular tight junction positive regulation of intracellular signal transduction positive regulation of establishment of endothelial barrier regulation of establishment of cell polarity negative regulation of endothelial cell apoptotic process single organismal cell-cell adhesion
          It has to be done as per old AB suggested Products section.

          Disclaimer

          Close

          Clicking the images or links will redirect you to a website hosted by BenchSci that provides third-party scientific content. Neither the content nor the BenchSci technology and processes for selection have been evaluated by us; we are providing them as-is and without warranty of any kind, including for use or application of the Thermo Fisher Scientific products presented.

          guarantee_icon

          性能保障

          只要您发现Invitrogen抗体在实验中的表现与网站或说明书的所述内容不符,您即可享受免费退换货服务。*

          了解更多
          help_icon

          随时为您服务

          获取常见问题的专家解答,或者直接联系我们的技术专家,咨询应用、设备、常规产品使用问题。

          联系技术支持
          订购 Plus Icon Minus Icon
          • 订单状态查询
          • 订单支持
          • 货号直购
          • 现货供应中心
          • 电子采购
          支持 Plus Icon Minus Icon
          • 帮助&支持
          • 联系我们 - 400 820 8982
          • 技术支持中心
          • 查找文件&证书
          • 报告网站问题
          资源 Plus Icon Minus Icon
          • 学习中心
          • 促销
          • 活动&研讨会
          • 社交媒体
          关于赛默飞 Plus Icon Minus Icon
          • 关于我们
          • 招聘 招聘
          • 投资者关系 投资者关系
          • 新闻 新闻
          • 社会责任 社会责任
          • 商标
          • 政策和通知
          品牌 Plus Icon Minus Icon
          • Thermo Scientific
          • Applied Biosystems
          • Invitrogen
          • Gibco
          • Ion Torrent
          • Unity Lab Services
          • Patheon
          • PPD
          • 服务条款
          • 隐私政策
          • 定价和运输保险政策
          © 2006-2026 Thermo Fisher Scientific Inc. All rights reserved. All trademarks are the property of Thermo Fisher Scientific and its subsidiaries unless otherwise specified.
          China flag icon
          China
          本网站销售的所有产品均不得用于人类或动物之临床诊断或治疗,仅可用于工业或者科研等非医疗目的。
             电子营业执照 | 经营证照公示 | ICP备案号:沪ICP备11003924号 | 沪公网安备 31011502006935号

          Your items have has been added!


          Host server : magellan-search-green-6479c7f679-zb4k5:80/100.66.74.142:80.
          git-commit: b70c0dceb888abc3b0dcebb5bc3a5b8753e7e816
          git-url: https://github.com/thermofisher/magellan-search
          git-branch: release/2.50.0-Offline