Hamburger Menu Button
Thermo Fisher Scientific Logo
登录
没有账号?建立账号 注册
  • 产品
    • 抗体
    • 引物合成
    • GeneArt Gene Synthesis Instant Designer
    • TaqMan Assay and Array Search
    • PCR 设备和耗材
    • 色谱柱和纯化柱
    • 实验室离心机
    • 分子生物学试剂和试剂盒
    • 实验室塑料耗材及用品
    • 查看所有产品分类
  • 应用和技术
    • 色谱
    • 细胞转染和培养
    • 实时荧光定量PCR
    • 质谱
    • 实验室塑料耗材及用品
    • 电子显微镜
    • 蛋白质生物学
    • PCR
    • RNAi
    • 环境
    • 查看所有应用和技术
  • 服务
    • 定制服务
    • 企业级实验室信息化服务
    • 金融&租赁服务
    • 仪器服务
    • OEM和商业供应
    • 培训服务
    • 360° CDMO 和 CRO 服务
    • CDMO 服务
    • 临床试验 CRO 服务
    • Unity Lab Services
    • 查看所有帮助和支持
  • 帮助和支持
    • 学习中心
    • 联系我们
    • 更改国家或地区
    • 查看所有帮助和支持
  • 热门产品
    • TaqMan Real-Time PCR Assays
      TaqMan 实时荧光定量 PCR 试剂盒
    • Antibodies
      抗体
    • Oligos, Primers & Probes
      寡核苷酸、引物、探针
    • GeneArt Gene Synthesis
      GeneArt 基因合成
    • Cell Culture Plastics
      细胞培养耗材
  • Who We Serve
    • 抗体治疗解决方案
    • 细胞与基因治疗解决方案
    • 学术科研
    • 工业与应用
  • 联系我们
  • 货号直购
  • 订单查询
  • 查找文件&证书
Thermo Fisher Scientific Logo

Search

搜索全部或下列指定分类
Search button
          • 联系我们
          • 货号直购
          • 登录
            登录
            没有账号?建立账号 注册
            • 我的账号
            • 订单
            • 会员中心
            • 账单及发票查询
            • 定制产品及项目
          • Primary Antibodies ›
          • c-Kit (CD117) Antibodies

          Invitrogen

          Phospho-c-Kit (Tyr721) Polyclonal Antibody

          高级验证
          1个已发表图片
          5 篇参考文献
          查看其他161个c-Kit (CD117)抗体

          {{$productOrderCtrl.translations['antibody.pdp.commerceCard.promotion.promotions']}}

          {{$productOrderCtrl.translations['antibody.pdp.commerceCard.promotion.viewpromo']}}

          {{$productOrderCtrl.translations['antibody.pdp.commerceCard.promotion.promocode']}}: {{promo.promoCode}} {{promo.promoTitle}} {{promo.promoDescription}}. {{$productOrderCtrl.translations['antibody.pdp.commerceCard.promotion.learnmore']}}

          说明书
          证书
          实验方案
          问题与答案
          技术支持
          说明书
          证书
          实验方案
          问题与答案
          技术支持
          说明书
          证书
          实验方案
          问题与答案
          技术支持

          Cite Phospho-c-Kit (Tyr721) Polyclonal Antibody

          Additional Information:
          {{banner.description}}
          {{$ctrl.isSkuNotesCollapsed ? 'View more' : 'View less'}}
          • 抗体检测数据 (3)
          • 已发表图片 (1)
          • 高级验证 (1)
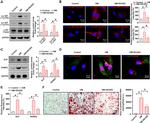
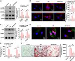
          Phospho-c-Kit (Tyr721) Antibody in Immunocytochemistry (ICC/IF)
          Group 53 Created with Sketch.
          Phospho-c-Kit (Tyr721) Antibody in Immunocytochemistry (ICC/IF)
          Group 53 Created with Sketch.

          图: 1 / 5

          {{ $ctrl.currentElement.advancedVerification.fullName }}
          {{ $ctrl.currentElement.advancedVerification.text }}

          Phospho-c-Kit (Tyr721) Antibody (44-494G) in ICC/IF

          Immunofluorescent analysis of Phospho-c-Kit/CD117 pTyr721 Antibody was done on 70% confluent log phase A549 cells. The cells were fixed with 4% paraformaldehyde for 15 minutes, permeabilized with 0.25% Triton™ X-100 for 10 minutes, and blocked with 5% BSA for 1 hour at room temperature. The cells were labeled with Phospho-c-Kit/CD117 pTyr721 Antibody (Product # 44-494G) at 1:250 dilution in 1% BSA and incub... View More {{ $ctrl.currentElement.advancedVerification.fullName }} 验证信息 View more
          已发表图片由___提供 benchsci-logo
          PMID: {{$ctrl.currentElement.benchSciPubmedId}}
          查看产品

          {{$ctrl.videoDesc}}

          {{$ctrl.videoLongDesc}}

          Phospho-c-Kit (Tyr721) Antibody in Immunocytochemistry (ICC/IF)
          Phospho-c-Kit (Tyr721) Antibody in Western Blot (WB)
          Phospho-c-Kit (Tyr721) Antibody in Western Blot (WB)
          Phospho-c-Kit (Tyr721) Antibody in Immunocytochemistry (ICC/IF)
          Phospho-c-Kit (Tyr721) Antibody
          Phospho-c-Kit (Tyr721) Polyclonal Antibody

          产品信息

          44-494G

          应用
          建议稀释比
          已发表文章

          免疫印迹 (WB)

          1:1,000
          查看3篇已发表文章 3篇已发表文章

          免疫细胞化学 (ICC/IF)

          1:250
          查看2篇已发表文章 2篇已发表文章
          产品规格

          种属反应

          Human

          已发表种属

          Human

          宿主/亚型

          Rabbit / IgG

          分类

          Polyclonal

          类型

          Antibody

          抗原

          The antiserum was produced against a chemically synthesized phosphopeptide derived from the region of human c-Kit that contains tyrosine 721.
          3D表位/免疫原

          偶联物

          Unconjugated Unconjugated Unconjugated

          形式

          Liquid

          纯化类型

          Antigen affinity chromatography

          保存液

          Dulbecco's PBS, pH 7.3, with 1mg/mL BSA

          内含物

          0.05% sodium azide

          保存条件

          -20°C

          运输条件

          Ambient (domestic); Wet ice (international)

          RRID

          AB_2533665

          靶标信息

          KIT (c-KIT) is a proto-oncogene and a type 3 transmembrane receptor for MGF (mast cell growth factor, also known as stem cell factor). KIT was first identified as the cellular homolog of the feline sarcoma viral oncogene v-kit. KIT together with its ligand regulates growth and activation of a variety of hemopoietic and non-hemopoietic cells. Mutations in KIT are associated with gastrointestinal stromal tumors, mast cell disease, acute myelogenous leukemia, and piebaldism. Recently, deregulation of the KIT receptor TK by the prevalent activation loop mutation D816V has served as a focal point in therapeutic strategies aimed at curbing neoplastic mast cell growth. c-Kit is expressed in hematopoietic stem cells, germ cells, mast cells and gastrointestinal tract cajal cells. Upon binding of its ligand stem cell factor (SCF), c-kit dimerizes, resulting in receptor activation and autophosphorylation of various tyrosine residues including tyrosine 703 located on the cytoplasmic domain of the receptor. This modification allows docking of Grb2 and activation of the Ras/ERK signaling pathway. SCF/c-kit can activate multiple downstream signaling pathways including PI3K, PLC-gamma and JAK/STAT. c-kit receptor activation is essential for hematopoiesis, stem cell maintenance and gametogenesis.

          仅用于科研。不用于诊断过程。未经明确授权不得转售。

          生物信息学

          蛋白别名: c-Kit protooncogene; CD117; ckit; Mast/stem cell growth factor receptor Kit; p145 c-kit; PBT; Piebald trait protein; protein kinase; Proto-oncogene c-Kit; proto-oncogene tyrosine-protein kinase Kit; SCFR; Tyrosine-protein kinase Kit; unnamed protein product; v-kit Hardy-Zuckerman 4 feline sarcoma viral oncogene homolog; v-kit Hardy-Zuckerman 4 feline sarcoma viral oncogene-like protein

          查看更多 收起

          基因别名: C-Kit; CD117; KIT; MASTC; PBT; SCFR

          查看更多 收起

          UniProt ID: (Human) P10721

          查看更多 收起

          Entrez Gene ID: (Human) 3815

          查看更多 收起

          功能
          nucleotide binding protease binding protein kinase activity protein tyrosine kinase activity transmembrane receptor protein tyrosine kinase activity stem cell factor receptor activity protein binding ATP binding kinase activity transferase activity growth factor binding cytokine binding SH2 domain binding protein homodimerization activity metal ion binding
          参与通路
          ovarian follicle development hematopoietic progenitor cell differentiation myeloid progenitor cell differentiation lymphoid progenitor cell differentiation immature B cell differentiation mast cell chemotaxis positive regulation of cytokine production involved in immune response positive regulation of dendritic cell cytokine production glycosphingolipid metabolic process chemotaxis inflammatory response signal transduction transmembrane receptor protein tyrosine kinase signaling pathway spermatogenesis spermatid development cell proliferation positive regulation of cell proliferation germ cell migration regulation of cell shape gonad development visual learning male gonad development response to radiation positive regulation of gene expression programmed cell death cell migration cytokine-mediated signaling pathway stem cell population maintenance lamellipodium assembly actin cytoskeleton organization hemopoiesis B cell differentiation T cell differentiation erythrocyte differentiation melanocyte differentiation positive regulation of cell migration positive regulation of pseudopodium assembly positive regulation of mast cell cytokine production somatic stem cell population maintenance embryonic hemopoiesis ectopic germ cell programmed cell death intracellular signal transduction hematopoietic stem cell migration megakaryocyte development Fc receptor signaling pathway Kit signaling pathway erythropoietin-mediated signaling pathway regulation of cell proliferation positive regulation of tyrosine phosphorylation of STAT protein negative regulation of programmed cell death mast cell degranulation positive regulation of MAPK cascade pigmentation tongue development leukocyte activation positive regulation of Notch signaling pathway positive regulation of JAK-STAT cascade response to cadmium ion protein autophosphorylation developmental pigmentation positive regulation of long-term neuronal synaptic plasticity digestive tract development stem cell differentiation epithelial cell proliferation regulation of developmental process detection of mechanical stimulus involved in sensory perception of sound positive regulation of sequence-specific DNA binding transcription factor activity negative regulation of developmental process positive regulation of protein kinase B signaling cell chemotaxis mast cell differentiation mast cell proliferation positive regulation of mast cell proliferation melanocyte migration melanocyte adhesion positive regulation of pyloric antrum smooth muscle contraction regulation of bile acid metabolic process positive regulation of colon smooth muscle contraction positive regulation of small intestine smooth muscle contraction positive regulation of vascular smooth muscle cell differentiation negative regulation of reproductive process
          It has to be done as per old AB suggested Products section.

          Disclaimer

          Close

          Clicking the images or links will redirect you to a website hosted by BenchSci that provides third-party scientific content. Neither the content nor the BenchSci technology and processes for selection have been evaluated by us; we are providing them as-is and without warranty of any kind, including for use or application of the Thermo Fisher Scientific products presented.

          guarantee_icon

          性能保障

          只要您发现Invitrogen抗体在实验中的表现与网站或说明书的所述内容不符,您即可享受免费退换货服务。*

          了解更多
          help_icon

          随时为您服务

          获取常见问题的专家解答,或者直接联系我们的技术专家,咨询应用、设备、常规产品使用问题。

          联系技术支持
          订购 Plus Icon Minus Icon
          • 订单状态查询
          • 订单支持
          • 货号直购
          • 现货供应中心
          • 电子采购
          支持 Plus Icon Minus Icon
          • 帮助&支持
          • 联系我们 - 400 820 8982
          • 技术支持中心
          • 查找文件&证书
          • 报告网站问题
          资源 Plus Icon Minus Icon
          • 学习中心
          • 促销
          • 活动&研讨会
          • 社交媒体
          关于赛默飞 Plus Icon Minus Icon
          • 关于我们
          • 招聘 招聘
          • 投资者关系 投资者关系
          • 新闻 新闻
          • 社会责任 社会责任
          • 商标
          • 政策和通知
          品牌 Plus Icon Minus Icon
          • Thermo Scientific
          • Applied Biosystems
          • Invitrogen
          • Gibco
          • Ion Torrent
          • Unity Lab Services
          • Patheon
          • PPD
          • 服务条款
          • 隐私政策
          • 定价和运输保险政策
          © 2006-2026 Thermo Fisher Scientific Inc. All rights reserved. All trademarks are the property of Thermo Fisher Scientific and its subsidiaries unless otherwise specified.
          China flag icon
          China
          本网站销售的所有产品均不得用于人类或动物之临床诊断或治疗,仅可用于工业或者科研等非医疗目的。
             电子营业执照 | 经营证照公示 | ICP备案号:沪ICP备11003924号 | 沪公网安备 31011502006935号

          Your items have has been added!


          Host server : magellan-search-green-6479c7f679-jmhj8:80/100.66.74.142:80.
          git-commit: b70c0dceb888abc3b0dcebb5bc3a5b8753e7e816
          git-url: https://github.com/thermofisher/magellan-search
          git-branch: release/2.50.0-Offline