Hamburger Menu Button
Thermo Fisher Scientific Logo
登录
没有账号?建立账号 注册
  • 产品
    • 抗体
    • 引物合成
    • GeneArt Gene Synthesis Instant Designer
    • TaqMan Assay and Array Search
    • PCR 设备和耗材
    • 色谱柱和纯化柱
    • 实验室离心机
    • 分子生物学试剂和试剂盒
    • 实验室塑料耗材及用品
    • 查看所有产品分类
  • 应用和技术
    • 色谱
    • 细胞转染和培养
    • 实时荧光定量PCR
    • 质谱
    • 实验室塑料耗材及用品
    • 电子显微镜
    • 蛋白质生物学
    • PCR
    • RNAi
    • 环境
    • 查看所有应用和技术
  • 服务
    • 定制服务
    • 企业级实验室信息化服务
    • 金融&租赁服务
    • 仪器服务
    • OEM和商业供应
    • 培训服务
    • 360° CDMO 和 CRO 服务
    • CDMO 服务
    • 临床试验 CRO 服务
    • Unity Lab Services
    • 查看所有帮助和支持
  • 帮助和支持
    • 学习中心
    • 联系我们
    • 更改国家或地区
    • 查看所有帮助和支持
  • 热门产品
    • TaqMan Real-Time PCR Assays
      TaqMan 实时荧光定量 PCR 试剂盒
    • Antibodies
      抗体
    • Oligos, Primers & Probes
      寡核苷酸、引物、探针
    • GeneArt Gene Synthesis
      GeneArt 基因合成
    • Cell Culture Plastics
      细胞培养耗材
  • Who We Serve
    • 抗体治疗解决方案
    • 细胞与基因治疗解决方案
    • 学术科研
    • 工业与应用
  • 联系我们
  • 货号直购
  • 订单查询
  • 查找文件&证书
Thermo Fisher Scientific Logo

Search

搜索全部或下列指定分类
Search button
          • 联系我们
          • 货号直购
          • 登录
            登录
            没有账号?建立账号 注册
            • 我的账号
            • 订单
            • 会员中心
            • 账单及发票查询
            • 定制产品及项目
          • Primary Antibodies ›
          • RELM alpha Antibodies

          Invitrogen

          RELM alpha Monoclonal Antibody (DS8RELM), PE, eBioscience™

          高级验证
          5个已发表图片
          3 篇参考文献
          查看其他10个RELM alpha抗体

          {{$productOrderCtrl.translations['antibody.pdp.commerceCard.promotion.promotions']}}

          {{$productOrderCtrl.translations['antibody.pdp.commerceCard.promotion.viewpromo']}}

          {{$productOrderCtrl.translations['antibody.pdp.commerceCard.promotion.promocode']}}: {{promo.promoCode}} {{promo.promoTitle}} {{promo.promoDescription}}. {{$productOrderCtrl.translations['antibody.pdp.commerceCard.promotion.learnmore']}}

          说明书
          证书
          实验方案
          问题与答案
          技术支持
          说明书
          证书
          实验方案
          问题与答案
          技术支持
          说明书
          证书
          实验方案
          问题与答案
          技术支持

          Cite RELM alpha Monoclonal Antibody (DS8RELM), PE, eBioscience™

          Additional Information:
          {{banner.description}}
          {{$ctrl.isSkuNotesCollapsed ? 'View more' : 'View less'}}
          • 抗体检测数据 (1)
          • 已发表图片 (5)
          • 高级验证 (2)
          RELM alpha Antibody in Flow Cytometry (Flow)
          Group 53 Created with Sketch.
          RELM alpha Antibody in Flow Cytometry (Flow)
          Group 53 Created with Sketch.

          图: 1 / 8

          {{ $ctrl.currentElement.advancedVerification.fullName }}
          {{ $ctrl.currentElement.advancedVerification.text }}

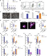
          RELM alpha Antibody (12-5441-82) in Flow

          C57BL/6 mouse resident peritoneal exudate cells were surface stained with F4/80 Monoclonal Antibody, eFluor 450 (Product # 48-4801-82). The cells were then fixed and permeabilized using the Intracellular Fixation & Permeabilization Buffer Set (Product # 88-8824-00) and protocol, and intracellularly stained with either 0.25 µg of Rat IgG1 kappa Isotype Control, PE (Product # 12-4301-82) (left) or 0.25 µg of RELM alpha Monoclonal Antibody, PE (Product # 12-5441-82)(right). All cells were used for analysis. {{ $ctrl.currentElement.advancedVerification.fullName }} 验证信息 View more
          已发表图片由___提供 benchsci-logo
          PMID: {{$ctrl.currentElement.benchSciPubmedId}}
          查看产品

          {{$ctrl.videoDesc}}

          {{$ctrl.videoLongDesc}}

          RELM alpha Antibody in Flow Cytometry (Flow)
          RELM alpha Antibody in Flow Cytometry (Flow)
          RELM alpha Antibody in Flow Cytometry (Flow)
          RELM alpha Antibody in Flow Cytometry (Flow)
          RELM alpha Antibody in Flow Cytometry (Flow)
          RELM alpha Antibody in Flow Cytometry (Flow)
          RELM alpha Antibody
          RELM alpha Antibody

          产品信息

          12-5441-82

          应用
          建议稀释比
          已发表文章

          流式细胞分析 (Flow)

          0.5 µg/test
          查看2篇已发表文章 2篇已发表文章

          功能检测 (Functional)

          -
          查看1篇已发表文章 1篇已发表文章
          产品规格

          种属反应

          Mouse

          已发表种属

          Mouse

          宿主/亚型

          Rat / IgG1, kappa

          推荐的同型对照

          Rat IgG1 kappa Isotype Control (eBRG1), PE, eBioscience™

          分类

          Monoclonal

          类型

          Antibody

          克隆号

          DS8RELM

          抗原

          Recombinant mouse RELM alpha protein

          偶联物

          PE PE PE
          • Alexa Fluor 700 
          • APC 
          • Brilliant Violet 421
          • PerCP-eFluor 710
          • Request custom conjugation

          激发/发射光谱

          565/576 nm 查看光谱 spectra

          形式

          Liquid

          浓度

          0.2 mg/mL

          规格

          100 µg

          纯化类型

          Affinity chromatography

          保存液

          PBS, pH 7.2

          内含物

          0.09% sodium azide

          保存条件

          4°C, store in dark, DO NOT FREEZE!

          运输条件

          Ambient (domestic); Wet ice (international)

          RRID

          AB_2762682

          产品详细信息

          Description: This DS8RELM monoclonal antibody recognizes mouse RELM alpha, also known as FIZZ1. This antibody was shown not to cross-react with mouse RELM gamma.

          Applications Reported: This DS8RELM antibody has been reported for use in flow cytometric analysis.

          Applications Tested: This DS8RELM antibody has been tested by flow cytometric analysis of resident peritoneal macrophages using the Intracellular Fixation & Permeabilization Buffer Set (Product # 88-8824-00) and protocol. Please refer to BestProtocols®: Protocol A: Two step protocol for (cytoplasmic) intracellular proteins located under the Resources Tab online. This may be used at less than or equal to 0.5 µg per test. A test is defined as the amount (µg) of antibody that will stain a cell sample in a final volume of 100 µL. Cell number should be determined empirically but can range from 10^5 to 10^8 cells/test. It is recommended that the antibody be carefully titrated for optimal performance in the assay of interest.

          Excitation: 488-561 nm; Emission: 578 nm; Laser: Blue Laser, Green Laser, Yellow-Green Laser.

          靶标信息

          RELM alpha, also known as Resistin-like alpha or FIZZ1, is a small cytokine (88 aminoacids, MW 9.4 kDa) produced mostly by macrophages. Its highest constitutive expression has been observed in small peritoneal macrophages, alveolar macrophages and adipose tissue macrophages. It is strongly induced by IL-4 and IL-13. Together with Arginase 1 and Ym-1, RELM alpha is considered one of the hallmarks of the M2 polarization of mouse macrophages, however, macrophages polarized with IL-10 (M2c) express neither RELM alpha nor Arginase 1. Also, the expression patterns of RELM alpha and Arginase 1 in untreated tissue macrophages significantly differ. Elevated levels of RELM alpha may indicate parasitic infection. Humans do not have RELM alpha gene but human Resistin resembles mouse RELM alpha in respect to sequence, tissue distribution and function. Other members of RELM family in mouse: RELM beta, RELM gamma and Resistin display different tissue distribution and functional properties. RELM alpha plays an important role in parasite infection, mucosal inflammation and allergy.

          仅用于科研。不用于诊断过程。未经明确授权不得转售。

          How to use the Panel Builder

          Watch the video to learn how to use the Invitrogen Flow Cytometry Panel Builder to build your next flow cytometry panel in 5 easy steps.

          生物信息学

          蛋白别名: Cysteine-rich secreted protein A12-gamma; Cysteine-rich secreted protein FIZZ1; FIZZ2; found in inflammatory zone 1; HXCP2; Hypoxia-induced mitogenic factor; Parasite-induced macrophage novel gene 1 protein; RELM-beta; RELMalpha; RELMb; RELMbeta; Resistin-like alpha

          查看更多 收起

          基因别名: 1810019L16Rik; Fizz-1; Fizz1; HIMF; Pmng1; RELM-alpha; RELMa; RELMalpha; Retnla; Xcp2

          查看更多 收起

          UniProt ID: (Mouse) Q9EP95

          查看更多 收起

          Entrez Gene ID: (Mouse) 57262

          查看更多 收起

          功能
          hormone activity
          It has to be done as per old AB suggested Products section.

          Disclaimer

          Close

          Clicking the images or links will redirect you to a website hosted by BenchSci that provides third-party scientific content. Neither the content nor the BenchSci technology and processes for selection have been evaluated by us; we are providing them as-is and without warranty of any kind, including for use or application of the Thermo Fisher Scientific products presented.

          guarantee_icon

          性能保障

          只要您发现Invitrogen抗体在实验中的表现与网站或说明书的所述内容不符,您即可享受免费退换货服务。*

          了解更多
          help_icon

          随时为您服务

          获取常见问题的专家解答,或者直接联系我们的技术专家,咨询应用、设备、常规产品使用问题。

          联系技术支持
          订购 Plus Icon Minus Icon
          • 订单状态查询
          • 订单支持
          • 货号直购
          • 现货供应中心
          • 电子采购
          支持 Plus Icon Minus Icon
          • 帮助&支持
          • 联系我们 - 400 820 8982
          • 技术支持中心
          • 查找文件&证书
          • 报告网站问题
          资源 Plus Icon Minus Icon
          • 学习中心
          • 促销
          • 活动&研讨会
          • 社交媒体
          关于赛默飞 Plus Icon Minus Icon
          • 关于我们
          • 招聘 招聘
          • 投资者关系 投资者关系
          • 新闻 新闻
          • 社会责任 社会责任
          • 商标
          • 政策和通知
          品牌 Plus Icon Minus Icon
          • Thermo Scientific
          • Applied Biosystems
          • Invitrogen
          • Gibco
          • Ion Torrent
          • Unity Lab Services
          • Patheon
          • PPD
          • 服务条款
          • 隐私政策
          • 定价和运输保险政策
          © 2006-2026 Thermo Fisher Scientific Inc. All rights reserved. All trademarks are the property of Thermo Fisher Scientific and its subsidiaries unless otherwise specified.
          China flag icon
          China
          本网站销售的所有产品均不得用于人类或动物之临床诊断或治疗,仅可用于工业或者科研等非医疗目的。
             电子营业执照 | 经营证照公示 | ICP备案号:沪ICP备11003924号 | 沪公网安备 31011502006935号

          Your items have has been added!


          Host server : magellan-search-green-6479c7f679-zb4k5:80/100.66.74.142:80.
          git-commit: b70c0dceb888abc3b0dcebb5bc3a5b8753e7e816
          git-url: https://github.com/thermofisher/magellan-search
          git-branch: release/2.50.0-Offline