Hamburger Menu Button
Thermo Fisher Scientific Logo
登录
没有账号?建立账号 注册
  • 产品
    • 抗体
    • 引物合成
    • GeneArt Gene Synthesis Instant Designer
    • TaqMan Assay and Array Search
    • PCR 设备和耗材
    • 色谱柱和纯化柱
    • 实验室离心机
    • 分子生物学试剂和试剂盒
    • 实验室塑料耗材及用品
    • 查看所有产品分类
  • 应用和技术
    • 色谱
    • 细胞转染和培养
    • 实时荧光定量PCR
    • 质谱
    • 实验室塑料耗材及用品
    • 电子显微镜
    • 蛋白质生物学
    • PCR
    • RNAi
    • 环境
    • 查看所有应用和技术
  • 服务
    • 定制服务
    • 企业级实验室信息化服务
    • 金融&租赁服务
    • 仪器服务
    • OEM和商业供应
    • 培训服务
    • 360° CDMO 和 CRO 服务
    • CDMO 服务
    • 临床试验 CRO 服务
    • Unity Lab Services
    • 查看所有帮助和支持
  • 帮助和支持
    • 学习中心
    • 联系我们
    • 更改国家或地区
    • 查看所有帮助和支持
  • 热门产品
    • TaqMan Real-Time PCR Assays
      TaqMan 实时荧光定量 PCR 试剂盒
    • Antibodies
      抗体
    • Oligos, Primers & Probes
      寡核苷酸、引物、探针
    • GeneArt Gene Synthesis
      GeneArt 基因合成
    • Cell Culture Plastics
      细胞培养耗材
  • Who We Serve
    • 抗体治疗解决方案
    • 细胞与基因治疗解决方案
    • 学术科研
    • 工业与应用
  • 联系我们
  • 货号直购
  • 订单查询
  • 查找文件&证书
Thermo Fisher Scientific Logo

Search

搜索全部或下列指定分类
Search button
          • 联系我们
          • 货号直购
          • 登录
            登录
            没有账号?建立账号 注册
            • 我的账号
            • 订单
            • 会员中心
            • 账单及发票查询
            • 定制产品及项目
          • Primary Antibodies ›
          • RhoA/RhoB/RhoC Antibodies

          Invitrogen

          RhoA/RhoB/RhoC Monoclonal Antibody (1A11-4G10)

          高级验证
          2个已发表图片
          2 篇参考文献
          查看其他5个RhoA/RhoB/RhoC抗体

          {{$productOrderCtrl.translations['antibody.pdp.commerceCard.promotion.promotions']}}

          {{$productOrderCtrl.translations['antibody.pdp.commerceCard.promotion.viewpromo']}}

          {{$productOrderCtrl.translations['antibody.pdp.commerceCard.promotion.promocode']}}: {{promo.promoCode}} {{promo.promoTitle}} {{promo.promoDescription}}. {{$productOrderCtrl.translations['antibody.pdp.commerceCard.promotion.learnmore']}}

          说明书
          证书
          实验方案
          问题与答案
          技术支持
          说明书
          证书
          实验方案
          问题与答案
          技术支持
          说明书
          证书
          实验方案
          问题与答案
          技术支持

          Cite RhoA/RhoB/RhoC Monoclonal Antibody (1A11-4G10)

          Additional Information:
          {{banner.description}}
          {{$ctrl.isSkuNotesCollapsed ? 'View more' : 'View less'}}
          • 抗体检测数据 (11)
          • 已发表图片 (2)
          • 高级验证 (1)
          RhoA/RhoB/RhoC Antibody in Immunocytochemistry (ICC/IF)
          Group 53 Created with Sketch.
          RhoA/RhoB/RhoC Antibody in Immunocytochemistry (ICC/IF)
          Group 53 Created with Sketch.

          图: 1 / 14

          {{ $ctrl.currentElement.advancedVerification.fullName }}
          {{ $ctrl.currentElement.advancedVerification.text }}

          RhoA/RhoB/RhoC Antibody (MA1-011) in ICC/IF

          Immunofluorescence analysis of RhoA/RhoB/RhoC was performed using 70% confluent log phase HeLa cells. The cells were fixed with 4% paraformaldehyde for 10 minutes, permeabilized with 0.1% Triton™ X-100 for 15 minutes, and blocked with 1% BSA for 1 hour at room temperature. The cells were labeled with RhoA/RhoB/RhoC Mouse Monoclonal Antibody (Product # MA1-011) at 5 µg/mL in 0.1% BSA, incubated at 4 degree C... View More {{ $ctrl.currentElement.advancedVerification.fullName }} 验证信息 View more
          已发表图片由___提供 benchsci-logo
          PMID: {{$ctrl.currentElement.benchSciPubmedId}}
          查看产品

          {{$ctrl.videoDesc}}

          {{$ctrl.videoLongDesc}}

          RhoA/RhoB/RhoC Antibody in Immunocytochemistry (ICC/IF)
          RhoA/RhoB/RhoC Antibody in Immunocytochemistry (ICC/IF)
          RhoA/RhoB/RhoC Antibody in Immunocytochemistry (ICC/IF)
          RhoA/RhoB/RhoC Antibody in Immunocytochemistry (ICC/IF)
          RhoA/RhoB/RhoC Antibody in Immunohistochemistry (Paraffin) (IHC (P))
          RhoA/RhoB/RhoC Antibody in Immunohistochemistry (Paraffin) (IHC (P))
          RhoA/RhoB/RhoC Antibody in Immunohistochemistry (Paraffin) (IHC (P))
          RhoA/RhoB/RhoC Antibody in Western Blot (WB)
          RhoA/RhoB/RhoC Antibody in Western Blot (WB)
          RhoA/RhoB/RhoC Antibody in Western Blot (WB)
          RhoA/RhoB/RhoC Antibody in Immunoprecipitation (IP)
          RhoA/RhoB/RhoC Antibody in Western Blot (WB)
          RhoA/RhoB/RhoC Antibody in Western Blot (WB)
          RhoA/RhoB/RhoC Antibody
          RhoA/RhoB/RhoC Monoclonal Antibody (1A11-4G10)

          产品信息

          MA1-011

          应用
          建议稀释比
          已发表文章

          免疫印迹 (WB)

          1:500-1:1,500
          查看2篇已发表文章 2篇已发表文章

          免疫组化(石蜡) (IHC (P))

          1:20-1:200
          -

          免疫细胞化学 (ICC/IF)

          1:10-1:200
          -

          免疫沉淀 (IP)

          2 µg
          -
          产品规格

          种属反应

          Human, Mouse, Rat

          已发表种属

          Human

          宿主/亚型

          Mouse / IgG1

          分类

          Monoclonal

          类型

          Antibody

          克隆号

          1A11-4G10

          抗原

          Full-length recombinant human Rho A
          3D表位/免疫原

          偶联物

          Unconjugated Unconjugated Unconjugated

          形式

          Liquid

          浓度

          1 mg/mL

          规格

          100 µg

          纯化类型

          Protein A

          保存液

          PBS with 1mg/mL BSA, 30% glycerol

          内含物

          0.05% sodium azide

          保存条件

          -20°C

          运输条件

          Ambient (domestic); Wet ice (international)

          RRID

          AB_2536663

          产品详细信息

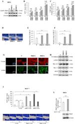
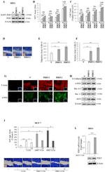
          Western blot analysis of MA1-011 detects an ~20 kDa protein and shows reactivity to RhoA, RhoB, and RhoC.

          靶标信息

          RhoA is described as a small GTPase protein that regulates the actin cytoskeleton in the formation of stress fibers. RhoA is also included in the related proteins of the Ras superfamily, which involves proteins in the regulation and timing of cell division.

          仅用于科研。不用于诊断过程。未经明确授权不得转售。

          生物信息学

          蛋白别名: Aplysia ras-related homolog 12; Aplysia RAS-related homolog 6; aplysia ras-related homolog 9 (RhoC); aplysia ras-related homolog A; aplysia ras-related homolog A1; aplysia ras-related homolog A2; aplysia ras-related homolog B; ARHB; ARHC; epididymis secretory sperm binding protein; h12; h6; h9; oncogene RHO H12; oncogene RHO H6; oncogene RHO H9; plysia ras-related homolog A2; Ras family member A; ras homolog 9 (RhoC); ras homolog A1; ras homolog A2; ras homolog B; ras homolog gene family, member A; ras homolog gene family, member A1; ras homolog gene family, member A2; ras homolog gene family, member AB; ras homolog gene family, member B; ras homolog gene family, member C; RAS-related homolog 9; Rho; Rho cDNA clone 12; Rho cDNA clone 6; Rho cDNA clone 9; Rho family GTPase; rho protein; Rho-related GTP-binding protein RhoB; Rho-related GTP-binding protein RhoC; rhoB; rhoC GTPase; SIG-61; Silica-induced gene 61 protein; small GTP binding protein; small GTP binding protein RhoA; small GTP binding protein RhoC; Transforming protein RhoA; unnamed protein product

          查看更多 收起

          基因别名: AA017882; AI324259; ARH12; ARH6; ARH9; ARHA; Arha1; Arha2; ARHB; ARHC; EDFAOB; H9; MST081; MSTP081; RHO12; RHOA; RHOB; RHOC; RHOH12; RHOH6; RHOH9

          查看更多 收起

          UniProt ID: (Human) P61586, (Human) P62745, (Human) P08134, (Rat) P61589, (Mouse) Q9QUI0, (Rat) P62747, (Mouse) P62746, (Mouse) Q62159

          查看更多 收起

          Entrez Gene ID: (Human) 387, (Human) 388, (Human) 389, (Rat) 117273, (Mouse) 11848, (Rat) 64373, (Mouse) 11852, (Mouse) 11853, (Rat) 295342

          查看更多 收起

          功能
          nucleotide binding GTPase activity obsolete small monomeric GTPase activity protein binding GTP binding hydrolase activity myosin binding protein kinase binding GDP binding protein domain specific binding Rho GDP-dissociation inhibitor binding signal transducer activity small GTPase
          参与通路
          mitotic cytokinesis cell morphogenesis neuron migration kidney development angiotensin mediated vasoconstriction involved in regulation of systemic arterial blood pressure alpha-beta T cell lineage commitment regulation of systemic arterial blood pressure by endothelin aortic valve formation regulation of transcription from RNA polymerase II promoter cytoskeleton organization cell adhesion cell-matrix adhesion small GTPase mediated signal transduction Rho protein signal transduction skeletal muscle tissue development negative regulation of cell-substrate adhesion regulation of neuron projection development cell migration substantia nigra development cerebral cortex cell migration forebrain radial glial cell differentiation actin cytoskeleton organization cell differentiation regulation of cell migration positive regulation of cell migration androgen receptor signaling pathway cytoplasmic microtubule organization positive regulation of cytokinesis regulation of actin cytoskeleton organization negative regulation of intracellular steroid hormone receptor signaling pathway regulation of osteoblast proliferation cell junction assembly substrate adhesion-dependent cell spreading Roundabout signaling pathway cleavage furrow formation apolipoprotein A-I-mediated signaling pathway odontogenesis positive regulation of I-kappaB kinase/NF-kappaB signaling stress fiber assembly apical junction assembly beta selection endothelial cell migration ossification involved in bone maturation wound healing, spreading of cells establishment of epithelial cell apical/basal polarity positive regulation of neuron differentiation negative regulation of cell size positive regulation of alpha-beta T cell differentiation negative chemotaxis cell division positive regulation of stress fiber assembly regulation of focal adhesion assembly Wnt signaling pathway, planar cell polarity pathway positive regulation of lipase activity bone trabecula morphogenesis regulation of microtubule cytoskeleton organization cellular response to lipopolysaccharide cellular response to cytokine stimulus semaphorin-plexin signaling pathway positive regulation of podosome assembly positive regulation of protein serine/threonine kinase activity negative regulation of cell migration involved in sprouting angiogenesis mitotic spindle assembly negative regulation of oxidative phosphorylation motor neuron apoptotic process endothelial tube lumen extension regulation of modification of postsynaptic structure positive regulation of NIK/NF-kappaB signaling skeletal muscle satellite cell migration negative regulation of reactive oxygen species biosynthetic process mitotic cleavage furrow formation positive regulation of vascular smooth muscle contraction positive regulation of leukocyte adhesion to vascular endothelial cell regulation of modification of postsynaptic actin cytoskeleton cellular response to chemokine regulation of neural precursor cell proliferation positive regulation of T cell migration negative regulation of motor neuron apoptotic process angiogenesis intracellular protein transport apoptotic process actin filament organization signal transduction endosome to lysosome transport positive regulation of endothelial cell migration protein transport negative regulation of cell migration positive regulation of apoptotic process positive regulation of angiogenesis negative regulation of cell cycle endothelial tube morphogenesis cellular response to hydrogen peroxide cellular response to ionizing radiation positive regulation of protein complex assembly response to hypoxia regulation of actin polymerization or depolymerization metabolic process response to mechanical stimulus response to glucose positive regulation of cell growth positive regulation of actin filament polymerization stress-activated protein kinase signaling cascade response to drug negative regulation of I-kappaB kinase/NF-kappaB signaling response to amino acid positive regulation of cysteine-type endopeptidase activity involved in apoptotic process negative regulation of neuron apoptotic process positive regulation of neuron apoptotic process response to ethanol negative regulation of neuron differentiation positive regulation of translation positive regulation of cell adhesion positive regulation of vasoconstriction positive regulation of smooth muscle contraction neuron projection morphogenesis regulation of dendrite development response to glucocorticoid regulation of calcium ion transport negative regulation of cell death trabecula morphogenesis cellular response to progesterone stimulus cell cycle integrin-mediated signaling pathway GTP metabolic process obsolete transformed cell apoptotic process cytokinesis transport multicellular organism development
          It has to be done as per old AB suggested Products section.

          Disclaimer

          Close

          Clicking the images or links will redirect you to a website hosted by BenchSci that provides third-party scientific content. Neither the content nor the BenchSci technology and processes for selection have been evaluated by us; we are providing them as-is and without warranty of any kind, including for use or application of the Thermo Fisher Scientific products presented.

          guarantee_icon

          性能保障

          只要您发现Invitrogen抗体在实验中的表现与网站或说明书的所述内容不符,您即可享受免费退换货服务。*

          了解更多
          help_icon

          随时为您服务

          获取常见问题的专家解答,或者直接联系我们的技术专家,咨询应用、设备、常规产品使用问题。

          联系技术支持
          订购 Plus Icon Minus Icon
          • 订单状态查询
          • 订单支持
          • 货号直购
          • 现货供应中心
          • 电子采购
          支持 Plus Icon Minus Icon
          • 帮助&支持
          • 联系我们 - 400 820 8982
          • 技术支持中心
          • 查找文件&证书
          • 报告网站问题
          资源 Plus Icon Minus Icon
          • 学习中心
          • 促销
          • 活动&研讨会
          • 社交媒体
          关于赛默飞 Plus Icon Minus Icon
          • 关于我们
          • 招聘 招聘
          • 投资者关系 投资者关系
          • 新闻 新闻
          • 社会责任 社会责任
          • 商标
          • 政策和通知
          品牌 Plus Icon Minus Icon
          • Thermo Scientific
          • Applied Biosystems
          • Invitrogen
          • Gibco
          • Ion Torrent
          • Unity Lab Services
          • Patheon
          • PPD
          • 服务条款
          • 隐私政策
          • 定价和运输保险政策
          © 2006-2026 Thermo Fisher Scientific Inc. All rights reserved. All trademarks are the property of Thermo Fisher Scientific and its subsidiaries unless otherwise specified.
          China flag icon
          China
          本网站销售的所有产品均不得用于人类或动物之临床诊断或治疗,仅可用于工业或者科研等非医疗目的。
             电子营业执照 | 经营证照公示 | ICP备案号:沪ICP备11003924号 | 沪公网安备 31011502006935号

          Your items have has been added!


          Host server : magellan-search-green-6479c7f679-74pjh:80/100.66.78.195:80.
          git-commit: b70c0dceb888abc3b0dcebb5bc3a5b8753e7e816
          git-url: https://github.com/thermofisher/magellan-search
          git-branch: release/2.50.0-Offline