Hamburger Menu Button
Thermo Fisher Scientific Logo
登录
没有账号?建立账号 注册
  • 产品
    • 抗体
    • 引物合成
    • GeneArt Gene Synthesis Instant Designer
    • TaqMan Assay and Array Search
    • PCR 设备和耗材
    • 色谱柱和纯化柱
    • 实验室离心机
    • 分子生物学试剂和试剂盒
    • 实验室塑料耗材及用品
    • 查看所有产品分类
  • 应用和技术
    • 色谱
    • 细胞转染和培养
    • 实时荧光定量PCR
    • 质谱
    • 实验室塑料耗材及用品
    • 电子显微镜
    • 蛋白质生物学
    • PCR
    • RNAi
    • 环境
    • 查看所有应用和技术
  • 服务
    • 定制服务
    • 企业级实验室信息化服务
    • 企业服务
    • 金融&租赁服务
    • 仪器服务
    • OEM和商业供应
    • 培训服务
    • 360° CDMO 和 CRO 服务
    • CDMO 服务
    • 临床试验 CRO 服务
    • 查看所有帮助和支持
  • 帮助和支持
    • 学习中心
    • 联系我们
    • 更改国家或地区
    • 查看所有帮助和支持
  • 热门产品
    • TaqMan Real-Time PCR Assays
      TaqMan 实时荧光定量 PCR 试剂盒
    • Antibodies
      抗体
    • Oligos, Primers & Probes
      寡核苷酸、引物、探针
    • GeneArt Gene Synthesis
      GeneArt 基因合成
    • Cell Culture Plastics
      细胞培养耗材
  • 联系我们
  • 货号直购
  • 订单查询
  • 查找文件&证书
Thermo Fisher Scientific Logo

Search

搜索全部或下列指定分类
Search button
          • 联系我们
          • 货号直购
          • 登录
            登录
            没有账号?建立账号 注册
            • 我的账号
            • 订单
            • 账单及发票查询
            • 定制产品及项目

          Disclaimer

          Clicking the images or links will redirect you to a website hosted by BenchSci that provides third-party scientific content. Neither the content nor the BenchSci technology and processes for selection have been evaluated by us; we are providing them as-is and without warranty of any kind, including for use or application of the Thermo Fisher Scientific products presented.

          • Primary Antibodies ›
          • SARS-CoV-2 Nucleocapsid Antibodies

          Invitrogen

          SARS/SARS-CoV-2 Nucleocapsid Monoclonal Antibody (B46F)

          高级验证
          9个已发表图片
          23 篇参考文献
          查看其他59个SARS-CoV-2 Nucleocapsid抗体

          {{$productOrderCtrl.translations['antibody.pdp.commerceCard.promotion.promotions']}}

          {{$productOrderCtrl.translations['antibody.pdp.commerceCard.promotion.viewpromo']}}

          {{$productOrderCtrl.translations['antibody.pdp.commerceCard.promotion.promocode']}}: {{promo.promoCode}} {{promo.promoTitle}} {{promo.promoDescription}}. {{$productOrderCtrl.translations['antibody.pdp.commerceCard.promotion.learnmore']}}

          说明书
          实验方案
          问题与答案
          技术支持
          说明书
          实验方案
          问题与答案
          技术支持
          说明书
          实验方案
          问题与答案
          技术支持

          Cite SARS/SARS-CoV-2 Nucleocapsid Monoclonal Antibody (B46F)

          • 抗体检测数据 (1)
          • 已发表图片 (9)
          • 高级验证 (1)
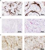
          SARS/SARS-CoV-2 Nucleocapsid Antibody in Immunohistochemistry (IHC)
          Group 53 Created with Sketch.
          SARS/SARS-CoV-2 Nucleocapsid Antibody in Immunohistochemistry (IHC)
          Group 53 Created with Sketch.

          图: 1 / 11

          {{ $ctrl.currentElement.advancedVerification.fullName }}
          {{ $ctrl.currentElement.advancedVerification.text }}

          SARS/SARS-CoV-2 Nucleocapsid Antibody (MA1-7404) in IHC

          Immunohistochemistry was performed on lung tissues and placenta tissues from a SARS-CoV-2 patient. Heat-induced antigen retrieval was performed at pH 9.0 and tissues were probed with SARS/SARS-CoV-2 Coronavirus NP Monoclonal Antibody (B46F) (Product # MA1-7404) at a dilution of 1:100. Immunohistochemical stainings were performed with Leica Bond Auto-Stainer. The antibody shows significant staining in human ... View More {{ $ctrl.currentElement.advancedVerification.fullName }} 验证信息 View more
          已发表图片由___提供 benchsci-logo
          PMID: {{$ctrl.currentElement.benchSciPubmedId}}
          查看产品

          {{$ctrl.videoDesc}}

          {{$ctrl.videoLongDesc}}

          SARS/SARS-CoV-2 Nucleocapsid Antibody in Immunohistochemistry (IHC)
          SARS/SARS-CoV-2 Nucleocapsid Antibody in Immunocytochemistry (ICC/IF)
          SARS/SARS-CoV-2 Nucleocapsid Antibody in Immunocytochemistry (ICC/IF)
          SARS/SARS-CoV-2 Nucleocapsid Antibody in Immunohistochemistry, Immunohistochemistry (Paraffin) (IHC, IHC (P))
          SARS/SARS-CoV-2 Nucleocapsid Antibody in Immunohistochemistry (IHC)
          SARS/SARS-CoV-2 Nucleocapsid Antibody in Immunohistochemistry (IHC)
          SARS/SARS-CoV-2 Nucleocapsid Antibody in Immunohistochemistry (IHC)
          SARS/SARS-CoV-2 Nucleocapsid Antibody in Immunohistochemistry (IHC)
          SARS/SARS-CoV-2 Nucleocapsid Antibody in Immunohistochemistry (IHC)
          SARS/SARS-CoV-2 Nucleocapsid Antibody in Immunohistochemistry (IHC)
          SARS/SARS-CoV-2 Nucleocapsid Antibody

          产品信息

          MA1-7404

          应用
          建议稀释比
          已发表文章

          免疫印迹 (WB)

          1:10-1:50
          -

          免疫组化 (IHC)

          1:100
          查看14篇已发表文章 14篇已发表文章

          免疫组化(石蜡) (IHC (P))

          -
          查看2篇已发表文章 2篇已发表文章

          免疫组织化学(多聚甲醛固定) (IHC (PFA))

          -
          查看1篇已发表文章 1篇已发表文章

          免疫细胞化学 (ICC/IF)

          -
          查看4篇已发表文章 4篇已发表文章

          酶联免疫吸附实验 (ELISA)

          1:20-1:200
          -

          亲和纯化 (AP)

          -
          查看1篇已发表文章 1篇已发表文章

          其他PubMed (Misc)

          -
          查看1篇已发表文章 1篇已发表文章
          产品规格

          种属反应

          Virus

          已发表种属

          C. elegans, Virus

          宿主/亚型

          Mouse / IgG1

          分类

          Monoclonal

          类型

          Antibody

          克隆号

          B46F

          抗原

          SARS nucleoprotein preparation.

          偶联物

          Unconjugated Unconjugated Unconjugated

          形式

          Liquid

          浓度

          0.1 mg/mL

          纯化类型

          Protein A

          保存液

          PBS, pH 7.2

          内含物

          0.1% sodium azide

          保存条件

          4°C

          运输条件

          Ambient (domestic); Wet ice (international)

          RRID

          AB_1018422

          产品详细信息

          MA1-7404 is reactive with the NP of SARS-CoV-2 (COVID-19 virus) by ELISA. Negative for human coronaviruses 229E & OC43. ELISA dilution range suggested 1:20- 1:200.

          The MA1-7404 antibody reacts with SARS Coronavirus nucleoprotein in viral and infected tissue samples.

          MA1-7404 has been successfully used in ELISA, Western blot and Immunofluorescence applications.

          The MA1-7404 antibody was raised against a SARS virus nucleoprotein preparation.

          靶标信息

          SARS-CoV-2 Nucleocapsid Protein is associated with nucleic acid. It is the most abundant protein for coronavirus. Because of the strong immunogenicity of coronavirus Nucleocapsid, it is believed that SARS-CoV-2 Nucleocapsid Protein has potential value for the diagnosis of the virus. The SARS-CoV-2 N protein is an abundant RNA-binding protein critical for viral genome packaging, yet the molecular details that involve this process are poorly understood. N protein contains three dynamic disordered regions that house putative transiently-helical binding motifs. The two folded domains interact minimally such that full-length N protein is a flexible and multivalent RNA-binding protein. SARS-CoV-2 causes illnesses ranging from the common cold to severe diseases.

          仅用于科研。不用于诊断过程。未经明确授权不得转售。

          生物信息学

          蛋白别名: COVID-19 nucleocapsid; COVID19 Nucleocapsid; COVID19 Spike nucleocapsid; SARS-CoV-2 N

          查看更多 收起

          It has to be done as per old AB suggested Products section.
          guarantee_icon

          性能保障

          只要您发现Invitrogen抗体在实验中的表现与网站或说明书的所述内容不符,您即可享受免费退换货服务。*

          了解更多
          help_icon

          随时为您服务

          获取常见问题的专家解答,或者直接联系我们的技术专家,咨询应用、设备、常规产品使用问题。

          联系技术支持
          订购 Plus Icon Minus Icon
          • 订单状态查询
          • 订单支持
          • 货号直购
          • 现货供应中心
          • 电子采购
          支持 Plus Icon Minus Icon
          • 帮助&支持
          • 联系我们 - 400 820 8982
          • 技术支持中心
          • 查找文件&证书
          • 报告网站问题
          资源 Plus Icon Minus Icon
          • 学习中心
          • 促销
          • 活动&研讨会
          • 社交媒体
          关于赛默飞 Plus Icon Minus Icon
          • 关于我们
          • 招聘 招聘
          • 投资者关系 投资者关系
          • 新闻 新闻
          • 社会责任 社会责任
          • 商标
          • 政策和通知
          品牌 Plus Icon Minus Icon
          • Thermo Scientific
          • Applied Biosystems
          • Invitrogen
          • Gibco
          • Ion Torrent
          • Patheon
          • PPD
          • 服务条款
          • 隐私政策
          • 定价和运输保险政策
          © 2006-2025 Thermo Fisher Scientific Inc. All rights reserved. All trademarks are the property of Thermo Fisher Scientific and its subsidiaries unless otherwise specified.
          China flag icon
          China
          本网站销售的所有产品均不得用于人类或动物之临床诊断或治疗,仅可用于工业或者科研等非医疗目的。
             电子营业执照 | 经营证照公示 | ICP备案号:沪ICP备11003924号 | 沪公网安备 31011502006935号

          Your items have has been added!


          Host server : magellan-search-green-55658555d6-n2mrl:80/100.66.76.99:80.
          git-commit: ec8e7df5f8fec8d765bd419205f1b5046a016d37
          git-url: https://github.com/thermofisher/magellan-search
          git-branch: release/2.41.0-Offline