Hamburger Menu Button
Thermo Fisher Scientific Logo
登录
没有账号?建立账号 注册
  • 产品
    • 抗体
    • 引物合成
    • GeneArt Gene Synthesis Instant Designer
    • TaqMan Assay and Array Search
    • PCR 设备和耗材
    • 色谱柱和纯化柱
    • 实验室离心机
    • 分子生物学试剂和试剂盒
    • 实验室塑料耗材及用品
    • 查看所有产品分类
  • 应用和技术
    • 色谱
    • 细胞转染和培养
    • 实时荧光定量PCR
    • 质谱
    • 实验室塑料耗材及用品
    • 电子显微镜
    • 蛋白质生物学
    • PCR
    • RNAi
    • 环境
    • 查看所有应用和技术
  • 服务
    • 定制服务
    • 企业级实验室信息化服务
    • 金融&租赁服务
    • 仪器服务
    • OEM和商业供应
    • 培训服务
    • 360° CDMO 和 CRO 服务
    • CDMO 服务
    • 临床试验 CRO 服务
    • Unity Lab Services
    • 查看所有帮助和支持
  • 帮助和支持
    • 学习中心
    • 联系我们
    • 更改国家或地区
    • 查看所有帮助和支持
  • 热门产品
    • TaqMan Real-Time PCR Assays
      TaqMan 实时荧光定量 PCR 试剂盒
    • Antibodies
      抗体
    • Oligos, Primers & Probes
      寡核苷酸、引物、探针
    • GeneArt Gene Synthesis
      GeneArt 基因合成
    • Cell Culture Plastics
      细胞培养耗材
  • Who We Serve
    • 抗体治疗解决方案
    • 细胞与基因治疗解决方案
    • 学术科研
    • 工业与应用
  • 联系我们
  • 货号直购
  • 订单查询
  • 查找文件&证书
Thermo Fisher Scientific Logo

Search

搜索全部或下列指定分类
Search button
          • 联系我们
          • 货号直购
          • 登录
            登录
            没有账号?建立账号 注册
            • 我的账号
            • 订单
            • 会员中心
            • 账单及发票查询
            • 定制产品及项目
          • Primary Antibodies ›
          • SETDB1 Antibodies

          Invitrogen

          SETDB1 Monoclonal Antibody (5H6A12)

          3个已发表图片
          7 篇参考文献
          查看其他15个SETDB1抗体

          {{$productOrderCtrl.translations['antibody.pdp.commerceCard.promotion.promotions']}}

          {{$productOrderCtrl.translations['antibody.pdp.commerceCard.promotion.viewpromo']}}

          {{$productOrderCtrl.translations['antibody.pdp.commerceCard.promotion.promocode']}}: {{promo.promoCode}} {{promo.promoTitle}} {{promo.promoDescription}}. {{$productOrderCtrl.translations['antibody.pdp.commerceCard.promotion.learnmore']}}

          说明书
          证书
          实验方案
          问题与答案
          技术支持
          说明书
          证书
          实验方案
          问题与答案
          技术支持
          说明书
          证书
          实验方案
          问题与答案
          技术支持

          Cite SETDB1 Monoclonal Antibody (5H6A12)

          Additional Information:
          {{banner.description}}
          {{$ctrl.isSkuNotesCollapsed ? 'View more' : 'View less'}}
          • 抗体检测数据 (4)
          • 已发表图片 (3)
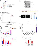
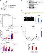
          SETDB1 Antibody in Immunocytochemistry (ICC/IF)
          Group 53 Created with Sketch.
          SETDB1 Antibody in Immunocytochemistry (ICC/IF)
          Group 53 Created with Sketch.

          图: 1 / 7

          {{ $ctrl.currentElement.advancedVerification.fullName }}
          {{ $ctrl.currentElement.advancedVerification.text }}

          SETDB1 Antibody (MA5-15722) in ICC/IF

          Immunofluorescence analysis of LOVO cells using SETDB1 monoclonal antibody (Product # MA5-15722) (Green). Red: actin filaments have been labeled with phalloidin. {{ $ctrl.currentElement.advancedVerification.fullName }} 验证信息 View more
          已发表图片由___提供 benchsci-logo
          PMID: {{$ctrl.currentElement.benchSciPubmedId}}
          查看产品

          {{$ctrl.videoDesc}}

          {{$ctrl.videoLongDesc}}

          SETDB1 Antibody in Immunocytochemistry (ICC/IF)
          SETDB1 Antibody in Western Blot (WB)
          SETDB1 Antibody in Western Blot (WB)
          SETDB1 Antibody in Western Blot (WB)
          SETDB1 Antibody in Western Blot (WB)
          SETDB1 Antibody in Western Blot (WB)
          SETDB1 Antibody in Western Blot (WB)

          产品信息

          MA5-15722

          应用
          建议稀释比
          已发表文章

          免疫印迹 (WB)

          1:500-1:2,000
          查看3篇已发表文章 3篇已发表文章

          免疫组化(石蜡) (IHC (P))

          -
          查看1篇已发表文章 1篇已发表文章

          免疫组化(冰冻) (IHC (F))

          -
          查看1篇已发表文章 1篇已发表文章

          免疫细胞化学 (ICC/IF)

          1:200-1:1,000
          查看1篇已发表文章 1篇已发表文章

          酶联免疫吸附实验 (ELISA)

          1:10,000
          -

          染色质免疫沉淀 实验 (ChIP)

          -
          查看1篇已发表文章 1篇已发表文章
          产品规格

          种属反应

          Human, Mouse, Non-human primate

          已发表种属

          Human, Mouse

          宿主/亚型

          Mouse / IgG1

          分类

          Monoclonal

          类型

          Antibody

          克隆号

          5H6A12

          抗原

          Purified recombinant fragment of human SETDB1 expressed in E. Coli.

          偶联物

          Unconjugated Unconjugated Unconjugated

          形式

          Liquid

          浓度

          1.0 mg/mL

          规格

          100 µg

          保存液

          ascites

          内含物

          0.03% sodium azide

          保存条件

          Store at 4°C short term. For long term storage, store at -20°C, avoiding freeze/thaw cycles.

          运输条件

          Ambient (domestic); Wet ice (international)

          RRID

          AB_10988015

          产品详细信息

          MA5-15722 targets SETDB1 in indirect ELISA, IF and WB applications and shows reactivity with Human, mouse, and Non-human primate samples.

          The MA5-15722 immunogen is purified recombinant fragment of human SETDB1 expressed in E. Coli.

          MA5-15722 detects SETDB1 which has a predicted molecular weight of approximately 180kDa.

          靶标信息

          This gene encodes a histone methyltransferase. The encoded enzyme catalyzes the reaction of S-adenosyl-L-methionine and histone L-lysine to produce S-adenosyl-L-homocysteine and histone N(6)-methyl-L-lysine. The encoded protein likely functions in transcriptional repression. Alternatively spliced transcript variants have been described.

          仅用于科研。不用于诊断过程。未经明确授权不得转售。

          生物信息学

          蛋白别名: ERG-associated protein with a SET domain, ESET; ERG-associated protein with SET domain; ESET; H3-K9-HMTase 4; Histone H3-K9 methyltransferase 4; Histone-lysine N-methyltransferase SETDB1; histone-lysine N-methyltransferase, H3lysine-9 specific 4; KIAA0067; Lysine N-methyltransferase 1E; SET domain bifurcated 1; SET domain ERG-associated histone methyltransferase; tudor domain containing 21; unnamed protein product

          查看更多 收起

          基因别名: AU022152; ESET; H3-K9-HMTase4; KG1T; KIAA0067; KMT1E; mKIAA0067; SETDB1; TDRD21

          查看更多 收起

          UniProt ID: (Human) Q15047

          查看更多 收起

          Entrez Gene ID: (Human) 9869, (Mouse) 84505

          查看更多 收起

          功能
          DNA binding chromatin binding protein binding methyltransferase activity zinc ion binding transferase activity histone methyltransferase activity metal ion binding histone methyltransferase activity (H3-K9 specific) histone H3 methyltransferase activity histone H3K9me2 methyltransferase activity histone H3K9 monomethyltransferase activity histone H3K9 trimethyltransferase activity promoter-specific chromatin binding histone-lysine N-methyltransferase activity histone modifying enzyme
          参与通路
          chromatin organization methylation-dependent chromatin silencing negative regulation of gene expression methylation heterochromatin organization transposable element silencing by heterochromatin formation negative regulation of transcription from RNA polymerase II promoter inner cell mass cell proliferation transcription, DNA-templated regulation of transcription, DNA-templated chromatin modification histone lysine methylation histone H3-K9 trimethylation bone development
          It has to be done as per old AB suggested Products section.

          Disclaimer

          Close

          Clicking the images or links will redirect you to a website hosted by BenchSci that provides third-party scientific content. Neither the content nor the BenchSci technology and processes for selection have been evaluated by us; we are providing them as-is and without warranty of any kind, including for use or application of the Thermo Fisher Scientific products presented.

          guarantee_icon

          性能保障

          只要您发现Invitrogen抗体在实验中的表现与网站或说明书的所述内容不符,您即可享受免费退换货服务。*

          了解更多
          help_icon

          随时为您服务

          获取常见问题的专家解答,或者直接联系我们的技术专家,咨询应用、设备、常规产品使用问题。

          联系技术支持
          订购 Plus Icon Minus Icon
          • 订单状态查询
          • 订单支持
          • 货号直购
          • 现货供应中心
          • 电子采购
          支持 Plus Icon Minus Icon
          • 帮助&支持
          • 联系我们 - 400 820 8982
          • 技术支持中心
          • 查找文件&证书
          • 报告网站问题
          资源 Plus Icon Minus Icon
          • 学习中心
          • 促销
          • 活动&研讨会
          • 社交媒体
          关于赛默飞 Plus Icon Minus Icon
          • 关于我们
          • 招聘 招聘
          • 投资者关系 投资者关系
          • 新闻 新闻
          • 社会责任 社会责任
          • 商标
          • 政策和通知
          品牌 Plus Icon Minus Icon
          • Thermo Scientific
          • Applied Biosystems
          • Invitrogen
          • Gibco
          • Ion Torrent
          • Unity Lab Services
          • Patheon
          • PPD
          • 服务条款
          • 隐私政策
          • 定价和运输保险政策
          © 2006-2026 Thermo Fisher Scientific Inc. All rights reserved. All trademarks are the property of Thermo Fisher Scientific and its subsidiaries unless otherwise specified.
          China flag icon
          China
          本网站销售的所有产品均不得用于人类或动物之临床诊断或治疗,仅可用于工业或者科研等非医疗目的。
             电子营业执照 | 经营证照公示 | ICP备案号:沪ICP备11003924号 | 沪公网安备 31011502006935号

          Your items have has been added!


          Host server : magellan-search-green-6479c7f679-zb4k5:80/100.66.74.142:80.
          git-commit: b70c0dceb888abc3b0dcebb5bc3a5b8753e7e816
          git-url: https://github.com/thermofisher/magellan-search
          git-branch: release/2.50.0-Offline