Hamburger Menu Button
Thermo Fisher Scientific Logo
登录
没有账号?建立账号 注册
  • 产品
    • 抗体
    • 引物合成
    • GeneArt Gene Synthesis Instant Designer
    • TaqMan Assay and Array Search
    • PCR 设备和耗材
    • 色谱柱和纯化柱
    • 实验室离心机
    • 分子生物学试剂和试剂盒
    • 实验室塑料耗材及用品
    • 查看所有产品分类
  • 应用和技术
    • 色谱
    • 细胞转染和培养
    • 实时荧光定量PCR
    • 质谱
    • 实验室塑料耗材及用品
    • 电子显微镜
    • 蛋白质生物学
    • PCR
    • RNAi
    • 环境
    • 查看所有应用和技术
  • 服务
    • 定制服务
    • 企业级实验室信息化服务
    • 金融&租赁服务
    • 仪器服务
    • OEM和商业供应
    • 培训服务
    • 360° CDMO 和 CRO 服务
    • CDMO 服务
    • 临床试验 CRO 服务
    • Unity Lab Services
    • 查看所有帮助和支持
  • 帮助和支持
    • 学习中心
    • 联系我们
    • 更改国家或地区
    • 查看所有帮助和支持
  • 热门产品
    • TaqMan Real-Time PCR Assays
      TaqMan 实时荧光定量 PCR 试剂盒
    • Antibodies
      抗体
    • Oligos, Primers & Probes
      寡核苷酸、引物、探针
    • GeneArt Gene Synthesis
      GeneArt 基因合成
    • Cell Culture Plastics
      细胞培养耗材
  • Who We Serve
    • 抗体治疗解决方案
    • 细胞与基因治疗解决方案
    • 学术科研
    • 工业与应用
  • 联系我们
  • 货号直购
  • 订单查询
  • 查找文件&证书
Thermo Fisher Scientific Logo

Search

搜索全部或下列指定分类
Search button
          • 联系我们
          • 货号直购
          • 登录
            登录
            没有账号?建立账号 注册
            • 我的账号
            • 订单
            • 会员中心
            • 账单及发票查询
            • 定制产品及项目
          • Primary Antibodies ›
          • SLC7A11 Antibodies

          Invitrogen

          SLC7A11 Polyclonal Antibody

          32个已发表图片
          32 篇参考文献
          查看其他26个SLC7A11抗体

          {{$productOrderCtrl.translations['antibody.pdp.commerceCard.promotion.promotions']}}

          {{$productOrderCtrl.translations['antibody.pdp.commerceCard.promotion.viewpromo']}}

          {{$productOrderCtrl.translations['antibody.pdp.commerceCard.promotion.promocode']}}: {{promo.promoCode}} {{promo.promoTitle}} {{promo.promoDescription}}. {{$productOrderCtrl.translations['antibody.pdp.commerceCard.promotion.learnmore']}}

          说明书
          证书
          实验方案
          问题与答案
          技术支持
          说明书
          证书
          实验方案
          问题与答案
          技术支持
          说明书
          证书
          实验方案
          问题与答案
          技术支持

          Cite SLC7A11 Polyclonal Antibody

          Additional Information:
          {{banner.description}}
          {{$ctrl.isSkuNotesCollapsed ? 'View more' : 'View less'}}
          • 抗体检测数据 (7)
          • 已发表图片 (32)
          SLC7A11 Antibody in Immunocytochemistry (ICC/IF)
          Group 53 Created with Sketch.
          SLC7A11 Antibody in Immunocytochemistry (ICC/IF)
          Group 53 Created with Sketch.

          图: 1 / 39

          {{ $ctrl.currentElement.advancedVerification.fullName }}
          {{ $ctrl.currentElement.advancedVerification.text }}

          SLC7A11 Antibody (PA1-16893) in ICC/IF

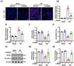
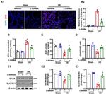
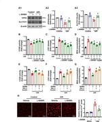
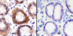
          Immunocytochemistry analysis of SLC7A11 in HepG2 cells. Samples were incubated with SLC7A11 polyclonal antibody (Product # PA1-16893) followed by DyLight 488 (green). Nuclei and alpha-tubulin were counterstained with DAPI (blue) and DyLight 550 (red). {{ $ctrl.currentElement.advancedVerification.fullName }} 验证信息 View more
          已发表图片由___提供 benchsci-logo
          PMID: {{$ctrl.currentElement.benchSciPubmedId}}
          查看产品

          {{$ctrl.videoDesc}}

          {{$ctrl.videoLongDesc}}

          SLC7A11 Antibody in Immunocytochemistry (ICC/IF)
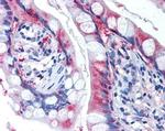
          SLC7A11 Antibody in Immunohistochemistry (Paraffin) (IHC (P))
          SLC7A11 Antibody in Immunohistochemistry (Paraffin) (IHC (P))
          SLC7A11 Antibody in Western Blot (WB)
          SLC7A11 Antibody in Western Blot (WB)
          SLC7A11 Antibody in Western Blot (WB)
          SLC7A11 Antibody in Flow Cytometry (Flow)
          SLC7A11 Antibody in Western Blot (WB)
          SLC7A11 Antibody in Western Blot (WB)
          SLC7A11 Antibody in Western Blot (WB)
          SLC7A11 Antibody in Immunohistochemistry (Paraffin) (IHC (P))
          SLC7A11 Antibody in Immunohistochemistry (IHC)
          SLC7A11 Antibody in Immunohistochemistry (IHC)
          SLC7A11 Antibody in Western Blot, Immunohistochemistry (WB, IHC)
          SLC7A11 Antibody in Immunohistochemistry (IHC)
          SLC7A11 Antibody in Western Blot (WB)
          SLC7A11 Antibody in Western Blot (WB)
          SLC7A11 Antibody in Western Blot (WB)
          SLC7A11 Antibody in Western Blot (WB)
          SLC7A11 Antibody in Western Blot (WB)
          SLC7A11 Antibody in Western Blot (WB)
          SLC7A11 Antibody in Western Blot (WB)
          SLC7A11 Antibody in Western Blot (WB)
          SLC7A11 Antibody in Western Blot (WB)
          SLC7A11 Antibody in Western Blot (WB)
          SLC7A11 Antibody in Western Blot (WB)
          SLC7A11 Antibody in Western Blot (WB)
          SLC7A11 Antibody in Western Blot (WB)
          SLC7A11 Antibody in Western Blot (WB)
          SLC7A11 Antibody in Western Blot (WB)
          SLC7A11 Antibody in Western Blot (WB)
          SLC7A11 Antibody in Western Blot (WB)
          SLC7A11 Antibody in Western Blot (WB)
          SLC7A11 Antibody in Western Blot, Immunoprecipitation (WB, IP)
          SLC7A11 Antibody in Western Blot (WB)
          SLC7A11 Antibody in Western Blot (WB)
          SLC7A11 Antibody in Western Blot (WB)
          SLC7A11 Antibody in Western Blot (WB)
          SLC7A11 Antibody in Western Blot (WB)
          SLC7A11 Polyclonal Antibody

          产品信息

          PA1-16893

          应用
          建议稀释比
          已发表文章

          免疫印迹 (WB)

          1:1,000
          查看20篇已发表文章 20篇已发表文章

          免疫组化 (IHC)

          -
          查看7篇已发表文章 7篇已发表文章

          免疫组化(石蜡) (IHC (P))

          5 µg/mL
          查看1篇已发表文章 1篇已发表文章

          免疫细胞化学 (ICC/IF)

          1:100-1:1,000
          -

          流式细胞分析 (Flow)

          2-3 µg/mL
          查看2篇已发表文章 2篇已发表文章

          免疫沉淀 (IP)

          -
          查看1篇已发表文章 1篇已发表文章

          染色质免疫沉淀 实验 (ChIP)

          -
          查看1篇已发表文章 1篇已发表文章

          In Situ Hybridization (ISH)

          Assay-dependent
          -
          产品规格

          种属反应

          Human, Mouse, Rat

          已发表种属

          Human, Mouse, Rat

          宿主/亚型

          Rabbit / IgG

          分类

          Polyclonal

          类型

          Antibody

          抗原

          Synthetic peptide made to an N-terminal region of the human xCT protein (between residues 1-50).
          3D表位/免疫原

          偶联物

          Unconjugated Unconjugated Unconjugated

          形式

          Liquid

          浓度

          1 mg/mL

          规格

          100 µg

          纯化类型

          Antigen affinity chromatography

          保存液

          PBS

          内含物

          0.02% sodium azide

          保存条件

          Store at 4°C short term. For long term storage, store at -20°C, avoiding freeze/thaw cycles.

          运输条件

          Ambient (domestic); Wet ice (international)

          RRID

          AB_2286208

          产品详细信息

          This antibody is not recommended for Immunoprecipitation.

          Permeablization is recommended prior to performing Flow analysis.

          Suggested positive control: antigen standard for SLC7A11 (transient overexpression lysate), human stomach protein or stomach tissue lysate.

          靶标信息

          SLC7A11 (also known as XCT) is a member of a hetromeric, sodium-independent, anionic amino acid transport system. It is highly specific for cysteine and glutamate. SLC7A11 is a mediator of Kaposi sarcoma-associated herpes virus fusion and entry into cells. Increased expression of this protein in primary gliomas is associated with neuronal cell death.

          仅用于科研。不用于诊断过程。未经明确授权不得转售。

          生物信息学

          蛋白别名: Amino acid transport system xc-; Calcium channel blocker resistance protein CCBR1; cysteine/glutamate transporter; Cystine/glutamate transporter; sodium independent anionic amino acid transport system; solute carrier family 7 (anionic amino acid transporter light chain, xc- system), member 11; solute carrier family 7 (cationic amino acid transporter, y+ system), member 11; Solute carrier family 7 member 11; solute carrier family 7, (cationic amino acid transporter, y+ system) member 11; Subtle gray protein; unnamed protein product; X-c transporter; xCT

          查看更多 收起

          基因别名: 9930009M05Rik; AI451155; CCBR1; SLC7A11; sut; xCT

          查看更多 收起

          UniProt ID: (Human) Q9UPY5, (Mouse) Q9WTR6

          查看更多 收起

          Entrez Gene ID: (Human) 23657, (Mouse) 26570, (Rat) 310392

          查看更多 收起

          功能
          protein binding L-amino acid transmembrane transporter activity cystine:glutamate antiporter activity transmembrane transporter activity L-kynurenine transmembrane transporter activity amino acid transmembrane transporter activity molecular_function transporter
          参与通路
          amino acid transmembrane transport glutathione metabolic process amino acid transport brain development visual learning response to toxic substance L-cystine transport L-glutamate transport ventricular system development striatum development adult behavior regulation of neutrophil apoptotic process cellular response to stress cellular response to oxidative stress glutathione transmembrane transport regulation of cell proliferation regulation of programmed cell death regulation of melanin biosynthetic process lung alveolus development modulation of synaptic transmission regulation of synapse organization regulation of protein transport response to redox state transmembrane transport limb development platelet aggregation glutamate homeostasis L-glutamate import across plasma membrane negative regulation of ferroptosis dipeptide import across plasma membrane L-kynurenine transmembrane transport regulation of cellular response to oxidative stress regulation of cysteine metabolic process regulation of glutathione biosynthetic process regulation of AMPA glutamate receptor clustering regulation of glutamate metabolic process transport neutral amino acid transport modified amino acid transport L-glutamate transmembrane transport response to oxidative stress response to nicotine lens fiber cell differentiation
          It has to be done as per old AB suggested Products section.

          Disclaimer

          Close

          Clicking the images or links will redirect you to a website hosted by BenchSci that provides third-party scientific content. Neither the content nor the BenchSci technology and processes for selection have been evaluated by us; we are providing them as-is and without warranty of any kind, including for use or application of the Thermo Fisher Scientific products presented.

          guarantee_icon

          性能保障

          只要您发现Invitrogen抗体在实验中的表现与网站或说明书的所述内容不符,您即可享受免费退换货服务。*

          了解更多
          help_icon

          随时为您服务

          获取常见问题的专家解答,或者直接联系我们的技术专家,咨询应用、设备、常规产品使用问题。

          联系技术支持
          订购 Plus Icon Minus Icon
          • 订单状态查询
          • 订单支持
          • 货号直购
          • 现货供应中心
          • 电子采购
          支持 Plus Icon Minus Icon
          • 帮助&支持
          • 联系我们 - 400 820 8982
          • 技术支持中心
          • 查找文件&证书
          • 报告网站问题
          资源 Plus Icon Minus Icon
          • 学习中心
          • 促销
          • 活动&研讨会
          • 社交媒体
          关于赛默飞 Plus Icon Minus Icon
          • 关于我们
          • 招聘 招聘
          • 投资者关系 投资者关系
          • 新闻 新闻
          • 社会责任 社会责任
          • 商标
          • 政策和通知
          品牌 Plus Icon Minus Icon
          • Thermo Scientific
          • Applied Biosystems
          • Invitrogen
          • Gibco
          • Ion Torrent
          • Unity Lab Services
          • Patheon
          • PPD
          • 服务条款
          • 隐私政策
          • 定价和运输保险政策
          © 2006-2026 Thermo Fisher Scientific Inc. All rights reserved. All trademarks are the property of Thermo Fisher Scientific and its subsidiaries unless otherwise specified.
          China flag icon
          China
          本网站销售的所有产品均不得用于人类或动物之临床诊断或治疗,仅可用于工业或者科研等非医疗目的。
             电子营业执照 | 经营证照公示 | ICP备案号:沪ICP备11003924号 | 沪公网安备 31011502006935号

          Your items have has been added!


          Host server : magellan-search-green-6479c7f679-zb4k5:80/100.66.74.142:80.
          git-commit: b70c0dceb888abc3b0dcebb5bc3a5b8753e7e816
          git-url: https://github.com/thermofisher/magellan-search
          git-branch: release/2.50.0-Offline