Hamburger Menu Button
Thermo Fisher Scientific Logo
登录
没有账号?建立账号 注册
  • 产品
    • 抗体
    • 引物合成
    • GeneArt Gene Synthesis Instant Designer
    • TaqMan Assay and Array Search
    • PCR 设备和耗材
    • 色谱柱和纯化柱
    • 实验室离心机
    • 分子生物学试剂和试剂盒
    • 实验室塑料耗材及用品
    • 查看所有产品分类
  • 应用和技术
    • 色谱
    • 细胞转染和培养
    • 实时荧光定量PCR
    • 质谱
    • 实验室塑料耗材及用品
    • 电子显微镜
    • 蛋白质生物学
    • PCR
    • RNAi
    • 环境
    • 查看所有应用和技术
  • 服务
    • 定制服务
    • 企业级实验室信息化服务
    • 金融&租赁服务
    • 仪器服务
    • OEM和商业供应
    • 培训服务
    • 360° CDMO 和 CRO 服务
    • CDMO 服务
    • 临床试验 CRO 服务
    • Unity Lab Services
    • 查看所有帮助和支持
  • 帮助和支持
    • 学习中心
    • 联系我们
    • 更改国家或地区
    • 查看所有帮助和支持
  • 热门产品
    • TaqMan Real-Time PCR Assays
      TaqMan 实时荧光定量 PCR 试剂盒
    • Antibodies
      抗体
    • Oligos, Primers & Probes
      寡核苷酸、引物、探针
    • GeneArt Gene Synthesis
      GeneArt 基因合成
    • Cell Culture Plastics
      细胞培养耗材
  • Who We Serve
    • 抗体治疗解决方案
    • 细胞与基因治疗解决方案
    • 学术科研
    • 工业与应用
  • 联系我们
  • 货号直购
  • 订单查询
  • 查找文件&证书
Thermo Fisher Scientific Logo

Search

搜索全部或下列指定分类
Search button
          • 联系我们
          • 货号直购
          • 登录
            登录
            没有账号?建立账号 注册
            • 我的账号
            • 订单
            • 会员中心
            • 账单及发票查询
            • 定制产品及项目
          • Primary Antibodies ›
          • SMAD7 Antibodies

          Invitrogen

          SMAD7 Polyclonal Antibody

          高级验证
          6个已发表图片
          17 篇参考文献
          查看其他20个SMAD7抗体

          {{$productOrderCtrl.translations['antibody.pdp.commerceCard.promotion.promotions']}}

          {{$productOrderCtrl.translations['antibody.pdp.commerceCard.promotion.viewpromo']}}

          {{$productOrderCtrl.translations['antibody.pdp.commerceCard.promotion.promocode']}}: {{promo.promoCode}} {{promo.promoTitle}} {{promo.promoDescription}}. {{$productOrderCtrl.translations['antibody.pdp.commerceCard.promotion.learnmore']}}

          说明书
          证书
          实验方案
          问题与答案
          技术支持
          说明书
          证书
          实验方案
          问题与答案
          技术支持
          说明书
          证书
          实验方案
          问题与答案
          技术支持

          Cite SMAD7 Polyclonal Antibody

          Additional Information:
          {{banner.description}}
          {{$ctrl.isSkuNotesCollapsed ? 'View more' : 'View less'}}
          • 抗体检测数据 (8)
          • 已发表图片 (6)
          • 高级验证 (2)
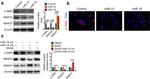
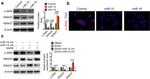
          SMAD7 Antibody in Immunocytochemistry (ICC/IF)
          Group 53 Created with Sketch.
          SMAD7 Antibody in Immunocytochemistry (ICC/IF)
          Group 53 Created with Sketch.

          图: 1 / 16

          {{ $ctrl.currentElement.advancedVerification.fullName }}
          {{ $ctrl.currentElement.advancedVerification.text }}

          SMAD7 Antibody (42-0400) in ICC/IF

          Immunofluorescence analysis of SMAD7 was done on 70% confluent log phase HeLa cells. The cells were fixed with 4% paraformaldehyde for 15 minutes, permeabilized with 0.25% Triton™ X-100 for 10 minutes, and blocked with 5% BSA for 1 hour at room temperature. The cells were labeled with SMAD7 Rabbit Polyclonal Antibody (Product # 42-0400) at 1 µg/mL in 1% BSA and incubated for 3 hours at room temperature and then labeled with Goat anti-Rabbit IgG (Heavy Chain) Superclonal™ Secondary Antibody, Alexa Fluor® 488 conjugate (Product # A27034) at ... View More {{ $ctrl.currentElement.advancedVerification.fullName }} 验证信息 View more
          已发表图片由___提供 benchsci-logo
          PMID: {{$ctrl.currentElement.benchSciPubmedId}}
          查看产品

          {{$ctrl.videoDesc}}

          {{$ctrl.videoLongDesc}}

          SMAD7 Antibody in Immunocytochemistry (ICC/IF)
          SMAD7 Antibody in Immunohistochemistry (Paraffin) (IHC (P))
          SMAD7 Antibody in Immunohistochemistry (Paraffin) (IHC (P))
          SMAD7 Antibody in Immunohistochemistry (Paraffin) (IHC (P))
          SMAD7 Antibody in Immunohistochemistry (Paraffin) (IHC (P))
          SMAD7 Antibody in Western Blot (WB)
          SMAD7 Antibody in Western Blot (WB)
          SMAD7 Antibody in Western Blot (WB)
          SMAD7 Antibody in Immunocytochemistry (ICC/IF)
          SMAD7 Antibody in Western Blot (WB)
          SMAD7 Antibody in Western Blot (WB)
          SMAD7 Antibody in Western Blot (WB)
          SMAD7 Antibody in Western Blot (WB)
          SMAD7 Antibody in Western Blot (WB)
          SMAD7 Antibody
          SMAD7 Antibody
          SMAD7 Polyclonal Antibody

          产品信息

          42-0400

          应用
          建议稀释比
          已发表文章

          免疫印迹 (WB)

          1-2 µg/mL
          查看13篇已发表文章 13篇已发表文章

          免疫组化 (IHC)

          -
          查看1篇已发表文章 1篇已发表文章

          免疫组化(石蜡) (IHC (P))

          1:10-1:50
          查看1篇已发表文章 1篇已发表文章

          免疫细胞化学 (ICC/IF)

          1 µg/mL
          查看2篇已发表文章 2篇已发表文章
          产品规格

          种属反应

          Human, Mouse, Rat

          已发表种属

          Human, Mouse, Rat

          宿主/亚型

          Rabbit / IgG

          分类

          Polyclonal

          类型

          Antibody

          抗原

          Synthetic peptide derived from the C-terminal region of the human SMAD7
          3D表位/免疫原

          偶联物

          Unconjugated Unconjugated Unconjugated

          形式

          Liquid

          浓度

          0.25 mg/mL

          规格

          100 µg

          纯化类型

          Antigen affinity chromatography

          保存液

          PBS, pH 7.4

          内含物

          0.1% sodium azide

          保存条件

          -20°C

          运输条件

          Ambient (domestic); Wet ice (international)

          RRID

          AB_2533512

          靶标信息

          SMADs are members of the MAD-related family of molecules. MAD-related proteins are a family of intracellular proteins that are essential components in the signaling pathways of the serine/threonine kinase receptors of the transforming growth factor beta superfamily. SMADs can be divided into receptor-regulated SMADs (R-SMADs: SMAD1, SMAD2, SMAD5, SMAD8 and SMAD9), common-mediator SMAD (co-SMAD: SMAD4), and inhibitory SMADs (I-SMADs: SMAD6 and SMAD7). SMAD1, SMAD5, SMAD8 and SMAD9 have high degrees of homology and antibodies are available that recognize sequences common to all of them. SMAD8 and SMAD9 are typically used as alternate names for one another in the literature.

          仅用于科研。不用于诊断过程。未经明确授权不得转售。

          生物信息学

          蛋白别名: FLJ16482; hSMAD7; MAD (mothers against decapentaplegic, Drosophila) homolog 7; MAD homolog 7; MAD homolog 8; madh8; Mothers against decapentaplegic homolog 7; Mothers against decapentaplegic homolog 8; Mothers against decapentaplegic, drosophila, homolog of, 7; mothers against DPP homolog 7; mothers against DPP homolog 8; SMAD; SMAD 7; SMAD family member 7; SMAD, mothers against DPP homolog 7; unnamed protein product

          查看更多 收起

          基因别名: CRCS3; MADH7; MADH8; SMAD7

          查看更多 收起

          UniProt ID: (Human) O15105, (Mouse) O35253, (Rat) O88406

          查看更多 收起

          Entrez Gene ID: (Human) 4092, (Mouse) 17131, (Rat) 81516

          查看更多 收起

          功能
          transcription corepressor activity protein binding collagen binding beta-catenin binding ubiquitin protein ligase binding type I transforming growth factor beta receptor binding metal ion binding I-SMAD binding activin receptor binding transcription regulator inhibitor activity protein binding, bridging involved in substrate recognition for ubiquitination DNA binding transcription factor activity, sequence-specific DNA binding transforming growth factor beta receptor, inhibitory cytoplasmic mediator activity transcription regulatory region DNA binding activin binding DNA-binding transcription factor gene-specific transcriptional regulator
          参与通路
          negative regulation of transcription from RNA polymerase II promoter ureteric bud development negative regulation of T cell cytokine production regulation of transcription, DNA-templated regulation of transcription from RNA polymerase II promoter transforming growth factor beta receptor signaling pathway anatomical structure morphogenesis regulation of epithelial to mesenchymal transition negative regulation of epithelial to mesenchymal transition negative regulation of transcription by competitive promoter binding regulation of transforming growth factor beta receptor signaling pathway cell differentiation negative regulation of ossification negative regulation of cell migration negative regulation of transforming growth factor beta receptor signaling pathway negative regulation of BMP signaling pathway protein complex localization positive regulation of proteasomal ubiquitin-dependent protein catabolic process negative regulation of activin receptor signaling pathway protein-containing complex disassembly adherens junction assembly response to laminar fluid shear stress negative regulation of cell differentiation artery morphogenesis protein stabilization ventricular cardiac muscle tissue morphogenesis regulation of cardiac muscle contraction regulation of ventricular cardiac muscle cell membrane depolarization negative regulation of SMAD protein import into nucleus SMAD protein signal transduction ventricular septum morphogenesis cellular response to growth factor stimulus transforming growth factor beta receptor superfamily signaling pathway negative regulation of chondrocyte proliferation positive regulation of chondrocyte hypertrophy beta-catenin destruction complex disassembly cellular response to leukemia inhibitory factor positive regulation of cell-cell adhesion mediated by cadherin negative regulation of T-helper 17 type immune response negative regulation of T-helper 17 cell differentiation transcription, DNA-templated negative regulation of peptidyl-threonine phosphorylation positive regulation of cell-cell adhesion negative regulation of protein ubiquitination positive regulation of protein ubiquitination regulation of activin receptor signaling pathway negative regulation of peptidyl-serine phosphorylation cellular protein complex localization intracellular signal transduction negative regulation of sequence-specific DNA binding transcription factor activity negative regulation of ubiquitin-protein transferase activity pathway-restricted SMAD protein phosphorylation negative regulation of pathway-restricted SMAD protein phosphorylation cellular response to transforming growth factor beta stimulus negative regulation of transcription, DNA-templated
          It has to be done as per old AB suggested Products section.

          Disclaimer

          Close

          Clicking the images or links will redirect you to a website hosted by BenchSci that provides third-party scientific content. Neither the content nor the BenchSci technology and processes for selection have been evaluated by us; we are providing them as-is and without warranty of any kind, including for use or application of the Thermo Fisher Scientific products presented.

          guarantee_icon

          性能保障

          只要您发现Invitrogen抗体在实验中的表现与网站或说明书的所述内容不符,您即可享受免费退换货服务。*

          了解更多
          help_icon

          随时为您服务

          获取常见问题的专家解答,或者直接联系我们的技术专家,咨询应用、设备、常规产品使用问题。

          联系技术支持
          订购 Plus Icon Minus Icon
          • 订单状态查询
          • 订单支持
          • 货号直购
          • 现货供应中心
          • 电子采购
          支持 Plus Icon Minus Icon
          • 帮助&支持
          • 联系我们 - 400 820 8982
          • 技术支持中心
          • 查找文件&证书
          • 报告网站问题
          资源 Plus Icon Minus Icon
          • 学习中心
          • 促销
          • 活动&研讨会
          • 社交媒体
          关于赛默飞 Plus Icon Minus Icon
          • 关于我们
          • 招聘 招聘
          • 投资者关系 投资者关系
          • 新闻 新闻
          • 社会责任 社会责任
          • 商标
          • 政策和通知
          品牌 Plus Icon Minus Icon
          • Thermo Scientific
          • Applied Biosystems
          • Invitrogen
          • Gibco
          • Ion Torrent
          • Unity Lab Services
          • Patheon
          • PPD
          • 服务条款
          • 隐私政策
          • 定价和运输保险政策
          © 2006-2026 Thermo Fisher Scientific Inc. All rights reserved. All trademarks are the property of Thermo Fisher Scientific and its subsidiaries unless otherwise specified.
          China flag icon
          China
          本网站销售的所有产品均不得用于人类或动物之临床诊断或治疗,仅可用于工业或者科研等非医疗目的。
             电子营业执照 | 经营证照公示 | ICP备案号:沪ICP备11003924号 | 沪公网安备 31011502006935号

          Your items have has been added!


          Host server : magellan-search-blue-7c59b9b899-49tpj:80/100.66.77.222:80.
          git-commit: 8ef7cf686e3c81d28b13492708ce56d167b2f995
          git-url: https://github.com/thermofisher/magellan-search
          git-branch: release/2.49.0-Offline